基于springboot学生选课管理系统
摘 要
学生选课管理系统作为大学教务管理的重要组成部分,对于提高教学质量、提升学生管理效率具有重要意义。本论文旨在设计和实现基于SpringBoot的学生选课管理系统,以响应学校数字化管理的需求。
本系统实现了用户注册和登录功能,学生和教师可以方便地注册账号并登录系统进行操作。系统提供了详细的用户权限管理,确保不同用户角色的操作权限差异。学生用户可以浏览课程信息、选课、查看成绩等,而教师用户能够管理自己的课程、录入成绩等。系统包含了完善的信息管理模块。管理员可以管理学院信息、专业信息、课程信息等,确保数据的准确性和完整性。教师用户可以管理自己的课程信息,包括查看选课情况、录入成绩等。学生用户则可以浏览各学院、专业的介绍和课程信息,便于选课决策。系统还提供了丰富的统计功能。管理员可以通过系统查看课程信息统计和学生成绩统计,帮助了解学生的学习情况和系统的运行情况,为学校决策提供数据支持。系统设置了友好的界面设计和操作流程,使用户能够快速上手和使用。系统还实现了通知公告功能,及时推送学校重要消息,方便用户获取最新信息。
综上所述,基于SpringBoot的学生选课管理系统为学校提供了一套完善的数字化教务管理解决方案,为学生教学和管理工作带来便利和高效。系统的设计和实现将在学校教务管理中发挥重要作用,为学校的信息化建设提供有力支持。
关键词:学生选课管理系统,Java,SpringBoot,Mysql
Student Course Selection Management System Based on Springboot
Abstract
The student course selection management system, as an important component of university academic management, is of great significance in improving teaching quality and enhancing student management efficiency. This paper aims to design and implement a student course selection management system based on SpringBoot, in response to the needs of digital management in schools.
This system implements user registration and login functions, allowing students and teachers to easily register accounts and log in to the system for operation. The system provides detailed user permission management to ensure differences in operational permissions for different user roles. Student users can browse course information, select courses, view grades, etc., while teacher users can manage their own courses, enter grades, etc. The system includes a comprehensive information management module. Administrators can manage college information, professional information, course information, etc. to ensure the accuracy and completeness of data. Teacher users can manage their course information, including viewing course selection status, entering grades, and so on. Student users can browse the introductions and course information of various colleges and majors, making it easier to make course selection decisions. The system also provides rich statistical functions. Administrators can view course information statistics and student performance statistics through the system, helping to understand the learning situation of students and the operation of the system, and providing data support for school decision-making. The system has set up a user-friendly interface design and operation process, allowing users to quickly get started and use it. The system also implements notification and announcement functions, timely pushing important school news, making it convenient for users to obtain the latest information.
In summary, the student course selection management system based on SpringBoot provides a comprehensive digital educational management solution for schools, bringing convenience and efficiency to student teaching and management work. The design and implementation of the system will play an important role in school academic management, providing strong support for the informationization construction of the school.
Key words:Student course selection management system, Java, SpringBoot, MySQL
目 录
第1章 绪论
1.1背景及意义
随着社会的快速发展和信息技术的日益普及,高校教务管理面临着诸多挑战和机遇。传统的人工管理方式已经无法满足高校教务管理的需求,数字化教务管理系统的建设和应用变得尤为重要。
学生选课管理是高校教务管理的重要组成部分。学生选课不仅关系到学生的学习需求和课程安排,也关系到教学资源的合理利用和教学质量的提升。因此,建立高效的学生选课管理系统可以帮助高校更好地组织课程、调配教学资源,提高教学效率和质量。
信息化管理可以提升学校管理效率和服务水平。传统的教务管理工作需要大量人力物力投入,存在着信息不对称、信息传递不畅等问题。而数字化教务管理系统的建设可以实现信息的集中管理、快速传递和跨系统查询,提高了管理效率和数据准确性,为教学和学生服务提供更好的支持。
数字化教务管理系统有助于实现教务管理信息化、智能化的发展方向。通过对数据的统计分析、挖掘,系统可以为学校决策提供更多的数据支持和科学依据。同时,系统还可以结合人工智能技术,实现更智能化的管理模式,提高管理的精细度和智能化水平,为高校教务管理带来更多可能性和创新。
总之,基于SpringBoot的学生选课管理系统的设计和实现旨在响应数字化教育管理的需求,为高校提供更便捷、高效的教务管理解决方案。这一系统的建设将有力促进高校教务管理工作的现代化转型,提升教育教学质量和管理水平,推动高校信息化建设朝着更加智能化。
1.2 国内外研究概况
国内外的教务管理系统研究已经取得了一定的进展,以下就国内外研究的概况进行简要介绍。
国内方面,随着数字化教育的快速发展,教务管理系统在高校中得到广泛应用。国内高校教务管理系统研究主要侧重于系统的架构设计、功能模块开发和应用效果评估等方面。在架构设计方面,研究者倾向于采用分布式系统架构、云计算模式和微服务架构,以实现系统的灵活性和可扩展性。在功能模块开发方面,主要包括学生信息管理、教学资源管理、学生选课管理、成绩管理等核心功能的设计与实现。评估方面,研究者通过实地调研和案例分析,探讨教务管理系统在实际应用中的优缺点和改进建议,为系统的持续改进提供参考。
国外方面,国外研究者在教务管理系统领域也进行了大量的探索和研究。国外研究主要关注教务管理系统的人机交互、用户体验、数据安全等方面。在人机交互方面,研究者注重提升系统的用户友好性和易用性,以提高用户的满意度和使用效率。在用户体验方面,研究者通过用户调研和用户反馈,不断优化系统的设计和功能,以满足用户多样化的需求。在数据安全方面,研究者关注系统的数据加密、权限控制和数据备份等技术,以保障系统数据的安全性和完整性。
综上所述,国内外的教务管理系统研究尽管存在一定差异,但都致力于提升教务管理系统的功能性、性能和用户体验,为高校教务管理工作提供更多的支持和帮助。未来随着信息技术的不断发展和教育管理需求的不断变化,教务管理系统的研究将会更加深入和多样化,为高校教务管理的现代化转型和提升提供更多的机遇和挑战。
1.3 研究的内容
目前许多人仍将传统的单机设备作为信息管理的主要工具,而网络技术的应用只是起到辅助作用。在对网络工具的认知程度上,较为传统的office软件等仍是人们使用的主要工具,而面向各个专门行业的管理系统的信息管理软件仍然缺乏群众基础。本选题则旨在通过标签分类管理等方式,实现首页、系统用户、学院信息管理、专业信息管理、课程信息管理、选课信息管理、课程成绩管理、旁听申请管理、系统管理、通知公告管理等功能。
第2章 相关技术
2.1开发技术
本系统前端框架采用了比较流行的渐进式JavaScript框架Vue.js。使用Vue-Router和Vuex实现动态路由和全局状态管理,Ajax实现前后端通信,Element UI组件库使页面快速成型。后端部分:采用SpringBoot作为开发框架,同时集成MyBatis、Redis等相关技术。
2.2 Java简介
Java主要采用CORBA技术和安全模型,可以在互联网应用的数据保护。它还提供了对EJB(Enterprise JavaBeans)的全面支持,Java servlet API,JSP(Java server pages),和XML技术。Java语言是一种面向对象的语言,它通过提供最基本的方法来完成指定的任务,开发者只需要知道一些概念就能够编写出一些应用程序。Java程序相对较小,其代码能够在小机器上运行。Java是一种计算机编程语言,具有封装、继承和多态性三个主要特性,广泛应用于企业Web应用程序开发和移动应用程序开发。
Java语言和一般编译器以及直译的区别在于,Java首先将源代码转换为字节码,然后将其转换为JVM的可执行文件,JVM可以在各种不同的JVM上运行。因此,实现了它的跨平台特性。虽然这使得Java在早期非常缓慢,但是随着Java的开发,它已经得到了改进。
2.3 MySQL数据库
Mysql的语言是非结构化的,用户可以在数据上进行工作。MySQL因为其速度、可靠性和适应性而备受关注。大多数人都认为在不需要事务化处理的情况下,MySQL是管理内容最好的选择。并且因为Mysql的语言和结构比较简单,但是功能和存储信息量很强大,所以得到了普遍的应用。
Mysql数据库在编程过程中的作用是很广泛的,为用户进行数据查询带来了方便。Mysql数据库的应用因其灵活性强,功能强大,所以在实现某功能时只需要一小段代码,而不像其他程序需要编写大段代码。总体来说,Mysql数据库的语言相对要简洁很多。
数据流程分析主要就是数据存储的储藏室,它是在计算机上进行的,而不是现实中的储藏室。数据的存放是按固定格式,而不是无序的,其定义就是:长期有固定格式,可以共享的存储在计算机存储器上。数据库管理主要是数据存储、修改和增加以及数据表的建立。为了保证系统数据的正常运行,一些有能力的处理者可以进行管理而不需要专业的人来处理。数据表的建立,可以对数据表中的数据进行调整,数据的重新组合及重新构造,保证数据的安全性。介于数据库的功能强大等特点,本系统的开发主要应用了Mysql进行对数据的管理。
2.4 SpringBoot框架
Spring框架是Java平台上的一种开源应用框架,提供具有控制反转特性的容器。尽管Spring框架自身对编程模型没有限制,但其在Java应用中的频繁使用让它备受青睐,以至于后来让它作为EJB(EnterpriseJavaBeans)模型的补充,甚至是替补。Spring框架为开发提供了一系列的解决方案,比如利用控制反转的核心特性,并通过依赖注入实现控制反转来实现管理对象生命周期容器化,利用面向切面编程进行声明式的事务管理,整合多种持久化技术管理数据访问,提供大量优秀的Web框架方便开发等等。Spring框架具有控制反转(IOC)特性,IOC旨在方便项目维护和测试,它提供了一种通过Java的反射机制对Java对象进行统一的配置和管理的方法。Spring框架利用容器管理对象的生命周期,容器可以通过扫描XML文件或类上特定Java注解来配置对象,开发者可以通过依赖查找或依赖注入来获得对象。Spring框架具有面向切面编程(AOP)框架,SpringAOP框架基于代理模式,同时运行时可配置;AOP框架主要针对模块之间的交叉关注点进行模块化。Spring框架的AOP框架仅提供基本的AOP特性,虽无法与AspectJ框架相比,但通过与AspectJ的集成,也可以满足基本需求。Spring框架下的事务管理、远程访问等功能均可以通过使用SpringAOP技术实现。Spring的事务管理框架为Java平台带来了一种抽象机制,使本地和全局事务以及嵌套事务能够与保存点一起工作,并且几乎可以在Java平台的任何环境中工作。Spring集成多种事务模板,系统可以通过事务模板、XML或Java注解进行事务配置,并且事务框架集成了消息传递和缓存等功能。Spring的数据访问框架解决了开发人员在应用程序中使用数据库时遇到的常见困难。它不仅对Java:JDBC、iBATS/MyBATIs、Hibernate、Java数据对象(JDO)、ApacheOJB和ApacheCayne等所有流行的数据访问框架中提供支持,同时还可以与Spring的事务管理一起使用,为数据访问提供了灵活的抽象。Spring框架最初是没有打算构建一个自己的WebMVC框架,其开发人员在开发过程中认为现有的StrutsWeb框架的呈现层和请求处理层之间以及请求处理层和模型之间的分离不够,于是创建了SpringMVC。
第3章 系统分析
3.1 需求分析
学生选课管理系统主要是借助信息管理系统,方便管理员掌握社团资讯,更好存储所有数据信息及快速方便的检索功能。对系统的各个模块是通过许多今天的发达系统做出合理的分析来确定考虑用户的可操作性,遵循开发的系统优化的原则,经过全面的调查和研究。
系统所要实现的功能分析,对于现在网络方便的管理,系统要实现用户可以直接在平台上进行查看所有数据信息,根据需求可以进行在线添加,删除或修改信息,这样既能节省时间,不用再像传统的方式耽误时间,真的很难去满足用户的各种需求。所以学生选课管理系统的开发不仅仅是能满足用户的需求,还能提高管理员的工作效率,减少原有不必要的工作量。
3.2 系统可行性分析
3.2.1技术可行性
该系统在Windows操作系统中进行开发,并且目前PC机的性能已经可以胜任普通网站的web服务器。系统开发所使用的技术也都是自身所具有的,也是当下广泛应用的技术之一。
系统的开发环境和配置都是可以自行安装的,系统使用springboot开发工具,使用比较成熟的Mysql数据库进行对系统前台及后台的数据交互,根据技术语言对数据库,结合需求进行修改维护,可以使得网站运行更具有稳定性和安全性,从而完成实现网站的开发。
(1)硬件可行性分析
学生选课管理系统及信息分析的设计对于所使用的计算机没有什么硬性的要求,计算机只要可以正常的使用进行代码的编写及页面设计就可行,主要是对于服务器有些要求,对于平台搭建完成要上传的服务器是有一定的要求的,服务器必须选择安全性比较高的,然后就是在打开网站必须顺畅,不能停顿太长时间;性价比高;安全性高。
(2)软件可行性分析
开发整个系统使用的是云计算,流量的可扩展性和基于流量的智能调整云计算的优点就是流量的可扩展性和基于流量的智能调整,保障系统的安全及数据信息的及时备份。
因此,我们从两个方面进行了可行性研究,可以看出系统的开发没有问题。
3.2.2经济可行性
在学生选课管理系统开发之前所做的市场调研及相关的管理系统,都是没有任何费用的,都是通过开发者自己的努力,所有的工作的都是自己亲力亲为,在碰到自己比较难以解决的问题,大多是通过同学和指导老师的帮助进行相关信息的解决,所以对于学生选课管理系统的开发在经济上是完全可行的,没有任何费用支出的。
使用比较成熟的技术,系统是基于springboot的开发,采用Mysql数据库。所以系统在开发人力、财力要求不高,具有经济可行性。
3.2.3操作可行性
可操作性主要是对学生选课管理系统设计完成后,用户的使用体验度,以及管理员可以通过系统随时管理相关的数据信息,并且对于管理员、教师用户、学生用户的三个用户角色,都可以简单明了的进入到自己的系统界面,通过界面导航菜单可以简单明了地操作功能模块,方便用户信息的操作需求和管理员管理数据信息,对于系统的操作,不需要专业人员都可以直接进行功能模块的操作管理,所以在系统的可操作性是完全可以的。本系统的操作使用的也是界面窗口进行登录,所以操作人员只要会简单的电脑操作就完全可以的。
3.3 项目设计目标与原则
1、关于学生选课管理系统的基本要求
(1)功能要求:首页、通知公告、学院信息、课程信息、我的账户、个人中心等功能模块。
(2)性能:在不同操作系统上均能无差错实现在不同类型的用户登入相应界面后能不出差错、方便地进行预期操作。
(3)安全与保密要求:用户都必须通过身份验证才能进入系统,并且用户的权限也需要根据用户的类型进行限定。
(4)环境要求:支持多种平台,可在Windows系列、Vista系统等多种操作系统下使用。
2、开发目标
学生选课管理系统的主要开发目标如下:
(1)实现管理系统信息关系的系统化、规范化和自动化;
(2)减少维护人员的工作量以及实现用户对信息的控制和管理。
(3)方便查询信息及管理信息等;
(4)通过网络操作,改善处理问题的效率,提高操作人员利用率;
(5)考虑到用户多样性特点,要求界面简单,操作简便。
3、设计原则
本系统采用springboot技术,Mysql数据库开发,充分保证了系统稳定性、完整性。
学生选课管理系统的设计与实现的设计思想如下:
- 操作简单方便、系统界面安全良、简单明了的页面布局、方便查询相关信息。
2、即时可见:对学生选课管理系统信息的处理将可以实时查询到,从而实现“即时发布、即时见效”的系统功能。
3、功能的完善性:拥有后台首页、系统用户、学院信息管理、专业信息管理、课程信息管理、选课信息管理、课程成绩管理、旁听申请管理、系统管理、通知公告管理等模块的修改维护操作。
3.4系统流程分析
3.4.1操作流程

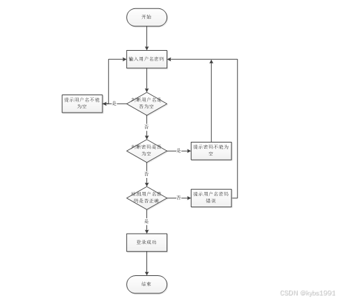
图3-1登录流程图
3.4.2添加信息流程
添加信息流程图,如图所示:

图3-2添加信息流程图
3.4.3删除信息流程
删除信息流程图,如图所示:

图3-3删除信息流程图
第4章 系统设计
4.1 系统体系结构
本系统选择B/S结构(Browser/Server,浏览器/服务器结构)和基于Web服务两种模式。适合在互联网上进行操作,只要用户能连网,任何时间、任何地点都可以进行系统的操作使用。系统工作原理图如图4-1所示:

图4-1 系统工作原理图
4.2系统结构设计
整个系统是由多个功能模块组合而成的,要将所有的功能模块都一一列举出来,然后进行逐个的功能设计,使得每一个模块都有相对应的功能设计,然后进行系统整体的设计。
本系统结构图如图4-2所示。

图4-2 系统功能结构图
4.3开发流程设计
系统流程的分析是通过调查系统所涉及问题的识别、可行性、可操作性、系统分析处理能力等具体环节来调节、整理系统的设计方案以确保系统能达到理想的状态。这些操作都要从注册、登录处着眼进行一系列的流程测试保证数据库的完整,从而把控系统所涉及信息管理的安全、保证信息输入、输出正常转换。然后,通过实际操作完成流程图的绘制工作。
学生选课管理系统的开发对管理模块和系统使用的数据库进行分析,编写代码,系统测试,如图4-3所示。

图4-3开发系统流程图
4.4 数据库设计原则
学习编程,我们都知道数据库设计是基于需要设计的系统功能,我们需要建立一个数据库关系模型,用于存储数据信息,这样当我们在程序中时,就没有必要为程序页面添加数据,从而提高系统的效率。数据库存储了很多信息,可以说是信息管理系统的核心和基础,数据库还提供了添加、删除、修改和检查,使系统能够快速找到自己想要的信息,而不是在程序代码中找到。数据库中信息表的每个部分根据一定的关系精确地组合,排列和组合成数据表。
通过学生选课管理系统的功能进行规划分成几个实体信息,实体信息将通过ER图进行说明,本系统的主要实体图如下:
系统的E-R图如图4-4所示:
图4-4系统E-R图
4.5 数据表
将数据库概念设计的E-R图转换为关系数据库。在关系数据库中,数据关系由数据表组成,但是表的结构表现在表的字段上。
表access_token (登陆访问时长)
| 编号 | 名称 | 数据类型 | 长度 | 小数位 | 允许空值 | 主键 | 默认值 | 说明 |
| 1 | token_id | int | 10 | 0 | N | Y | 临时访问牌ID | |
| 2 | token | varchar | 64 | 0 | Y | N | 临时访问牌 | |
| 3 | info | text | 65535 | 0 | Y | N | ||
| 4 | maxage | int | 10 | 0 | N | N | 2 | 最大寿命:默认2小时 |
| 5 | create_time | timestamp | 19 | 0 | N | N | CURRENT_TIMESTAMP | 创建时间: |
| 6 | update_time | timestamp | 19 | 0 | N | N | CURRENT_TIMESTAMP | 更新时间: |
| 7 | user_id | int | 10 | 0 | N | N | 0 | 用户编号: |
表audience_application (旁听申请)
| 编号 | 名称 | 数据类型 | 长度 | 小数位 | 允许空值 | 主键 | 默认值 | 说明 |
| 1 | audience_application_id | int | 10 | 0 | N | Y | 旁听申请ID | |
| 2 | course_selection_number | varchar | 64 | 0 | Y | N | 选课编号 | |
| 3 | course_id | varchar | 64 | 0 | Y | N | 课程编号 | |
| 4 | course_name | varchar | 64 | 0 | Y | N | 课程名称 | |
| 5 | credit | int | 10 | 0 | Y | N | 0 | 学分 |
| 6 | class_time_period | varchar | 64 | 0 | Y | N | 上课时间段 | |
| 7 | class_location | varchar | 64 | 0 | Y | N | 上课地点 | |
| 8 | classroom_teacher | int | 10 | 0 | Y | N | 0 | 上课老师 |
| 9 | teachers_name | varchar | 64 | 0 | Y | N | 教师姓名 | |
| 10 | major | varchar | 64 | 0 | Y | N | 所属专业 | |
| 11 | course_selection_students | int | 10 | 0 | Y | N | 0 | 选课学生 |
| 12 | student_id | varchar | 64 | 0 | Y | N | 学生学号 | |
| 13 | student_name | varchar | 64 | 0 | Y | N | 学生姓名 | |
| 14 | student_major | varchar | 64 | 0 | Y | N | 学生专业 | |
| 15 | reason_for_auditing | text | 65535 | 0 | Y | N | 旁听原因 | |
| 16 | examine_state | varchar | 16 | 0 | N | N | 未审核 | 审核状态 |
| 17 | examine_reply | varchar | 16 | 0 | Y | N | 审核回复 | |
| 18 | create_time | datetime | 19 | 0 | N | N | CURRENT_TIMESTAMP | 创建时间 |
| 19 | update_time | timestamp | 19 | 0 | N | N | CURRENT_TIMESTAMP | 更新时间 |
表auth (用户权限管理)
| 编号 | 名称 | 数据类型 | 长度 | 小数位 | 允许空值 | 主键 | 默认值 | 说明 |
| 1 | auth_id | int | 10 | 0 | N | Y | 授权ID: | |
| 2 | user_group | varchar | 64 | 0 | Y | N | 用户组: | |
| 3 | mod_name | varchar | 64 | 0 | Y | N | 模块名: | |
| 4 | table_name | varchar | 64 | 0 | Y | N | 表名: | |
| 5 | page_title | varchar | 255 | 0 | Y | N | 页面标题: | |
| 6 | path | varchar | 255 | 0 | Y | N | 路由路径: | |
| 7 | position | varchar | 32 | 0 | Y | N | 位置: | |
| 8 | mode | varchar | 32 | 0 | N | N | _blank | 跳转方式: |
| 9 | add | tinyint | 3 | 0 | N | N | 1 | 是否可增加: |
| 10 | del | tinyint | 3 | 0 | N | N | 1 | 是否可删除: |
| 11 | set | tinyint | 3 | 0 | N | N | 1 | 是否可修改: |
| 12 | get | tinyint | 3 | 0 | N | N | 1 | 是否可查看: |
| 13 | field_add | text | 65535 | 0 | Y | N | 添加字段: | |
| 14 | field_set | text | 65535 | 0 | Y | N | 修改字段: | |
| 15 | field_get | text | 65535 | 0 | Y | N | 查询字段: | |
| 16 | table_nav_name | varchar | 500 | 0 | Y | N | 跨表导航名称: | |
| 17 | table_nav | varchar | 500 | 0 | Y | N | 跨表导航: | |
| 18 | option | text | 65535 | 0 | Y | N | 配置: | |
| 19 | create_time | timestamp | 19 | 0 | N | N | CURRENT_TIMESTAMP | 创建时间: |
| 20 | update_time | timestamp | 19 | 0 | N | N | CURRENT_TIMESTAMP | 更新时间: |
表collect (收藏)
| 编号 | 名称 | 数据类型 | 长度 | 小数位 | 允许空值 | 主键 | 默认值 | 说明 |
| 1 | collect_id | int | 10 | 0 | N | Y | 收藏ID: | |
| 2 | user_id | int | 10 | 0 | N | N | 0 | 收藏人ID: |
| 3 | source_table | varchar | 255 | 0 | Y | N | 来源表: | |
| 4 | source_field | varchar | 255 | 0 | Y | N | 来源字段: | |
| 5 | source_id | int | 10 | 0 | N | N | 0 | 来源ID: |
| 6 | title | varchar | 255 | 0 | Y | N | 标题: | |
| 7 | img | varchar | 255 | 0 | Y | N | 封面: | |
| 8 | create_time | timestamp | 19 | 0 | N | N | CURRENT_TIMESTAMP | 创建时间: |
| 9 | update_time | timestamp | 19 | 0 | N | N | CURRENT_TIMESTAMP | 更新时间: |
表college_information (学院信息)
| 编号 | 名称 | 数据类型 | 长度 | 小数位 | 允许空值 | 主键 | 默认值 | 说明 |
| 1 | college_information_id | int | 10 | 0 | N | Y | 学院信息ID | |
| 2 | college_name | varchar | 64 | 0 | Y | N | 学院名称 | |
| 3 | professional_name | varchar | 64 | 0 | Y | N | 专业名称 | |
| 4 | college_cover | varchar | 255 | 0 | Y | N | 学院封面 | |
| 5 | responsible_person | varchar | 64 | 0 | Y | N | 负责人 | |
| 6 | contact_phone_number | varchar | 64 | 0 | Y | N | 联系电话 | |
| 7 | college_address | varchar | 64 | 0 | Y | N | 学院地址 | |
| 8 | college_teachers | text | 65535 | 0 | Y | N | 学院老师 | |
| 9 | details_introduction | longtext | 2147483647 | 0 | Y | N | 详情介绍 | |
| 10 | hits | int | 10 | 0 | N | N | 0 | 点击数 |
| 11 | create_time | datetime | 19 | 0 | N | N | CURRENT_TIMESTAMP | 创建时间 |
| 12 | update_time | timestamp | 19 | 0 | N | N | CURRENT_TIMESTAMP | 更新时间 |
表comment (评论)
| 编号 | 名称 | 数据类型 | 长度 | 小数位 | 允许空值 | 主键 | 默认值 | 说明 |
| 1 | comment_id | int | 10 | 0 | N | Y | 评论ID: | |
| 2 | user_id | int | 10 | 0 | N | N | 0 | 评论人ID: |
| 3 | reply_to_id | int | 10 | 0 | N | N | 0 | 回复评论ID:空为0 |
| 4 | content | longtext | 2147483647 | 0 | Y | N | 内容: | |
| 5 | nickname | varchar | 255 | 0 | Y | N | 昵称: | |
| 6 | avatar | varchar | 255 | 0 | Y | N | 头像地址:[0,255] | |
| 7 | create_time | timestamp | 19 | 0 | N | N | CURRENT_TIMESTAMP | 创建时间: |
| 8 | update_time | timestamp | 19 | 0 | N | N | CURRENT_TIMESTAMP | 更新时间: |
| 9 | source_table | varchar | 255 | 0 | Y | N | 来源表: | |
| 10 | source_field | varchar | 255 | 0 | Y | N | 来源字段: | |
| 11 | source_id | int | 10 | 0 | N | N | 0 | 来源ID: |
表course_grades (课程成绩)
| 编号 | 名称 | 数据类型 | 长度 | 小数位 | 允许空值 | 主键 | 默认值 | 说明 |
| 1 | course_grades_id | int | 10 | 0 | N | Y | 课程成绩ID | |
| 2 | course_selection_number | varchar | 64 | 0 | N | N | 选课编号 | |
| 3 | course_id | varchar | 64 | 0 | Y | N | 课程编号 | |
| 4 | course_name | varchar | 64 | 0 | Y | N | 课程名称 | |
| 5 | credit | int | 10 | 0 | Y | N | 0 | 学分 |
| 6 | class_time_period | varchar | 64 | 0 | Y | N | 上课时间段 | |
| 7 | class_location | varchar | 64 | 0 | Y | N | 上课地点 | |
| 8 | classroom_teacher | int | 10 | 0 | Y | N | 0 | 上课老师 |
| 9 | teachers_name | varchar | 64 | 0 | Y | N | 教师姓名 | |
| 10 | major | varchar | 64 | 0 | Y | N | 所属专业 | |
| 11 | course_selection_students | int | 10 | 0 | Y | N | 0 | 选课学生 |
| 12 | student_id | varchar | 64 | 0 | Y | N | 学生学号 | |
| 13 | student_name | varchar | 64 | 0 | Y | N | 学生姓名 | |
| 14 | student_major | varchar | 64 | 0 | Y | N | 学生专业 | |
| 15 | earned_credits | int | 10 | 0 | Y | N | 0 | 所得学分 |
| 16 | course_grades | int | 10 | 0 | Y | N | 0 | 课程成绩 |
| 17 | qualified_or_not | varchar | 64 | 0 | Y | N | 是否合格 | |
| 18 | semester_time | datetime | 19 | 0 | Y | N | 学期时间 | |
| 19 | create_time | datetime | 19 | 0 | N | N | CURRENT_TIMESTAMP | 创建时间 |
| 20 | update_time | timestamp | 19 | 0 | N | N | CURRENT_TIMESTAMP | 更新时间 |
表course_information (课程信息)
| 编号 | 名称 | 数据类型 | 长度 | 小数位 | 允许空值 | 主键 | 默认值 | 说明 |
| 1 | course_information_id | int | 10 | 0 | N | Y | 课程信息ID | |
| 2 | course_id | varchar | 64 | 0 | N | N | 课程编号 | |
| 3 | course_name | varchar | 64 | 0 | Y | N | 课程名称 | |
| 4 | cover | varchar | 255 | 0 | Y | N | 封面 | |
| 5 | credit | int | 10 | 0 | Y | N | 0 | 学分 |
| 6 | class_time_period | varchar | 64 | 0 | Y | N | 上课时间段 | |
| 7 | class_location | varchar | 64 | 0 | Y | N | 上课地点 | |
| 8 | classroom_teacher | int | 10 | 0 | Y | N | 0 | 上课老师 |
| 9 | teachers_name | varchar | 64 | 0 | Y | N | 教师姓名 | |
| 10 | major | varchar | 64 | 0 | Y | N | 所属专业 | |
| 11 | number_of_class_openings | int | 10 | 0 | Y | N | 0 | 开班人数 |
| 12 | selected_number_of_people | int | 10 | 0 | Y | N | 0 | 已选人数 |
| 13 | course_introduction | longtext | 2147483647 | 0 | Y | N | 课程介绍 | |
| 14 | hits | int | 10 | 0 | N | N | 0 | 点击数 |
| 15 | timer_title | varchar | 64 | 0 | Y | N | 计时器标题 | |
| 16 | timing_start_time | datetime | 19 | 0 | Y | N | 计时开始时间 | |
| 17 | timing_end_time | datetime | 19 | 0 | Y | N | 计时结束时间 | |
| 18 | limit_times | int | 10 | 0 | N | N | 0 | 限制次数 |
| 19 | limit_type | tinyint | 4 | 0 | N | N | 2 | 限制次数类型1-每天次,2-总计次 |
| 20 | create_time | datetime | 19 | 0 | N | N | CURRENT_TIMESTAMP | 创建时间 |
| 21 | update_time | timestamp | 19 | 0 | N | N | CURRENT_TIMESTAMP | 更新时间 |
表course_selection_information (选课信息)
| 编号 | 名称 | 数据类型 | 长度 | 小数位 | 允许空值 | 主键 | 默认值 | 说明 |
| 1 | course_selection_information_id | int | 10 | 0 | N | Y | 选课信息ID | |
| 2 | course_selection_number | varchar | 64 | 0 | Y | N | 选课编号 | |
| 3 | course_id | varchar | 64 | 0 | Y | N | 课程编号 | |
| 4 | course_name | varchar | 64 | 0 | Y | N | 课程名称 | |
| 5 | credit | int | 10 | 0 | Y | N | 0 | 学分 |
| 6 | class_time_period | varchar | 64 | 0 | Y | N | 上课时间段 | |
| 7 | class_location | varchar | 64 | 0 | Y | N | 上课地点 | |
| 8 | classroom_teacher | int | 10 | 0 | Y | N | 0 | 上课老师 |
| 9 | teachers_name | varchar | 64 | 0 | Y | N | 教师姓名 | |
| 10 | major | varchar | 64 | 0 | Y | N | 所属专业 | |
| 11 | course_selection_students | int | 10 | 0 | Y | N | 0 | 选课学生 |
| 12 | student_id | varchar | 64 | 0 | Y | N | 学生学号 | |
| 13 | student_name | varchar | 64 | 0 | Y | N | 学生姓名 | |
| 14 | student_major | varchar | 64 | 0 | Y | N | 学生专业 | |
| 15 | count_the_number_of_people | varchar | 64 | 0 | Y | N | 统计人数 | |
| 16 | examine_state | varchar | 16 | 0 | N | N | 未审核 | 审核状态 |
| 17 | examine_reply | varchar | 16 | 0 | Y | N | 审核回复 | |
| 18 | user_id | int | 10 | 0 | N | N | 0 | 用户ID |
| 19 | create_time | datetime | 19 | 0 | N | N | CURRENT_TIMESTAMP | 创建时间 |
| 20 | update_time | timestamp | 19 | 0 | N | N | CURRENT_TIMESTAMP | 更新时间 |
表hits (用户点击)
| 编号 | 名称 | 数据类型 | 长度 | 小数位 | 允许空值 | 主键 | 默认值 | 说明 |
| 1 | hits_id | int | 10 | 0 | N | Y | 点赞ID: | |
| 2 | user_id | int | 10 | 0 | N | N | 0 | 点赞人: |
| 3 | create_time | timestamp | 19 | 0 | N | N | CURRENT_TIMESTAMP | 创建时间: |
| 4 | update_time | timestamp | 19 | 0 | N | N | CURRENT_TIMESTAMP | 更新时间: |
| 5 | source_table | varchar | 255 | 0 | Y | N | 来源表: | |
| 6 | source_field | varchar | 255 | 0 | Y | N | 来源字段: | |
| 7 | source_id | int | 10 | 0 | N | N | 0 | 来源ID: |
表notice (公告)
| 编号 | 名称 | 数据类型 | 长度 | 小数位 | 允许空值 | 主键 | 默认值 | 说明 |
| 1 | notice_id | mediumint | 8 | 0 | N | Y | 公告id: | |
| 2 | title | varchar | 125 | 0 | N | N | 标题: | |
| 3 | content | longtext | 2147483647 | 0 | Y | N | 正文: | |
| 4 | create_time | timestamp | 19 | 0 | N | N | CURRENT_TIMESTAMP | 创建时间: |
| 5 | update_time | timestamp | 19 | 0 | N | N | CURRENT_TIMESTAMP | 更新时间: |
表praise (点赞)
| 编号 | 名称 | 数据类型 | 长度 | 小数位 | 允许空值 | 主键 | 默认值 | 说明 |
| 1 | praise_id | int | 10 | 0 | N | Y | 点赞ID: | |
| 2 | user_id | int | 10 | 0 | N | N | 0 | 点赞人: |
| 3 | create_time | timestamp | 19 | 0 | N | N | CURRENT_TIMESTAMP | 创建时间: |
| 4 | update_time | timestamp | 19 | 0 | N | N | CURRENT_TIMESTAMP | 更新时间: |
| 5 | source_table | varchar | 255 | 0 | Y | N | 来源表: | |
| 6 | source_field | varchar | 255 | 0 | Y | N | 来源字段: | |
| 7 | source_id | int | 10 | 0 | N | N | 0 | 来源ID: |
| 8 | status | bit | 1 | 0 | N | N | 1 | 点赞状态:1为点赞,0已取消 |
表professional_information (专业信息)
| 编号 | 名称 | 数据类型 | 长度 | 小数位 | 允许空值 | 主键 | 默认值 | 说明 |
| 1 | professional_information_id | int | 10 | 0 | N | Y | 专业信息ID | |
| 2 | professional_name | varchar | 64 | 0 | Y | N | 专业名称 | |
| 3 | college_name | varchar | 64 | 0 | Y | N | 学院名称 | |
| 4 | create_time | datetime | 19 | 0 | N | N | CURRENT_TIMESTAMP | 创建时间 |
| 5 | update_time | timestamp | 19 | 0 | N | N | CURRENT_TIMESTAMP | 更新时间 |
表slides (轮播图)
| 编号 | 名称 | 数据类型 | 长度 | 小数位 | 允许空值 | 主键 | 默认值 | 说明 |
| 1 | slides_id | int | 10 | 0 | N | Y | 轮播图ID: | |
| 2 | title | varchar | 64 | 0 | Y | N | 标题: | |
| 3 | content | varchar | 255 | 0 | Y | N | 内容: | |
| 4 | url | varchar | 255 | 0 | Y | N | 链接: | |
| 5 | img | varchar | 255 | 0 | Y | N | 轮播图: | |
| 6 | hits | int | 10 | 0 | N | N | 0 | 点击量: |
| 7 | create_time | timestamp | 19 | 0 | N | N | CURRENT_TIMESTAMP | 创建时间: |
| 8 | update_time | timestamp | 19 | 0 | N | N | CURRENT_TIMESTAMP | 更新时间: |
表student_users (学生用户)
| 编号 | 名称 | 数据类型 | 长度 | 小数位 | 允许空值 | 主键 | 默认值 | 说明 |
| 1 | student_users_id | int | 10 | 0 | N | Y | 学生用户ID | |
| 2 | student_id | varchar | 64 | 0 | N | N | 学生学号 | |
| 3 | student_name | varchar | 64 | 0 | Y | N | 学生姓名 | |
| 4 | student_mobile_phones | varchar | 64 | 0 | Y | N | 学生手机 | |
| 5 | affiliated_college | varchar | 64 | 0 | Y | N | 所属学院 | |
| 6 | student_major | varchar | 64 | 0 | Y | N | 学生专业 | |
| 7 | student_age | varchar | 64 | 0 | Y | N | 学生年龄 | |
| 8 | examine_state | varchar | 16 | 0 | N | N | 已通过 | 审核状态 |
| 9 | user_id | int | 10 | 0 | N | N | 0 | 用户ID |
| 10 | create_time | datetime | 19 | 0 | N | N | CURRENT_TIMESTAMP | 创建时间 |
| 11 | update_time | timestamp | 19 | 0 | N | N | CURRENT_TIMESTAMP | 更新时间 |
表teacher_users (教师用户)
| 编号 | 名称 | 数据类型 | 长度 | 小数位 | 允许空值 | 主键 | 默认值 | 说明 |
| 1 | teacher_users_id | int | 10 | 0 | N | Y | 教师用户ID | |
| 2 | teacher_id | varchar | 64 | 0 | Y | N | 教师工号 | |
| 3 | teachers_name | varchar | 64 | 0 | Y | N | 教师姓名 | |
| 4 | teachers_mobile_phone | varchar | 16 | 0 | Y | N | 教师手机 | |
| 5 | major | varchar | 64 | 0 | Y | N | 所属专业 | |
| 6 | professional_title | varchar | 64 | 0 | Y | N | 职称 | |
| 7 | age | varchar | 64 | 0 | Y | N | 年龄 | |
| 8 | examine_state | varchar | 16 | 0 | N | N | 已通过 | 审核状态 |
| 9 | user_id | int | 10 | 0 | N | N | 0 | 用户ID |
| 10 | create_time | datetime | 19 | 0 | N | N | CURRENT_TIMESTAMP | 创建时间 |
| 11 | update_time | timestamp | 19 | 0 | N | N | CURRENT_TIMESTAMP | 更新时间 |
表upload (文件上传)
| 编号 | 名称 | 数据类型 | 长度 | 小数位 | 允许空值 | 主键 | 默认值 | 说明 |
| 1 | upload_id | int | 10 | 0 | N | Y | 上传ID | |
| 2 | name | varchar | 64 | 0 | Y | N | 文件名 | |
| 3 | path | varchar | 255 | 0 | Y | N | 访问路径 | |
| 4 | file | varchar | 255 | 0 | Y | N | 文件路径 | |
| 5 | display | varchar | 255 | 0 | Y | N | 显示顺序 | |
| 6 | father_id | int | 10 | 0 | Y | N | 0 | 父级ID |
| 7 | dir | varchar | 255 | 0 | Y | N | 文件夹 | |
| 8 | type | varchar | 32 | 0 | Y | N | 文件类型 |
表user (用户账户:用于保存用户登录信息)
| 编号 | 名称 | 数据类型 | 长度 | 小数位 | 允许空值 | 主键 | 默认值 | 说明 |
| 1 | user_id | mediumint | 8 | 0 | N | Y | 用户ID:[0,8388607]用户获取其他与用户相关的数据 | |
| 2 | state | smallint | 5 | 0 | N | N | 1 | 账户状态:[0,10](1可用|2异常|3已冻结|4已注销) |
| 3 | user_group | varchar | 32 | 0 | Y | N | 所在用户组:[0,32767]决定用户身份和权限 | |
| 4 | login_time | timestamp | 19 | 0 | N | N | CURRENT_TIMESTAMP | 上次登录时间: |
| 5 | phone | varchar | 11 | 0 | Y | N | 手机号码:[0,11]用户的手机号码,用于找回密码时或登录时 | |
| 6 | phone_state | smallint | 5 | 0 | N | N | 0 | 手机认证:[0,1](0未认证|1审核中|2已认证) |
| 7 | username | varchar | 16 | 0 | N | N | 用户名:[0,16]用户登录时所用的账户名称 | |
| 8 | nickname | varchar | 16 | 0 | Y | N | 昵称:[0,16] | |
| 9 | password | varchar | 64 | 0 | N | N | 密码:[0,32]用户登录所需的密码,由6-16位数字或英文组成 | |
| 10 | | varchar | 64 | 0 | Y | N | 邮箱:[0,64]用户的邮箱,用于找回密码时或登录时 | |
| 11 | email_state | smallint | 5 | 0 | N | N | 0 | 邮箱认证:[0,1](0未认证|1审核中|2已认证) |
| 12 | avatar | varchar | 255 | 0 | Y | N | 头像地址:[0,255] | |
| 13 | open_id | varchar | 255 | 0 | Y | N | 针对获取用户信息字段 | |
| 14 | create_time | timestamp | 19 | 0 | N | N | CURRENT_TIMESTAMP | 创建时间: |
| 15 | vip_level | varchar | 255 | 0 | Y | N | 会员等级 | |
| 16 | vip_discount | double | 11 | 2 | Y | N | 0.00 | 会员折扣 |
表user_group (用户组:用于用户前端身份和鉴权)
| 编号 | 名称 | 数据类型 | 长度 | 小数位 | 允许空值 | 主键 | 默认值 | 说明 |
| 1 | group_id | mediumint | 8 | 0 | N | Y | 用户组ID:[0,8388607] | |
| 2 | display | smallint | 5 | 0 | N | N | 100 | 显示顺序:[0,1000] |
| 3 | name | varchar | 16 | 0 | N | N | 名称:[0,16] | |
| 4 | description | varchar | 255 | 0 | Y | N | 描述:[0,255]描述该用户组的特点或权限范围 | |
| 5 | source_table | varchar | 255 | 0 | Y | N | 来源表: | |
| 6 | source_field | varchar | 255 | 0 | Y | N | 来源字段: | |
| 7 | source_id | int | 10 | 0 | N | N | 0 | 来源ID: |
| 8 | register | smallint | 5 | 0 | Y | N | 0 | 注册位置: |
| 9 | create_time | timestamp | 19 | 0 | N | N | CURRENT_TIMESTAMP | 创建时间: |
| 10 | update_time | timestamp | 19 | 0 | N | N | CURRENT_TIMESTAMP | 更新时间: |
第5章 系统详细设计
5.1管理员功能模块
管理员登录学生选课管理系统,在登录页面输入账号、密码等进行登录,如下图所示。
图5-1管理员登录界面图
管理员进入系统后台可以查看:后台首页、系统用户、学院信息管理、专业信息管理、课程信息管理、选课信息管理、课程成绩管理、旁听申请管理、系统管理、通知公告管理等功能模块,还可进行相应的操作,如下图所示。
图5-2管理员功能界面图
系统用户,在此页面可以查看用户信息,还可在该页面对用户进行查询、添加和删除等操作。教师用户直接由管理员添加。如下图所示。
图5-3教师用户添加界面图
学院信息管理:可以查看学院信息的学院名称、专业名称、学院封面、联系电话、负责人等信息。可以进行查询、删除、添加等操作,如下图所示。
图5-4学院信息列表界面图
图5-5添加学院信息界面图
专业信息管理:可以查看专业名称、学院名称等信息,可以进行查询、删除等操作,如下图所示。
图5-6专业信息添加界面图
课程信息管理:可以查看课程编号、封面、学分、上课时间段、上课地点等信息,可以进行查询、删除等操作,如下图所示。
图5-7课程信息列表界面图
选课信息管理:可以查看选课编号、课程名称、学分、上课时间段、上课地点、上课老师等信息,可以进行查询、删除等操作,如下图所示。
图5-8选课信息列表界面图
课程成绩管理:可以查看选课编号、课程名称、学分、上课时间段、是否合格等信息,可以进行查询、删除等操作,如下图所示。
图5-9课程成绩列表界面图
旁听申请管理:可以查看选课编号、课程名称、学分、上课时间段、审核状态等信息,可以进行查询、删除等操作,如下图所示。
图5-10旁听申请列表界面图
系统管理:可以对轮播图信息,进行查询、删除、添加等操作,如下图所示。
图5-11系统管理界面图
5.2教师用户功能模块
教师用户进入系统后台可以查看:后台首页、课程信息管理、选课信息管理、课程成绩管理、旁听申请管理等功能模块,还可进行相应的操作,如下图所示。
图5-12教师用户功能界面图
课程信息管理:可以查看课程编号、封面、学分、上课时间段、上课地点、开班人数等信息,可以进行查询、删除、添加等操作,如下图所示。
图5-13课程信息添加界面图
选课信息管理:可以查看选课编号、课程名称、学分、上课时间段、上课地点、上课老师等信息,可以进行查询、删除、课程成绩等操作,如下图所示。
图5-14选课信息列表界面图
图5-15课程成绩界面图
旁听申请管理:可以查看选课编号、课程名称、学分、上课时间段、审核状态等信息,可以进行查询、删除等操作,如下图所示。
图5-16旁听申请列表界面图
5.3学生用户功能模块
学生用户登录学生选课管理系统,需先注册,在登录页面输入用户名、密码进行登录,如下图所示。
图5-17学生用户注册界面图
图5-18学生用户登录界面图
进入系统可以查看:首页、通知公告、学院信息、课程信息、我的账户、个人中心(个人首页、选课信息、课程成绩、旁听申请、收藏)等功能模块,还可进行相应的操作,如下图所示。
图5-19学生用户功能界面图
通知公告:可以查看标题、正文、创建时间等信息。如下图所示。
图5-20通知公告界面图
学院信息:可以查看学院名称、专业名称、负责人、联系电话、学院地址等内容进行收藏等操作,如下图所示。
图5-21学院信息列表界面图
课程信息:用户可以通过关键字、下拉搜索查询课程信息。可以查看课程信息的课程名称、上课时间段、教师姓名等的详细内容,并进行选课、旁听等操作,如下图所示。
图5-22课程信息列表界面图
图5-23选课界面图
图5-24旁听界面图
个人中心:可以查看个人首页、选课信息、课程成绩、旁听申请、收藏等,并进行相应的操作。如下图所示。
图5-25个人首页界面图
第6章 系统测试
6.1系统测试的目的
程序设计不能保证没有错误,这是一个开发过程,在错误或错误的过程中都是难以避免的。虽然这是不可避免的,但我们不能使这些错误始终存在于系统中,错误可能会造成无法估量的后果,如系统崩溃,安全信息泄露,系统无法正常启动等,为了避免这些问题,我们需要测试程序,再测试过程中发现问题,并纠正它们,从而使系统更长时间稳定成熟。本章的作用是发现这些问题,并对其进行修改,虽然耗时费力,但对于长期使用而言是非常重要和必要系统的开发。
软件在设计后必须进行测试,调试过程中使用的方法是软件测试方法。在开发新软件时,系统测试是检查软件是否合格的关键步骤,以及是否符合设计目标的参考。测试主要是查看软件中数据的准确性,正确的操作与否,以及操作的结果,还有哪些方面需要改进。
学生选课管理系统的实现,对于系统中功能模块的实现及操作都必须通过测试进行来评判系统是否可以准确的实现。在学生选课管理系统正式上传使用之前必须做的一步就是系统测试,对于测试发现的错误及时修改处理,保证系统准确无误的供给用户使用。
6.2系统测试方法
在对学生选课管理系统进行测试的时候在找到问题的情况下必须在第一时间找到解决问题的办法,不要存在侥幸的心理,这样才能让学生选课管理系统开发的质量可以过关,并且开发的周期会大大缩短,还有就是在测试时,不要出现重复性的错误,遇到一个错误问题,要将整个学生选课管理系统开发所牵扯的该问题都必须一一解决,提高学生选课管理系统平台的安全性、稳定性。
白盒测试与黑盒测试是测试中比较常用的两种方法。
①结构测试俗称白盒测试:这种测试是在对程序的处理过程与结构都有详尽谅解的前提下,顺从程序内部的逻辑而完成的系统测试,以确定系统中所有的通路都能够遵照设计要求正常工作,不出现任何偏差。
②功能测试又成黑盒测试:主要是针对程序功能能够按照设计正常实现的一种检测,在程序接口处进行,检测程序手法数据是否正常,与外部信息的交换是否完整。
6.3功能测试
用户登录测试:
| 模块名称 | 测试用例 | 预期结果 | 实际结果 | 是否通过 |
| 登录模块 | 用户名:admin 密码:123 | 弹出错误提示,提示密码错误 | 弹出错误提示,提示密码错误 | 通过 |
| 登录模块 | 用户名:123 密码:admin | 弹出错误提示,提示用户名错误 | 弹出错误提示,提示用户名错误 | 通过 |
| 登录模块 | 用户名:admin 密码:admin | 管理员登录成功 | 管理员登录成功 | 通过 |
修改密码测试:
| 模块名称 | 测试用例 | 预期结果 | 实际结果 | 是否通过 |
| 修改密码模块 | 原密码:666 新密码:123 确认密码:123 | 弹出错误提示,提示原密码错误 | 弹出错误提示,提示原密码错误 | 通过 |
| 修改密码模块 | 原密码:admin 新密码:123 确认密码:333 | 弹出错误提示,提示确认密码不一致 | 弹出错误提示,提示确认密码不一致 | 通过 |
| 修改密码模块 | 原密码:admin 新密码:123 确认密码:123 | 密码修改成功 | 密码修改成功 | 通过 |
通过对功能的测试,学生选课管理系统的基本功能都是可行的,不管是系统里面的功能,还是界面的设计都是可值得推广宣传的。
结 论
此时项目已经完成,即使实施的时间不是很长,但是这个过程中需要准备很长的一段时间去对系统设计开发所相关技术进行学习。在学习的过程中,我逐渐认识得到了我自身存在的一些不足。对于一些控制是必要的应用技能,能够理解,整个过程中仅仅是一个掌握了常用的性能和控制方法,我觉得挺容易的。从该系统中,系统的分析和设计的调查数据,并且已经经历了几个月,并努力几个月,该系统已经完成。很显然,该系统仍有很多不成熟的地方,在系统设计过程中有许多技术缺陷存在。在设计的过程中也涉及到了很多自己无法解决的问题,主要通过咨询老师解决这些问题,对于毕业设计的圆满完成,需要感谢老师们的指导。系统的开发环境和配置都是可以自行安装的,系统使用springboot开发工具,使用比较成熟的Mysql数据库进行对系统前台及后台的数据交互,根据技术语言对数据库,结合需求进行修改维护,可以使得系统运行更具有稳定性和安全性,从而完成实现系统的开发。
回顾毕业设计的整个过程,既付出汗水也收获了很多。虽然经历了各种各样的困难,自己的不断研究探索,系统的实现仍有不足之处。
在以后的学习及工作中,我仍然继续学习计算机方面的技术,让我在后期的平台开发中可以更好更快的实现需求功能。我相信我可以让更多的好工作,做出更大的贡献。
致 谢
学生选课管理系统的完成,如何实现的更好,其中付出的努力是很大的,这段时光将会终身难忘。
首先要感谢我的指导老师,谢谢您在设计和论文中给我的指导。在您的细心指导下我才能快速的掌握系统的相关功能,在您的大力帮助下我才能将课本上的知识与自己的项目结合,真正的做到学以致用。感谢您经常牺牲自己的休息时间,利用其丰富的教学和项目经验对我进行指导。
感谢所有教过我的老师,为我倾注了大量的心血,正是你们的谆谆教诲、严谨教学才使我能顺利的完成学业,再此向你们表示深深的感谢。
感谢我的同学们,对我的大力支持及帮助,正是你们不断的帮助、鼓励,给我带来了极大的动力,最终系统可以顺利的运行。我们在交流、谈论的这段时间,将是我未来的财富,我要深深地感谢你们!
毕业在即,在今后的工作和生活中,我会铭记师长们的教诲、同学们的帮助,继续不懈努力和追求,来报答所有支持和帮助过我的人!
参考文献
[1] Olanubi Olumide Oluseye, Akano Theddeus Tochukwu,Asaolu Olumuyiwa Sunday.Design and development of an IoT-based intelligent water quality management system for aquaculture[J].Journal of Electrical Systems and Information Technology,2024,11(1):
[2] Bhukya John Wesley, G Suresh Babu,P Satish Kumar.Design and control of LSTM-ANN controllers for an efficient energy management system in a smart grid based on hybrid renewable energy sources[J].Engineering Research Express,2024,6(1):
[3] Zhong Yihui.Design of cloud data storage security and financial risk control management early warning system based on sensor networks[J].Measurement: Sensors,2024,32101064-.
[4] Yu Wang,Weiyi Fan.Design of Media Industry's Device Reservation Management System Based on Internet of Things[J].Media and Communication Research,2024,5(1):
[5] Kashyap Pankaj, Panda Biranchi, Gao Liang,Garg A..Design optimization of staggered-arranged battery thermal management system using an integrated approach of physics-based simulations and evolutionary algorithms[J].Journal of Energy Storage,2024,79110229-.
[6] 肖慧, 王磊,林晨.医学院校选课管理系统的建设与应用[J].中国多媒体与网络教学学报(上旬刊),2023,(10):21-24.
[7] 林圣峰, 姚锦江, 林涛, 刘嘉校, 田智卓,李超.基于SpringBoot的高校实验室管理系统设计[J].无线互联科技,2023,20(18):80-82.
[8] 胡伟东.基于B/S结构的学生选课系统设计与实现[J].信息与电脑(理论版),2023,35(01):23-25.
[9] 陈颖灵, 朱映辉, 江玉珍,黄栾雅.基于SpringBoot学生实训管理系统的设计与实现[J].电脑知识与技术,2022,18(19):49-51.
[10] 向兵,董晓红.基于SpringBoot的高校教材管理系统的设计与实现[J].电脑知识与技术,2022,18(14):12-15.
[11] 罗慧敏.基于BS的高校学生选课系统设计与实现[D]. 中南大学, 2022.
[12] 王开柱, 宁洪伟,李锐.B/S模式的网上选课系统的设计与开发[J].电脑知识与技术,2021,17(23):75-77.
[13] 潘梦妮,赵琳.学分制背景下大学外语选课系统的开发[J].作家天地,2021,(22):20-21.
[14] 李唯.基于SpringBoot的作业管理系统设计与开发[J].电脑编程技巧与维护,2020,(12):73-74.
[15] 郑少雄.基于JSP和SQL Server的学生选课管理系统[J].信息与电脑(理论版),2020,32(15):114-116.
[16] 连瑞梅.基于Java的选课管理系统的设计与实现[J].电脑知识与技术,2020,16(05):67-71+77.
[17] 王峥嵘.高职院校选课信息系统的设计和实现[J].现代信息科技,2020,4(03):59-64.
[18] 杨云海,章芬芬.基于.NET架构和C#语言实现的学生选课管理系统[J].现代信息科技,2019,3(20):8-11.
[19] 王小春.选课系统管理平台的设计与实现[J].太原师范学院学报(自然科学版),2019,18(02):81-83.
[20] 胡健.基于云计算的在线选课辅助系统研究与设计[J].信息与电脑(理论版),2019,(03):101-102.
请关注点赞+私信博主,免费领取项目源码
9578

被折叠的 条评论
为什么被折叠?



