目录
摘要
法律咨询平台,作为法治社会建设的重要一环,旨在为公众提供便捷、高效、专业的法律咨询服务。该平台充分利用现代科技手段,整合了丰富的法律资源和资深律师团队,通过智能化的咨询系统和个性化的服务方式,为用户提供权威、专业的法律解答和解决方案。我们致力于打破法律咨询的时间和空间限制,让法律服务更加普及和可及,让每个人都能够轻松获取到法律帮助,维护自身合法权益。同时,我们也注重用户体验和服务质量,不断优化平台功能,提升服务水平,为公众提供更加优质、全面的法律服务。相信通过法律咨询平台的努力,我们能够共同推动法治社会建设,实现社会的和谐与稳定。
本法律咨询平台采用的数据库是Mysql,使用springboot技术开发。在设计过程中,充分保证了系统代码的良好可读性、实用性、易扩展性、通用性、便于后期维护、操作方便以及页面简洁等特点。
关键词:法律咨询平台;springboot框架,Mysql 数据库
Abstract
The legal consultation platform, as an important part of the construction of a rule of law society, aims to provide convenient, efficient, and professional legal consultation services to the public. This platform fully utilizes modern technological means, integrates rich legal resources and a team of senior lawyers, and provides users with authoritative and professional legal answers and solutions through an intelligent consulting system and personalized service methods. We are committed to breaking the time and space limitations of legal consultation, making legal services more universal and accessible, allowing everyone to easily access legal assistance, and safeguarding their legitimate rights and interests. At the same time, we also focus on user experience and service quality, continuously optimize platform functions, improve service levels, and provide the public with higher quality and comprehensive legal services. I believe that through the efforts of the legal consultation platform, we can jointly promote the construction of a rule of law society and achieve social harmony and stability.
The database used in this legal consultation platform is MySQL, developed using Springboot technology. During the design process, the system code was fully ensured to have good readability, practicality, scalability, universality, ease of maintenance, ease of operation, and concise pages.
Keywords:Legal consulting platform; Springboot framework, MySQL database
1 绪论
1.1 选题背景与意义
在信息化和数字化的时代背景下,法律服务行业正面临着前所未有的机遇与挑战。随着社会的快速发展,公众对法律知识的需求日益增长,而传统的法律咨询服务方式往往受到时间、空间等因素的限制,难以满足广大公众的多样化需求。因此,利用现代科技手段构建一个高效、便捷的法律咨询平台,成为了推动法律服务行业创新发展的必然选择。
Spring Boot法律咨询平台的选题背景正是基于这样的社会需求和行业发展趋势。Spring Boot作为一种轻量级的Java开发框架,具有快速构建、易于维护、高度可扩展等优势,非常适合用于构建法律服务领域的互联网平台。通过整合法律资源、引入专业律师团队、运用先进的技术手段,我们可以打造一个集法律咨询、法律教育、法律服务于一体的综合性平台,为公众提供更加便捷、高效的法律服务。
Spring Boot法律咨询平台的意义在于它打破了传统法律咨询服务的局限,将现代科技与法律服务深度融合,为公众带来了全新的法律服务体验。这一平台不仅提供了便捷、高效的法律咨询渠道,使公众能够随时随地获取专业的法律意见和解决方案,还推动了法律服务行业的创新与发展。通过法律咨询平台,法律服务得以更加普及和可及,让更多人能够享受到法治社会带来的公平和正义。同时,平台还促进了法律知识的普及和传播,提升了公众的法律素养和法治意识,为法治社会的建设奠定了坚实的基础。因此,Spring Boot法律咨询平台具有重要的现实意义和深远的社会价值。
在国内,随着法治建设的不断推进和公众法律意识的提高,对法律咨询平台的需求日益增长。Spring Boot作为一种轻量级且高效的开发框架,被广泛应用于法律咨询平台的构建中。国内研究团队在Spring Boot法律咨询平台的研究上,不仅注重技术的创新与应用,还结合我国法律服务的实际情况,探索适合国情的平台功能和服务模式。他们通过整合法律资源、优化算法、提升用户体验等手段,不断提高平台的法律咨询效率和准确性,为公众提供更加便捷、高效的法律服务。
同时,国内研究还关注法律咨询平台的可持续发展和社会效益。他们通过调研和分析用户需求,不断完善平台功能和服务,以满足不同用户群体的多样化需求。此外,国内研究还积极探索法律咨询平台与其他法律服务机构的合作与对接,推动法律服务行业的协同发展,为公众提供更加全面、专业的法律服务。
在国际上,Spring Boot法律咨询平台的研究也取得了显著进展。国外研究团队在平台构建上更加注重技术的创新和应用,通过引入人工智能、大数据等先进技术,提升平台的智能化水平和服务质量。他们通过深入分析用户行为和需求,不断优化平台的算法和模型,提高法律咨询的准确性和可靠性。同时,国外研究还关注法律咨询平台的国际化发展,通过跨文化交流和合作,推动平台在全球范围内的普及和应用。
综上所述,Spring Boot法律咨询平台在国内外研究现状中呈现出积极的发展趋势。国内外研究团队在技术创新、功能优化、服务提升等方面不断探索和实践,为公众提供更加便捷、高效、专业的法律服务。随着法治建设的深入推进和科技的不断发展,相信Spring Boot法律咨询平台将在未来发挥更加重要的作用,为法治社会的建设贡献更多力量。
深入研究和理解Spring Boot框架的核心技术和优势,充分利用其轻量级、快速构建、易于维护的特性,构建法律咨询平台的整体架构。在此基础上,我们将对平台进行需求分析,明确平台应具备的功能模块和性能指标,为后续的开发工作提供明确的指导。
我们将开展法律咨询平台的功能设计与开发工作。这包括用户注册与登录、法律领域管理、律师信息管理、留言咨询管理、预约信息管理、预约订单管理等多个模块的实现。在开发过程中,我们将注重用户体验和界面设计,力求为用户提供一个简洁、直观、易用的操作界面。同时,我们还将关注平台的性能和安全性,通过优化算法、加强数据加密等措施,确保平台能够稳定运行并保护用户信息安全。
论文将分层次经行编排,除去论文摘要致谢文献参考部分,正文部分还会对系统需求做出分析,以及阐述大体的设计和实现的功能,最后罗列部分调测记录,论文主要架构如下:
第一章:引言。第一章主要介绍了课题研究的背景和意义,系统开发的国内外研究现状和本文的研究内容与主要工作。
第二章:系统需求分析。主要从系统的用户、功能等方面进行需求分析。
第三章:系统设计。主要对系统框架、系统功能模块、数据库进行功能设计。
第四章:系统实现。主要介绍了系统框架搭建、系统界面的实现。
第五章:系统测试。主要对系统的部分界面进行测试并对主要功能进行测试
2系统分析
系统分析是开发一个项目的先决条件,通过系统分析可以很好的了解系统的主体用户的基本需求情况,同时这也是项目的开发的原因。进而对系统开发进行可行性分析,通常包括技术可行性、经济可行性等,可行性分析同时也是从项目整体角度进行的分析。然后就是对项目的具体需求进行分析,分析的手段一般都是通过用户的用例图来实现。接下来会进行详细的介绍。
2.1.1 技术可行性分析
法律咨询平台在数据的存储上使用的MYSQL数据库,在法律咨询平台开发中使用了JAVA、HTML、TOMCAT、Springboot这些开发工具的使用,能够给我们的编写工作带来许多的便利。系统使用B/S模式进行开发,使系统的可扩展性和维护性更佳,减少系统配置代码,简化编程代码,目前B/S模式是目前最受欢迎的一种模式。
从经济可行性上看项目在开发阶段需要一台开发PC,在生产阶段需要web服务器和数据库服务器。一台个人PC从经济上来看也不是太多问题,在后期的系统部署生产上来说,服务器的投入也不会过高,在经济层面上是一个比较可行的。
系统从法律层面上来没有对第三方有其他放有法律层面的问题,系统数据库采用的Mysql 开源社区数据库、框架采用的是开源的Springboot。系统资讯和相关内容也是有法律层面的。在源码的管理上采用git开源进行管理,所以在法律可行性上是成立的。
用户成功登入系统后就能够实现增加数据的操作,增加数据的编号由系统生成,用户不能随意填写,除了编号以外,其他增加信息用户自己填写,填写后的信息经过系统验证,验证通过后即可完成数据新增,数据新增的流程图如下图2-1所示。

图2-1 数据新增流程图
2.2.2 数据删除流程
如果系统里面存在一些没有用的数据,相关的管理人员还可以对这些数据进行删除,数据删除时流程图如下图2-2所示。

图2-2数据删除流程图
2.3 系统功能分析
法律咨询平台我划分为了普通用户管理模块和管理员模块及律师管理模块这三大部分。
普通用户角色:
- 用户注册登录:用户注册为用户并登录法律咨询平台 ;用户对个人信息的增删改查,比如个人资料,密码修改。
- 通知公告:点击“通知公告”这个菜单,可以查看到系统中所有添加的通知公告,如果想要了解某一通知公告的详细信息,点击后面的“详情”会进入详情查看界面,可以对通知公告进行详情查看、评论等操作;
(3)法律新闻:点击“法律新闻”这个菜单,可以查看到系统中所有添加的法律新闻,如果想要了解某一法律新闻的详细信息,点击后面的“详情”会进入详情查看界面,可以对法律新闻进行详情查看、评论等操作;
(4)律师信息:点击“律师信息”这个菜单,可以查看到系统中所有添加的律师信息,支持通过关键词进行查询,如果想要了解某一律师信息的详细信息,点击后面的“详情”会进入详情查看界面,可以对律师信息进行咨询、预约、收藏、评论等操作;
(5)我的账户:在前台点击“我的”下面的“我的账户”可以对个人资料+密码修改+自己收藏的信息进行管控。
(6)个人中心:在前台点击“我的”下面的“个人中心”,可以对个人首页、留言咨询、预约信息、预约订单、收藏等信息进行管控。
律师角色:
(1)登录:用户可以通过登录功能进入系统,验证身份并访问相应的功能模块。
(2)预约信息管理:律师可以查看到所有用户的提交的预约信息,可以对预约信息进行管理。
(3)咨询信息管理:律师可以查看到所有用户提交的咨询问题,可以对咨询问题进行回答管理。
(4)律师信息管理:律师可以查看到所有管理员发布的律师信息,可以对律师信息进行管理。
(5)我的账户:在前台点击“我的”下面的“我的账户”可以对个人资料+密码修改+自己收藏的信息进行管控。
管理员角色:
(1)系统用户:管理员可以对前台上注册过的用户信息进行管控,也可以对管理员和普通用户及律师用户信息进行管控。
(2)系统管理:进入后台首页工具栏点击“系统管理”这个按钮可以查看所有轮播图管理信息,可以进行详情查看、删除、查看评论等操作。
(3)律师信息管理:点击“律师信息管理”这个菜单,可以查看到律师信息详情,进行查询,添加、删除等操作。
(4)通知公告管理:进入后台首页工具栏点击“通知公告管理”这个按钮可以查看所有校园资讯、分类列表等信息,可以进行详情查看、删除、查看评论等操作。
(5)资源管理:进入后台首页工具栏点击“资源管理”这个按钮可以查看所有新闻列表、新闻分类等信息,可以进行详情查看、删除、查看评论等操作。
(6)预约订单管理:点击“预约订单管理”这个菜单,可以查看到预约订单信息详情,进行查询,添加、删除等操作。
(7)个人信息:管理员点击“个人信息”按钮,可以对个人的头像、昵称、手机号码等信息进行更新。
(8)修改密码:管理员点击“修改密码”按钮,可以对登录密码进行更改,首先输入原密码,然后再输入新密码和确认密码,当原密码正确,输入两次新密码一致,则修改成功,否则给出错误提示信息。
法律咨询平台的非功能性需求比如平台的安全性怎么样,可靠性怎么样,性能怎么样,可拓展性怎么样等。具体可以表示在如下2-3表格中:
表2-3法律咨询平台非功能需求表
| 安全性 | 主要指法律咨询平台数据库的安装,数据库的使用和密码的设定必须合乎规范。 |
| 可靠性 | 可靠性是指法律咨询平台能够安装用户的指示进行操作,经过测试,可靠性90%以上。 |
| 性能 | 性能是影响法律咨询平台占据市场的必要条件,所以性能最好要佳才好。 |
| 可扩展性 | 比如数据库预留多个属性,比如接口的使用等确保了系统的非功能性需求。 |
| 易用性 | 用户只要跟着法律咨询平台的页面展示内容进行操作,就可以了。 |
| 可维护性 | 法律咨询平台开发的可维护性是非常重要的,经过测试,可维护性没有问题 |
2.4 系统用例分析
通过2.3功能的分析,得出了系统的用例图:
普通用户/律师角色用例如图2-4所示。

图2-4普通用户/律师角色用例图
管理员是维护整个法律咨询平台中所有数据信息的。管理员角色用例如图2-5所示。

本章主要通过对法律咨询平台的可行性分析、流程分析、功能需求分析、系统用例分析,确定整个系统要实现的功能。同时也为系统的代码实现和测试提供了标准。
3 系统总体设计
3.1 系统架构设计
本系统从架构上分为三层:表现层(UI)、业务逻辑层(BLL)以及数据层(DL)。

图3-1系统架构设计图
表现层(UI):又称UI层,主要完成本系统的UI交互功能,一个良好的UI可以打打提高用户的用户体验,增强用户使用本系统时的舒适度。UI的界面设计也要适应不同版本的法律咨询平台以及不同尺寸的分辨率,以做到良好的兼容性。UI交互功能要求合理,用户进行交互操作时必须要得到与之相符的交互结果,这就要求表现层要与业务逻辑层进行良好的对接。
业务逻辑层(BLL):主要完成本系统的数据处理功能。用户从表现层传输过来的数据经过业务逻辑层进行处理交付给数据层,系统从数据层读取的数据经过业务逻辑层进行处理交付给表现层。
数据层(DL):由于本系统的数据是放在服务端的mysql数据库中,因此本属于服务层的部分可以直接整合在业务逻辑层中,所以数据层中只有数据库,其主要完成本系统的数据存储和管理功能。
3.2 系统功能模块设计
在上一章节中主要对系统的功能性需求和非功能性需求进行分析,并且根据需求分析了本系统中的用例。那么接下来就要开始对本系统的架构、主要功能和数据库开始进行设计。法律咨询平台根据前面章节的需求分析得出,其总体设计模块图如图3-2所示

图3-2系统功能模块图
数据库设计一般包括需求分析、概念模型设计、数据库表建立三大过程,其中需求分析前面章节已经阐述,概念模型设计有概念模型和逻辑结构设计两部分。
3.3.1 数据库概念结构设计
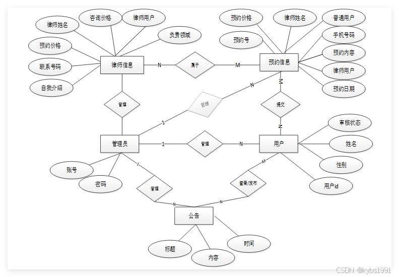
下面是整个法律咨询平台中主要的数据库表总E-R实体关系图。

图3-3法律咨询平台总E-R关系图
通过上一小节中法律咨询平台中总E-R关系图上得出一共需要创建很多个数据表。在此我主要罗列几个主要的数据库表结构设计。
| 编号 | 名称 | 数据类型 | 长度 | 小数位 | 允许空值 | 主键 | 默认值 | 说明 |
| 1 | token_id | int | 10 | 0 | N | Y | 临时访问牌ID | |
| 2 | token | varchar | 64 | 0 | Y | N | 临时访问牌 | |
| 3 | info | text | 65535 | 0 | Y | N | ||
| 4 | maxage | int | 10 | 0 | N | N | 2 | 最大寿命:默认2小时 |
| 5 | create_time | timestamp | 19 | 0 | N | N | CURRENT_TIMESTAMP | 创建时间: |
| 6 | update_time | timestamp | 19 | 0 | N | N | CURRENT_TIMESTAMP | 更新时间: |
| 7 | user_id | int | 10 | 0 | N | N | 0 | 用户编号: |
表appointment_information (预约信息)
| 编号 | 名称 | 数据类型 | 长度 | 小数位 | 允许空值 | 主键 | 默认值 | 说明 |
| 1 | appointment_information_id | int | 10 | 0 | N | Y | 预约信息ID | |
| 2 | appointment_number | varchar | 64 | 0 | Y | N | 预约号 | |
| 3 | responsible_for_the_field | varchar | 64 | 0 | Y | N | 负责领域 | |
| 4 | appointment_price | int | 10 | 0 | Y | N | 0 | 预约价格 |
| 5 | lawyer_users | int | 10 | 0 | Y | N | 0 | 律师用户 |
| 6 | lawyers_name | varchar | 64 | 0 | Y | N | 律师姓名 | |
| 7 | contact_number | varchar | 64 | 0 | Y | N | 联系号码 | |
| 8 | regular_users | int | 10 | 0 | Y | N | 0 | 普通用户 |
| 9 | user_name | varchar | 64 | 0 | Y | N | 用户姓名 | |
| 10 | mobile_phone_number | varchar | 64 | 0 | Y | N | 手机号码 | |
| 11 | appointment_date | date | 10 | 0 | Y | N | 预约日期 | |
| 12 | appointment_content | text | 65535 | 0 | Y | N | 预约内容 | |
| 13 | examine_state | varchar | 16 | 0 | N | N | 未审核 | 审核状态 |
| 14 | examine_reply | varchar | 16 | 0 | Y | N | 审核回复 | |
| 15 | create_time | datetime | 19 | 0 | N | N | CURRENT_TIMESTAMP | 创建时间 |
| 16 | update_time | timestamp | 19 | 0 | N | N | CURRENT_TIMESTAMP | 更新时间 |
| 编号 | 名称 | 数据类型 | 长度 | 小数位 | 允许空值 | 主键 | 默认值 | 说明 |
| 1 | appointment_order_id | int | 10 | 0 | N | Y | 预约订单ID | |
| 2 | appointment_number | varchar | 64 | 0 | N | N | 预约号 | |
| 3 | responsible_for_the_field | varchar | 64 | 0 | Y | N | 负责领域 | |
| 4 | appointment_price | int | 10 | 0 | Y | N | 0 | 预约价格 |
| 5 | lawyer_users | int | 10 | 0 | Y | N | 0 | 律师用户 |
| 6 | lawyers_name | varchar | 64 | 0 | Y | N | 律师姓名 | |
| 7 | contact_number | varchar | 64 | 0 | Y | N | 联系号码 | |
| 8 | regular_users | int | 10 | 0 | Y | N | 0 | 普通用户 |
| 9 | user_name | varchar | 64 | 0 | Y | N | 用户姓名 | |
| 10 | mobile_phone_number | varchar | 64 | 0 | Y | N | 手机号码 | |
| 11 | appointment_date | date | 10 | 0 | Y | N | 预约日期 | |
| 12 | appointment_content | text | 65535 | 0 | Y | N | 预约内容 | |
| 13 | pay_state | varchar | 16 | 0 | N | N | 未支付 | 支付状态 |
| 14 | pay_type | varchar | 16 | 0 | Y | N | 支付类型: 微信、支付宝、网银 | |
| 15 | create_time | datetime | 19 | 0 | N | N | CURRENT_TIMESTAMP | 创建时间 |
| 16 | update_time | timestamp | 19 | 0 | N | N | CURRENT_TIMESTAMP | 更新时间 |
| 编号 | 名称 | 数据类型 | 长度 | 小数位 | 允许空值 | 主键 | 默认值 | 说明 |
| 1 | article_id | mediumint | 8 | 0 | N | Y | 文章id:[0,8388607] | |
| 2 | title | varchar | 125 | 0 | N | Y | 标题:[0,125]用于文章和html的title标签中 | |
| 3 | type | varchar | 64 | 0 | N | N | 0 | 文章分类:[0,1000]用来搜索指定类型的文章 |
| 4 | hits | int | 10 | 0 | N | N | 0 | 点击数:[0,1000000000]访问这篇文章的人次 |
| 5 | praise_len | int | 10 | 0 | N | N | 0 | 点赞数 |
| 6 | create_time | timestamp | 19 | 0 | N | N | CURRENT_TIMESTAMP | 创建时间: |
| 7 | update_time | timestamp | 19 | 0 | N | N | CURRENT_TIMESTAMP | 更新时间: |
| 8 | source | varchar | 255 | 0 | Y | N | 来源:[0,255]文章的出处 | |
| 9 | url | varchar | 255 | 0 | Y | N | 来源地址:[0,255]用于跳转到发布该文章的网站 | |
| 10 | tag | varchar | 255 | 0 | Y | N | 标签:[0,255]用于标注文章所属相关内容,多个标签用空格隔开 | |
| 11 | content | longtext | 2147483647 | 0 | Y | N | 正文:文章的主体内容 | |
| 12 | img | varchar | 255 | 0 | Y | N | 封面图 | |
| 13 | description | text | 65535 | 0 | Y | N | 文章描述 |
| 编号 | 名称 | 数据类型 | 长度 | 小数位 | 允许空值 | 主键 | 默认值 | 说明 |
| 1 | type_id | smallint | 5 | 0 | N | Y | 分类ID:[0,10000] | |
| 2 | display | smallint | 5 | 0 | N | N | 100 | 显示顺序:[0,1000]决定分类显示的先后顺序 |
| 3 | name | varchar | 16 | 0 | N | N | 分类名称:[2,16] | |
| 4 | father_id | smallint | 5 | 0 | N | N | 0 | 上级分类ID:[0,32767] |
| 5 | description | varchar | 255 | 0 | Y | N | 描述:[0,255]描述该分类的作用 | |
| 6 | icon | text | 65535 | 0 | Y | N | 分类图标: | |
| 7 | url | varchar | 255 | 0 | Y | N | 外链地址:[0,255]如果该分类是跳转到其他网站的情况下,就在该URL上设置 | |
| 8 | create_time | timestamp | 19 | 0 | N | N | CURRENT_TIMESTAMP | 创建时间: |
| 9 | update_time | timestamp | 19 | 0 | N | N | CURRENT_TIMESTAMP | 更新时间: |
| 编号 | 名称 | 数据类型 | 长度 | 小数位 | 允许空值 | 主键 | 默认值 | 说明 |
| 1 | auth_id | int | 10 | 0 | N | Y | 授权ID: | |
| 2 | user_group | varchar | 64 | 0 | Y | N | 用户组: | |
| 3 | mod_name | varchar | 64 | 0 | Y | N | 模块名: | |
| 4 | table_name | varchar | 64 | 0 | Y | N | 表名: | |
| 5 | page_title | varchar | 255 | 0 | Y | N | 页面标题: | |
| 6 | path | varchar | 255 | 0 | Y | N | 路由路径: | |
| 7 | position | varchar | 32 | 0 | Y | N | 位置: | |
| 8 | mode | varchar | 32 | 0 | N | N | _blank | 跳转方式: |
| 9 | add | tinyint | 3 | 0 | N | N | 1 | 是否可增加: |
| 10 | del | tinyint | 3 | 0 | N | N | 1 | 是否可删除: |
| 11 | set | tinyint | 3 | 0 | N | N | 1 | 是否可修改: |
| 12 | get | tinyint | 3 | 0 | N | N | 1 | 是否可查看: |
| 13 | field_add | text | 65535 | 0 | Y | N | 添加字段: | |
| 14 | field_set | text | 65535 | 0 | Y | N | 修改字段: | |
| 15 | field_get | text | 65535 | 0 | Y | N | 查询字段: | |
| 16 | table_nav_name | varchar | 500 | 0 | Y | N | 跨表导航名称: | |
| 17 | table_nav | varchar | 500 | 0 | Y | N | 跨表导航: | |
| 18 | option | text | 65535 | 0 | Y | N | 配置: | |
| 19 | create_time | timestamp | 19 | 0 | N | N | CURRENT_TIMESTAMP | 创建时间: |
| 20 | update_time | timestamp | 19 | 0 | N | N | CURRENT_TIMESTAMP | 更新时间: |
| 编号 | 名称 | 数据类型 | 长度 | 小数位 | 允许空值 | 主键 | 默认值 | 说明 |
| 1 | collect_id | int | 10 | 0 | N | Y | 收藏ID: | |
| 2 | user_id | int | 10 | 0 | N | N | 0 | 收藏人ID: |
| 3 | source_table | varchar | 255 | 0 | Y | N | 来源表: | |
| 4 | source_field | varchar | 255 | 0 | Y | N | 来源字段: | |
| 5 | source_id | int | 10 | 0 | N | N | 0 | 来源ID: |
| 6 | title | varchar | 255 | 0 | Y | N | 标题: | |
| 7 | img | varchar | 255 | 0 | Y | N | 封面: | |
| 8 | create_time | timestamp | 19 | 0 | N | N | CURRENT_TIMESTAMP | 创建时间: |
| 9 | update_time | timestamp | 19 | 0 | N | N | CURRENT_TIMESTAMP | 更新时间: |
| 编号 | 名称 | 数据类型 | 长度 | 小数位 | 允许空值 | 主键 | 默认值 | 说明 |
| 1 | comment_id | int | 10 | 0 | N | Y | 评论ID: | |
| 2 | user_id | int | 10 | 0 | N | N | 0 | 评论人ID: |
| 3 | reply_to_id | int | 10 | 0 | N | N | 0 | 回复评论ID:空为0 |
| 4 | content | longtext | 2147483647 | 0 | Y | N | 内容: | |
| 5 | nickname | varchar | 255 | 0 | Y | N | 昵称: | |
| 6 | avatar | varchar | 255 | 0 | Y | N | 头像地址:[0,255] | |
| 7 | create_time | timestamp | 19 | 0 | N | N | CURRENT_TIMESTAMP | 创建时间: |
| 8 | update_time | timestamp | 19 | 0 | N | N | CURRENT_TIMESTAMP | 更新时间: |
| 9 | source_table | varchar | 255 | 0 | Y | N | 来源表: | |
| 10 | source_field | varchar | 255 | 0 | Y | N | 来源字段: | |
| 11 | source_id | int | 10 | 0 | N | N | 0 | 来源ID: |
| 编号 | 名称 | 数据类型 | 长度 | 小数位 | 允许空值 | 主键 | 默认值 | 说明 |
| 1 | hits_id | int | 10 | 0 | N | Y | 点赞ID: | |
| 2 | user_id | int | 10 | 0 | N | N | 0 | 点赞人: |
| 3 | create_time | timestamp | 19 | 0 | N | N | CURRENT_TIMESTAMP | 创建时间: |
| 4 | update_time | timestamp | 19 | 0 | N | N | CURRENT_TIMESTAMP | 更新时间: |
| 5 | source_table | varchar | 255 | 0 | Y | N | 来源表: | |
| 6 | source_field | varchar | 255 | 0 | Y | N | 来源字段: | |
| 7 | source_id | int | 10 | 0 | N | N | 0 | 来源ID: |
| 编号 | 名称 | 数据类型 | 长度 | 小数位 | 允许空值 | 主键 | 默认值 | 说明 |
| 1 | lawyer_information_id | int | 10 | 0 | N | Y | 律师信息ID | |
| 2 | personal_photos | varchar | 255 | 0 | Y | N | 个人照片 | |
| 3 | responsible_for_the_field | varchar | 64 | 0 | Y | N | 负责领域 | |
| 4 | consultation_price | int | 10 | 0 | Y | N | 0 | 咨询价格 |
| 5 | appointment_price | int | 10 | 0 | Y | N | 0 | 预约价格 |
| 6 | self_introduction | longtext | 2147483647 | 0 | Y | N | 自我介绍 | |
| 7 | lawyer_users | int | 10 | 0 | Y | N | 0 | 律师用户 |
| 8 | lawyers_name | varchar | 64 | 0 | Y | N | 律师姓名 | |
| 9 | contact_number | varchar | 64 | 0 | Y | N | 联系号码 | |
| 10 | hits | int | 10 | 0 | N | N | 0 | 点击数 |
| 11 | create_time | datetime | 19 | 0 | N | N | CURRENT_TIMESTAMP | 创建时间 |
| 12 | update_time | timestamp | 19 | 0 | N | N | CURRENT_TIMESTAMP | 更新时间 |
| 编号 | 名称 | 数据类型 | 长度 | 小数位 | 允许空值 | 主键 | 默认值 | 说明 |
| 1 | lawyer_users_id | int | 10 | 0 | N | Y | 律师用户ID | |
| 2 | lawyers_name | varchar | 64 | 0 | Y | N | 律师姓名 | |
| 3 | contact_number | varchar | 64 | 0 | Y | N | 联系号码 | |
| 4 | lawyers_gender | varchar | 64 | 0 | Y | N | 律师性别 | |
| 5 | qualification | varchar | 255 | 0 | Y | N | 资格 | |
| 6 | examine_state | varchar | 16 | 0 | N | N | 未审核 | 审核状态 |
| 7 | user_id | int | 10 | 0 | N | N | 0 | 用户ID |
| 8 | create_time | datetime | 19 | 0 | N | N | CURRENT_TIMESTAMP | 创建时间 |
| 9 | update_time | timestamp | 19 | 0 | N | N | CURRENT_TIMESTAMP | 更新时间 |
| 编号 | 名称 | 数据类型 | 长度 | 小数位 | 允许空值 | 主键 | 默认值 | 说明 |
| 1 | legal_field_id | int | 10 | 0 | N | Y | 法律领域ID | |
| 2 | legal_field | varchar | 64 | 0 | Y | N | 法律领域 | |
| 3 | create_time | datetime | 19 | 0 | N | N | CURRENT_TIMESTAMP | 创建时间 |
| 4 | update_time | timestamp | 19 | 0 | N | N | CURRENT_TIMESTAMP | 更新时间 |
| 编号 | 名称 | 数据类型 | 长度 | 小数位 | 允许空值 | 主键 | 默认值 | 说明 |
| 1 | message_consultation_id | int | 10 | 0 | N | Y | 留言咨询ID | |
| 2 | responsible_for_the_field | varchar | 64 | 0 | Y | N | 负责领域 | |
| 3 | consultation_price | int | 10 | 0 | Y | N | 0 | 咨询价格 |
| 4 | lawyer_users | int | 10 | 0 | Y | N | 0 | 律师用户 |
| 5 | lawyers_name | varchar | 64 | 0 | Y | N | 律师姓名 | |
| 6 | contact_number | varchar | 64 | 0 | Y | N | 联系号码 | |
| 7 | consultation_date | date | 10 | 0 | Y | N | 咨询日期 | |
| 8 | consulting_users | int | 10 | 0 | Y | N | 0 | 咨询用户 |
| 9 | user_name | varchar | 64 | 0 | Y | N | 用户姓名 | |
| 10 | mobile_phone_number | varchar | 16 | 0 | Y | N | 手机号码 | |
| 11 | consultation_content | text | 65535 | 0 | Y | N | 咨询内容 | |
| 12 | reply_content | text | 65535 | 0 | Y | N | 回复内容 | |
| 13 | examine_state | varchar | 16 | 0 | N | N | 未审核 | 审核状态 |
| 14 | pay_state | varchar | 16 | 0 | N | N | 未支付 | 支付状态 |
| 15 | pay_type | varchar | 16 | 0 | Y | N | 支付类型: 微信、支付宝、网银 | |
| 16 | create_time | datetime | 19 | 0 | N | N | CURRENT_TIMESTAMP | 创建时间 |
| 17 | update_time | timestamp | 19 | 0 | N | N | CURRENT_TIMESTAMP | 更新时间 |
| 编号 | 名称 | 数据类型 | 长度 | 小数位 | 允许空值 | 主键 | 默认值 | 说明 |
| 1 | notice_id | mediumint | 8 | 0 | N | Y | 公告id: | |
| 2 | title | varchar | 125 | 0 | N | N | 标题: | |
| 3 | content | longtext | 2147483647 | 0 | Y | N | 正文: | |
| 4 | create_time | timestamp | 19 | 0 | N | N | CURRENT_TIMESTAMP | 创建时间: |
| 5 | update_time | timestamp | 19 | 0 | N | N | CURRENT_TIMESTAMP | 更新时间: |
| 编号 | 名称 | 数据类型 | 长度 | 小数位 | 允许空值 | 主键 | 默认值 | 说明 |
| 1 | praise_id | int | 10 | 0 | N | Y | 点赞ID: | |
| 2 | user_id | int | 10 | 0 | N | N | 0 | 点赞人: |
| 3 | create_time | timestamp | 19 | 0 | N | N | CURRENT_TIMESTAMP | 创建时间: |
| 4 | update_time | timestamp | 19 | 0 | N | N | CURRENT_TIMESTAMP | 更新时间: |
| 5 | source_table | varchar | 255 | 0 | Y | N | 来源表: | |
| 6 | source_field | varchar | 255 | 0 | Y | N | 来源字段: | |
| 7 | source_id | int | 10 | 0 | N | N | 0 | 来源ID: |
| 8 | status | bit | 1 | 0 | N | N | 1 | 点赞状态:1为点赞,0已取消 |
| 编号 | 名称 | 数据类型 | 长度 | 小数位 | 允许空值 | 主键 | 默认值 | 说明 |
| 1 | regular_users_id | int | 10 | 0 | N | Y | 普通用户ID | |
| 2 | user_name | varchar | 64 | 0 | Y | N | 用户姓名 | |
| 3 | mobile_phone_number | varchar | 16 | 0 | Y | N | 手机号码 | |
| 4 | gender | varchar | 64 | 0 | Y | N | 性别 | |
| 5 | examine_state | varchar | 16 | 0 | N | N | 已通过 | 审核状态 |
| 6 | user_id | int | 10 | 0 | N | N | 0 | 用户ID |
| 7 | create_time | datetime | 19 | 0 | N | N | CURRENT_TIMESTAMP | 创建时间 |
| 8 | update_time | timestamp | 19 | 0 | N | N | CURRENT_TIMESTAMP | 更新时间 |
| 编号 | 名称 | 数据类型 | 长度 | 小数位 | 允许空值 | 主键 | 默认值 | 说明 |
| 1 | slides_id | int | 10 | 0 | N | Y | 轮播图ID: | |
| 2 | title | varchar | 64 | 0 | Y | N | 标题: | |
| 3 | content | varchar | 255 | 0 | Y | N | 内容: | |
| 4 | url | varchar | 255 | 0 | Y | N | 链接: | |
| 5 | img | varchar | 255 | 0 | Y | N | 轮播图: | |
| 6 | hits | int | 10 | 0 | N | N | 0 | 点击量: |
| 7 | create_time | timestamp | 19 | 0 | N | N | CURRENT_TIMESTAMP | 创建时间: |
| 8 | update_time | timestamp | 19 | 0 | N | N | CURRENT_TIMESTAMP | 更新时间: |
| 编号 | 名称 | 数据类型 | 长度 | 小数位 | 允许空值 | 主键 | 默认值 | 说明 |
| 1 | upload_id | int | 10 | 0 | N | Y | 上传ID | |
| 2 | name | varchar | 64 | 0 | Y | N | 文件名 | |
| 3 | path | varchar | 255 | 0 | Y | N | 访问路径 | |
| 4 | file | varchar | 255 | 0 | Y | N | 文件路径 | |
| 5 | display | varchar | 255 | 0 | Y | N | 显示顺序 | |
| 6 | father_id | int | 10 | 0 | Y | N | 0 | 父级ID |
| 7 | dir | varchar | 255 | 0 | Y | N | 文件夹 | |
| 8 | type | varchar | 32 | 0 | Y | N | 文件类型 |
| 编号 | 名称 | 数据类型 | 长度 | 小数位 | 允许空值 | 主键 | 默认值 | 说明 |
| 1 | user_id | mediumint | 8 | 0 | N | Y | 用户ID:[0,8388607]用户获取其他与用户相关的数据 | |
| 2 | state | smallint | 5 | 0 | N | N | 1 | 账户状态:[0,10](1可用|2异常|3已冻结|4已注销) |
| 3 | user_group | varchar | 32 | 0 | Y | N | 所在用户组:[0,32767]决定用户身份和权限 | |
| 4 | login_time | timestamp | 19 | 0 | N | N | CURRENT_TIMESTAMP | 上次登录时间: |
| 5 | phone | varchar | 11 | 0 | Y | N | 手机号码:[0,11]用户的手机号码,用于找回密码时或登录时 | |
| 6 | phone_state | smallint | 5 | 0 | N | N | 0 | 手机认证:[0,1](0未认证|1审核中|2已认证) |
| 7 | username | varchar | 16 | 0 | N | N | 用户名:[0,16]用户登录时所用的账户名称 | |
| 8 | nickname | varchar | 16 | 0 | Y | N | 昵称:[0,16] | |
| 9 | password | varchar | 64 | 0 | N | N | 密码:[0,32]用户登录所需的密码,由6-16位数字或英文组成 | |
| 10 | | varchar | 64 | 0 | Y | N | 邮箱:[0,64]用户的邮箱,用于找回密码时或登录时 | |
| 11 | email_state | smallint | 5 | 0 | N | N | 0 | 邮箱认证:[0,1](0未认证|1审核中|2已认证) |
| 12 | avatar | varchar | 255 | 0 | Y | N | 头像地址:[0,255] | |
| 13 | open_id | varchar | 255 | 0 | Y | N | 针对获取用户信息字段 | |
| 14 | create_time | timestamp | 19 | 0 | N | N | CURRENT_TIMESTAMP | 创建时间: |
| 15 | vip_level | varchar | 255 | 0 | Y | N | 会员等级 | |
| 16 | vip_discount | double | 11 | 2 | Y | N | 0.00 | 会员折扣 |
| 编号 | 名称 | 数据类型 | 长度 | 小数位 | 允许空值 | 主键 | 默认值 | 说明 |
| 1 | user_chat_friend_id | int | 10 | 0 | N | Y | id | |
| 2 | user_id | int | 10 | 0 | N | N | 用户id | |
| 3 | friend_user_id | int | 10 | 0 | N | N | 用户好友id | |
| 4 | friend_user_name | varchar | 255 | 0 | Y | N | 好友名称 | |
| 5 | create_time | timestamp | 19 | 0 | N | N | CURRENT_TIMESTAMP | |
| 6 | update_time | timestamp | 19 | 0 | N | N | CURRENT_TIMESTAMP |
| 编号 | 名称 | 数据类型 | 长度 | 小数位 | 允许空值 | 主键 | 默认值 | 说明 |
| 1 | user_chat_group_id | int | 10 | 0 | N | Y | id | |
| 2 | group_id | int | 10 | 0 | Y | N | 群聊id | |
| 3 | group_name | varchar | 255 | 0 | Y | N | 群聊名称 | |
| 4 | user_id | int | 10 | 0 | Y | N | 用户id | |
| 5 | create_time | timestamp | 19 | 0 | N | N | CURRENT_TIMESTAMP | |
| 6 | update_time | timestamp | 19 | 0 | N | N | CURRENT_TIMESTAMP |
| 编号 | 名称 | 数据类型 | 长度 | 小数位 | 允许空值 | 主键 | 默认值 | 说明 |
| 1 | user_chat_read_id | varchar | 255 | 0 | N | Y | id | |
| 2 | user_id | int | 10 | 0 | Y | N | 接收人id | |
| 3 | send_user_id | int | 10 | 0 | Y | N | 发送人id | |
| 4 | group_id | int | 10 | 0 | Y | N | 群聊id | |
| 5 | type | int | 10 | 0 | Y | N | 类型1-点对点消息,2-群聊消息 | |
| 6 | create_time | timestamp | 19 | 0 | Y | N | CURRENT_TIMESTAMP | 时间 |
| 7 | message | text | 65535 | 0 | Y | N | 消息 |
| 编号 | 名称 | 数据类型 | 长度 | 小数位 | 允许空值 | 主键 | 默认值 | 说明 |
| 1 | group_id | mediumint | 8 | 0 | N | Y | 用户组ID:[0,8388607] | |
| 2 | display | smallint | 5 | 0 | N | N | 100 | 显示顺序:[0,1000] |
| 3 | name | varchar | 16 | 0 | N | N | 名称:[0,16] | |
| 4 | description | varchar | 255 | 0 | Y | N | 描述:[0,255]描述该用户组的特点或权限范围 | |
| 5 | source_table | varchar | 255 | 0 | Y | N | 来源表: | |
| 6 | source_field | varchar | 255 | 0 | Y | N | 来源字段: | |
| 7 | source_id | int | 10 | 0 | N | N | 0 | 来源ID: |
| 8 | register | smallint | 5 | 0 | Y | N | 0 | 注册位置: |
| 9 | create_time | timestamp | 19 | 0 | N | N | CURRENT_TIMESTAMP | 创建时间: |
| 10 | update_time | timestamp | 19 | 0 | N | N | CURRENT_TIMESTAMP | 更新时间: |
整个法律咨询平台的需求分析主要对系统总体架构以及功能模块的设计,通过建立E-R模型和数据库逻辑系统设计完成了数据库系统设计。
4系统关键模块设计与实现
法律咨询平台的详细设计与实现主要是根据前面的需求分析和总体设计来设计页面并实现业务逻辑。主要从界面实现、业务逻辑实现这两部分进行介绍。
4.1普通用户功能模块
4.1.1 普通用户功能界面
当普通用户用户进入后台法律咨询平台的时候,可以看到首页、通知公告、法律新闻、详谈中心、律师信息、我的账户、个人中心(个人首页、留言咨询、预约信息、预约订单、收藏)等功能,用户功能图如下图4-1所示。

图4-1 用户功能界面图
4.1.2用户登录界面
法律咨询平台中的注册后的用户是可以通过自己的账户名和密码进行登录的,当用户输入完整的自己的账户名和密码信息并点击“登录”按钮后,将会首先验证输入的有没有空数据,再次验证输入的账户名+密码和数据库中当前保存的用户信息是否一致,只有在一致后将会登录成功并自动跳转到法律咨询平台的首页中;否则将会提示相应错误信息,用户登录界面如下图4-2所示。

图4-2用户登录界面图
登录的逻辑代码如下所示。
/**
* 登录
* @param data
* @param httpServletRequest
* @return
*/
@PostMapping("login")
public Map<String, Object> login(@RequestBody Map<String, String> data, HttpServletRequest httpServletRequest) {
log.info("[执行登录接口]");
String username = data.get("username");
String email = data.get("email");
String phone = data.get("phone");
String password = data.get("password");
List resultList = null;
Map<String, String> map = new HashMap<>();
if(username != null && "".equals(username) == false){
map.put("username", username);
resultList = service.select(map, new HashMap<>()).getResultList();
}
else if(email != null && "".equals(email) == false){
map.put("email", email);
resultList = service.select(map, new HashMap<>()).getResultList();
}
else if(phone != null && "".equals(phone) == false){
map.put("phone", phone);
resultList = service.select(map, new HashMap<>()).getResultList();
}else{
return error(30000, "账号或密码不能为空");
}
if (resultList == null || password == null) {
return error(30000, "账号或密码不能为空");
}
//判断是否有这个用户
if (resultList.size()<=0){
return error(30000,"用户不存在");
}
User byUsername = (User) resultList.get(0);
Map<String, String> groupMap = new HashMap<>();
groupMap.put("name",byUsername.getUserGroup());
List groupList = userGroupService.select(groupMap, new HashMap<>()).getResultList();
if (groupList.size()<1){
return error(30000,"用户组不存在");
}
UserGroup userGroup = (UserGroup) groupList.get(0);
//查询用户审核状态
if (!StringUtils.isEmpty(userGroup.getSourceTable())){
String sql = "select examine_state from "+ userGroup.getSourceTable() +" WHERE user_id = " + byUsername.getUserId();
String res = String.valueOf(service.runCountSql(sql).getSingleResult());
if (res==null){
return error(30000,"用户不存在");
}
if (!res.equals("已通过")){
return error(30000,"该用户审核未通过");
}
}
//查询用户状态
if (byUsername.getState()!=1){
return error(30000,"用户非可用状态,不能登录");
}
String md5password = service.encryption(password);
if (byUsername.getPassword().equals(md5password)) {
// 存储Token到数据库
AccessToken accessToken = new AccessToken();
accessToken.setToken(UUID.randomUUID().toString().replaceAll("-", ""));
accessToken.setUser_id(byUsername.getUserId());
tokenService.save(accessToken);
// 返回用户信息
JSONObject user = JSONObject.parseObject(JSONObject.toJSONString(byUsername));
user.put("token", accessToken.getToken());
JSONObject ret = new JSONObject();
ret.put("obj",user);
return success(ret);
} else {
return error(30000, "账号或密码不正确");
}
}
4.1.3 律师信息界面
点击“律师信息”这个菜单,可以查看到系统中所有添加的律师信息,支持通过关键词进行查询,如果想要了解某一律师信息的详细信息,点击后面的“详情”会进入详情查看界面,可以对律师信息进行咨询、预约、收藏、评论等操作;界面如下图4-3所示。

图4-3律师信息管理界面图
4.1.4留言咨询界面
当用户点击下方导航栏“留言咨询”这一菜单按钮,会显示所以相关信息,可以查看详情,进行填写提交等。界面如图4-4所示。

图4-4 留言咨询界面图
4.2管理员功能模块
4.2.1 系统用户界面
法律咨询平台中的管理人员是可以对注册的用户和律师用户进行管理的,也可以对管理员进行管控。界面如下图4-5所示。

图4-5系统用户界面图
系统用户关键代码如下:
@PostMapping("/add")
@Transactional
public Map<String, Object> add(HttpServletRequest request) throws IOException {
service.insert(service.readBody(request.getReader()));
return success(1);
}
public Map<String, Object> addMap(Map<String,Object> map){
service.insert(map);
return success(1);
}
4.2.2资源管界面
管理员点击“资源管理”,可以查看到新闻列表、新闻分类详情,进行查询,添加、删除等操作等。界面如下图4-6所示。

图4-6新闻列表界面图
管理员点击“预约信息管理”这个菜单,可以查看到预约信息管理详情,进行查询,添加、删除等操作等。界面如下图4-7所示。

图4-7预约信息管理界面图
管理员点击“预约订单管理”这个菜单,可以查看到订单信息管理详情,进行查询,添加、删除等操作等。界面如下图4-8所示。

图4-8预约订单管理界面图
律师登陆系统后,可以对首页、通知公告、法律新闻、详谈中心、律师信息、我的账户、个人中心(个人首页、律师信息、留言咨询、预约信息、预约订单、收藏)等功能模块进行相应等操作。界面如下图4-9所示。

图4-9律师功能界面图
律师点击“留言咨询”按钮,可以对留言咨询信息进行管理。界面如下图4-10所示。

图4-10留言咨询界面图
5系统测试
5.1测试定义及目的
关于系统实现的测试,英文名称是System TEST,简称ST,ST是使用完整其系统的各种功能多次、多案例、多环境测试,这是ST的简单描述。ST可以证明该功能对系统的要求是否得到满足以及是否有效。
对于系统开发的实现,不管开发过程多么努力,在系统运行的时候多少都会出现一些错误信息,所以为了系统的安全性及提高系统的使用率及给用户带来更好的体验,系统在完成之前,一定要进行一遍系统的测试,再完美的程序也会有漏洞,再细心的技术开发员也会有疏忽的时候,所以对于程序的测试是必须要做的一步。通过系统测试找到系统存在的问题,并根据问题的原因进行在线解决问题,如果找不到解决问题的办法可以进行通过咨询指导老师或者通过同学帮忙,一定将问题找出,否则将会出现更多的错误。所以程序出现错误时不可避免,系统测试虽然耗时费力,但是为了确保后期系统的长期使用,必须要进行系统测试,问题解决完成后还要再一步测试,直到没有任何问题后方可进行使用。
5.2性能测试
任何一款程序开发成功后都必须通过软件测试,它是保障软件稳定运行的前提。测试最主要的一步就是性能测试,性能测试内容如下:
(1)对于测试的速度有一定的要求,速度必须快,而且对于测试出来的错误问题一定以最快的速度进行处理解决,并且进行再次测试,保证整个系统运行的安全性。
(2)在系统测试的时候要将测试所用到的测试计划和测试报告保管好,方便后期系统的运行使用后的整体维护操作。
(3)软件测试整个过程中的聚类现象应优先考虑。
(4)对于整体系统测试,不要用自己的思想去认可整个系统,而是从公正的角度的进行对系统进行认可,是否符系统的整合应用。
5.3测试模块
测试系统是最新的Windows 10系统,通过对系统实现的功能模块进行每个功能模块的操作测试,查看每个用户的功能模块所对应的权限信息是否可以操作并且数据信息更新一致。
| 测试需求 | 测试重点 | 是否达成需求 | 结果 |
| 用户登录 | 输入账号密码 | 需求达成 | 通过 |
| 用户注册 | 创建新的账号密码 | 需求达成 | 通过 |
| 登录失败 | 输入错误账号密码 | 需求达成 | 通过 |
| 修改信息 | 修改成功 | 需求达成 | 通过 |
| 添加信息管理 | 增删查改 | 需求达成 | 通过 |
| 回复管理 | 增删查改 | 需求达成 | 通过 |
| 搜索查询管理 | 增删查改 | 需求达成 | 通过 |
系统测试方面,我们通常运用的是白盒测试以及黑盒测试这两种方法。白盒测试是指在了解系统内部工作流程的前提下,可以根据需求规范验证系统内部操作是否能够正常运行的测试;而黑盒测试指的是,倘若知道了这个系统的全部功能,可以进行测试检测系统中的每一个功能是否满足正常使用。
为了方便用户使用“法律咨询平台 ”,以及尽可能少的减少系统测试错误的发生,我们对该系统进行了相对应的测试。
对该系统的全部的功能界面进行测试,简单来说,就是我们输入一些数据并且对其进行提交,之后我们查看每个页面的反馈,检测页面的相关功能可不可以完全实现。
5.4测试结果
测试评估的结果是法律咨询平台 满足要求中的所有功能,处理大多数错误条件,修复大多数错误并通过测试。法律咨询平台 的基本功能都是可行的,不管是系统里面的功能还是界面的设计都是可值得推广宣传的。
结论
经过深入研究和实践,我们成功研发了基于Spring Boot的法律咨询平台,该平台充分利用Spring Boot框架的轻量级、快速构建和易于维护的特性,确保了平台的稳定性和可靠性。同时,通过引入人工智能技术,实现了法律咨询的智能化处理,提升了服务效率与准确性。在用户体验方面,平台注重界面设计与操作流程的简洁性,为用户提供了直观易用的操作环境。经过全面测试与评估,平台性能与安全性均达到预期目标,并获得了用户的积极反馈。综上所述,Spring Boot法律咨询平台在技术研究、功能开发、智能化及用户体验等方面均取得显著成果,为公众提供了高效便捷的法律服务,推动了法律服务行业的创新发展。
参考文献
- [1]Anjaningrum D W ,Azizah N ,Suryadi N . Spurring SMEs’ performance through business intelligence, organizational and network learning, customer value anticipation, and innovation - Empirical evidence of the creative economy sector in East Java, Indonesia [J]. Heliyon, 2024, 10 (7): e27998-.
- [2]付俊峰,魏博文,黄佩兵,等. 基于Java平台的超大发电装备运载线路数值测试方法 [J]. 三峡大学学报(自然科学版), 2024, 46 (02): 98-105. DOI:10.13393/j.cnki.issn.1672-948X.2024.02.015.
- [3]A state-of-the-art consultation platform for dentists. [J]. British dental journal, 2024, 236 (1): 66-66.
- [4]张斌,姜鹏. 农业全过程规划咨询服务平台构建与应用 [J]. 边疆经济与文化, 2023, (10): 11-14.
- [5]finnCap advises on £3m funding round for children’s digital speech therapy and counselling platform, Mable Therapy [J]. M2 Presswire, 2023,
- [6]王柯静,蒋成刚,雷洋梅,等. 基于药师门诊咨询平台的女性抑郁症患者药物治疗管理效果评价 [J]. 中国药业, 2023, 32 (14): 15-21.
- [7]胡静,钟佳男,王金兰,等. 鹤峰打造远程视频法律咨询平台 群众享受“指尖”法律服务[N]. 恩施日报, 2023-06-30 (006). DOI:10.28224/n.cnki.nesrb.2023.000123.
- [8]梅昕,冀连梅,彭小丹,等. 儿科药师基于“问药师”平台开展互联网用药咨询服务的实践 [J]. 中国药房, 2023, 34 (12): 1520-1523.
- [9]文丽娟,丁一. 网上健康咨询平台乱象丛生[N]. 法治日报, 2023-06-07 (004). DOI:10.28241/n.cnki.nfzrb.2023.002981.
- [10]李文杰. 基于SpringBoot与Vue框架的公益性教育咨询平台系统研发[D]. 山东大学, 2023. DOI:10.27272/d.cnki.gshdu.2023.006190.
- [11]李文,华倩倩,尹星皓,等. 基于UTAUT模型的在线心理咨询平台用户使用行为研究 [J]. 中国卫生事业管理, 2023, 40 (05): 397-400.
- [12]季丹. 大学生心理健康咨询平台的研究与设计[C]// 广东省教师继续教育学会. 广东省教师继续教育学会第一届教学与管理研讨会论文集(六). 南京交通职业技术学院,电子信息工程学院;, 2023: 4. DOI:10.26914/c.cnkihy.2023.097317.
- [13]季丹. 大学生心理健康咨询平台的研究与设计[C]// 广东省教师继续教育学会. 广东省教师继续教育学会第一届教学与管理研讨会论文集(五). 南京交通职业技术学院,电子信息工程学院;, 2023: 4. DOI:10.26914/c.cnkihy.2023.098080.
- [14]G. H S ,Kristian T V ,Andrzej H , et al. The Low Emission Oil and Gas Open reference platform—An off‐grid energy system for renewable integration studies [J]. IET Energy Systems Integration, 2022, 5 (1): 66-79.
- [15]Yang Y . Design and Implementation of Student Information Management System Based on Springboot [J]. Advances in Computer, Signals and Systems, 2022, 6 (6):
- [16]赵梓贺,李西明. 基于J2EE的心理健康咨询平台设计 [J]. 信息与电脑(理论版), 2022, 34 (21): 130-132.
- [17]俞佳. 政府公共法律服务平台制度完善和创新的研究[D]. 华东政法大学, 2022. DOI:10.27150/d.cnki.ghdzc.2022.001524.
- [18]Hejing W . Commerce Middle Office Management System Based on Springboot [J]. International Journal of Advanced Network, Monitoring and Controls, 2022, 7 (2): 32-45.
- [19]张佳慧. A在线法律咨询公司服务质量提升研究[D]. 华东师范大学, 2022. DOI:10.27149/d.cnki.ghdsu.2022.000184.
- [20]Cheng F . Talent Recruitment Management System for Small and Micro Enterprises Based on Springboot Framework [J]. Advances in Educational Technology and Psychology, 2021, 5 (2):
致 谢
首先,我要感谢我的导师,他们不仅给予了我宝贵的研究机会和平台,还在研究过程中给予了我悉心的指导和建议。他们的专业知识和严谨的研究态度,对我产生了深远的影响,使我在课题研究中不断进步。
其次,我要感谢我的团队成员们。在平台的研发过程中,我们共同面对了许多挑战和困难,但大家始终保持着团结协作的精神,相互支持、相互鼓励。正是有了他们的陪伴和努力,我们才能够顺利完成课题任务,取得良好的成果。
此外,我还要感谢那些为我提供技术支持和帮助的专家和学者。他们无私地分享了自己的经验和知识,为我解决了许多技术难题,使我在研究中少走了许多弯路。
最后,我要感谢我的家人和朋友们。他们在我研究过程中给予了我无尽的关爱和支持,让我能够专心于研究工作,不断追求进步。他们的理解和鼓励是我前进的最大动力。
请关注点赞+私信博主,免费领取项目源码
766

被折叠的 条评论
为什么被折叠?



