
| 🚀 算法题 🚀 |
🌲 算法刷题专栏 | 面试必备算法 | 面试高频算法 🍀
🌲 越难的东西,越要努力坚持,因为它具有很高的价值,算法就是这样✨
🌲 作者简介:硕风和炜,优快云-Java领域优质创作者🏆,保研|国家奖学金|高中学习JAVA|大学完善JAVA开发技术栈|面试刷题|面经八股文|经验分享|好用的网站工具分享💎💎💎
🌲 恭喜你发现一枚宝藏博主,赶快收入囊中吧🌻
🌲 人生如棋,我愿为卒,行动虽慢,可谁曾见我后退一步?🎯🎯
| 🚀 算法题 🚀 |


🚩 题目链接
⛲ 题目描述
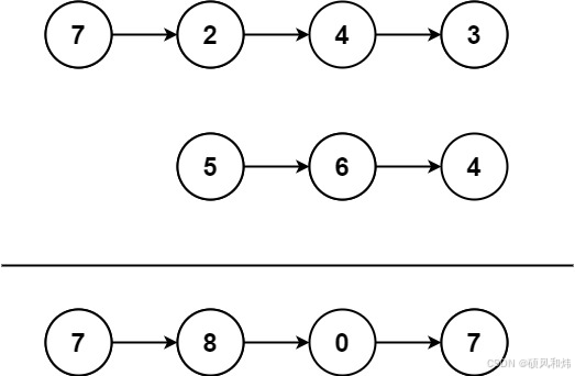
给你两个 非空 链表来代表两个非负整数。数字最高位位于链表开始位置。它们的每个节点只存储一位数字。将这两数相加会返回一个新的链表。
你可以假设除了数字 0 之外,这两个数字都不会以零开头。
示例1:

输入:l1 = [7,2,4,3], l2 = [5,6,4]
输出:[7,8,0,7]
示例2:
输入:l1 = [2,4,3], l2 = [5,6,4]
输出:[8,0,7]
示例3:
输入:l1 = [0], l2 = [0]
输出:[0]
提示:
链表的长度范围为 [1, 100]
0 <= node.val <= 9
输入数据保证链表代表的数字无前导 0
进阶:如果输入链表不能翻转该如何解决?
🌟 求解思路&实现代码&运行结果
⚡ 链表
🥦 求解思路
-
反转链表:
- 首先反转两个链表 l1 和 l2,使其从低位到高位存储。
-
逐位相加:
-
使用一个虚拟头节点 ans 和一个指针 cur 来构建结果链表。
-
遍历两个链表,逐位相加,并处理进位。
-
如果两个链表都遍历完毕但仍有进位,则需要额外创建一个节点。
-
-
反转结果链表:
- 将结果链表反转,使其从高位到低位存储。
-
返回结果:返回反转后的结果链表。
-
有了基本的思路,接下来我们就来通过代码来实现一下。
🥦 实现代码
/**
* Definition for singly-linked list.
* public class ListNode {
* int val;
* ListNode next;
* ListNode() {}
* ListNode(int val) { this.val = val; }
* ListNode(int val, ListNode next) { this.val = val; this.next = next; }
* }
*/
class Solution {
public ListNode addTwoNumbers(ListNode l1, ListNode l2) {
if
LeetCode 445:链表两数相加 II 解法

最低0.47元/天 解锁文章
800

被折叠的 条评论
为什么被折叠?



