
| 🚀 算法题 🚀 |
🌲 算法刷题专栏 | 面试必备算法 | 面试高频算法 🍀
🌲 越难的东西,越要努力坚持,因为它具有很高的价值,算法就是这样✨
🌲 作者简介:硕风和炜,优快云-Java领域新星创作者🏆,保研|国家奖学金|高中学习JAVA|大学完善JAVA开发技术栈|面试刷题|面经八股文|经验分享|好用的网站工具分享💎💎💎
🌲 恭喜你发现一枚宝藏博主,赶快收入囊中吧🌻
🌲 人生如棋,我愿为卒,行动虽慢,可谁曾见我后退一步?🎯🎯
| 🚀 算法题 🚀 |


🚩 题目链接
⛲ 题目描述
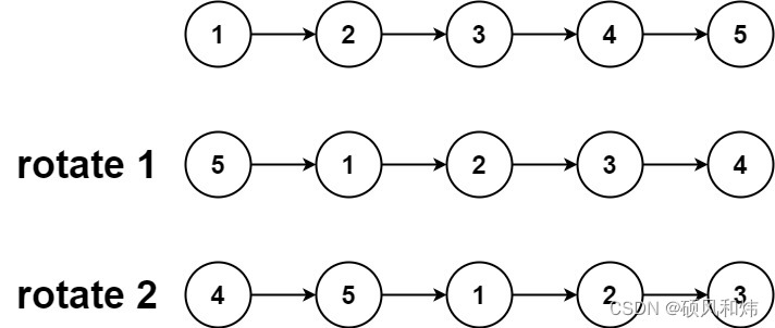
给你一个链表的头节点 head ,旋转链表,将链表每个节点向右移动 k 个位置。
示例 1:

输入:head = [1,2,3,4,5], k = 2
输出:[4,5,1,2,3]
示例 2:

输入:head = [0,1,2], k = 4
输出:[2,0,1]
提示:
链表中节点的数目在范围 [0, 500] 内
-100 <= Node.val <= 100
0 <= k <= 2 * 109
🌟 求解思路&实现代码&运行结果
⚡ 链表
🥦 求解思路
- 首先得到链表的总长度,接下来计算链表移动的次数num,然后让链表形成环,去走num步,最后断连,并且记录当前头节点返回。
- 实现代码如下所示:
🥦 实现代码
class Solution {
public ListNode rotateRight(ListNode head, int k) {
if (k == 0 || head == null || head.next == null) {
return head;
}
int cnt = 1;
ListNode cur = head;
while (cur.next != null) {
cur = cur.next;
cnt++;
}
int num = cnt - k % cnt;
if (num == cnt) {
return head;
}
cur.next = head;
while (num-- > 0) {
cur = cur.next;
}
ListNode res = cur.next;
cur.next = null;
return res;
}
}
🥦 运行结果

💬 共勉
| 最后,我想和大家分享一句一直激励我的座右铭,希望可以与大家共勉! |


622

被折叠的 条评论
为什么被折叠?



