企业级智能教学考试平台视频辅助学习模块全业务闭环方案
在企业级智能教学考试平台的全业务链路中,视频辅助学习模块是承接“标准化资源赋能”与“个性化学习落地”的核心载体,其业务闭环的完整性与智能化水平直接决定个性化学习的赋能效果、学生学习体验及教学资源的迭代质量。本方案聚焦视频辅助学习模块,以知识库的分类体系为基准、智能作业与考试模块的薄弱点数据为核心驱动,系统梳理视频辅助学习从资源建设配置、精准分发推送、学习过程监控到数据归档反馈的全链路业务,明确各环节的企业级管控标准与跨模块联动规则,完整呈现视频辅助学习模块“资源标准化-分发个性化-学习场景化-优化数据化”的全业务闭环,为平台规模化、精准化个性化教学提供可落地的视频学习支撑方案。
一、视频辅助学习模块的核心定位与基础支撑逻辑
视频辅助学习模块的核心价值是打破传统“统一化视频教学”模式,基于学生学习薄弱点与教学目标,提供标准化、个性化的视频学习资源,通过全流程场景化管控提升学习效率,同时输出精准的视频学习数据,反向驱动前端资源优化与教学策略调整。其业务闭环的实现需以多模块标准化成果与数据为基础,形成“资源可控、数据精准、联动顺畅、个性适配”的底层支撑逻辑。
1. 基础支撑:多模块数据与资源协同赋能
视频辅助学习模块的全业务流转需深度依赖前端多模块的标准化资源与数据成果,各模块赋能逻辑明确且形成协同支撑体系:
-
知识库赋能:提供“学科-年级/部门-章节-知识点”的标准化分类体系,为视频资源的分类归档、精准关联提供统一基准;同时输出知识点解析文档、教学重难点标注等数据,为视频内容的标准化制作提供依据;
-
试题库赋能:提供经三级审核的标准化题目资源及解析数据,支持视频资源与具体题目(尤其是高频错题)精准关联,实现“错题-视频解析”的一键跳转;
-
智能作业模块赋能:输出学生作业薄弱点数据(含知识点错题分布、作答时长异常题目)、个性化学习需求,为视频资源的精准分发与个性化推荐提供核心驱动数据;
-
考试模块赋能:输出考生考试薄弱点分析报告、高频错题分布、知识点掌握率数据,为视频资源的针对性推送(如考前薄弱点补强视频)提供数据支撑;
-
用户管理模块赋能:提供标准化的学生信息(含部门/班级归属、学习进度、历史视频学习数据),为视频资源的精准分发、学习权限管控提供依据;
-
教学模块赋能:输出教学计划、课时目标、教学进度安排等数据,确保视频资源的推送与教学进度精准匹配,实现“学-练-考-补”的同步衔接;
-
系统运维模块赋能:提供稳定的技术支撑(含视频存储、转码、流式传输、AI算力、数据加密存储),保障视频上传、分发、播放全流程的稳定性与流畅性。
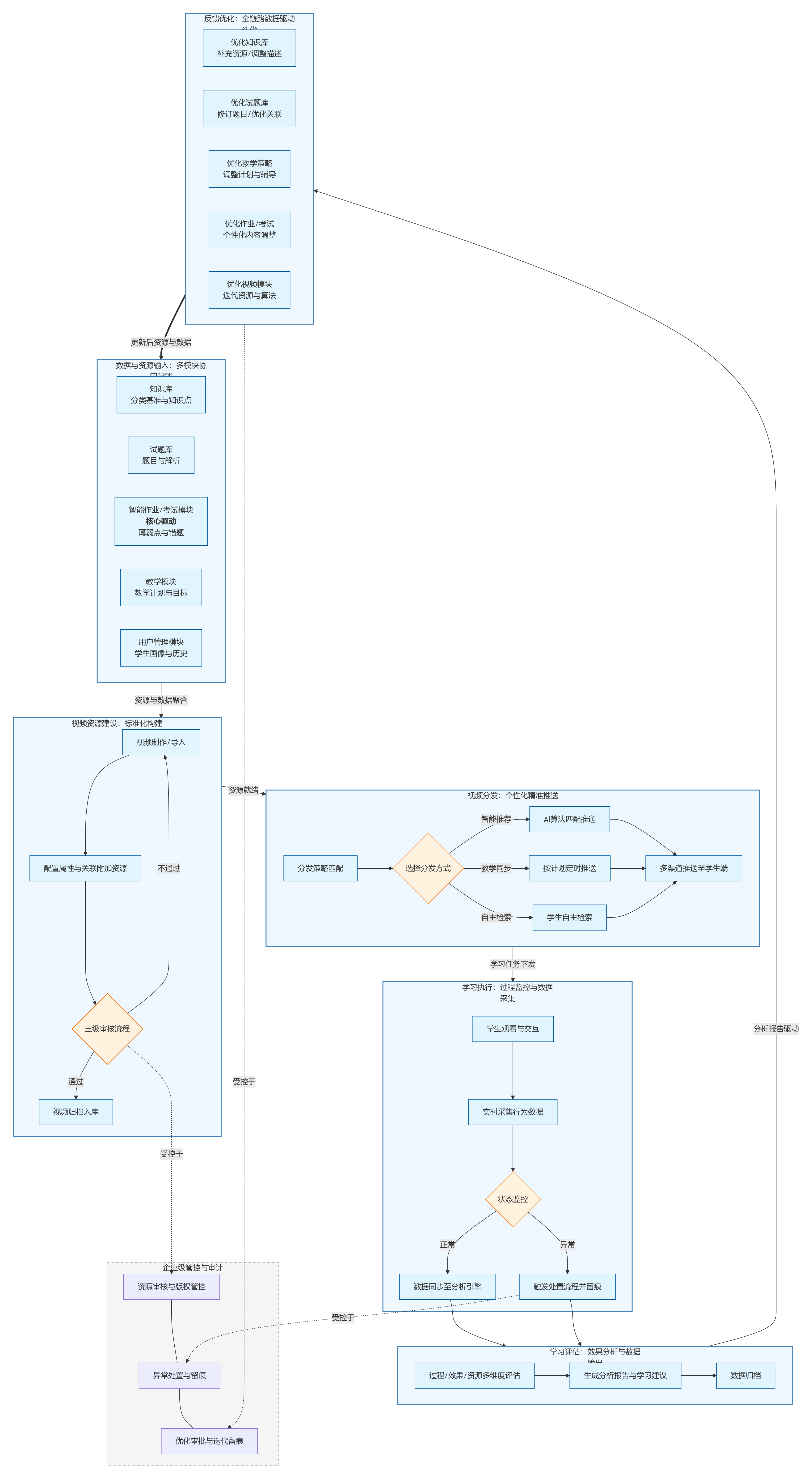
为直观呈现视频辅助学习模块与各支撑模块的关联逻辑,构建关联流程图如下:
2. 核心定位:个性化视频学习枢纽与资源优化载体
视频辅助学习模块在平台全业务闭环中承担“资源转化+个性化赋能+数据反馈”的三重枢纽角色:一方面,整合知识库的分类基准、试题库的题目资源、智能作业与考试模块的薄弱点数据,将标准化视频资源转化为个性化学习内容,完成“资源+数据→个性化视频学习任务”的转化;另一方面,通过采集学生视频学习行为数据(观看时长、倍速、暂停/回放次数、学习完成度),输出精细化学习效果分析报告,反向驱动知识库、试题库的资源优化,同时为教学模块调整教学策略、智能作业与考试模块优化内容提供数据支撑,最终形成“数据驱动-视频分发-学习执行-数据反馈-资源迭代”的完整业务闭环。
二、视频辅助学习模块全生命周期业务规范:企业级闭环的核心实施
视频辅助学习模块的全业务闭环以“全生命周期场景化管控”为核心,遵循企业级“资源标准化、分发精准化、学习可控化、数据可追溯”原则,覆盖“视频资源建设配置→精准分发与学习监控→学习评估与数据采集→数据归档与反向反馈”四大核心环节,每个环节均明确企业级规范要求与应急处理机制,确保业务流转顺畅、个性化赋能效果可控。
1. 第一环节:视频资源建设配置——标准化基础构建
视频资源建设是闭环的起点,核心要求是“资源标准化、属性规范化、审核严格化”,确保视频资源质量可控、可精准关联、可安全复用,为个性化分发提供基础支撑。
(1)核心建设要素:需严格遵循企业级视频资源建设规范,完成全维度属性配置与标准化制作,核心要素包括:
-
基础属性配置:视频名称(规范命名格式:“学科-年级/部门-章节-知识点-视频类型”,如“数学-七年级-第一章-一元一次方程-知识点解析”)、视频类型(知识点解析、错题讲解、重难点突破、预习引导、复习总结等标准化选项)、关联分类(强制关联知识库已终审的最细层级知识点标签,可附加关联试题库对应题目标签)、时长规范(知识点解析≤10分钟、错题讲解≤5分钟、重难点突破≤15分钟,支持自定义调整);
-
制作规范配置:视频格式(支持MP4/FLV/MOV等企业级标准格式)、分辨率(默认1080P,支持自适应不同终端)、画质要求(画面清晰、声音清晰无杂音)、内容规范(逻辑连贯、重点突出,含知识点讲解、例题演示、总结梳理,避免冗余信息)、交互元素(内置时间轴标记重点内容、添加知识点跳转锚点、配置随堂小提问弹窗);
-
资源来源配置:支持三种标准化建设方式:①原创制作:教师通过平台内置视频制作工具(支持屏幕录制、摄像头录制、课件导入合成)制作,自动生成标准化属性;②批量导入:支持按企业级模板批量导入外部制作完成的视频,系统自动解析属性并匹配知识库分类,导入失败提供详细错误日志(如“第3个视频未关联知识点分类”);③AI辅助制作:基于知识库知识点数据与试题库题目解析,输入核心讲解内容,AI自动生成视频脚本并合成讲解视频,生成后需经人工审核方可入库;
-
附加资源配置:支持关联配套资源(如课件PPT、知识点文档、练习题),配套资源需与视频内容精准匹配,格式遵循企业级规范(文档PDF/Word、图片JPG/PNG)。
(2)企业级审核流程:视频资源建设后需经过“创建人自检-教学专家审核-系统管理员终审”三级审核,确保资源质量与合规性:①创建人自检:核对视频属性完整性、内容准确性、格式规范性;②教学专家审核:聚焦教学适配性,审核内容逻辑、重点突出度、与知识点/题目关联精准性;③系统管理员终审:核查格式合规性、存储兼容性、版权合规性(原创/授权证明)。审核通过的视频标记“已归档”状态,纳入视频资源库;审核未通过的标注修改意见,退回创建人优化后重新提交。审核记录全程留痕,支持追溯。
2. 第二环节:精准分发与学习监控——个性化执行管控
视频分发与学习监控是闭环的核心执行阶段,核心要求是“分发精准化、学习场景化、监控实时化”,确保视频资源精准触达学生需求,同时采集完整的学习行为数据。
(1)精准分发功能:基于多模块数据实现个性化推送,适配不同学习场景:
-
智能推荐分发:系统自动整合智能作业模块的薄弱点数据、考试模块的错题数据、学生历史学习数据,通过AI算法推荐适配的视频资源(如针对“一元一次方程”错题率高的学生,推送对应知识点解析与错题讲解视频),推送优先级按薄弱程度排序;
-
教学同步分发:基于教学模块的教学计划,自动向对应班级/学生推送预习引导视频(课前1-2天)、复习总结视频(课后1天),确保视频学习与教学进度同步;
-
主动检索分发:视频资源库支持按知识库分类、视频类型、时长等多维度检索,学生可自主检索学习,系统记录检索行为并纳入个性化推荐依据;
-
多渠道推送:通过平台消息、移动端APP推送、邮件等多渠道向学生推送视频学习通知,含视频名称、关联知识点、学习建议时长、截止完成时间(针对教学同步类视频)。
(2)学习过程监控:实时采集学习行为数据,保障学习过程可追溯、效果可评估:
-
行为数据采集:实时记录学生视频学习数据,含观看时长、完成率(≥90%为完成)、倍速设置、暂停次数、回放段落(重点标记段落回放次数)、随堂提问作答情况、配套资源查看情况;
-
进度监控:管理员实时查看班级/个体学生的视频学习进度(已完成数、未完成数、进行中数)、学习完成率统计;学生可查看个人学习进度,系统自动提醒未完成的学习任务;
-
异常行为监控:实时识别异常学习行为(如后台挂放、倍速过快(>2倍)导致学习效果不佳),系统自动弹窗提醒学生规范学习,同时记录异常日志并反馈给管理员;
-
终端适配监控:确保视频在电脑、手机、平板等多终端自适应播放,监控播放卡顿、无法加载等异常,自动切换播放线路,保障学习体验。
(3)应急处置机制:建立企业级两级应急响应体系:①一级异常(个体级,如视频无法播放、终端适配问题):支持学生切换播放线路、反馈问题至管理员,管理员远程协助解决;②二级异常(群体级,如视频资源丢失、推送失败):立即暂停对应视频的分发与学习任务,启用备份资源,恢复后重新推送并顺延完成时间,系统自动同步通知所有相关学生。所有异常处置过程全程留痕,纳入视频学习档案。
3. 第三环节:学习评估与数据采集——精准化效果输出
学习评估是连接视频学习与数据应用的关键环节,核心要求是“评估全面化、数据精准化、分析深入化”,确保视频学习效果可量化,为反向优化提供核心数据支撑。
(1)多维度学习评估:结合学习行为数据与关联学习数据,实现全方位评估:
-
过程评估:基于视频学习行为数据,评估学生学习投入度(观看完成率、暂停/回放次数)、重点内容掌握度(随堂提问正确率、重点段落回放频率);
-
效果评估:关联智能作业与考试数据,评估视频学习对薄弱点补强的效果(如学习对应视频后,相关知识点题目正确率提升情况);
-
资源评估:评估视频资源的适配性与有效性(如某视频的平均完成率、学生评价、关联题目正确率提升幅度),识别低效视频资源(如完成率<50%、正确率无提升)。
(2)精细化数据输出:评估完成后自动生成多维度分析报告:
-
学生个体维度:视频学习完成情况、重点内容掌握情况、薄弱点补强效果、后续学习建议(如“建议进一步学习‘一元一次方程应用’相关视频”);
-
班级/部门维度:整体学习完成率、各视频资源的平均完成率、重点知识点视频学习效果统计、核心薄弱点分布;
-
资源维度:各视频资源的学习完成率、学生评价评分、效果提升幅度、低效资源清单,为资源优化提供依据;
-
教学维度:基于视频学习效果数据,验证教学策略有效性,生成教学调整建议(如“某班级‘几何证明’视频学习效果不佳,建议增加课堂讲解时长”)。
4. 第四环节:数据归档与反向反馈——全生命周期数据管控与价值转化
数据归档反馈是闭环的收尾与迭代起点,核心要求是“数据安全归档、精准反向反馈、资源优化落地”,确保视频学习数据的安全性与复用价值,推动全链路资源与策略迭代。
(1)数据归档管理:①归档范围:包含视频资源属性信息、审核记录、分发记录、学生学习行为数据、学习评估报告、异常处置日志等全量数据;②归档触发:视频学习任务完成后(或截止时间到期后),系统自动将相关数据归档至企业级历史数据库,按视频类型、时间范围、班级分类存储;支持管理员手动批量归档历史视频学习数据;③归档后管理:归档数据采用加密存储,保留完整检索与导出权限(需管理员审批),支持按学生、班级、视频类型等多维度查询;超过企业预设留存周期(如3年)的归档数据,经审批后按数据销毁规范处理,释放系统资源;视频资源本身长期留存,纳入平台核心资源库,支持持续复用与迭代;
(2)反向优化反馈:建立数据驱动的正向反馈机制,实现前端模块迭代优化:①反馈至知识库模块:基于视频学习效果数据,优化对应知识点的分类描述与配套资源,补充薄弱知识点的视频资源;②反馈至试题库模块:推送视频关联题目正确率数据,指导题目修订与补充,优化题目与视频的关联精准度;③反馈至智能作业/考试模块:推送视频学习薄弱点数据,指导个性化作业生成与考试题目优化,实现“视频学习-练习-考试”的精准衔接;④反馈至教学模块:推送班级/个体视频学习效果数据,支撑教师调整教学计划、开展针对性课堂讲解;⑤反馈至视频辅助学习模块自身:优化视频资源(修订低效视频、补充缺失资源)、迭代AI推荐算法(提升推送精准度)、完善学习监控规则(优化异常行为识别阈值)。
三、视频辅助学习模块驱动的全业务闭环逻辑:从资源到优化的完整循环
视频辅助学习模块并非孤立执行单元,其业务闭环贯穿平台“资源建设-教学实施-视频学习-数据优化-资源迭代”全链路,通过与知识库、试题库、智能作业、考试模块等的深度联动,形成“资源输入-视频分发-学习执行-数据输出-优化迭代”的完整企业级闭环。具体闭环逻辑如下流程图所示:

1. 闭环联动核心规则
(1)数据流转规则:视频辅助学习模块产生的全量数据(学习行为数据、评估数据、资源数据)均需按企业级数据规范标准化处理,通过加密接口同步至对应模块;反向优化建议需经教学专家审核后,方可驱动前端模块迭代;学生隐私数据(如个体学习行为、评估成绩)严格遵循数据合规要求,仅授权人员可查看与导出;
(2)权限联动规则:视频辅助学习模块与其他模块共享统一权限体系,管理员权限同步生效(如系统管理员拥有全模块权限,学科教师拥有对应学科视频的制作、审核、分发权限,普通学生仅拥有视频学习与检索权限);跨模块数据查询与资源操作需经权限校验,确保资源与数据安全;
(3)状态同步规则:视频资源状态(草稿/审核中/已归档/已禁用)同步至知识库与试题库,已关联学习任务的视频禁止直接删除,仅可通过“禁用-归档”流程处理,确保学习数据可追溯;视频学习任务状态(未开始/进行中/已完成/已逾期)同步至教学模块与用户管理模块,方便教师与学生实时查看。
2. 闭环核心价值落地
(1)个性化学习精准赋能:基于多维度薄弱点数据的智能推荐,实现“一人一视频学习方案”,精准匹配学生学习需求,提升薄弱点补强效率与学习效果;
(2)教学资源价值最大化:视频资源与知识库、试题库、作业/考试的深度关联,实现“知识点-视频-题目-练习”的全链路资源贯通,提升资源复用率;数据驱动的资源优化机制,推动视频资源质量持续提升;
(3)教学效率与质量双提升:标准化的视频资源建设与分发,降低教师重复讲解成本;精准的学习效果分析报告,为教师针对性教学提供数据支撑,提升教学精准度;
(4)合规风险有效规避:全流程审核留痕、版权合规管控、数据加密存储、权限精细化管控等措施,符合企业级数据合规与资源管理要求;标准化的业务流程,确保视频辅助学习的规范性与公平性。
四、企业级优化方向:强化闭环完整性与核心能力
为进一步提升视频辅助学习模块闭环的企业级适配能力,适配规模化、多元化个性化教学需求,后续可从以下方向迭代优化:
-
AI智能能力升级:优化AI推荐算法,新增“学习效果预测”功能,基于学生历史视频学习数据与作业/考试数据,预测学习难点,提前推送补强视频;升级AI辅助制作能力,支持自动生成视频重点标记、随堂提问,提升视频制作效率与交互性;
-
交互体验深化:新增视频学习互动功能,支持学生在视频内标注笔记、发起提问、参与讨论(教师实时答疑);优化移动端学习体验,支持离线下载视频(需授权,限期内有效)、倍速记忆、断点续播;
-
数据联动与呈现优化:新增视频辅助学习数据全景看板,实时展示多班级/多视频的学习完成率、效果提升幅度、资源有效性等核心指标,支持穿透式查询(从整体到个体);强化与智能作业模块的联动,实现视频学习效果与作业完成质量的联动分析,精准调整作业推送策略;
-
资源管理精细化:新增视频资源版本管理功能,支持视频内容修订后的版本更新、历史版本回溯,标注更新时间、更新人、更新内容;建立视频资源评价体系,支持学生对视频质量评分、反馈意见,为资源优化提供直接依据;
-
权限管控深化:细化视频全流程权限,新增“视频资源审核专员”“学习数据分析师”等角色,明确各角色权限边界(如数据分析师仅可查看分析数据,无资源修改权限);针对跨部门、跨年级视频资源复用,新增权限审批流程,确保资源安全可控。
综上,视频辅助学习模块的全业务闭环以多模块数据与资源为基础,通过“标准化资源建设-个性化分发-场景化学习-数据化评估-全链路优化”的全生命周期管控,及与前端资源模块、后端教学模块的深度联动,实现“资源输入-执行落地-数据输出-优化迭代”的完整循环。这一闭环不仅保障了企业级个性化视频学习的精准、高效、合规,更实现了教学资源与数据的价值最大化,为智能教学考试平台的核心价值落地提供了关键的视频学习支撑。
3

被折叠的 条评论
为什么被折叠?



