企业级智能教学考试平台智能作业模块全业务闭环方案
在企业级智能教学考试平台的全业务链路中,智能作业模块是承接“教学评估数据”与“个性化学习赋能”的核心枢纽,其业务闭环的完整性与智能化水平直接决定个性化教学的落地效果、学生学习效率及教学资源的迭代质量。本方案聚焦智能作业模块,以考试模块的评估数据为核心驱动、知识库与试题库的标准化资源为基础支撑,系统梳理智能作业从个性化生成、精准分发、作答批改到数据归档反馈的全链路业务,明确各环节的企业级管控标准与跨模块联动规则,完整呈现智能作业模块“数据驱动-资源整合-个性化输出-优化反馈”的全业务闭环,为平台规模化、精准化个性化教学提供可落地的执行支撑。
一、智能作业模块的核心定位与基础支撑逻辑
智能作业模块的核心价值是打破传统“统一作业”模式,基于学生学习数据与教学目标,生成个性化作业资源,通过全流程智能化管控提升学习效率,同时输出精准的学习数据,反向驱动前端资源优化与教学策略调整。其业务闭环的实现需以多模块标准化成果与数据为基础,形成“数据精准、资源可控、联动顺畅、个性适配”的底层支撑逻辑。
1. 基础支撑:多模块数据与资源赋能
智能作业模块的全业务流转需深度依赖前端多模块的标准化资源与数据成果,各模块赋能逻辑明确且形成协同支撑:
-
知识库赋能:提供“学科-年级/部门-章节-知识点”的标准化分类体系,为作业题目关联、薄弱点定位、个性化资源匹配提供统一基准;
-
试题库赋能:提供经三级审核的标准化题目资源(含全题型、完整属性配置),作为智能作业的核心素材,确保作业题目质量可控;
-
考试模块赋能:输出考生考试数据(错题分布、知识点掌握率、答题时长)、教学薄弱点分析报告,为个性化作业生成提供核心驱动数据;
-
用户管理模块赋能:提供标准化的学生信息(含部门/班级归属、学习进度、历史作业数据),为作业精准分发、个性化规则适配提供依据;
-
教学模块赋能:输出教学计划、课时目标、重难点标注等数据,确保智能作业与教学进度精准匹配,实现“学练同步”;
-
系统运维模块赋能:提供稳定的技术支撑(含AI算力、数据加密存储、服务器负载均衡),保障作业生成、作答、批改全流程的智能化与稳定性。
为直观呈现智能作业模块与各支撑模块的关联逻辑,构建关联流程图如下:

2. 核心定位:个性化学习枢纽与数据驱动载体
智能作业模块在平台全业务闭环中承担“个性化转化+数据反馈”的双重枢纽角色:一方面,整合考试模块的评估数据、教学模块的教学目标、试题库的标准化题目,通过AI算法生成个性化作业,完成“数据+资源→个性化学习任务”的转化;另一方面,通过采集学生作业作答数据(正确率、作答时长、错题原因),输出精细化学习分析报告,反向驱动知识库、试题库的资源优化,同时为教学模块调整教学策略、考试模块优化评估内容提供数据支撑,最终形成“数据驱动-作业生成-作答反馈-优化迭代”的完整业务闭环。
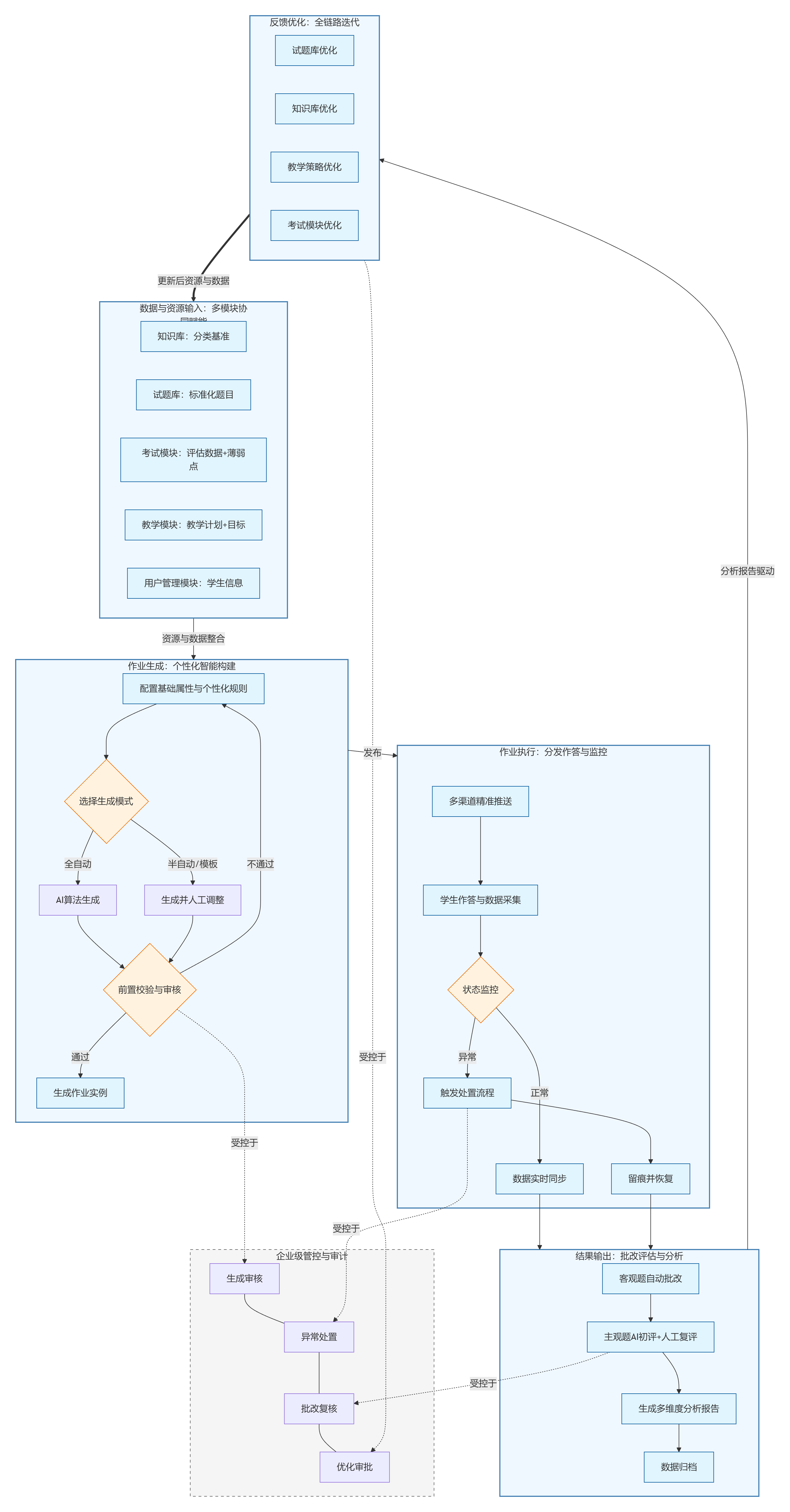
二、智能作业模块全生命周期业务规范:企业级闭环的核心实施
智能作业模块的全业务闭环以“全生命周期智能化管控”为核心,遵循企业级“个性化适配、精准可控、高效协同、数据可追溯”原则,覆盖“作业个性化生成配置→精准分发与作答监控→智能批改与评估分析→数据归档与反向反馈”四大核心环节,每个环节均明确企业级规范要求与应急处理机制,确保业务流转顺畅、个性化效果可控。
1. 第一环节:作业个性化生成配置——数据驱动的精准构建
作业生成是闭环的起点,核心要求是“数据精准驱动、规则标准化配置、个性化适配”,确保作业既符合教学目标,又匹配学生个体学习需求。
(1)核心生成要素:需严格遵循企业级智能生成规范,结合多模块数据与配置规则,完成个性化作业构建,核心要素包括:
-
基础属性配置:作业名称、作业类型(随堂练习/课后巩固/薄弱点补强/预习任务等标准化选项)、适用范围(精准关联用户管理模块的班级/学生群体/个体学生)、提交截止时间、作答时长要求;
-
个性化规则配置:基于AI算法的核心规则设定,支持按群体与个体差异化配置:①群体规则(班级/部门级):关联教学模块的课时目标,设定知识点覆盖范围、题型配比、难度分布、题目数量;②个体规则(学生级):基于考试模块的薄弱点数据,设定“薄弱知识点题目占比(如60%)、基础巩固题目占比(如30%)、拓展提升题目占比(如10%)”,支持自动适配学生学习水平调整难度;
-
题目来源与筛选规则:唯一从试题库中筛选“已审核归档”的题目,支持按知识库分类标签、题型、难度、正确率等多维度筛选;内置题目去重规则,避免同一学生短期内重复作答相同题目;
-
作业呈现配置:支持题目分批次推送(如先推送基础题,作答正确后推送提升题)、错题即时解析(开启/关闭)、作答提示权限(如允许3次提示机会)、提交规则(单次提交/多次提交取最优成绩)。
(2)企业级生成模式:支持三种标准化智能生成方式,适配不同教学场景:①全自动生成:管理员配置基础属性与个性化规则后,系统自动调用考试模块数据、试题库资源,通过AI算法生成个性化作业,生成后支持人工预览调整;②半自动生成:系统基于规则生成作业初稿,管理员可手动增删题目、调整题目顺序与分值,完成后确认发布;③模板生成:提供企业级标准化作业模板(如“单元巩固模板”“考前冲刺模板”),管理员选择模板后微调规则,快速生成作业。
(3)前置校验规则:生成过程中内置多重校验,规避质量风险:①数据有效性校验:确保关联的考试数据、教学目标数据完整有效,缺失数据时自动提醒补充;②题目适配性校验:检查筛选题目与个性化规则的匹配度,如薄弱点题目占比未达标则自动补选;③资源负载校验:根据作答学生规模预判服务器负载,超过阈值自动触发运维模块扩容预警;④格式兼容性校验:确保作业题目格式(图文混排、特殊公式)适配学生端设备(电脑/手机/平板)。
2. 第二环节:精准分发与作答监控——全流程高效管控
作业分发与作答是闭环的核心执行阶段,核心要求是“精准推送、实时监控、便捷作答”,确保作业高效落地与作答数据精准采集。
(1)精准分发功能:①多渠道推送:系统自动通过平台消息、短信、邮件等多渠道向学生推送作业通知,含作业名称、提交截止时间、作答入口、注意事项;②个性化推送适配:支持按学生学习进度差异化推送(如预习作业提前3天推送,巩固作业课后1小时推送);③补推机制:对未读通知的学生,系统自动间隔1小时补推一次,同时提醒班主任协助通知;
(2)作答过程监控:①进度监控:管理员实时查看作业整体完成进度(已作答人数、未作答人数、已提交人数)、学生个体作答进度(完成题目数、剩余时间);②异常作答监控:实时采集异常操作(切屏次数、外接设备接入、代作答嫌疑),超过预设阈值自动弹窗预警并记录日志;③作答数据实时采集:实时同步学生作答数据(每道题作答结果、作答时长、修改记录),自动备份至服务器,防止数据丢失;
(3)应急处置机制:建立企业级两级应急响应体系:①一级异常(个体级,如学生设备故障、网络中断):支持学生重新登录恢复作答进度,丢失时间可由管理员手动补时;②二级异常(群体级,如系统卡顿、推送失败):立即暂停作业分发与作答,启用备用系统,恢复后顺延提交截止时间,系统自动同步通知所有学生。所有异常处置过程全程留痕,纳入作业档案。
3. 第三环节:智能批改与评估分析——精准化结果输出
批改与评估是连接作业执行与数据应用的关键环节,核心要求是“智能高效、评分公正、分析深入”,确保作业数据的价值转化。
(1)标准化智能批改流程:①自动批改:客观题(单选/多选/判断/填空)由系统自动比对试题库标准答案完成批改,生成客观题得分;支持填空题关键词匹配批改(允许合理同义表述)、公式题自动校验计算过程;②人工辅助批改:主观题(简答/论述/案例分析)采用“AI初评+人工复评”模式,AI基于试题库解析与评分标准生成初评分,标注评分依据,人工教师可调整分数并补充评语;③总分合成:系统自动汇总客观题与主观题得分,生成学生个体总分,支持按班级/部门自动排序统计,生成整体完成情况报表;
(2)多维度评估分析:批改完成后自动生成多维度分析报告,为个性化教学提供数据支撑:①学生个体维度:作业总分、正确率、错题分布(关联知识库分类标签)、薄弱知识点强化效果、作答时长分析,自动推送个性化错题集与知识点补强建议;②班级/部门维度:平均分、最高分、最低分、分数段分布、及格率、各知识点掌握率,核心薄弱知识点统计;③作业维度:作业整体难度系数、各题目正确率、区分度,识别低效题目(如正确率过高/过低题目);④教学维度:基于作业数据验证教学效果,生成教学调整建议(如某知识点掌握率过低,建议重新讲解)。
4. 第四环节:数据归档反馈——全生命周期数据管控与价值转化
数据归档反馈是闭环的收尾与迭代起点,核心要求是“数据安全归档、精准反向反馈、资源优化落地”,确保作业数据的安全性与复用价值。
(1)数据归档管理:①归档范围:包含作业配置信息、学生作答数据、批改记录、评分报表、评估分析报告、异常处置日志等全量数据;②归档触发:作业提交截止后并完成批改复核,系统自动将数据归档至企业级历史数据库,按作业类型、时间范围、班级分类存储;支持管理员手动批量归档历史作业数据;③归档后管理:归档数据采用加密存储,保留完整检索与导出权限(需管理员审批),支持按学生、班级、作业类型等多维度查询;超过企业预设留存周期(如3年)的归档数据,经审批后按数据销毁规范处理,释放系统资源;
(2)反向优化反馈:建立数据驱动的正向反馈机制,实现前端模块迭代优化:①反馈至试题库模块:标记作业中正确率异常题目为“待优化”,推送薄弱知识点数据,指导题目补充与修订;②反馈至知识库模块:基于作业知识点掌握率数据,优化对应知识点辅助资源(如补充解析视频、新增练习案例);③反馈至教学模块:推送班级/个体薄弱点数据,支撑教师调整教学计划、开展针对性辅导;④反馈至考试模块:推送作业中高频错题数据,为考试试卷优化(如补充对应知识点题目)提供依据;⑤反馈至智能作业模块自身:基于作业完成率、正确率、学生反馈数据,优化AI生成算法与个性化规则。
三、智能作业模块驱动的全业务闭环逻辑:从数据到优化的完整循环
智能作业模块并非孤立执行单元,其业务闭环贯穿平台“资源建设-教学实施-作业执行-数据优化-资源迭代”全链路,通过与知识库、试题库、考试模块、教学模块等的深度联动,形成“数据输入-作业生成-执行作答-数据输出-优化迭代”的完整企业级闭环。具体闭环逻辑如下流程图所示:

1. 闭环联动核心规则
(1)数据流转规则:智能作业模块产生的全量数据(作答数据、评分数据、分析数据)均需按企业级数据规范标准化处理,通过加密接口同步至对应模块;反向优化建议需经教学专家审核后,方可驱动前端模块迭代;学生隐私数据(如个体作答数据、成绩数据)严格遵循数据合规要求,仅授权人员可查看;
(2)权限联动规则:智能作业模块与其他模块共享统一权限体系,管理员权限同步生效(如系统管理员拥有全模块权限,学科教师仅拥有对应学科作业的生成、批改权限);跨模块数据查询需经权限校验,确保数据安全;
(3)状态同步规则:作业状态(未发布/已发布/作答中/已截止/已归档)同步至教学模块与用户管理模块,方便教师与学生实时查看;已关联学生作答的作业禁止直接删除,仅可通过“下架-归档”流程处理,确保数据可追溯。
2. 闭环核心价值落地
(1)个性化学习精准落地:基于多维度数据的智能生成算法,实现“一人一作业”,精准匹配学生学习需求,提升学习效率与效果;
(2)教学效率显著提升:自动化生成、智能批改、批量数据处理等功能,大幅降低教师人工操作成本;精准的教学分析报告,为教师针对性辅导提供数据支撑,提升教学精准度;
(3)资源价值最大化:数据驱动的反向优化机制,推动知识库、试题库等前端资源持续迭代,提升资源适配性与质量;作业数据与考试数据、教学数据的联动,实现“教-学-练-考”全链路数据贯通;
(4)合规风险有效规避:全流程数据留痕、加密存储、权限管控等措施,符合企业级数据合规要求;标准化的作业生成、批改流程,确保个性化教学的公平性与规范性。
四、企业级优化方向:强化闭环完整性与核心能力
为进一步提升智能作业模块闭环的企业级适配能力,适配规模化、多元化个性化教学需求,后续可从以下方向迭代优化:
-
AI智能能力升级:优化AI生成算法,新增“学习路径预测”功能,基于学生历史数据预测学习难点,提前推送补强作业;升级AI主观题批改能力,支持对论述题的逻辑完整性、语言规范性进行精准评分,提升批改效率与精度;
-
个性化适配深化:新增“分层作业”功能,支持按学生学习水平分为基础层、提升层、拓展层,差异化配置作业难度与目标;支持学生自主选择作业侧重点(如“侧重公式应用”“侧重案例分析”),提升学习主动性;
-
数据联动与呈现优化:新增智能作业数据全景看板,实时展示多班级/多作业的完成进度、成绩分布、薄弱点统计等核心指标,支持穿透式查询(从整体到个体);强化与智能教学模块的联动,实现作业薄弱点与教学视频、知识点讲解的自动关联推送;
-
交互体验优化:优化学生端作答界面,支持手写作答、语音输入(主观题)、公式编辑器精准输入;新增作业作答引导功能,对卡壳题目提供阶梯式提示(从思路提示到步骤提示);
-
权限管控精细化:细化作业全流程权限,新增“作业审核专员”“数据分析师”等角色,明确各角色权限边界(如数据分析师仅可查看分析数据,无作业修改权限);针对跨部门、跨年级作业,新增权限审批流程,确保作业管控安全可控。
综上,智能作业模块的全业务闭环以多模块数据与资源为基础,通过“个性化生成-精准分发-智能批改-归档反馈”的全生命周期智能化管控,及与前端资源模块、后端教学模块的深度联动,实现“数据输入-执行落地-数据输出-优化迭代”的完整循环。这一闭环不仅保障了企业级个性化教学的精准、高效、合规,更实现了教学数据的价值最大化,为智能教学考试平台的核心价值落地提供了关键支撑。
3601

被折叠的 条评论
为什么被折叠?



