项目要求:
1、使用RCC调光方案
2、输入电压Ui=120V(60HZ),输出电压Uo=66V,输出电流Io=120mA(恒流)
什么是可控硅:
单向可控硅由4层半导体组成,有3个PN结:阳极A,阴极K,控制极G,如下图:

单向可控硅文字符号:SCR(Silicon Controlled Rectifier),CT,KG等,图形符号:
可控硅导通的条件为:
在阳极和阴极之间加正向电压,同时在控制极加正触发电压
可控硅关断的方法有2个:
1、减小阳极电流至小于其导通维持电流(维持电流:在规定的环境温度和控制极断开的条件下,保持可控硅处于导通状态所需要的最小正向电流)
2、切断阳极电源
对于一个单向可控硅,主要看其5个参数:
额定正向平均电流、维持电流、控制极触发电压和电流、正向阻断峰值电压、反向阻断峰值电压
可控硅调光原理:
如图为前沿切相可控硅调光电路,当C2上的电压达到或超过可控硅G极正触发电压时,可控硅会在每个AC电压前沿导通,当可控硅电流降至其维持电流以下后,可控硅关断,且必须等到C2重新充电至其G极正触发电压以上后才能重新导通。通过调节R2电阻值改变C2的充电速度,可改变可控硅导通的相位角,变化范围接近于0°-180°

LED调光存在的问题:
引用“千家网”上《详解LED照明的可控硅调光技术》中提出的“可控硅调光的缺点和问题”
(1)调光过程中,随着内部导通角的变化,输入电压正弦波被可控硅破坏了,从而降低了功率因素值(PF),通常PF低于0.5,而且在调光时,随着导通角越小,功率因素值越来越低(1/4亮度时只有0.25)。
(2)如上,输入电压正弦波被破坏了,非正弦的波形加大了谐波系数。
(3)LED驱动电路中输入非正弦的电压波形会在线路上产生严重的干扰信号(EMI)。
(4)调光过程中在低负载时很容易因为维持电流不足而出现不稳定现象,解决措施是必须加上一个泄流电阻。通常情况下这个泄流电阻至少要消耗1-2瓦的功率,这就降低了恒流源电路的效率。
(5)在使用可控硅调光电路对白炽灯调光时,当输入端的LC滤波器与可控硅产生振荡时,由于白炽灯的热惯性,人眼根本看不出这种振荡。而当可控硅调光电路与LED驱动电路配套使用时,会产生音频噪音和闪烁,这往往是不可接受的。
然而,在可控硅存在诸多缺点与问题的现状,不可忽视绝大部分调光场所已经安装了可控硅调光器,为方便消费者使用及原有资源的持续利用,LED固态照明对可控硅调光器的兼容仍是一个需要解决的问题!
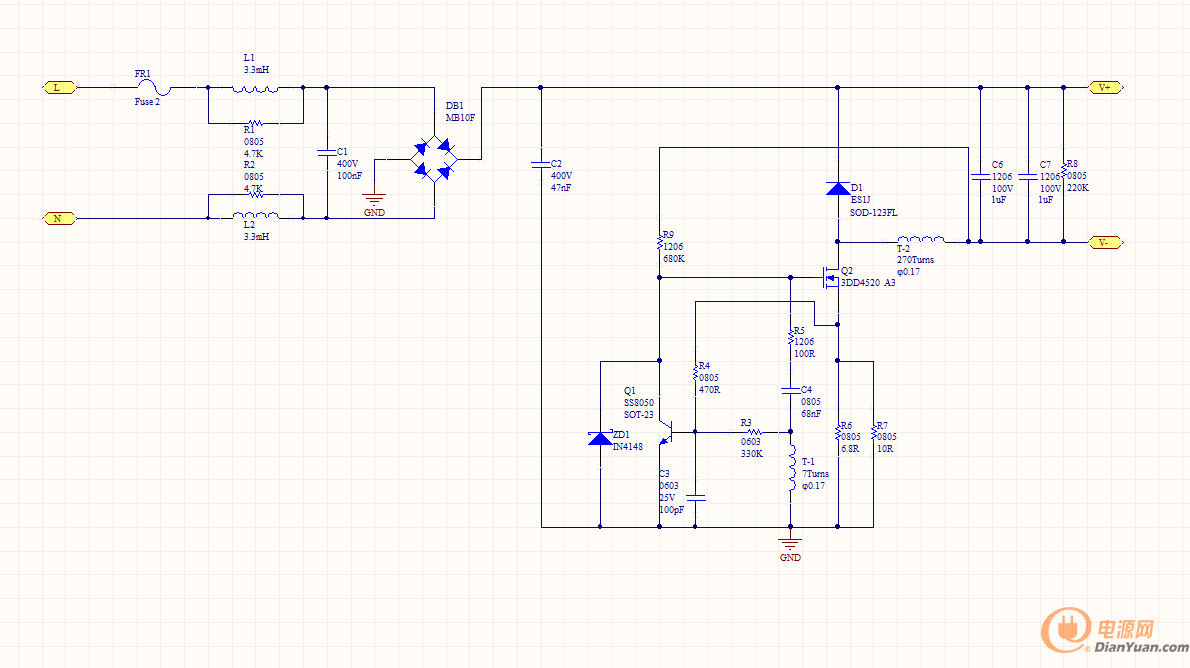
RCC调光方案原理图:
可参考电源网上的该份原理图

注意,图中T-1,T-2为变压器的次级、初级绕组;ZD1将AC输入电压稳定在12V,此时MOS管Q2导通,电流由整流桥经V+、V-,流经变压器、MOS管后,开始在R6//R7上形成压降,当电压达到三极管Q1的导通电压时,Q1导通并把MOS管栅极电平拉至0V,此时MOS关断。关断后,R6//R7不再流过电流,其上的电压下降,Q1截止,ZD1其上电平超过12V之后再次将电压稳定至12V,MOS再次导通,如此循环实现能量的开关控制。
电路调试经验:
1、调光器开启时突入电流尖峰过大可能会使其发生震荡,可增加一个电阻与C2串联,以便抑制突入电流尖峰;
2、为了保持维持电流,可在前端加入斩波电路,同时参考后级RCC电路设计方法,将三极管be极并联在地线电阻两端,利用三极管be极0.7导通的特性检测整个电路环路的电流,当环路电流小于维持电流时,启动斩波电路增大电路电流传送,当环路电流大于维持电流时,暂停斩波电路,避免能量的额外损耗;
3、RCC电路恒流效果比较差时,可以尝试在辅助绕组加入电压检测电路(一个稳压管加二极管就可以解决做到的事情),当辅助绕组电压超过某个域值时,同样将反馈信号传送给Q1,通过Q1影响MOS的关断频率、时间。该电压检测电路必须调试适当,否则会影响开机启动时间!
本文总结了可控硅调光的基本知识,包括可控硅的工作原理、调光方式和主要参数。针对LED调光时遇到的问题,如功率因素降低、谐波增加、EMI干扰、维持电流不足等进行了探讨,并提出了RCC调光方案作为替代选项。同时,分享了电路调试的经验,以应对可控硅调光器在实际应用中可能遇到的挑战。
6843

被折叠的 条评论
为什么被折叠?



