最近在为大家收敛具身科研的几个重点模块:行业内容、本体形态、算法、还有部署的一些方案,已经汇总在我们的社区内部。
目前为大家梳理了行业正在从事具身大脑、本体研发的公司(突然发现本体也卷不太动了......),以及一些比较活跃的具身实验室。方便大家判断和升学,除此之外,还有很多行业的研报,供大家判断具身的发展与周期。
本体方面,推荐几款适合科研的产品:SO-100系列、openarm系列、XLerobot系列等;
SO100及升级版本,能上一些VA和VLA的算法,常见功能可以实现了;
Openarm是一款双臂任务框架,目前有几家公司开始生产相关本体,缺乏移动能力,一些叠衣服、pick and place也都能满足。但从数据采集来看,VR版本更舒服。
XLerobot存在一定的移动能力,但不多,适合一些入门科研&个人开发使用,可以适配移动操作的一些任务。

其它开发平台,成本较高,需要一定的资金投入,可以参考方舟无限、星海图、宇树的几款本体。
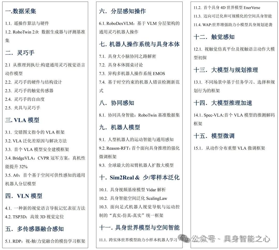
算法层面,目前我们收拢了关于vla(训练、无需训练方式、vla+RL、vla+世界模型、vla轻量化、部署等)、vln(时间语言、目标导航、点导航等)、运控(强化、MPC、WBC)、仿真(通用、真实)、触觉感知等多个方向路线;
部署层面,目前大多集中在云端推理。边缘侧基于索尔的方案已经逐渐落地(vla模型),除此之外,类似于小鹏这类公司基于自研芯片已经完成vlm/vla的部署。100T以下算力平台的部署,很少,这里不做推荐。
以上是我们在具身社区中的分享,也欢迎更多需要入门进阶的同学加入我们的社区。近一年的搭建,社区内已经完成了技术路线分享、直播、问答、求职、赛事等多个版块的分享。这里实现了产业、学术、求职、问答交流等多个领域的闭环。社区致力于为行业培养更多优秀的人才,提供更多展示自己的机会。新人加入优惠已经开启,欢迎新同学扫码加入!

1)持续的直播分享
社区为大家准备了很多圆桌论坛、直播,从本体、数据到算法,各类各样,逐步为大家分享具身行业究竟在发生什么?还有哪些问题待解决。

2)完整的技术路线
针对入门者,我们整理了许多为小白入门的技术栈和路线。

3)产业&项目相关的方案
已经从事相关研究的同学,我们也给大家提供了很多有价值的产业体系和项目方案。

4)内推与求职
星球还和多家具身公司建立了岗位内推机制,欢迎大家随时艾特我们。第一时间将您的简历送到心仪公司的手上。
更有料的是:无论你是要找benchmark、还是要找综述和学习入门路线,都能极大缩短检索时间。星球还为大家邀请了数十个具身领域嘉宾,都是活跃在一线产业界和工业界的大佬(经常出现的顶会和各类访谈中哦)。欢迎随时提问,他们将会为大家答疑解惑。
这里是一个认真做内容的社区,一个培养未来领袖的地方。欢迎加入,和近3000名具身成员一起交流产业、学术、求职等。微信扫码,领取专属优惠券!
国内首个具身全栈社区:具身智能之心知识星球
社区创建的出发点是给大家提供一个具身相关的技术交流平台,交流学术和工程上的问题。星球内部的成员来自国内外知名高校实验室、具身相关机器人头部公司,其中高校和科研机构包括但不限于:斯坦福大学、加州大学、清华大学、西湖大学、上海交大、上海人工智能实验室、港科大、港大、南洋理工、新加坡国立、ETH、南京大学等;公司包括但不限于:智元机器人、有鹿机器人、云深处、优必选、傅里叶机器人、开普勒机器人、小米、星海图、银河通用、星尘智能、逐际动力等。
我们为大家汇总了近40+开源项目、近60+具身智能相关数据集、行业主流具身仿真平台、以及各类技术学习路线,包括但不限于:
具身智能感知学习路线 | 具身智能交互学习路线 |
|---|---|
| 强化学习全栈学习路线 | VLN学习路线 |
| VA/VLA学习路线 | 多模态大模型学理解 |
| 多模态大模型学生成 | Diffusion Policy学习路线 |
| 多传感器融合标定 | 机械臂抓取位姿估计 |
| 机械臂的策略学习 | 大模型与机器人路线 |
| 双足与四足机器人 | 具身智能与大模型部署 |
| 触觉感知学习路线 | 机器人导航学习路线 |
| sim2real学习路线 | 具身世界模型学习路线 |
| 机器人规划控制 | 数据采集 |
| VLA+RL | real2sim2real |
...... | ...... |
这里能够让小白快速入门,让已经入门的同学进一步提升,已经提升的同学结交更多的朋友。
加入星球有哪些福利?
第一时间掌握具身智能相关的学术进展、工业落地应用;
和行业大佬一起交流工作与求职相关的问题;
优良的学习交流环境,能结识更多同行业的伙伴;
星球内部专属学习视频,搭配文档不枯燥;
具身智能相关工作岗位推荐,第一时间对接企业;
行业机会挖掘,投资与项目对接
星球内容一览
0)国内外具身智能高校汇总
星球内部为大家汇总了具身智能多个研究方向的国内外知名实验室,供大家后期读研、申博、博后参考。

1)国内外具身智能公司汇总
星球内部为大家汇总了各类国内外各类具身相关机器人公司,涉及教育、宠物、工业、救援、物流、交互、医疗等方向。

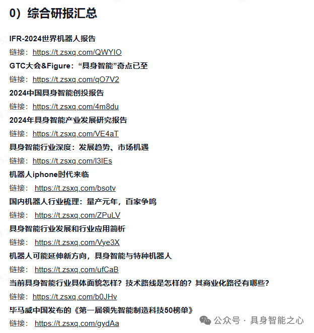
2)具身智能研报汇总
星球内部为大家汇总了大模型、人形机器人等行业相关的研报,第一时间了解行业的发展与工业的落地情况。


3)机器人相关书籍汇总
星球内部汇总了机器人导航、概率机器人、机器人动力学与运动学、路径规划、机器人视觉控制等多个方向的PDF书籍,供大家做基础学习。

4)具身智能零部件品牌汇总
我们内部为大家汇总了机器人行业知名的零部件制造厂商,涉及芯片、激光雷达、相机、IMU、底盘等。

5)开源项目汇总
星球内部针对机器人仿真项目、机器人抓取、机器人控制、具身交互、具身感知等多个领域的开源项目进行了汇总,助力快速上手。

6)ToF与3D相机
为大家汇总了国内外知名ToF厂家、相关产品、技术手册、综述等内容。

7)数据采集与开源数据
内部针对遥操方案、动作捕捉、AR等方案进行了汇总!

除此之外,还针对具身感知、触觉感知、导航、问答、大模型、视觉语言模型、端到端、机械臂抓取、控制规划多个领域的开源数据集进行了汇总,再也不用担心找不到可用的数据集了。

8)具身智能仿真平台汇总
星球内部针对通用机器人仿真平台和真实场景仿真平台进行了汇总,机器人仿真这里全都有!

9)强化学习/VLA+RL
我们为大家汇总了基于LLM的强化学习、可解释强化学习、深度强化学习主流方案,一览各个子领域的应用训练。

除此之外,还汇总了目前大火的VLA+RL工作。

10)具身智能感知学习路线
内部针对主动视觉感知、3D视觉感知定位、视觉语言导航、触觉感知等多个任务进行了汇总,具身感知路线,一网打尽。

11)具身智能交互
星球内部为大家汇总了具身智能与环境交互相关工作,涉及抓取、检测、视觉语言模型、具身问答、gaussian splatting等多块内容。

12)视觉语言导航
针对视觉语言导航、规划等多个应用内容,星球内部进行了详细的汇总,关注自动驾驶与机器人应用。

13)触觉感知
我们汇总了触觉感知最新综述、传感器应用、多模态算法集成、数据集等多项内容,让大家对这一前沿应用有着深刻了解。

14)多模态大模型理解
星球内部汇总了大量多模态大模型理解相关内容, 包括但不限于Image+Text到Text、 Video+Text到Text、 Audio+Text到Text、 3D+Text到Text、Many到Text等。

15)多模态大模型生成
除了多模态大模型理解,星球内部也汇总了大量多模态大模型生成相关内容,包括Image+Text到Image+Text、Video+Text到Video+Text、 Audio/Speech+Text到Audio/Speech+Text、Many到Image+Text、Many到Many等。

16)大模型微调与量化推理

17)VLA/VA相关
内部为大家汇总了主流的VA/VLA模型相关内容,一览最新视觉-语言-动作相关进展。

18)VLA+强化学习
这里也为大家汇总了最近比较火的VLA+RL相关的工作,前沿内容一览无余。

19)Diffusion Policy
针对扩散模型设计、Diffusion Policy具体任务应用、Diffusion Generation等进行了汇总;

20)机器人导航与规划

21)大模型部署相关
针对大模型部署框架、大模型轻量化方法等进行了汇总,助力落地。

22)sim2real/real2sim2real

23)物理仿真与世界模型

24)机械臂抓取
针对机械臂抓取、任务数据表示、位姿估计、策略学习多个部分展开了汇总。

25)双足与四足机器人
星球内部对开源的双足与四足机器人项目、仿真、源码、硬件等部分进行了详细的汇总,助力从零搭建你的机器人。

26)四足/轮式+机械臂
针对常用的移动+执行硬件方案进行了汇总,助力大家快速搭建属于自己的系统。

星球内部交流
星球成员可以在星球内部自由提问,无论是工作选择还是研究方向选择,都能得到解答~





加入我们
欢迎和近3000名同学,200家具身公司与机构一起交流产业、学术、工程落地等。微信扫码,领取专属优惠~

2194

被折叠的 条评论
为什么被折叠?



