本系统基于Spring Boot框架设计并实现了一个面向大学生的兼职管理平台,旨在为学生提供便捷的兼职信息获取与申请渠道,同时提升管理员对岗位信息、用户反馈及权限分配的管理效率。系统采用前后端分离架构,前端使用Vue.js实现页面交互,后端通过Spring Boot构建RESTful API,数据库采用MySQL进行数据存储。系统主要功能包括:学生用户可查看、搜索兼职信息,在线提交申请并进行留言反馈;管理员具备岗位信息发布、申请记录审核、薪资录入、留言处理及权限管理等功能模块。权限控制方面,系统引入RBAC模型,实现不同角色的精细化权限分配,保障系统安全性与稳定性。通过该系统,有效提升了兼职信息的管理效率与用户体验。
关键词:Spring Boot;大学生兼职;管理系统
This system is designed and implemented based on the Spring Boot framework, aiming to provide college students with a convenient platform for accessing and applying for part-time job opportunities. It also enhances administrators' efficiency in managing job information, user feedback, and permission allocation. The system adopts a front-end and back-end separation architecture, where the front-end uses Vue.js to implement page interaction, and the back-end builds RESTful APIs using Spring Boot. MySQL is employed as the database for data storage. The main functions of the system include: allowing student users to browse and search part-time job information, submit applications online, and leave feedback messages; while administrators can publish job postings, review application records, enter salary information, handle messages, and manage permissions. In terms of access control, the system introduces the RBAC model to achieve fine-grained permission allocation among different roles, ensuring system security and stability. This platform has effectively improved the management efficiency of part-time job information and user experience.
Keywords: Spring Boot; College Student Part-time Jobs; Management System
目 录
绪 论- 研究背景
随着高校扩招和就业竞争的加剧,越来越多的大学生希望通过兼职积累社会经验、提升综合能力,并缓解经济压力[1]。传统的兼职信息发布渠道分散、信息真实性难以保障,学生与用人单位之间的沟通效率较低,缺乏有效的管理平台。高校或相关机构在兼职信息审核、学生权益保障及数据管理方面也存在诸多不便[2]。构建一个高效、安全、便捷的大学生兼职信息管理平台显得尤为重要。
基于Spring Boot的大学生兼职系统的设计与实现,旨在为学生、企业与管理员三方提供一个统一的信息交互平台。对于学生而言,系统能够集中展示真实可靠的兼职岗位信息,支持在线申请与反馈,提高求职效率;对企业来说,可以更高效地筛选合适人选,降低招聘成本;对管理员而言,系统提供了岗位审核、权限控制、用户反馈处理等功能,提升了整体管理效率与服务质量[3]。该系统的开发不仅具有实际应用价值,也为高校就业服务信息化建设提供了有益探索。
-
- 国内现状分析
近年来,随着高校就业服务信息化水平的不断提高,国内已有不少关于大学生兼职信息平台的研究与实践。许多高校或第三方平台陆续开发了基于Web的兼职管理系统,主要功能涵盖岗位信息发布、在线申请、用户反馈等。这些系统多采用传统的MVC架构,部分结合微信小程序或移动端App提升用户体验[4]。整体来看,现有系统在权限管理、数据安全性以及功能扩展性方面仍存在一定局限,难以满足日益增长的用户需求和精细化管理的要求。
在国外,兼职就业服务平台的发展较为成熟,如美国的Upwork、TaskRabbit等,虽然主要面向社会人群,但在任务发布、用户匹配、信用评价等方面具有较高参考价值[6]。一些高校也建立了较为完善的校内兼职推荐机制,结合学生课程、专业背景进行智能匹配。技术层面,国外系统普遍采用微服务架构、云数据库及人工智能算法优化用户体验。相比之下,国内大学生兼职系统在智能化、平台化方面仍有较大提升空间,值得借鉴其先进理念与技术方案。
相关技术介绍- Springboot 框架
Spring Boot 是一种基于 Java 的开源框架,旨在简化 Spring 应用的初始搭建与开发。它通过自动配置和起步依赖的方式,大幅减少了传统 Spring 框架中繁琐的配置步骤,提高了开发效率。在本系统中,Spring Boot 作为后端核心框架,提供了统一的接口管理、数据访问支持以及安全管理等功能,使系统具备良好的可扩展性与稳定性[7]。结合 MyBatis 持久层框架,实现了高效的数据交互与处理。借助 Spring Boot 的快速开发特性,系统能够更灵活地集成各类功能模块,如用户权限控制、岗位信息发布与申请流程管理等,有效提升了整体开发效率与系统性能[8]。
Java 是一种广泛应用于企业级应用开发的面向对象编程语言,具有良好的跨平台性、稳定性和安全性。在本系统中,Java 作为后端开发的核心语言,为系统提供了坚实的技术基础。借助 Java 强大的类库支持和成熟的开发框架,能够高效实现业务逻辑处理、数据持久化以及接口调用等功能[9]。Java 的多线程机制和异常处理机制也有助于提升系统的并发处理能力和运行稳定性。通过与前端 Vue.js 框架进行数据交互,Java 后端实现了对用户请求的高效响应,保障了兼职信息发布、申请、审核等流程的顺利进行,满足了系统在性能与可维护性方面的需求[9]。
MySQL 是一种广泛应用的关系型数据库管理系统,具有高性能、易维护和良好的安全性,适用于各类中小型信息系统开发。在本系统中,MySQL 作为核心数据存储引擎,负责管理用户信息、兼职岗位数据、申请记录、留言反馈以及权限配置等相关内容。通过合理的数据库设计,系统实现了数据的高效存取与关联查询,保障了信息的完整性与一致性。结合 Spring Boot 框架的数据访问层支持,简化了数据库操作流程,提升了开发效率。MySQL 的使用不仅满足了系统对数据持久化存储的需求,也为后续的数据统计分析和功能扩展提供了可靠的技术支撑。
本系统在技术上具有较高的可行性。当前,Spring Boot 框架已广泛应用于企业级应用开发,具备成熟的生态体系和丰富的组件支持,能够快速搭建稳定高效的后端服务。结合 Vue.js 前端框架,可以实现良好的用户交互体验。数据库方面,MySQL 作为成熟的关系型数据库,能够满足系统对数据存储、查询及管理的需求。系统所需的功能模块如用户管理、权限分配、信息发布与申请流程等,均可通过现有技术手段实现。开发工具和部署环境也较为成熟,具备良好的可操作性和可扩展性。从技术角度来看,系统的开发具备较强的可行性和较高的成功率。
本系统在经济方面具有较强的可行性。开发过程中主要采用开源框架和免费工具,如 Spring Boot、Vue.js 和 MySQL 等,大幅降低了软件授权成本。服务器部署可选择性价比高的云服务平台,根据实际访问量灵活调整资源配置,减少初期投入。系统上线后,能够有效提升兼职信息的管理效率,减少人工操作成本,提高信息处理的准确性和及时性。系统支持后期功能扩展与维护升级,具备良好的可持续性。整体来看,系统的开发与运行在成本可控的前提下,能够带来较高的管理效益和社会价值,具备良好的经济可行性。
本系统在操作方面具有良好的可行性。系统界面设计简洁直观,功能布局清晰,用户无需复杂培训即可快速上手使用。对于学生用户,主要操作包括浏览兼职信息、在线申请岗位和提交反馈内容,流程简单明了;管理员可通过对权限管理、岗位发布、申请审核等模块的集中管理,提高工作效率。系统后台采用可视化管理界面,便于维护与数据监控。系统支持多终端访问,适配PC端和移动端,满足不同用户的使用习惯。整体来看,系统的交互设计合理,易于维护和推广,具备较强的操作可行性。
Springboot大学生兼职系统包含学生用户和管理员二个角色划分,每个角色对应的主要功能如下:
-
-
- 学生用户主要功能
-
- 首页:展示的是轮播图、新闻资讯、兼职信息等推荐。
- 注册:点击注册,进入注册页面,填写相关账号、密码、确认密码、昵称、邮箱、学生姓名、学生性别、学生电话、学生专业、选择身份等字段信息,点击下方注册按钮,提示注册成功后,系统将自动跳转回到登录页面。
- 登录:首先点击“登录”按钮,输入账号、密码、验证码点击登录按钮。学生用户登录需管理员审核通过才能登录。
- 我的账户:显示用户个人资料,可以更换头像,编辑昵称、邮箱、名称等信息,点击提交,修改成功。修改密码:主要输入原密码、新密码,请确认密码后点击确认修改后提示修改成功跳转到登录页面,再次登录的话需要用新密码才能登录成功。
- 通知公告:主要展示后台管理员发布的公告信息和重要通知。
- 新闻资讯:主要展示后台发布有关兼职的新闻资讯信息。点击信息可点赞、收藏、发表评论等操作。
- 留言反馈:学生用户可在线留言反馈兼职问题,系统实时接收并通知管理员处理,确保信息及时响应与解决。
- 兼职信息:展示后台发布的兼职信息,支持学生学生用户可浏览、搜索和筛选兼职信息,学生浏览到有感兴趣的兼职岗位,可申请,提交填写好申请资料等待管理员审核通过才能兼职。点击信息可发表评论、点赞、收藏等操作。
- 个人中心:包含个人首页、申请记录、薪资信息、收藏、评论管理等的功能,申请记录:主要实时查看申请记录状态;薪资信息:主要展示该学生薪资信息;收藏:学生可收兼职信息,方便日后自己查看申请兼职;评论管理:管理个人评论,包括查看、编辑和删除,确保交流环境的积极健康。
- 管理员登录:首先点击“登录”按钮,输入账号、密码、验证码点击登录按钮,登录时前端会自动校验用户名与密码以及上传头像验证,用户输入正确则登录成功,输入错误会有提示信息。
- 系统用户:管理员可以管理平台的所有系统用户,审核用户的注册登录以及确保用户权限和信息的安全性。可进行增删改查等操作。
- 兼职信息管理:包含兼职信息列表和兼职信息添加功能。兼职信息列表:主要管理兼职信息,可进行增删改查等操作。兼职信息添加:可手动添加新的兼职信息。添加的信息可在前台首页展示。
- 岗位类型管理:包含岗位类型列表和岗位类型添加功能。岗位类型列表:主要管理岗位类型,可进行增删改查等操作。岗位类型添加:可手动添加新的岗位类型。
- 申请记录管理:管理员可查看并审核学生申请记录,处理通过后录入薪资信息,系统自动更新状态并通知学生审核结果。可进行查询、修改、删除等操作。
- 薪资信息管理:主要查看和管理所有学生的薪资信息详情,可进行查询、修改、删除等操作。
- 系统管理:主要是轮播图管理:管理员可以管理平台首页的轮播图内容,提供宣传和推广信息,可进行增删改查等操作。添加的轮播图可在前台首页展示。
- 通知公告管理:管理员可发布公告信息和重要通知,发布的公告信息可在前台首页展现,可进增删改查等操作。
- 留言反馈管理:管理员可查看学生留言反馈内容,及时回复处理意见。可进行查询、修改、删除等操作。
- 资源管理:包含新闻资讯和资讯分类等功能,新闻资讯:管理员可查看添加新闻资讯,可进行增删改查等操作。资讯分类:管理员可手动资讯分类信息。
- 权限管理:管理员可通过角色分配权限,实现对用户、岗位、申请记录等功能模块的分级管理与操作控制。
在Springboot大学生兼职系统的毕业设计中,非功能性需求分析是也是非常重要的。它主要关注性能、安全性、易用性、可靠性、可维护性等,这些特性对于确保系统的稳定运行和用户满意度至关重要。
表3-1 非功能性需求分析
| 序号 | 非功能性需求 | 需求要求 |
| 1 | 性能 | 系统需快速响应,处理大数据量时无明显延迟,确保高效运行 |
| 2 | 安全性 | 严格数据加密,防止信息泄露,提供权限管理,确保数据访问安全。 |
| 3 | 易用性 | 界面简洁明了,操作流程直观易懂,降低用户学习成本 |
| 4 | 可靠性 | 系统稳定运行,故障率低,数据备份恢复机制完善,保障业务连续性。 |
| 5 | 可维护性 | 模块化设计,代码清晰可读,便于后期维护与功能升级 |
Springboot大学生兼职系统中学生用户包含注册登录、首页、我的账户、通知公告、新闻资讯、留言反馈、兼职信息、个人中心等功能。学生用户用例图如下所示:

Springboot大学生兼职系统中管理员包含登录、系统用户、兼职信息管理、岗位类型管理、申请记录管理、薪资信息管理、系统管理、通知公告管理、留言反馈管理、资源管理等功能。管理员用例图如下所示:

图3-2 管理员用例图
所有用户登录系统需要前端校验用户名、密码是否正确以及是否为空,具体流程图如图所示:

图3-3 用户登录流程图
所有用户可以我的账户信息页面,点击修改修改密码进行修改登录密码操作,修改密码流程如图所示:

图3-4 修改密码流程图
-
-
- 添加兼职信息信息流程
-
添加兼职信息,输入实岗位名称、岗位类型、岗位要求、薪资待遇,工作地点等并校验输入是否正确,兼职信息添加流程图,如图所示:

图3-5 兼职信息添加流程图
Springboot大学生兼职系统主要涉及有学生用户和管理二个角色,每个角色对应的功能模块如图4.1所示。

图4-1系统功能结构图
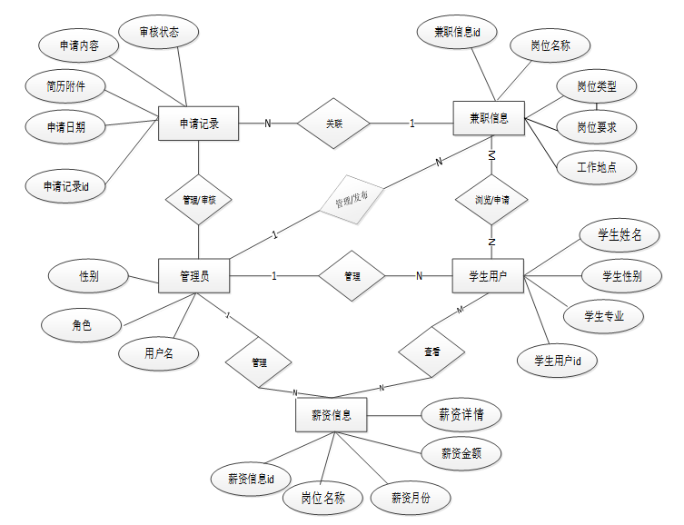
Springboot大学生兼职系统中管理员、学生用户、兼职信息、 申请记录、薪资信息等E-R实体关系图

图4-2总体ER图
通过4.2小节Springboot大学生兼职系统中总E-R关系图上大概得出一共需要创建很多个数据表。在此主要罗列几个主要的数据库表结构设计。
介绍了一些根据各类别主要数据库表的设计结构以及基本功能建立数据库表:
表 4-1-part_time_information(兼职信息)
| 编号 | 字段名 | 类型 | 长度 | 是否非空 | 是否主键 | 注释 |
| 1 | part_time_information_id | int | 是 | 是 | 兼职信息ID | |
| 2 | post_name | varchar | 64 | 否 | 否 | 岗位名称 |
| 3 | position_type | varchar | 64 | 否 | 否 | 岗位类型 |
| 4 | post_requirements | varchar | 64 | 否 | 否 | 岗位要求 |
| 5 | salary_treatment | varchar | 64 | 否 | 否 | 薪资待遇 |
| 6 | place_of_work | varchar | 64 | 否 | 否 | 工作地点 |
| 7 | cover_image | varchar | 255 | 否 | 否 | 封面图片 |
| 8 | content_introduction | longtext | 4294967295 | 否 | 否 | 内容介绍 |
| 9 | hits | int | 是 | 否 | 点击数 | |
| 10 | praise_len | int | 是 | 否 | 点赞数 | |
| 11 | collect_len | int | 是 | 否 | 收藏数 | |
| 12 | comment_len | int | 是 | 否 | 评论数 | |
| 13 | recommend | int | 是 | 否 | 智能推荐 | |
| 14 | application_record_limit_times | int | 是 | 否 | 申请限制次数 | |
| 15 | create_time | datetime | 是 | 否 | 创建时间 | |
| 16 | update_time | timestamp | 是 | 否 | 更新时间 |
表 4-2-application_record(申请记录)
| 编号 | 字段名 | 类型 | 长度 | 是否非空 | 是否主键 | 注释 |
| 1 | application_record_id | int | 是 | 是 | 申请记录ID | |
| 2 | post_name | varchar | 64 | 否 | 否 | 岗位名称 |
| 3 | position_type | varchar | 64 | 否 | 否 | 岗位类型 |
| 4 | place_of_work | varchar | 64 | 否 | 否 | 工作地点 |
| 5 | student_users | int | 否 | 否 | 学生用户 | |
| 6 | student_name | varchar | 64 | 否 | 否 | 学生姓名 |
| 7 | student_phone | varchar | 64 | 否 | 否 | 学生电话 |
| 8 | student_professional | varchar | 64 | 否 | 否 | 学生专业 |
| 9 | application_date | date | 否 | 否 | 申请日期 | |
| 10 | resume_attachments | varchar | 255 | 否 | 否 | 简历附件 |
| 11 | application_content | text | 65535 | 否 | 否 | 申请内容 |
| 12 | examine_state | varchar | 16 | 是 | 否 | 审核状态 |
| 13 | examine_reply | varchar | 255 | 否 | 否 | 审核回复 |
| 14 | salary_information_limit_times | int | 是 | 否 | 录入薪资限制次数 | |
| 15 | create_time | datetime | 是 | 否 | 创建时间 | |
| 16 | update_time | timestamp | 是 | 否 | 更新时间 | |
| 17 | source_table | varchar | 255 | 否 | 否 | 来源表 |
| 18 | source_id | int | 否 | 否 | 来源ID | |
| 19 | source_user_id | int | 否 | 否 | 来源用户 |
表 4-3-salary_information(薪资信息)
| 编号 | 字段名 | 类型 | 长度 | 是否非空 | 是否主键 | 注释 |
| 1 | salary_information_id | int | 是 | 是 | 薪资信息ID | |
| 2 | post_name | varchar | 64 | 否 | 否 | 岗位名称 |
| 3 | position_type | varchar | 64 | 否 | 否 | 岗位类型 |
| 4 | student_users | int | 否 | 否 | 学生用户 | |
| 5 | student_name | varchar | 64 | 否 | 否 | 学生姓名 |
| 6 | student_phone | varchar | 64 | 否 | 否 | 学生电话 |
| 7 | salary_month | varchar | 64 | 否 | 否 | 薪资月份 |
| 8 | salary_amount | double | 否 | 否 | 薪资金额 | |
| 9 | salary_details | text | 65535 | 否 | 否 | 薪资详情 |
| 10 | create_time | datetime | 是 | 否 | 创建时间 | |
| 11 | update_time | timestamp | 是 | 否 | 更新时间 | |
| 12 | source_table | varchar | 255 | 否 | 否 | 来源表 |
| 13 | source_id | int | 否 | 否 | 来源ID | |
| 14 | source_user_id | int | 否 | 否 | 来源用户 |
表 4-4-student_users(学生用户)
| 编号 | 字段名 | 类型 | 长度 | 是否非空 | 是否主键 | 注释 |
| 1 | student_users_id | int | 是 | 是 | 学生用户ID | |
| 2 | student_name | varchar | 64 | 否 | 否 | 学生姓名 |
| 3 | student_gender | varchar | 64 | 否 | 否 | 学生性别 |
| 4 | student_phone | varchar | 16 | 否 | 否 | 学生电话 |
| 5 | student_professional | varchar | 64 | 否 | 否 | 学生专业 |
| 6 | examine_state | varchar | 16 | 是 | 否 | 审核状态 |
| 7 | user_id | int | 是 | 否 | 用户ID | |
| 8 | create_time | datetime | 是 | 否 | 创建时间 | |
| 9 | update_time | timestamp | 是 | 否 | 更新时间 |
表 4-5-access_token(登陆访问时长)
| 编号 | 字段名 | 类型 | 长度 | 是否非空 | 是否主键 | 注释 |
| 1 | token_id | int | 是 | 是 | 临时访问牌ID | |
| 2 | token | varchar | 64 | 否 | 否 | 临时访问牌 |
| 3 | info | text | 65535 | 否 | 否 | 信息 |
| 4 | maxage | int | 是 | 否 | 最大寿命:默认2小时 | |
| 5 | create_time | timestamp | 是 | 否 | 创建时间 | |
| 6 | update_time | timestamp | 是 | 否 | 更新时间 | |
| 7 | user_id | int | 是 | 否 | 用户编号 |
表 4-6-article(文章)
| 编号 | 字段名 | 类型 | 长度 | 是否非空 | 是否主键 | 注释 |
| 1 | article_id | mediumint | 是 | 是 | 文章id | |
| 2 | title | varchar | 125 | 是 | 是 | 标题 |
| 3 | type | varchar | 64 | 是 | 否 | 文章分类 |
| 4 | hits | int | 是 | 否 | 点击数 | |
| 5 | praise_len | int | 是 | 否 | 点赞数 | |
| 6 | create_time | timestamp | 是 | 否 | 创建时间 | |
| 7 | update_time | timestamp | 是 | 否 | 更新时间 | |
| 8 | source | varchar | 255 | 否 | 否 | 来源 |
| 9 | url | varchar | 255 | 否 | 否 | 来源地址 |
| 10 | tag | varchar | 255 | 否 | 否 | 标签 |
| 11 | content | longtext | 4294967295 | 否 | 否 | 正文 |
| 12 | img | varchar | 255 | 否 | 否 | 封面图 |
| 13 | description | text | 65535 | 否 | 否 | 文章描述 |
表 4-7-article_type(文章分类)
| 编号 | 字段名 | 类型 | 长度 | 是否非空 | 是否主键 | 注释 |
| 1 | type_id | smallint | 是 | 是 | 分类ID | |
| 2 | display | smallint | 是 | 否 | 显示顺序 | |
| 3 | name | varchar | 16 | 是 | 否 | 分类名称 |
| 4 | father_id | smallint | 是 | 否 | 上级分类ID | |
| 5 | description | varchar | 255 | 否 | 否 | 描述 |
| 6 | icon | text | 65535 | 否 | 否 | 分类图标 |
| 7 | url | varchar | 255 | 否 | 否 | 外链地址 |
| 8 | create_time | timestamp | 是 | 否 | 创建时间 | |
| 9 | update_time | timestamp | 是 | 否 | 更新时间 |
表 4-8-auth(用户权限管理)
| 编号 | 字段名 | 类型 | 长度 | 是否非空 | 是否主键 | 注释 |
| 1 | auth_id | int | 是 | 是 | 授权ID | |
| 2 | user_group | varchar | 64 | 否 | 否 | 用户组 |
| 3 | mod_name | varchar | 64 | 否 | 否 | 模块名 |
| 4 | table_name | varchar | 64 | 否 | 否 | 表名 |
| 5 | page_title | varchar | 255 | 否 | 否 | 页面标题 |
| 6 | path | varchar | 255 | 否 | 否 | 路由路径 |
| 7 | parent | varchar | 64 | 否 | 否 | 父级菜单 |
| 8 | parent_sort | int | 是 | 否 | 父级菜单排序 | |
| 9 | position | varchar | 32 | 否 | 否 | 位置 |
| 10 | mode | varchar | 32 | 是 | 否 | 跳转方式 |
| 11 | add | tinyint | 是 | 否 | 是否可增加 | |
| 12 | del | tinyint | 是 | 否 | 是否可删除 | |
| 13 | set | tinyint | 是 | 否 | 是否可修改 | |
| 14 | get | tinyint | 是 | 否 | 是否可查看 | |
| 15 | field_add | text | 65535 | 否 | 否 | 添加字段 |
| 16 | field_set | text | 65535 | 否 | 否 | 修改字段 |
| 17 | field_get | text | 65535 | 否 | 否 | 查询字段 |
| 18 | table_nav_name | varchar | 500 | 否 | 否 | 跨表导航名称 |
| 19 | table_nav | varchar | 500 | 否 | 否 | 跨表导航 |
| 20 | option | text | 65535 | 否 | 否 | 配置 |
| 21 | create_time | timestamp | 是 | 否 | 创建时间 | |
| 22 | update_time | timestamp | 是 | 否 | 更新时间 |
表 4-9-code_token(验证码)
| 编号 | 字段名 | 类型 | 长度 | 是否非空 | 是否主键 | 注释 |
| 1 | code_token_id | int | 是 | 是 | 验证码ID | |
| 2 | token | varchar | 255 | 否 | 否 | 令牌 |
| 3 | code | varchar | 255 | 否 | 否 | 验证码 |
| 4 | expire_time | timestamp | 是 | 否 | 失效时间 | |
| 5 | create_time | timestamp | 是 | 否 | 创建时间 | |
| 6 | update_time | timestamp | 是 | 否 | 更新时间 |
表 4-10-collect(收藏)
| 编号 | 字段名 | 类型 | 长度 | 是否非空 | 是否主键 | 注释 |
| 1 | collect_id | int | 是 | 是 | 收藏ID | |
| 2 | user_id | int | 是 | 是 | 收藏人ID | |
| 3 | source_table | varchar | 255 | 否 | 否 | 来源表 |
| 4 | source_field | varchar | 255 | 否 | 否 | 来源字段 |
| 5 | source_id | int | 是 | 否 | 来源ID | |
| 6 | title | varchar | 255 | 否 | 否 | 标题 |
| 7 | img | varchar | 255 | 否 | 否 | 封面 |
| 8 | create_time | timestamp | 是 | 否 | 创建时间 | |
| 9 | update_time | timestamp | 是 | 否 | 更新时间 |
表 4-11-comment(评论)
| 编号 | 字段名 | 类型 | 长度 | 是否非空 | 是否主键 | 注释 |
| 1 | comment_id | int | 是 | 是 | 评论ID | |
| 2 | user_id | int | 是 | 是 | 评论人ID | |
| 3 | reply_to_id | int | 是 | 否 | 回复评论ID | |
| 4 | content | longtext | 4294967295 | 否 | 否 | 内容 |
| 5 | nickname | varchar | 255 | 否 | 否 | 昵称 |
| 6 | avatar | varchar | 255 | 否 | 否 | 头像地址 |
| 7 | create_time | timestamp | 是 | 否 | 创建时间 | |
| 8 | update_time | timestamp | 是 | 否 | 更新时间 | |
| 9 | source_table | varchar | 255 | 否 | 否 | 来源表 |
| 10 | source_field | varchar | 255 | 否 | 否 | 来源字段 |
| 11 | source_id | int | 是 | 否 | 来源ID |
表 4-12-hits(用户点击)
| 编号 | 字段名 | 类型 | 长度 | 是否非空 | 是否主键 | 注释 |
| 1 | hits_id | int | 是 | 是 | 点赞ID | |
| 2 | user_id | int | 是 | 否 | 点赞人 | |
| 3 | create_time | timestamp | 是 | 否 | 创建时间 | |
| 4 | update_time | timestamp | 是 | 否 | 更新时间 | |
| 5 | source_table | varchar | 255 | 否 | 否 | 来源表 |
| 6 | source_field | varchar | 255 | 否 | 否 | 来源字段 |
| 7 | source_id | int | 是 | 否 | 来源ID |
表 4-13-message(留言板)
| 编号 | 字段名 | 类型 | 长度 | 是否非空 | 是否主键 | 注释 |
| 1 | message_id | int | 是 | 是 | 留言板ID | |
| 2 | user_id | int | 是 | 否 | 用户ID | |
| 3 | title | varchar | 64 | 否 | 否 | 标题 |
| 4 | content | longtext | 4294967295 | 是 | 否 | 内容 |
| 5 | nickname | varchar | 32 | 是 | 否 | 昵称 |
| 6 | avatar | varchar | 255 | 否 | 否 | 头像 |
| 7 | | varchar | 125 | 否 | 否 | 留言者邮箱 |
| 8 | phone | varchar | 11 | 否 | 否 | 留言者手机号码 |
| 9 | create_time | timestamp | 是 | 否 | 创建时间 | |
| 10 | update_time | timestamp | 是 | 否 | 更新时间 | |
| 11 | reply | longtext | 4294967295 | 否 | 否 | 回复 |
| 12 | reply_state | tinyint | 否 | 否 | 回复状态 |
表 4-14-notice(公告)
| 编号 | 字段名 | 类型 | 长度 | 是否非空 | 是否主键 | 注释 |
| 1 | notice_id | mediumint | 是 | 是 | 公告ID | |
| 2 | title | varchar | 125 | 是 | 否 | 标题 |
| 3 | content | longtext | 4294967295 | 否 | 否 | 正文 |
| 4 | create_time | timestamp | 是 | 否 | 创建时间 | |
| 5 | update_time | timestamp | 是 | 否 | 更新时间 |
表 4-15-position_type(岗位类型)
| 编号 | 字段名 | 类型 | 长度 | 是否非空 | 是否主键 | 注释 |
| 1 | position_type_id | int | 是 | 是 | 岗位类型ID | |
| 2 | position_type | varchar | 64 | 否 | 否 | 岗位类型 |
| 3 | create_time | datetime | 是 | 否 | 创建时间 | |
| 4 | update_time | timestamp | 是 | 否 | 更新时间 |
表 4-16-praise(点赞)
| 编号 | 字段名 | 类型 | 长度 | 是否非空 | 是否主键 | 注释 |
| 1 | praise_id | int | 是 | 是 | 点赞ID | |
| 2 | user_id | int | 是 | 是 | 点赞人 | |
| 3 | create_time | timestamp | 是 | 否 | 创建时间 | |
| 4 | update_time | timestamp | 是 | 否 | 更新时间 | |
| 5 | source_table | varchar | 255 | 否 | 否 | 来源表 |
| 6 | source_field | varchar | 255 | 否 | 否 | 来源字段 |
| 7 | source_id | int | 是 | 否 | 来源ID | |
| 8 | status | tinyint | 是 | 否 | 点赞状态:1为点赞,0已取消 |
表 4-17-slides(轮播图)
| 编号 | 字段名 | 类型 | 长度 | 是否非空 | 是否主键 | 注释 |
| 1 | slides_id | int | 是 | 是 | 轮播图ID | |
| 2 | title | varchar | 64 | 否 | 否 | 标题 |
| 3 | content | varchar | 255 | 否 | 否 | 内容 |
| 4 | url | varchar | 255 | 否 | 否 | 链接 |
| 5 | img | varchar | 255 | 否 | 否 | 轮播图 |
| 6 | hits | int | 是 | 否 | 点击量 | |
| 7 | create_time | timestamp | 是 | 否 | 创建时间 | |
| 8 | update_time | timestamp | 是 | 否 | 更新时间 |
表 4-18-upload(文件上传)
| 编号 | 字段名 | 类型 | 长度 | 是否非空 | 是否主键 | 注释 |
| 1 | upload_id | int | 是 | 是 | 上传ID | |
| 2 | name | varchar | 64 | 否 | 否 | 文件名 |
| 3 | path | varchar | 255 | 否 | 否 | 访问路径 |
| 4 | file | varchar | 255 | 否 | 否 | 文件路径 |
| 5 | display | varchar | 255 | 否 | 否 | 显示顺序 |
| 6 | father_id | int | 否 | 否 | 父级ID | |
| 7 | dir | varchar | 255 | 否 | 否 | 文件夹 |
| 8 | type | varchar | 32 | 否 | 否 | 文件类型 |
表 4-19-user(用户账户)
| 编号 | 字段名 | 类型 | 长度 | 是否非空 | 是否主键 | 注释 |
| 1 | user_id | int | 是 | 是 | 用户ID | |
| 2 | state | smallint | 是 | 否 | 账户状态:(1可用|2异常|3已冻结|4已注销) | |
| 3 | user_group | varchar | 32 | 否 | 否 | 所在用户组 |
| 4 | login_time | timestamp | 是 | 否 | 上次登录时间 | |
| 5 | phone | varchar | 11 | 否 | 否 | 手机号码 |
| 6 | phone_state | smallint | 是 | 否 | 手机认证:(0未认证|1审核中|2已认证) | |
| 7 | username | varchar | 16 | 是 | 否 | 用户名 |
| 8 | nickname | varchar | 16 | 否 | 否 | 昵称 |
| 9 | password | varchar | 64 | 是 | 否 | 密码 |
| 10 | | varchar | 64 | 否 | 否 | 邮箱 |
| 11 | email_state | smallint | 是 | 否 | 邮箱认证:(0未认证|1审核中|2已认证) | |
| 12 | avatar | varchar | 255 | 否 | 否 | 头像地址 |
| 13 | open_id | varchar | 255 | 否 | 否 | 针对获取用户信息字段 |
| 14 | create_time | timestamp | 是 | 否 | 创建时间 |
表 4-20-user_group(用户组)
| 编号 | 字段名 | 类型 | 长度 | 是否非空 | 是否主键 | 注释 |
| 1 | group_id | mediumint | 是 | 是 | 用户组ID | |
| 2 | display | smallint | 是 | 否 | 显示顺序 | |
| 3 | name | varchar | 16 | 是 | 否 | 名称 |
| 4 | description | varchar | 255 | 否 | 否 | 描述 |
| 5 | source_table | varchar | 255 | 否 | 否 | 来源表 |
| 6 | source_field | varchar | 255 | 否 | 否 | 来源字段 |
| 7 | source_id | int | 是 | 否 | 来源ID | |
| 8 | register | smallint | 否 | 否 | 注册位置 | |
| 9 | create_time | timestamp | 是 | 否 | 创建时间 | |
| 10 | update_time | timestamp | 是 | 否 | 更新时间 |
注册:点击注册,进入注册页面,填写相关账号、密码、确认密码、昵称、邮箱、学生姓名、学生性别、学生电话、学生学号、学生专业、选择身份等字段信息,点击下方注册按钮,提示注册成功后,系统将自动跳转回到登录页面。注册界面如下图所示。
图5-1 注册界面
关键代码:

登录:首先点击“登录”按钮,输入账号、密码、验证码点击登录按钮,学生用户登录需管理员审核通过才能登录。登录界面如下图所示。

图5-2 登录界面
关键代码:

新闻资讯:主要展示后台发布有关兼职的新闻资讯信息。点击信息可点赞、收藏、发表评论等操作。新闻资讯界面如下图所示。

图5-3 新闻资讯界面
兼职信息:展示后台发布的兼职信息,支持学生学生用户可浏览、搜索和筛选兼职信息,学生浏览到有感兴趣的兼职岗位,可申请,提交填写好申请资料等待管理员审核通过才能兼职。点击信息可发表评论、点赞、收藏等操作。兼职信息界面如下图所示。

图5-4兼职信息界面
关键代码:

个人中心:包含个人首页、申请记录、薪资信息、收藏、评论管理等的功能,申请记录:主要实时查看申请记录状态;薪资信息:主要展示该学生薪资信息;收藏:学生可收兼职信息,方便日后自己查看申请兼职;评论管理:管理个人评论,包括查看、编辑和删除,确保交流环境的积极健康。申请记录和薪资信息界面如下图所示。

图5-5申请记录界面

图5-6薪资信息界面
兼职信息管理:包含兼职信息列表和兼职信息添加功能。兼职信息列表:主要管理兼职信息,可进行增删改查等操作。兼职信息添加:可手动添加新的兼职信息。添加的信息可在前台首页展示。兼职信息管理界面如下图所示。

图5-7兼职信息管理界面
关键代码:

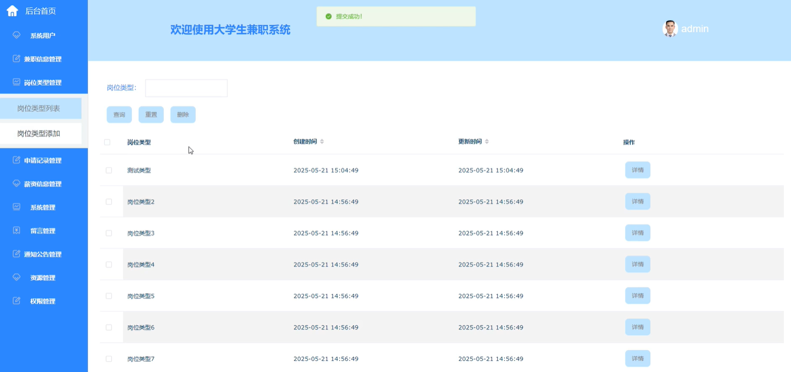
岗位类型管理:包含岗位类型列表和岗位类型添加功能。岗位类型列表:主要管理岗位类型,可进行增删改查等操作。岗位类型添加:可手动添加新的岗位类型。岗位类型管理界面如下图所示。

图5-8岗位类型管理界面
关键代码:

申请记录管理:管理员可查看并审核学生申请记录,处理通过后录入薪资信息,系统自动更新状态并通知学生审核结果。可进行查询、修改、删除等操作。申请记录管理界面如下图所示。

图5-9申请记录管理界面
关键代码:

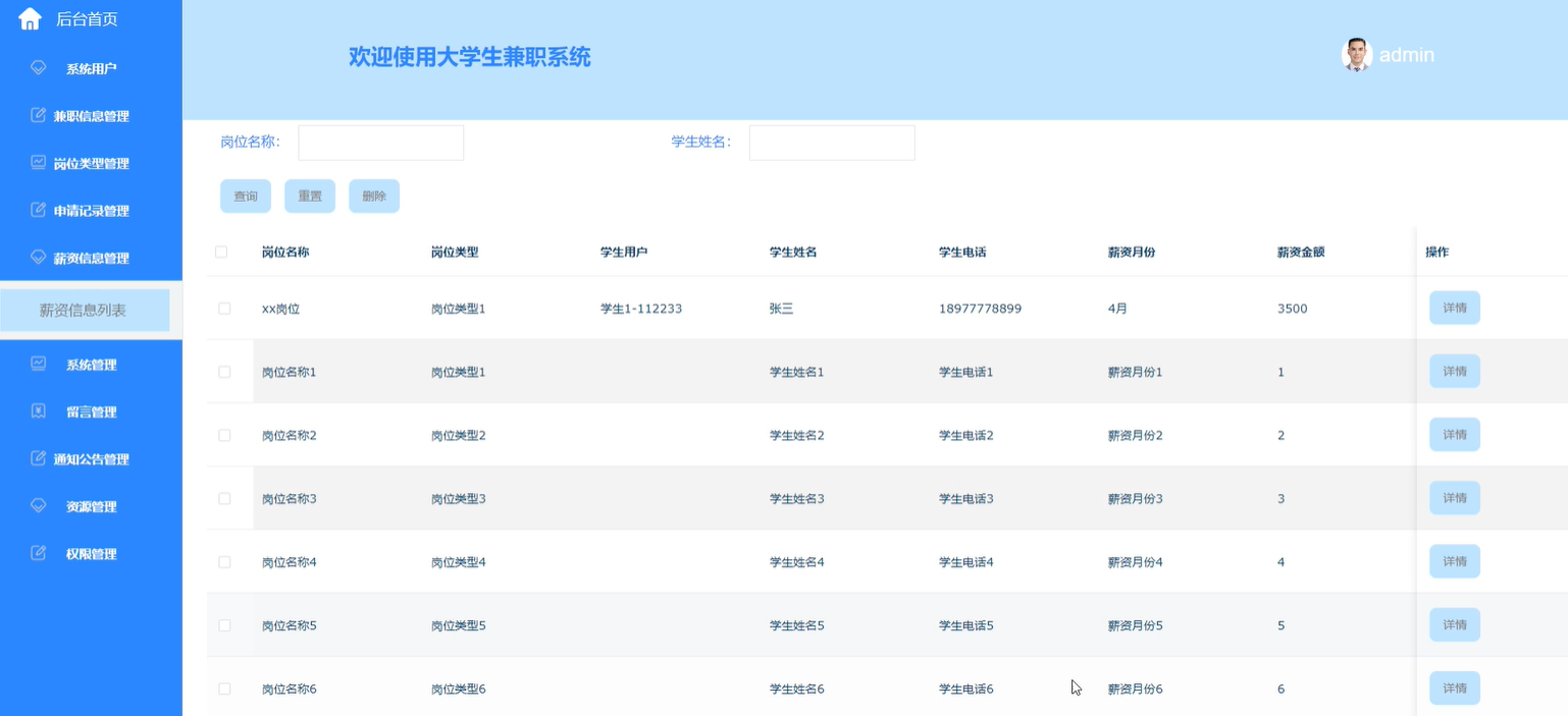
薪资信息管理:主要查看和管理所有学生的薪资信息详情,可进行查询、修改、删除等操作。薪资信息管理如下图所示。

图5-10薪资信息管理界面
软件测试的目的是为了尽可能的发现系统功能中所存在的缺陷。系统测试是软件生命周期中必不可少的环节之一,它旨在验证整个软件系统是否满足需求规格说明书定义的要求。
用户登录功能测试:
表6-1 用户登录功能测试表
| 用例名称 | 用户登录系统 |
| 目的 | 测试用户通过正确的用户名和密码可否登录功能 |
| 前提 | 未登录的情况下 |
| 测试流程 | 1) 进入登录页面 2) 输入正确的用户名和密码 |
| 预期结果 | 用户名和密码正确的时候,跳转到登录成功界面,反之则显示错误信息,提示重新输入 |
| 实际结果 | 实际结果与预期结果一致 |
查看兼职信息功能测试:
表6-2 查看兼职信息功能测试表
| 用例名称 | 查看兼职信息 |
| 目的 | 测试查看兼职信息 |
| 前提 | 用户登录 |
| 测试流程 | 点击兼职信息按钮 |
| 预期结果 | 可以查看兼职信息 |
| 实际结果 | 实际结果与预期结果一致 |
管理员添加兼职信息测试:
表6-3 管理员添加兼职信息测试表
| 用例名称 | 管理员添加兼职信息测试用例 |
| 目的 | 测试管理员添加兼职信息功能 |
| 前提 | 管理员正常登录情况下 |
| 测试流程 | 1)点击兼职信息管理,点击兼职信息添加,点击添加按钮,输入相关兼职信息 2)点击进行提交。 |
| 预期结果 | 提交以后,该兼职信息显示在对应列表中 |
| 实际结果 | 实际结果与预期结果一致 |
兼职信息修改功能测试:
表6-4兼职信息修改功能测试表
| 用例名称 | 兼职信息修改测试 |
| 目的 | 测试兼职信息修改功能 |
| 前提 | 管理员登录—》兼职信息管理—》兼职信息列表 |
| 测试流程 | 1)点击兼职信息管理,点击兼职信息重置,点击重置按钮,岗位1,重置岗位2. 2)点击进行提交。 |
| 预期结果 | 提交以后,该岗位名称更改为岗位2显示在对应列表中 |
| 实际结果 | 实际结果与预期结果一致 |
兼职信息删除功能测试:
表6-5兼职信息删除功能测试表
| 用例名称 | 兼职信息删除测试 |
| 目的 | 测试兼职信息删除功能 |
| 前提 | 管理员登录—》兼职信息管理—》兼职信息列表 |
| 测试流程 | 1)选择一个兼职信息。 2)点击删除按钮。 |
| 预期结果 | 提示删除成功,兼职信息列表不在展示该兼职信息 |
| 实际结果 | 实际结果与预期结果一致 |
密码修改功能测试:
表6-6密码修改功能测试表
| 用例名称 | 密码修改测试用例 |
| 目的 | 测试注册用户密码修改功能 |
| 前提 | 用户正常登录情况下 |
| 测试流程 | 1)注册用户密码修改并完成填写。 2)点击进行提交。 |
| 预期结果 | 使用新的密码可以登录 |
| 实际结果 | 实际结果与预期结果一致 |
在本次主要测试用户登录、修改密码、查看兼职信息操作以及管理员添加、删除、修改兼职信息等业务流程操作。验证所有操作都能够正常运行,因此能够保证本次设计的,已实现的功能能够正常运行并且相关数据库的信息也同样保存正确。
在开发基于Spring Boot的大学生兼职管理系统过程中,我深刻体会到将理论知识应用于实际项目的重要性与挑战性。最初,我对Spring Boot的理解主要集中在快速搭建和简化配置上,但在系统开发过程中,面对用户角色划分、岗位信息管理、申请流程控制等具体功能需求时,仍然遇到了诸多技术难题。例如,在权限管理模块中,如何实现不同角色的精细化权限分配,需要深入理解RBAC模型并不断调整数据库结构与接口逻辑;在岗位发布与搜索功能中,为提高查询效率,还需优化SQL语句与索引设置。
通过查阅官方文档、参考优秀开源项目以及反复调试代码,我逐步解决了这些关键问题,并对系统的整体设计思路和前后端协作机制有了更深入的理解。此次开发不仅提升了我在后端接口开发、数据库设计、权限控制等方面的综合能力,也增强了我对软件工程规范和项目整体把控的认知。虽然目前系统已具备较完整的功能,但仍存在如前端页面加载速度优化、用户体验提升等方面可改进的空间。整个开发过程让我积累了宝贵的实战经验,也锻炼了我独立思考和解决复杂问题的能力,为今后参与更复杂的软件工程项目奠定了坚实基础。
在Spring Boot大学生兼职系统的设计与开发过程中,我得到了许多老师、同学和朋友的大力支持与帮助。我要向他们表达我最诚挚的感谢。衷心感谢我的指导老师,在项目从需求分析到系统实现的各个阶段,给予了我耐心指导和宝贵建议,帮助我理清思路、解决技术难题,使我在开发过程中不断进步。也感谢同学们在系统测试过程中提出的中肯意见,使我能够不断优化功能逻辑与界面交互,提升整体使用体验。
我要感谢网络上各类技术社区和开源项目的贡献者,是你们的经验分享为我提供了宝贵的参考和解决问题的思路。也要感谢家人的理解与鼓励,让我在遇到困难时依然坚持完成整个项目。通过这次实践,我不仅提升了专业技能,也更加坚定了未来在技术道路上不断前行的信心与决心。
- 李孟津,杨丹. 基于SpringBoot的在线招聘网站的设计与实现 [J]. 科学技术创新, 2020, (26): 98-99.
- 周常志,甘恒. 基于SpringBoot的智慧就业服务平台的设计与实现 [J]. 电脑知识与技术, 2021, 17 (28): 182-184+187. DOI:10.14004/j.cnki.ckt.2021.3040.
- 李沛. 基于SpringBoot的职来职往小程序开发 [J]. 中国科技信息, 2018, (22): 74-75.
- 吴昊,张丹. 基于SpringBoot框架的大学生网上兼职系统设计与实现 [J]. 电脑知识与技术, 2023, 19 (35): 68-72. DOI:10.14004/j.cnki.ckt.2023.1860.
- 张峻杰. 基于SpringBoot的残疾人就业智能推荐系统的设计与实现[D]. 首都经济贸易大学, 2022. DOI:10.27338/d.cnki.gsjmu.2022.000282.
- 周渠岸. 校园兼职平台的设计与实现 [J]. 电子技术, 2021, 50 (10): 70-71.
- Liu Y . Design and Implementation of a Student Attendance Management System based on Springboot and Vue Technology [J]. Frontiers in Computing and Intelligent Systems, 2024, 8 (1): 91-97.
- Zhu Y . Contract Management System Based on SpringBoot and Vue [J]. Advances in Computer, Signals and Systems, 2024, 8 (5):
- Shao W ,Liu K . Design and Implementation of Online Ordering System Based on SpringBoot [J]. Journal of Big Data and Computing, 2024, 2 (3):
- 郭雨辰. 基于SpringBoot技术的JavaEE框架课程教学探索 [J]. 石家庄职业技术学院学报, 2025, 37 (02): 71-75.
- 刘永立. 基于SpringBoot和MyBatis的作业管理系统设计 [J]. 电脑编程技巧与维护, 2025, (04): 86-88. DOI:10.16184/j.cnki.comprg.2025.04.021.
- 李小峰,覃福钿,杜晓辉. 基于SpringBoot的智能家居系统设计与实现 [J]. 科学技术创新, 2025, (11): 66-69.
- 韦珍娜,陈宇佳. 基于Springboot的服装租赁系统设计 [J]. 电脑编程技巧与维护, 2025, (01): 35-38. DOI:10.16184/j.cnki.comprg.2025.01.005.
- 汪鹏,姜苏城,钱宝健. 基于Vue和SpringBoot的乡村创业互助系统 [J]. 电脑编程技巧与维护, 2025, (01): 27-30+69. DOI:10.16184/j.cnki.comprg.2025.01.042.
- 张豪,姚佰允,杜瑞庆. 基于SpringBoot和Vue的贪吃蛇双人对战游戏设计与实现 [J]. 无线互联科技, 2025, 22 (03): 51-55.
- 余波. 基于SpringBoot的高职院校竞赛管理系统研究 [J]. 九江学院学报(自然科学版), 2024, 39 (04): 70-74+113. DOI:10.19717/j.cnki.jjun.2024.04.017.
- 汪汇泉,汤杰. 高职院校提前招生的数据治理与平台建设研究 [J]. 常州信息职业技术学院学报, 2025, 24 (01): 24-29.
- 黄江凯,施运应,谢吉煌,等. 基于SpringBoot+Vue的大学生党员发展教育管理平台的设计与实现 [J]. 电脑知识与技术, 2025, 21 (04): 57-60. DOI:10.14004/j.cnki.ckt.2025.0230.
- 吴冰冰. 基于SpringBoot+Vue实习就业系统的开发与实践 [J]. 电大理工, 2024, (03): 18-22. DOI:10.19469/j.cnki.1003-3297.2024.03.0018.
- 黄志超. 校企合作背景下的企业兼职教师管理平台的设计与实现 [J]. 电脑知识与技术, 2023, 19 (15): 27-29+43. DOI:10.14004/j.cnki.ckt.2023.0813.
免费领取项目源码,请关注❥点赞收藏并私信博主,谢谢~
6124

被折叠的 条评论
为什么被折叠?



