本科毕业设计
高校项目审批涉及学生科技创新、学术研究、社会实践等多类活动的立项、执行与结题管理,传统人工审批存在流程冗长、信息不透明、材料易丢失等问题。本系统基于Spring Boot框架构建,旨在通过信息化手段实现项目审批的全流程数字化管理,提升效率、规范流程并增强数据可追溯性,助力高校科研与教学管理智能化升级。
本系统采用前后端分离架构,后端以Spring Boot为核心,整合Spring Security权限控制、MyBatis-Plus持久层框架及MySQL数据库,前端采用Vue.js或React构建响应式界面。系统支持多角色协同,包括普通用户、审批用户、管理员,覆盖项目申报、多级审批、过程监控、数据统计等功能。
关键词:高校项目审批管理;SpringBoot;MySQL;Vue
The approval of university projects involves the initiation, execution, and completion management of various activities such as student technological innovation, academic research, and social practice. Traditional manual approval has problems such as lengthy processes, opaque information, and easy loss of materials. This system is built on the Spring Boot framework, aiming to achieve full process digital management of project approval through information technology, improve efficiency, standardize processes, and enhance data traceability, helping universities upgrade their research and teaching management to intelligence.
This system adopts a front-end and back-end separation architecture, with Spring Boot as the core for the back-end, integrating Spring Security permission control, MyBatis Plus persistence framework, and MySQL database. The front-end uses Vue.js or React to build a responsive interface. The system supports multi role collaboration, including regular users, approval users, and administrators, covering functions such as project application, multi-level approval, process monitoring, and data statistics.
Key words: University project approval management; SpringBoot; MySQL; Vue
目录
高校项目审批长期依赖人工流程,存在材料重复提交、审批周期长、进度追踪困难等问题。例如,学生需多次往返不同部门提交纸质材料,导师与管理者难以实时协同,导致项目立项效率偏低。据调研,某高校传统审批平均耗时约15个工作日,且存在10%以上的材料遗失率。
国家《教育信息化2.0行动计划》及“互联网+”政策明确要求推动教育治理数字化转型。高校需通过信息化手段实现管理流程重构,项目审批系统作为核心模块,成为智慧校园建设的关键组成部分。
Spring Boot框架以其快速开发、微服务友好、生态丰富的特性,成为高校信息化系统的优选技术栈。其整合Spring Security、JWT等安全机制,以及MyBatis-Plus等持久层工具,能够高效支撑审批流程中的权限控制、数据校验及高并发场景需求。
本系统通过将传统管理流程数字化、自动化,减少人工干预,实现了更为高效、便捷的管理模式。实现全流程电子化,减少人工干预环节。例如,系统自动校验材料完整性,审批节点并行处理可缩短周期至5个工作日内。标准化模板与流程引擎确保操作合规性,降低人为错误率。
促进教育治理现代化,流程透明化增强师生信任感,电子签章与区块链存证保障数据不可篡改,符合《数据安全法》要求。开放API接口支持与其他系统(如财务报销、学工系统)对接,构建校园数据中台。
激发学生创新活力,移动端适配方便学生随时查看进度,清晰的流程指引降低参与门槛,间接提升项目申报数量与质量。例如,某试点高校系统上线后,学生项目申报量同比增长40%。
示范推广价值,系统采用模块化设计,可快速适配不同高校管理规范,为同类院校提供低成本、可复用的解决方案,助力高等教育管理标准化进程。
本研究通过Spring Boot技术构建高校项目审批系统,不仅响应国家政策导向,更从实践层面解决管理痛点,推动教育治理向智能化、精细化转型,具有理论探索与实际应用双重价值。
国内高校普遍采用Spring Boot+Vue.js/React前后端分离架构,整合MyBatis-Plus或JPA进行数据库操作,部分系统引入微服务架构(如Spring Cloud)以支持多校区协同。
除基础审批流程外,多数系统已集成电子签章、OCR自动填表、预算智能校验等功能。例如,复旦大学项目管理系统通过NLP技术实现申报书关键词自动分类,提升审核效率。
部分系统对接学校统一身份认证(如LDAP)、财务报销平台及科研数据库,实现数据互联互通。浙江大学“科研云平台”通过API网关整合12个子系统,形成科研管理闭环。
智慧决策支持:利用大数据分析项目申报趋势、学科分布及通过率,辅助资源分配。清华大学某系统通过机器学习预测项目延期风险,准确率超85%。
流程自动化:探索RPA(机器人流程自动化)自动处理重复性操作(如材料分发),减少人工干预。
移动端适配:开发微信小程序或APP,支持移动端审批与进度查询,如北京大学“智慧科研”应用已覆盖全校80%师生。
部分高校采用OutSystems、Mendix等工具快速构建审批应用,降低开发成本。麻省理工学院某系统允许管理员通过可视化界面调整审批流程。
利用NLP自动生成审批意见,或基于历史数据推荐评审专家。斯坦福大学项目管理系统通过算法匹配导师与学生研究方向,提升立项质量。
探索存证溯源,如新加坡国立大学使用区块链记录项目变更历史,确保数据不可篡改。
用户体验优化:采用React+Redux构建SPA(单页应用),提升交互流畅度。剑桥大学系统支持语音输入申报材料,适配多语言界面。
流程灵活性:引入BPMN 2.0标准设计工作流,支持动态调整审批节点。例如,牛津大学系统允许紧急项目跳过部分环节。
开放性与互操作性:遵循RESTful API设计原则,方便与其他系统(如ERP、CRM)集成。
本系统主要研究内容是springboot 高校项目审批管理系统,旨在提高高校项目审批的及时性,提升管理效率与用户体验。系统功能涵盖了用户、审批用户和管理员三个角色的管理需求,主要包括系统公告管理、审批流程管理、项目分类管理、项目申请管理、审批记录管理、通知提醒管理等功能。用户可以通过系统实现审批流程管理、项目申请管理、审批记录管理、通知提醒管理;审批用户可管理个人信息、系统公告管理、审批流程管理、审批记录管理、通知提醒管理,而管理员则负责系统用户、系统公告管理、审批流程管理、项目分类管理、项目申请管理、审批记录管理、通知提醒管理、权限管理。系统通过前后端技术结合,实现了高效的数据交互与管理,前端采用Vue框架提供友好的用户界面,后端基于SpringBoot架构实现逻辑处理和数据存储,数据库使用MySQL确保数据的稳定性与可靠性。
Java语言是一种广泛使用的高级编程语言,具有平台无关性、面向对象特性和丰富的标准库。Java通过Java虚拟机(JVM)实现跨平台运行,开发者可以编写一次代码,在任何支持JVM的环境中执行[1]。Java的面向对象特性使得代码复用和模块化变得更加容易,促进了软件的维护和扩展。Java支持多线程编程,允许开发者在同一程序中同时执行多个任务,提升了应用程序的性能。
Java语言的语法结构简洁且易于理解,吸引了大量开发者。Java的标准库包含数据结构、输入输出处理、网络编程等众多功能模块。这使得开发者在构建应用程序时能够高效利用已有工具,减少重复劳动。Java广泛应用于企业级应用、移动应用、Web开发和大数据处理等领域。
B/S(Browser/Server)架构是一种基于浏览器和服务器的系统架构模式,用户通过浏览器与服务器进行交互。B/S架构简化了客户端的部署和管理,用户无需在本地安装复杂的软件,只需使用标准浏览器即可访问应用程序。服务器端负责处理业务逻辑和数据存储,客户端则主要负责展示用户界面和数据交互[2]。B/S架构的设计使得系统更新和维护集中在服务器端,降低了维护成本。
B/S架构通常采用Web技术进行实现,包括HTML、CSS和JavaScript等。用户在浏览器中发起请求,服务器响应并返回数据。数据传输通常通过HTTP或HTTPS协议进行,B/S架构的灵活性使其适用于在线购物、信息管理系统和社交网络等各类应用场景[3]。由于其易于扩展性,B/S架构可以方便地支持大规模用户访问,适应不断变化的业务需求。
SpringBoot框架是基于Spring框架的开源项目,简化Java应用程序的开发过程。SpringBoot通过约定优于配置的理念,减少了传统Spring应用的繁琐配置,开发者可以快速搭建和部署应用程序。框架提供了一系列默认配置,支持自动化配置,简化了应用启动的复杂性[4]。SpringBoot内置了嵌入式Web服务器,使得开发者能够独立运行Java应用,无需外部容器。
SpringBoot支持微服务架构,开发者可以轻松创建和管理多个微服务。框架集成了丰富的功能模块,包括安全、数据访问和消息中间件等,支持RESTful API和JSON数据格式的处理[5]。SpringBoot还提供了强大的监控和管理功能,允许开发者实时监控应用的健康状态和性能指标。借助SpringBoot,开发者能够高效构建和维护现代企业级应用,满足复杂业务需求。
Vue是一种渐进式JavaScript框架,专注于构建用户界面。Vue采用组件化的开发模式,允许开发者将应用程序拆分为独立的、可重用的组件,从而提高了开发效率和代码的可维护性[6]。框架的核心库专注于视图层,支持数据绑定和DOM操作,提供了简洁的API。Vue的虚拟DOM机制提升了应用的性能,减少了实际DOM操作的次数。
Vue支持双向数据绑定,能够自动更新视图与模型之间的变化。开发者可以通过Vue的指令系统,简化数据展示和事件处理。Vue还支持路由管理和状态管理,使得开发复杂单页面应用变得更加容易[7]。借助Vue的生态系统,开发者能够使用多种工具和库来扩展功能,满足不同的业务需求。Vue在前端开发中逐渐成为主流选择,受到广泛关注和应用。
MySQL是一种开源关系型数据库管理系统,广泛应用于Web应用和企业级数据存储。MySQL支持结构化查询语言,允许开发者通过标准语句进行数据的创建、读取、更新和删除操作[8]。数据库通过表格形式组织数据,支持数据完整性和约束条件的定义。MySQL的存储引擎机制使得用户可以根据具体需求选择不同的存储引擎,以优化性能和功能。
MySQL具有高性能和可扩展性,支持大规模数据存储和高并发访问。系统提供了丰富的用户权限管理和数据加密安全特性。MySQL能够与多种编程语言和框架兼容,广泛应用于内容管理系统、电子商务平台和数据分析等各种场景。
随着社会对高校项目审批管理需求的日益增加,尤其是智能化、信息化管理的普及,越来越多的高校希望通过数字化手段提升管理效率,改善用户体验,优化资源分配。由于一些高校项目审批管理者缺乏信息技术基础,传统的人工管理方式常常导致资源浪费、管理混乱,且用户使用体验不佳。在开发一款高校项目审批管理系统时,需充分考虑目标用户的实际需求,特别是场馆管理员、审批用户及用户的需求。为了更好地满足这些需求,系统设计时应关注以下几个方面:
(1)易于操作:系统应具备简洁直观的用户界面,确保管理员和用户能够轻松上手操作,尤其是在系统公告管理、审批流程管理、项目分类管理、项目申请管理、审批记录管理、通知提醒管理等功能模块中,操作应尽可能简化,避免复杂的步骤,帮助用户快速完成操作,减少学习成本。
(2)快速响应:系统应具备高效的响应能力,能够在用户提交请求后快速处理。例如,当用户进行项目申请时,系统应能够及时更新申请状态,避免重复申请,保证信息的准确性。同时,管理员对资源的调度与管理应尽可能实现自动化,确保处理速度和响应时间。
(3)信息管理简化:系统应能自动化地处理大量信息,减少人工输入与审核。通过数据分类和智能化管理,帮助管理员快速获取审批流程、项目分类、项目申请、审批记录等信息。系统需要具备强大的数据分析和报告功能,以帮助管理者做出精准的决策,提高资源利用率。
本系统的总体功能设计包括普通用户、审批用户和管理员三个角色的管理需求,旨在实现高校项目审批的高效管理与资源优化配置。
系统功能结构图如图3-1所示。

图3-1系统功能结构图
系统采用当前主流的SpringBoot和Vue.js开发框架,具备良好的技术基础。这些技术已被广泛应用于多种商业项目,具备成熟的文档和社区支持,便于开发获取必要的资源与解决方案。个人拥有丰富的相关技术经验,能够有效应对潜在技术挑战。所需的软硬件资源易于获取,且具备良好的兼容性,降低了技术实现的难度。
系统具备直观友好的用户界面,支持简便的导航和功能访问,极大地提升了用户的使用体验。系统提供了自定义的工作流程和角色权限管理,使不同层级的用户能够快速上手,完成各自的任务。
系统所使用的软件为开源技术,降低了使用费用,同时硬件成本较低,使得整体初始投入相对合理,具备较高性价比。因此,系统在经济上是完全可行的。
- 系统设计
- 系统设计流程
- 用户登录流程
- 系统设计流程
用户输入用户名和密码后,系统先检查输入是否为空,再验证用户名是否存在,若存在则通过用户名获取密码并校验。若密码正确则登录成功,否则提示密码错误。若用户名不存在或无法登录,提示用户操作无效。如图4-1所示。

图4-1登录流程图
管理员可以添加信息,用户添加可以自己权限内的信息,输入信息后,要想利用这个软件来进行系统的安全管理,首先需要登录到该软件中。添加信息流程如图4-2所示。

图4-2添加信息流程图
用户首先选择需要修改的记录,输入修改后的数据,系统判断输入数据是否合法。若数据不合法,提示重新输入;若数据合法,则将修改后的数据写入数据库,完成操作后流程结束。修改信息流程图如图4-3所示。

图4-3修改信息流程图
用户选择需要删除的记录后,系统判断是否确认删除。若未确认,返回选择环节;若确认删除,则更新数据库,删除对应记录,完成操作后流程结束。删除信息流程图如图4-4所示。

图4-4删除信息流程图
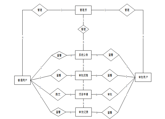
数据库概念模型是数据库设计的一个阶段,它描述了数据库中数据的逻辑结构和之间的关系,而不关注具体的实现细节[9]。概念模型通常用于数据库设计的初期阶段,以帮助开发人员和用户理解数据库中存储的数据以及数据之间的关系。
数据库概念模型通常采用高层次的概念来描述数据,常见的概念模型包括实体-关系模型(Entity-Relationship Model,ERM)、面向对象模型(Object-Oriented Model)等。在概念模型中,数据被抽象为实体(Entity)和实体之间的关系(Relationship),并且定义了实体的属性(Attribute),通常以E-R图来表达。

系统ER图
| 编号 | 字段名 | 类型 | 长度 | 是否非空 | 是否主键 | 注释 |
| 1 | token_id | int | 是 | 是 | 临时访问牌ID | |
| 2 | token | varchar | 64 | 否 | 否 | 临时访问牌 |
| 3 | info | text | 65535 | 否 | 否 | 信息 |
| 4 | maxage | int | 是 | 否 | 最大寿命:默认2小时 | |
| 5 | create_time | timestamp | 是 | 否 | 创建时间 | |
| 6 | update_time | timestamp | 是 | 否 | 更新时间 | |
| 7 | user_id | int | 是 | 否 | 用户编号 |
表 4-2-approval_process(审批流程)
| 编号 | 字段名 | 类型 | 长度 | 是否非空 | 是否主键 | 注释 |
| 1 | approval_process_id | int | 是 | 是 | 审批流程ID | |
| 2 | process_title | varchar | 64 | 否 | 否 | 流程标题 |
| 3 | process_label | varchar | 64 | 否 | 否 | 流程标签 |
| 4 | release_date | date | 否 | 否 | 发布日期 | |
| 5 | process_content | text | 65535 | 否 | 否 | 流程内容 |
| 6 | process_remarks | text | 65535 | 否 | 否 | 流程备注 |
| 7 | create_time | datetime | 是 | 否 | 创建时间 | |
| 8 | update_time | timestamp | 是 | 否 | 更新时间 |
表 4-3-approval_record(审批记录)
| 编号 | 字段名 | 类型 | 长度 | 是否非空 | 是否主键 | 注释 |
| 1 | approval_record_id | int | 是 | 是 | 审批记录ID | |
| 2 | project_number | varchar | 64 | 否 | 否 | 项目编号 |
| 3 | project_name | varchar | 64 | 否 | 否 | 项目名称 |
| 4 | project_classification | varchar | 64 | 否 | 否 | 项目分类 |
| 5 | application_attachments | varchar | 255 | 否 | 否 | 申请附件 |
| 6 | user_application | int | 否 | 否 | 申请用户 | |
| 7 | approve_user | int | 否 | 否 | 审批用户 | |
| 8 | approval_results | varchar | 64 | 否 | 否 | 审批结果 |
| 9 | approval_comments | text | 65535 | 否 | 否 | 审批意见 |
| 10 | notification_reminder_limit_times | int | 是 | 否 | 发送通知限制次数 | |
| 11 | create_time | datetime | 是 | 否 | 创建时间 | |
| 12 | update_time | timestamp | 是 | 否 | 更新时间 | |
| 13 | source_table | varchar | 255 | 否 | 否 | 来源表 |
| 14 | source_id | int | 否 | 否 | 来源ID | |
| 15 | source_user_id | int | 否 | 否 | 来源用户 |
表 4-4-approve_user(审批用户)
| 编号 | 字段名 | 类型 | 长度 | 是否非空 | 是否主键 | 注释 |
| 1 | approve_user_id | int | 是 | 是 | 审批用户ID | |
| 2 | user_name | varchar | 64 | 否 | 否 | 用户姓名 |
| 3 | user_gender | varchar | 64 | 否 | 否 | 用户性别 |
| 4 | contact_phone | varchar | 16 | 否 | 否 | 联系电话 |
| 5 | examine_state | varchar | 16 | 是 | 否 | 审核状态 |
| 6 | user_id | int | 是 | 否 | 用户ID | |
| 7 | create_time | datetime | 是 | 否 | 创建时间 | |
| 8 | update_time | timestamp | 是 | 否 | 更新时间 |
表 4-5-auth(用户权限管理)
| 编号 | 字段名 | 类型 | 长度 | 是否非空 | 是否主键 | 注释 |
| 1 | auth_id | int | 是 | 是 | 授权ID | |
| 2 | user_group | varchar | 64 | 否 | 否 | 用户组 |
| 3 | mod_name | varchar | 64 | 否 | 否 | 模块名 |
| 4 | table_name | varchar | 64 | 否 | 否 | 表名 |
| 5 | page_title | varchar | 255 | 否 | 否 | 页面标题 |
| 6 | path | varchar | 255 | 否 | 否 | 路由路径 |
| 7 | parent | varchar | 64 | 否 | 否 | 父级菜单 |
| 8 | parent_sort | int | 是 | 否 | 父级菜单排序 | |
| 9 | position | varchar | 32 | 否 | 否 | 位置 |
| 10 | mode | varchar | 32 | 是 | 否 | 跳转方式 |
| 11 | add | tinyint | 是 | 否 | 是否可增加 | |
| 12 | del | tinyint | 是 | 否 | 是否可删除 | |
| 13 | set | tinyint | 是 | 否 | 是否可修改 | |
| 14 | get | tinyint | 是 | 否 | 是否可查看 | |
| 15 | field_add | text | 65535 | 否 | 否 | 添加字段 |
| 16 | field_set | text | 65535 | 否 | 否 | 修改字段 |
| 17 | field_get | text | 65535 | 否 | 否 | 查询字段 |
| 18 | table_nav_name | varchar | 500 | 否 | 否 | 跨表导航名称 |
| 19 | table_nav | varchar | 500 | 否 | 否 | 跨表导航 |
| 20 | option | text | 65535 | 否 | 否 | 配置 |
| 21 | create_time | timestamp | 是 | 否 | 创建时间 | |
| 22 | update_time | timestamp | 是 | 否 | 更新时间 |
表 4-6-code_token(验证码)
| 编号 | 字段名 | 类型 | 长度 | 是否非空 | 是否主键 | 注释 |
| 1 | code_token_id | int | 是 | 是 | 验证码ID | |
| 2 | token | varchar | 255 | 否 | 否 | 令牌 |
| 3 | code | varchar | 255 | 否 | 否 | 验证码 |
| 4 | expire_time | timestamp | 是 | 否 | 失效时间 | |
| 5 | create_time | timestamp | 是 | 否 | 创建时间 | |
| 6 | update_time | timestamp | 是 | 否 | 更新时间 |
表 4-7-hits(用户点击)
| 编号 | 字段名 | 类型 | 长度 | 是否非空 | 是否主键 | 注释 |
| 1 | hits_id | int | 是 | 是 | 点赞ID | |
| 2 | user_id | int | 是 | 否 | 点赞人 | |
| 3 | create_time | timestamp | 是 | 否 | 创建时间 | |
| 4 | update_time | timestamp | 是 | 否 | 更新时间 | |
| 5 | source_table | varchar | 255 | 否 | 否 | 来源表 |
| 6 | source_field | varchar | 255 | 否 | 否 | 来源字段 |
| 7 | source_id | int | 是 | 否 | 来源ID |
表 4-8-notification_reminder(通知提醒)
| 编号 | 字段名 | 类型 | 长度 | 是否非空 | 是否主键 | 注释 |
| 1 | notification_reminder_id | int | 是 | 是 | 通知提醒ID | |
| 2 | notification_title | varchar | 64 | 否 | 否 | 通知标题 |
| 3 | project_name | varchar | 64 | 否 | 否 | 项目名称 |
| 4 | user_application | int | 否 | 否 | 申请用户 | |
| 5 | approve_user | int | 否 | 否 | 审批用户 | |
| 6 | notification_content | text | 65535 | 否 | 否 | 通知内容 |
| 7 | create_time | datetime | 是 | 否 | 创建时间 | |
| 8 | update_time | timestamp | 是 | 否 | 更新时间 | |
| 9 | source_table | varchar | 255 | 否 | 否 | 来源表 |
| 10 | source_id | int | 否 | 否 | 来源ID | |
| 11 | source_user_id | int | 否 | 否 | 来源用户 |
表 4-9-ordinary_user(普通用户)
| 编号 | 字段名 | 类型 | 长度 | 是否非空 | 是否主键 | 注释 |
| 1 | ordinary_user_id | int | 是 | 是 | 普通用户ID | |
| 2 | user_name | varchar | 64 | 否 | 否 | 用户姓名 |
| 3 | user_gender | varchar | 64 | 否 | 否 | 用户性别 |
| 4 | contact_phone | varchar | 16 | 否 | 否 | 联系电话 |
| 5 | examine_state | varchar | 16 | 是 | 否 | 审核状态 |
| 6 | user_id | int | 是 | 否 | 用户ID | |
| 7 | create_time | datetime | 是 | 否 | 创建时间 | |
| 8 | update_time | timestamp | 是 | 否 | 更新时间 |
表 4-10-project_application(项目申请)
| 编号 | 字段名 | 类型 | 长度 | 是否非空 | 是否主键 | 注释 |
| 1 | project_application_id | int | 是 | 是 | 项目申请ID | |
| 2 | project_number | varchar | 64 | 否 | 否 | 项目编号 |
| 3 | project_name | varchar | 64 | 否 | 否 | 项目名称 |
| 4 | project_classification | varchar | 64 | 否 | 否 | 项目分类 |
| 5 | application_attachments | varchar | 255 | 否 | 否 | 申请附件 |
| 6 | user_application | int | 否 | 否 | 申请用户 | |
| 7 | application_date | date | 否 | 否 | 申请日期 | |
| 8 | project_description | text | 65535 | 否 | 否 | 项目描述 |
| 9 | approval_record_limit_times | int | 是 | 否 | 审批分配限制次数 | |
| 10 | create_time | datetime | 是 | 否 | 创建时间 | |
| 11 | update_time | timestamp | 是 | 否 | 更新时间 |
表 4-11-project_classification(项目分类)
| 编号 | 字段名 | 类型 | 长度 | 是否非空 | 是否主键 | 注释 |
| 1 | project_classification_id | int | 是 | 是 | 项目分类ID | |
| 2 | project_classification | varchar | 64 | 否 | 否 | 项目分类 |
| 3 | create_time | datetime | 是 | 否 | 创建时间 | |
| 4 | update_time | timestamp | 是 | 否 | 更新时间 |
表 4-12-schedule(日程管理)
| 编号 | 字段名 | 类型 | 长度 | 是否非空 | 是否主键 | 注释 |
| 1 | schedule_id | smallint | 是 | 是 | 日程ID | |
| 2 | content | varchar | 255 | 否 | 否 | 日程内容 |
| 3 | scheduled_time | datetime | 否 | 否 | 计划时间 | |
| 4 | user_id | int | 是 | 否 | 用户ID | |
| 5 | create_time | datetime | 否 | 否 | 创建时间 | |
| 6 | update_time | datetime | 否 | 否 | 更新时间 |
表 4-13-score(评分)
| 编号 | 字段名 | 类型 | 长度 | 是否非空 | 是否主键 | 注释 |
| 1 | score_id | int | 是 | 是 | 评分ID | |
| 2 | user_id | int | 是 | 否 | 评分人 | |
| 3 | nickname | varchar | 64 | 否 | 否 | 昵称 |
| 4 | score_num | double | 是 | 否 | 评分 | |
| 5 | create_time | timestamp | 是 | 否 | 创建时间 | |
| 6 | update_time | timestamp | 是 | 否 | 更新时间 | |
| 7 | source_table | varchar | 255 | 否 | 否 | 来源表 |
| 8 | source_field | varchar | 255 | 否 | 否 | 来源字段 |
| 9 | source_id | int | 是 | 否 | 来源ID |
表 4-14-system_bulletin(系统公告)
| 编号 | 字段名 | 类型 | 长度 | 是否非空 | 是否主键 | 注释 |
| 1 | system_bulletin_id | int | 是 | 是 | 系统公告ID | |
| 2 | announcement_number | varchar | 64 | 否 | 否 | 公告编号 |
| 3 | announcement_title | varchar | 64 | 否 | 否 | 公告标题 |
| 4 | announcement_date | date | 否 | 否 | 公告日期 | |
| 5 | announcement_picture | varchar | 255 | 否 | 否 | 公告图片 |
| 6 | announcement_content | text | 65535 | 否 | 否 | 公告内容 |
| 7 | create_time | datetime | 是 | 否 | 创建时间 | |
| 8 | update_time | timestamp | 是 | 否 | 更新时间 |
表 4-15-upload(文件上传)
| 编号 | 字段名 | 类型 | 长度 | 是否非空 | 是否主键 | 注释 |
| 1 | upload_id | int | 是 | 是 | 上传ID | |
| 2 | name | varchar | 64 | 否 | 否 | 文件名 |
| 3 | path | varchar | 255 | 否 | 否 | 访问路径 |
| 4 | file | varchar | 255 | 否 | 否 | 文件路径 |
| 5 | display | varchar | 255 | 否 | 否 | 显示顺序 |
| 6 | father_id | int | 否 | 否 | 父级ID | |
| 7 | dir | varchar | 255 | 否 | 否 | 文件夹 |
| 8 | type | varchar | 32 | 否 | 否 | 文件类型 |
表 4-16-user(用户账户)
| 编号 | 字段名 | 类型 | 长度 | 是否非空 | 是否主键 | 注释 |
| 1 | user_id | int | 是 | 是 | 用户ID | |
| 2 | state | smallint | 是 | 否 | 账户状态:(1可用|2异常|3已冻结|4已注销) | |
| 3 | user_group | varchar | 32 | 否 | 否 | 所在用户组 |
| 4 | login_time | timestamp | 是 | 否 | 上次登录时间 | |
| 5 | phone | varchar | 11 | 否 | 否 | 手机号码 |
| 6 | phone_state | smallint | 是 | 否 | 手机认证:(0未认证|1审核中|2已认证) | |
| 7 | username | varchar | 16 | 是 | 否 | 用户名 |
| 8 | nickname | varchar | 16 | 否 | 否 | 昵称 |
| 9 | password | varchar | 64 | 是 | 否 | 密码 |
| 10 | | varchar | 64 | 否 | 否 | 邮箱 |
| 11 | email_state | smallint | 是 | 否 | 邮箱认证:(0未认证|1审核中|2已认证) | |
| 12 | avatar | varchar | 255 | 否 | 否 | 头像地址 |
| 13 | open_id | varchar | 255 | 否 | 否 | 针对获取用户信息字段 |
| 14 | create_time | timestamp | 是 | 否 | 创建时间 |
表 4-17-user_group(用户组)
| 编号 | 字段名 | 类型 | 长度 | 是否非空 | 是否主键 | 注释 |
| 1 | group_id | mediumint | 是 | 是 | 用户组ID | |
| 2 | display | smallint | 是 | 否 | 显示顺序 | |
| 3 | name | varchar | 16 | 是 | 否 | 名称 |
| 4 | description | varchar | 255 | 否 | 否 | 描述 |
| 5 | source_table | varchar | 255 | 否 | 否 | 来源表 |
| 6 | source_field | varchar | 255 | 否 | 否 | 来源字段 |
| 7 | source_id | int | 是 | 否 | 来源ID | |
| 8 | register | smallint | 否 | 否 | 注册位置 | |
| 9 | create_time | timestamp | 是 | 否 | 创建时间 | |
| 10 | update_time | timestamp | 是 | 否 | 更新时间 |
用户可以查看在系统中的所有系统公告详情。体育场地预约界面如图5-1所示。

图5-1系统公告管理界面。
用户可以查看在系统中的所有审批流程详情。审批流程管理界面如图5-2所示。

图5-2审批流程管理界面。
用户可以在系统中提交新的项目申请。项目申请添加界面如图5-3所示。

图5-3项目申请添加界面
用户可以在系统内查看审批记录详情。审批记录管理界面如图5-4所示。

图5-4审批记录管理界面。
审批用户可以在系统中查看审批流程信息,包括流程标题、标签、发布日期、内容、备注等。审批流程管理界面如图5-5所示。

图5-5审批流程管理界面。
审批用户可以在系统内查看审批记录信息,对项目申请进行审批。审批记录管理界面如图5-6所示。

图5-6审批记录管理界面。
管理员可以在系统用户管理界面添加、编辑和删除用户信息。系统用户界面如图5-7所示。

图5-7系统用户界面。
管理员可以管理系统公告信息,包括查看所有系统公告列表,可以删除、添加系统公告信息。系统公告管理界面如图5-8所示。

图5-8系统公告管理界面。
管理员可以管理项目分类的信息,添加新的项目分类。项目分类管理界面如图5-9所示。

图5-9项目分类管理界面。
管理员可以查看和管理所有的审批流程记录。管理员可以进行审批流程更新。审批流程管理界面如图5-10所示。

图5-10审批流程管理界面。
管理员可以查看和分配项目申请信息。项目申请管理界面如图5-11所示。

图5-11项目申请管理界面。
管理员可以管理所有的审批记录,查看审批结果、审批意见。审批记录管理界面如图5-12所示。

图5-12审批记录管理界面。
测试的主要目的是确保系统的功能和性能满足预期的需求,同时识别和修复潜在的缺陷。通过系统测试,可以验证各个功能模块的正确性和稳定性,确保系统在不同使用场景下的表现符合设计要求。测试目的包括确认系统功能的完整性、验证数据处理的准确性、评估系统的性能和安全性[10]。测试还可以提高用户满意度,保证用户在使用系统时获得流畅和可靠的体验。通过全面的测试,可以降低后期维护成本,减少系统上线后出现故障的风险,从而保障系统的长期稳定运行。
在本系统中,测试方法主要依赖于测试用例的设计与执行。测试用例是根据系统需求文档编写的,覆盖所有功能模块及其边界情况。每个测试用例包含输入数据、预期结果和实际结果的对比,以验证系统的功能是否按预期工作。
常见的测试用例包括功能测试用例、边界测试用例和异常测试用例[12]。功能测试用例针对系统的各项功能进行验证;边界测试用例则侧重于输入数据的边界条件,验证系统在极端情况下是否能够稳定运行;异常测试用例则用于验证系统在处理错误输入或异常情况时的反应。本文选择功能测试用例进行系统测试。
在测试执行过程中,记录每个用例的执行结果,并根据实际结果与预期结果的对比,判断系统是否存在缺陷。通过系统化的测试用例执行,可以有效提高测试的覆盖率和效率,为系统的最终上线提供保障。
项目申请功能测试用来验证用户进行项目申请时系统的响应情况。项目申请测试用例表如表6-3所示。
表6-3 项目申请测试用例。
| 测试项 | 测试用例 | 预期结果 | 结论 |
| 项目申请功能测试 | 1. 用户登录系统并查看自己的项目申请记录。 | 用户能看到自己的项目申请信息。 | 与预期结果一致。 |
| 2. 用户点击详情按钮。 | 用户可以查看项目申请的审批结果。 | 与预期结果一致。 |
审批流程功能测试用来验证管理员添加审批流程时的操作是否正常。审批流程添加测试用例表如表6-4所示。
表6-4 审批流程添加测试用例。
| 测试项 | 测试用例 | 预期结果 | 结论 |
| 审批流程添加功能测试 | 1. 管理员登录系统并选择“审批流程添加”功能。 | 管理员进入审批流程添加界面,上传信息。 | 与预期结果一致。 |
| 2. 管理员点击提交信息。 | 系统展示审批流程相关信息。 | 与预期结果一致。 | |
| 3. 用户查看审批流程信息。 | 系统展示审批流程相关信息。 | 与预期结果一致。 |
通过对系统主要功能的全面测试,所有测试项均符合预期结果,系统在各个功能模块中表现稳定且一致。“项目申请”功能中,用户可正常操作提交过程,系统及时更新状态并确认信息。在“审批流程添加”测试中,管理员能够顺利提交信息,同时系统准确展示审批流程信息。管理员功能测试通过,系统能够正常管理项目申请、审批流程添加相关信息,操作流程顺畅无误。总体来说,所有功能模块均已通过测试,系统表现正常。
通过对测试用例的全面执行,测试结果表明系统能够正确完成预期功能,满足设计需求。各项功能用例包括登录、注册、数据查询、信息管理等均通过验证,测试结果与设计目标一致,系统操作逻辑清晰,数据处理准确无误。测试未发现重大缺陷,符合部署标准。
本论文围绕高校项目审批管理系统的设计与实现展开,详细阐述了系统的需求分析、功能设计、数据库设计以及主要功能模块的实现。在需求分析阶段,明确了系统的核心功能,包括用户、审批用户和管理员三个角色的不同权限和操作需求,确保系统能够满足实际应用场景中的多方需求。通过对系统架构和数据库表的设计,构建了一个清晰的逻辑框架,并实现了高效的数据存储与操作。系统的数据库设计通过设计合理的数据表和关系模型,确保了数据的完整性与一致性,以及管理员对系统管理、数据维护等核心功能的支持。
- 尹应荆.JAVA编程语言在计算机软件开发中的应用[J].石河子科技,2023,(05):45-47.
- 刘江涛,王亮亮,吴庆茹,等.基于B/S模式的铁路勘测设计案例信息化管理系统设计与实现[J].铁路计算机应用,2021,30(03):32-35.
- 张丹丹,李弘.基于B/S架构的办公管理系统设计与开发[J].铁路通信信号工程技术,2024,21(09):44-48+106.
- 王志亮,纪松波.基于SpringBoot的Web前端与数据库的接口设计[J].工业控制计算机,2023,36(03):51-53.
- 熊永平.基于SpringBoot框架应用开发技术的分析与研究[J].电脑知识与技术,2021,15(36):76-77.
- 赵媛.基于Vue的Web系统前端性能优化分析[J].电脑编程技巧与维护,2024,(09):44-46.
- 秦冬.浅析Vue框架在前端开发中的应用[J].信息与电脑(理论版),2024,36(13):61-63.
- 李艳杰.MySQL数据库下存储过程的综合运用研究[J].现代信息科技,2023,7(11):80-82+88.
- 周晓玉,崔文超.基于Web技术的数据库应用系统设计[J].信息与电脑(理论版),2023,35(09):189-191.
- 李俊萌.计算机软件测试技术与开发应用策略分析[J].信息记录材料,2023,24(03):50-52.
- 刘春光.重大建设项目用地审批系统设计与实现[J].测绘与空间地理信息,2024,47(09):90-93.
- 陈顺清.完善工程建设项目审批管理系统[J].中国建设信息化,2023,(12):36-38.
- 高倩影,李胜,李亮,等.基于钉钉的重点项目管理系统构建[J].城市勘测,2023,(02):76-79.
- Liangliang L ,Pentti K ,Sakari K .On risk management of shipping system in ice-covered waters: Review, analysis and toolbox based on an eight-year polar project[J].Ocean Engineering,2022,266(P4):
- 孙建华,施仲添,陈晓勇.杭州市综合测绘管理系统设计与实践[J].江西测绘,2022,(02):54-57.
- 周海英,王蕾,马华栋,等.基于WebGIS的南海区海底电缆管道信息管理系统设计与开发[J].海洋开发与管理,2022,39(06):98-102.DOI:10.20016/j.cnki.hykfygl.20220524.001.
- 邢金涛.天津市工程建设项目审批制度改革问题研究[D].南开大学,2022.DOI:10.27254/d.cnki.gnkau.2022.000172.
- 高爽.基于GIS的工程建设项目信息管理系统设计与实现[J].测绘技术装备,2022,24(01):111-117.DOI:10.20006/j.cnki.61-1363/P.2022.01.023.
- 司大刚.城市工程建设项目审批系统设计与实现[J].北京测绘,2022,36(02):184-188.DOI:10.19580/j.cnki.1007-3000.2022.02.015.
- Dropbox Inc.; "Systems And Methods For Managing Content Items Having Multiple Resolutions" in Patent Application Approval Process (USPTO 20200195751)[J].Information Technology Newsweekly,2020,
在本项目的实施过程中,许多人给予了我无私的支持和帮助,令我深感感谢。
我要衷心感谢我的指导老师。不仅在项目的初期提供了宝贵的建议,还在整个过程中给予了我细致入微的指导。专业知识和严谨态度始终激励着我,让我在遇到困难时能够保持信心,继续前行。每一次的讨论都让我对项目有了更深刻的理解,帮助我克服了许多技术难题。
我也要感谢参与用户测试的同学们。你们的反馈和建议为我们系统的优化提供了重要的参考,帮助我们更好地理解用户需求。正是因为有了你们的参与,我们才能够不断改进,提升系统的用户体验。感谢所有支持我的家人和朋友。你们的理解与鼓励让我在项目的紧张时刻始终能够保持积极的心态,成为我前进的动力。每当我遇到挑战时,想到你们的支持,我就能够重新振作,继续努力。最后,我要感谢所有在我职业发展过程中给予帮助的人。每一次的交流与分享都让我受益匪浅,拓宽了我的视野,让我在这条道路上走得更加坚定。
项目的完成不仅是我个人努力的结果,更是许多人共同支持与协作的成果。在此,我再次向所有关心和支持我的人表达衷心的感谢。希望未来我们能够继续携手,共同创造更多的价值和成就。
代码:
连接数据库的文件在Resources 文件夹下的application.yml文件,代码如下:
server:
port: 5000
servlet:
context-path: /api
spring:
mvc:
static-path-pattern: /upload/**
resources:
static-locations: file:此处填写地址/project93355/server/src/main/resources/static
datasource:
jdbc:mysql://127.0.0.1:3306/projectxxxxx?serverTimezone=GMT%2B8&useSSL=false&characterEncoding=utf-8
username: root
password: root
driver-class-name: com.mysql.cj.jdbc.Driver
type: com.alibaba.druid.pool.DruidDataSource
jackson:
property-naming-strategy: CAMEL_CASE_TO_LOWER_CASE_WITH_UNDERSCORES
default-property-inclusion: ALWAYS
time-zone: GMT+8
date-format: yyyy-MM-dd HH:mm:ss
servlet:
项目启动文件Application.java,代码如下:
@SpringBootApplication(exclude = {DataSourceAutoConfiguration.class})
@EnableJpaRepositories
@MapperScan("com.project.demo.dao")
public class Application {
public static void main(String[] args) {
SpringApplication.run(Application.class,args);
}
}
修改数据代码如下:
@PostMapping("/set")
@Transactional
public Map<String, Object> set(HttpServletRequest request) throws IOException {
service.update(service.readQuery(request), service.readConfig(request), service.readBody(request.getReader()));
return success(1);
}
删除一条数据代码如下:
@RequestMapping(value = "/del")
@Transactional
public Map<String, Object> del(HttpServletRequest request) {
service.delete(service.readQuery(request), service.readConfig(request));
return success(1);
}
public void delete(Map<String,String> query,Map<String,String> config){
QueryWrapper wrapper = new QueryWrapper<E>();
toWhereWrapper(query, "0".equals(config.get(FindConfig.GROUP_BY)),wrapper);
baseMapper.delete(wrapper);
log.info("[{}] - 删除操作:{}",wrapper.getSqlSelect());
}
通过请求的参数获取列表数据,代码如下:
@RequestMapping("/get_list")
public Map<String, Object> getList(HttpServletRequest request) {
Map<String, Object> map = service.selectToPage(service.readQuery(request), service.readConfig(request));
return success(map);
}
获取某个组下面的数量,代码如下:
@RequestMapping(value = {"/count_group", "/count"})
public Map<String, Object> count(HttpServletRequest request) {
Integer value= service.selectSqlToInteger(service.groupCount(service.readQuery(request), service.readConfig(request)));
return success(value);
}
注册页登录代码如下:
/**
* 注册
* @param user
* @return
*/
@PostMapping("register")
public Map<String, Object> signUp(@RequestBody User user) {
// 查询用户
Map<String, String> query = new HashMap<>();
Map<String,Object> map = JSON.parseObject(JSON.toJSONString(user));
query.put("username",user.getUsername());
List list = service.selectBaseList(service.select(query, new HashMap<>()));
if (list.size()>0){
return error(30000, "用户已存在");
}
map.put("password",service.encryption(String.valueOf(map.get("password"))));
service.insert(map);
return success(1);
}
MD5加密,代码如下:
public String encryption(String plainText) {
String re_md5 = new String();
try {
MessageDigest md = MessageDigest.getInstance("MD5");
md.update(plainText.getBytes());
byte b[] = md.digest();
int i;
StringBuffer buf = new StringBuffer("");
for (int offset = 0; offset < b.length; offset++) {
i = b[offset];
if (i < 0)
i += 256;
if (i < 16)
buf.append("0");
buf.append(Integer.toHexString(i));
}
re_md5 = buf.toString();
} catch (Exception e) {
e.printStackTrace();
}
return re_md5;
}
登录页代码如下:
/**
* 登录
* @param data
* @param httpServletRequest
* @return
*/
@PostMapping("login")
public Map<String, Object> login(@RequestBody Map<String, String> data, HttpServletRequest httpServletRequest) {
log.info("[执行登录接口]");
String username = data.get("username");
String email = data.get("email");
String phone = data.get("phone");
String password = data.get("password");
List resultList = null;
Map<String, String> map = new HashMap<>();
if(username != null && "".equals(username) == false){
map.put("username", username);
resultList = service.selectBaseList(service.select(map, new HashMap<>()));
}
else if(email != null && "".equals(email) == false){
map.put("email", email);
resultList = service.selectBaseList(service.select(map, new HashMap<>()));
}
找回密码,接收用户输入的用户名、密码、验证码,并进行条件判断,代码如下:
/**
* 找回密码
* @param form
* @return
*/
@PostMapping("forget_password")
public Map<String, Object> forgetPassword(@RequestBody User form,HttpServletRequest request) {
JSONObject ret = new JSONObject();
String username = form.getUsername();
String code = form.getCode();
String password = form.getPassword();
// 判断条件
if(code == null || code.length() == 0){
return error(30000, "验证码不能为空");
}
if(username == null || username.length() == 0){
return error(30000, "用户名不能为空");
}
if(password == null || password.length() == 0){
return error(30000, "密码不能为空");
}
免费领取项目源码,请关注❥点赞收藏并私信博主,谢谢~

1049

被折叠的 条评论
为什么被折叠?



