摘 要
随着高校科研规模的不断扩大,研究生学习空间的高效管理成为提升科研效率的重要因素。为解决传统工位分配方式中存在的信息不透明、资源利用率低等问题,基于Spring Boot框架设计并实现了一套研究生工位管理系统。该系统围绕研究生实际使用需求,构建了包括工位查询、预约、评论及权限控制在内的功能模块,支持用户对学习空间的便捷获取与动态反馈。后端采用Spring Boot整合MyBatis与MySQL的技术方案,确保数据处理的高效性与稳定性,同时通过合理的权限划分保障不同角色操作的安全性与独立性。在开发过程中注重代码结构的规范性与系统的可维护性,结合RESTful接口风格提升模块间的通信效率。测试结果表明,各项功能运行稳定,业务流程完整,能够有效满足研究生群体对工位资源的管理与使用需求。从应用效果来看,系统有助于优化资源配置,提高科研环境的信息化管理水平,为高校教学资源的数字化建设提供实践参考。
关键词:Spring Boot,Java语言,工位管理
With the continuous expansion of scientific research scale in universities, efficient management of graduate learning space has become an important factor in improving research efficiency. To solve the problems of information opacity and low resource utilization in traditional workstation allocation methods, a graduate workstation management system was designed and implemented based on the Spring Boot framework. The system has built functional modules including workstation query, reservation, comment, and permission control around the actual usage needs of graduate students, supporting users' convenient access to learning spaces and dynamic feedback. The backend adopts the technical solution of integrating MyBatis and MySQL with Spring Boot to ensure the efficiency and stability of data processing, while ensuring the security and independence of different roles' operations through reasonable permission allocation. Pay attention to the standardization of code structure and the maintainability of the system during the development process, and improve the communication efficiency between modules by combining RESTful interface style. The test results indicate that all functions run stably, business processes are complete, and can effectively meet the management and usage needs of graduate students for workstation resources. From the perspective of application effectiveness, the system helps optimize resource allocation, improve the information management level of scientific research environment, and provide practical reference for the digital construction of teaching resources in universities.
Keywords: Spring Boot, Java language, workstation management
第1章 绪 论
-
- 研究背景
研究生工位管理系统的设计与实现正是针对当前高校科研环境中的实际问题而提出的解决方案。通过构建一个功能完善、操作便捷的信息平台,有助于优化资源配置,提高学习空间的利用率,同时为管理人员提供更加科学和高效的管理方式。在科研任务繁重、时间安排紧凑的背景下,系统能够为研究生提供更优质的使用体验,也为高校信息化建设提供了有力支撑。
-
- 研究意义
研究研究生工位管理系统有助于推动高校科研服务体系的现代化发展。通过建立统一的数据管理机制,可以有效提升工位资源使用的透明度和公平性,减少人为干预带来的管理漏洞和效率低下问题。系统还能为管理者提供实时数据支持,辅助决策制定,使资源配置更加合理。从长远来看,这种基于信息化手段的管理模式不仅提升了管理效能,也增强了服务的可持续性和扩展性。
该系统的应用不仅体现在日常管理层面,更在提升研究生学习体验方面发挥了积极作用。通过提供便捷的查询、预约和反馈功能,学生可以更加灵活地安排科研时间,提高学习效率。同时,系统的评论互动机制增强了用户之间的信息交流,有助于形成良好的使用氛围。整体来看,研究生工位管理系统的建设不仅是技术层面的创新,更是高校科研环境向数字化、智能化迈进的重要体现。
-
- 国内外现状
在当前高校教学资源管理领域,国内外已有不少关于学习空间信息化管理的研究与实践。国外高校普遍较早关注研究生科研环境的优化,并通过引入数字化手段提升管理效率。例如,麻省理工学院(MIT)和斯坦福大学等高校在实验室、研讨室及共享学习空间的管理中,广泛采用基于Web的预约系统,学生可通过校园平台实时查看工位使用情况并进行预约操作。这些系统通常集成于学校整体的信息服务平台之中,具备良好的用户体验和数据管理能力。此外,一些欧洲高校如剑桥大学和苏黎世联邦理工学院也在科研空间管理中引入权限控制、数据分析等功能,提升了资源配置的科学性与灵活性。
国内高校近年来也逐步重视研究生学习空间的信息化建设,部分高校已开展相关系统的研发与应用。例如,清华大学、北京大学等高校在其图书馆、实验楼和科研基地中部署了自习室与研讨空间的在线预约系统,学生可提前规划使用时间,避免资源浪费与冲突。浙江大学、复旦大学等则在研究生院或研究中心内部建立了专门的学习工位管理系统,结合刷卡签到、后台监控等功能,提高空间使用的规范性与安全性。尽管目前大多数系统仍处于初步探索阶段,功能相对单一,但在提升科研环境管理水平方面已展现出良好成效,也为后续更智能化的发展奠定了基础。
总体来看,国内外在研究生学习空间管理方面的研究虽存在一定差异,但都体现出对信息化手段的高度重视。国外起步较早,技术成熟度较高,系统集成性强;而国内虽起步稍晚,但发展迅速,越来越多高校开始尝试将信息化管理应用于科研支持体系之中。随着高校对研究生科研环境重视程度的不断提升,构建更加完善、高效的学习空间管理系统已成为未来发展的趋势之一。
SpringBoot是Spring家族中的一个重要成员,它简化了Spring应用的初始搭建和开发过程[1]。通过提供一系列默认配置和自动装配机制,SpringBoot使得开发者能够更快地构建出生产级别的Spring应用。它支持多种开发工具和框架,如Maven、Gradle等,并且可以与多种数据库和缓存技术无缝集成[2]。SpringBoot的简洁性和高效性使其成为开发企业级应用的首选框架之一。
MySQL是一款开源的关系型数据库管理系统,它以其高性能、高可靠性和易用性而著称。MySQL支持多种存储引擎,如InnoDB、MyISAM等,能够满足不同应用场景的需求[3]。它提供了丰富的SQL语法和函数,使得开发者能够方便地进行数据查询、更新和删除操作。MySQL还支持事务处理、索引优化和复制等高级功能,为数据的完整性和安全性提供了有力保障。而且通过合理的数据库设计和优化,确保了系统的数据访问效率和数据安全性[4]。
JAVA是一种广泛使用的编程语言,具有跨平台、面向对象、安全性高等特点。JAVA语言提供了丰富的类库和API,使得开发者能够轻松地进行网络编程、数据库操作、图形界面开发等任务[5]。JAVA还支持多线程编程和分布式计算,为开发高性能和可扩展的应用提供了有力支持[6]。通过利用JAVA的面向对象特性和丰富的类库资源,成功实现了系统的各个功能模块,并保证了系统的稳定性和可扩展性。而且JAVA的跨平台特性也使得此次毕业设计能够在不同的操作系统和硬件平台上运行,为用户提供了更加便捷的使用体验。
基于Spring Boot框架开发工位管理具有显著优势。Spring Boot以其简洁的配置、高效的性能以及强大的集成能力,为快速构建稳定、可扩展的Web应用提供了坚实基础[7]。结合MySQL数据库的高效存储与检索能力,以及Java语言的广泛应用与成熟生态,系统能够实现复杂的数据处理与业务逻辑[8]。此外前端采用Vue.js等现代前端框架,可确保用户界面的流畅与互动性,技术实现路径清晰可行。
系统的开发主要依赖于开源技术与现有硬件资源,减少了购买商业软件或服务器的成本。高校一般已有较为完善的网络基础设施和服务器资源,可在原有平台上进行部署,无需额外投入大量资金。同时,系统的上线可以有效提升工位资源的使用效率,减少人工管理成本,从长期来看具备良好的经济效益。
系统界面简洁,功能模块清晰,用户操作流程直观,研究生和管理人员均可通过简单培训快速上手使用。权限划分明确,普通用户与管理员各司其职,降低了误操作的可能性。结合高校现有的信息化平台,系统可实现统一登录与信息同步,进一步提升了使用的便捷性。
-
-
- 社会与应用可行性
-
随着高校科研任务日益繁重,研究生对学习空间的需求不断增长,传统的管理方式已难以满足实际需求。构建研究生工位管理系统符合当前高校数字化转型的发展趋势,也契合师生对高效科研环境的实际需要,具备广泛的应用前景和社会价值。
- 首页:作为学生登录后的主界面,集中展示主要功能入口,方便快速访问常用模块。
- 通知公告:用于查看学校或平台发布的最新通知信息,确保及时获取重要动态。
- 校园资讯:提供与校园科研、生活相关的新闻和活动内容,丰富学生的课外信息获取。
- 教室信息:支持查询教室的基本信息、使用情况及课程安排,便于学生合理安排学习计划。
- 工位排座:可在线查看各区域的工位分布及当前使用情况,辅助选择合适的学习位置。
- 我的账户:用于查看和维护个人基本信息、修改密码等操作,保障账号安全。
- 个人中心:
- 个人首页:展示用户的使用记录与基本信息;
- 收藏:管理用户收藏的教室或工位信息;
- 评论管理:查看自己发表过的评论内容并进行维护。
- 后台首页:管理员登录后进入的主界面,集成所有管理模块的快捷入口。
- 系统用户:对注册用户进行统一管理,包括查看、搜索、禁用或删除用户账号。
- 教室信息管理:对教室信息进行添加、编辑、删除和详情查看,确保数据准确。
- 工位排座管理:维护工位资源数据,包括新增工位、调整布局、查看分配情况等。
- 系统管理:负责系统基础设置,如轮播图管理、权限配置等,提升平台整体体验。
- 通知公告管理:发布、编辑和删除通知公告,保持平台信息更新及时有效。
- 资源管理:
- 校园资讯管理:对资讯内容进行增删改查,保持资讯内容的时效性与准确性;
- 资讯分类管理:维护资讯的分类结构,便于内容归类与浏览。
- 性能需求:系统应支持至少1000个并发用户,响应时间小于3秒,确保用户在高峰期仍能顺畅使用。
- 可靠性需求:系统可用性需达到99.9%,故障恢复时间不超过30分钟,确保稳定运行。
- 安全性需求:用户数据需加密存储和传输,支持身份认证和授权机制,防止SQL注入等安全漏洞。
- 可用性需求:界面应简洁、直观,支持多平台兼容,如安卓和iOS,确保用户操作便捷。
- 扩展性需求:系统应具备良好的模块化设计,支持未来功能扩展和数据增长。
- 可维护性需求:代码应遵循编程规范,记录日志便于系统排查和维护。
- 法律和合规性需求:系统需符合数据保护法律和支付合规性要求,确保用户隐私安全。
- 支持性需求:应支持多角色管理并提供帮助文档和客服支持,提升用户体验。
学生用户用例图主要描述了研究生在系统中的核心操作行为及与系统的交互关系。用户可通过首页访问各个功能模块,查看通知公告以获取平台发布的最新消息,浏览校园资讯了解相关科研动态,查询教室信息以掌握教学安排和空间分布,查看工位排座情况以选择合适的学习位置。同时,学生可在个人中心管理个人信息、收藏内容以及评论记录,实现对自身使用数据的统一维护。学生用户用例图如下所示:

图3-1 学生用户用例图
管理员用例图简要描述了管理员在系统中的主要操作和管理职责。管理员可通过后台对用户信息、教室与工位数据进行增删改查,发布和管理通知公告,维护校园资讯内容,并对系统基础设置如轮播图等进行管理。整体体现了管理员在系统运行中承担的数据维护与权限管理角色。管理员用例图如下所示:

图3-2 管理员用例图
功能模块设计围绕学生与管理员两类用户展开,涵盖首页、通知公告、校园资讯、教室信息、工位排座、个人中心等学生端功能,以及系统用户管理、资源管理、信息维护等后台管理功能。各模块之间结构清晰、功能互补,满足研究生对学习空间信息的查询、预约与互动需求,同时为管理员提供高效的数据维护与系统管理手段,确保平台信息的及时更新与稳定运行。每个角色对应的功能模块如图所示。

图4-1系统功能结构图
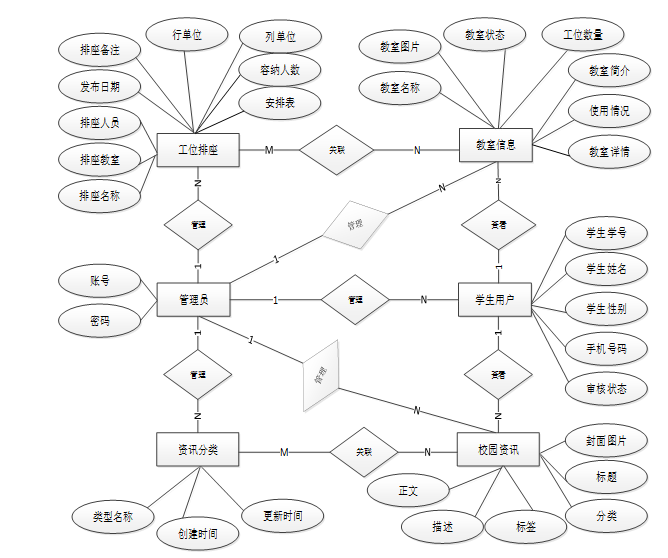
系统概念设计围绕工位管理的实际需求展开,构建一个信息集中、操作便捷、管理高效的在线平台。整个设计以用户角色为核心,划分为学生与管理员两大功能体系,分别对应前台服务与后台管理任务。在数据层面,采用结构化方式对教室、工位、用户、评论等核心实体进行抽象描述,明确各实体之间的关联关系。通过统一的信息管理机制,实现资源的动态更新与权限的分级控制,确保系统具备良好的扩展性与可维护性。E-R实体关系图。

图4-2总体ER图
通过上一小节工位管理平台中总E-R关系图上得出一共需要创建很多个数据表。在此主要罗列几个主要的数据库表结构设计。
介绍了一些根据各类别主要数据库表的设计结构以及基本功能建立数据库表:
表 4-1-access_token(登陆访问时长)
表 4-1-access_token(登陆访问时长)
| 编号 | 字段名 | 类型 | 长度 | 是否非空 | 是否主键 | 注释 |
| 1 | token_id | int | 是 | 是 | 临时访问牌ID | |
| 2 | token | varchar | 64 | 否 | 否 | 临时访问牌 |
| 3 | info | text | 65535 | 否 | 否 | 信息 |
| 4 | maxage | int | 是 | 否 | 最大寿命:默认2小时 | |
| 5 | create_time | timestamp | 是 | 否 | 创建时间 | |
| 6 | update_time | timestamp | 是 | 否 | 更新时间 | |
| 7 | user_id | int | 是 | 否 | 用户编号 |
表 4-2-article(文章)
| 编号 | 字段名 | 类型 | 长度 | 是否非空 | 是否主键 | 注释 |
| 1 | article_id | mediumint | 是 | 是 | 文章id | |
| 2 | title | varchar | 125 | 是 | 是 | 标题 |
| 3 | type | varchar | 64 | 是 | 否 | 文章分类 |
| 4 | hits | int | 是 | 否 | 点击数 | |
| 5 | praise_len | int | 是 | 否 | 点赞数 | |
| 6 | create_time | timestamp | 是 | 否 | 创建时间 | |
| 7 | update_time | timestamp | 是 | 否 | 更新时间 | |
| 8 | source | varchar | 255 | 否 | 否 | 来源 |
| 9 | url | varchar | 255 | 否 | 否 | 来源地址 |
| 10 | tag | varchar | 255 | 否 | 否 | 标签 |
| 11 | content | longtext | 4294967295 | 否 | 否 | 正文 |
| 12 | img | varchar | 255 | 否 | 否 | 封面图 |
| 13 | description | text | 65535 | 否 | 否 | 文章描述 |
表 4-3-article_type(文章分类)
| 编号 | 字段名 | 类型 | 长度 | 是否非空 | 是否主键 | 注释 |
| 1 | type_id | smallint | 是 | 是 | 分类ID | |
| 2 | display | smallint | 是 | 否 | 显示顺序 | |
| 3 | name | varchar | 16 | 是 | 否 | 分类名称 |
| 4 | father_id | smallint | 是 | 否 | 上级分类ID | |
| 5 | description | varchar | 255 | 否 | 否 | 描述 |
| 6 | icon | text | 65535 | 否 | 否 | 分类图标 |
| 7 | url | varchar | 255 | 否 | 否 | 外链地址 |
| 8 | create_time | timestamp | 是 | 否 | 创建时间 | |
| 9 | update_time | timestamp | 是 | 否 | 更新时间 |
表 4-4-auth(用户权限管理)
| 编号 | 字段名 | 类型 | 长度 | 是否非空 | 是否主键 | 注释 |
| 1 | auth_id | int | 是 | 是 | 授权ID | |
| 2 | user_group | varchar | 64 | 否 | 否 | 用户组 |
| 3 | mod_name | varchar | 64 | 否 | 否 | 模块名 |
| 4 | table_name | varchar | 64 | 否 | 否 | 表名 |
| 5 | page_title | varchar | 255 | 否 | 否 | 页面标题 |
| 6 | path | varchar | 255 | 否 | 否 | 路由路径 |
| 7 | parent | varchar | 64 | 否 | 否 | 父级菜单 |
| 8 | parent_sort | int | 是 | 否 | 父级菜单排序 | |
| 9 | position | varchar | 32 | 否 | 否 | 位置 |
| 10 | mode | varchar | 32 | 是 | 否 | 跳转方式 |
| 11 | add | tinyint | 是 | 否 | 是否可增加 | |
| 12 | del | tinyint | 是 | 否 | 是否可删除 | |
| 13 | set | tinyint | 是 | 否 | 是否可修改 | |
| 14 | get | tinyint | 是 | 否 | 是否可查看 | |
| 15 | field_add | text | 65535 | 否 | 否 | 添加字段 |
| 16 | field_set | text | 65535 | 否 | 否 | 修改字段 |
| 17 | field_get | text | 65535 | 否 | 否 | 查询字段 |
| 18 | table_nav_name | varchar | 500 | 否 | 否 | 跨表导航名称 |
| 19 | table_nav | varchar | 500 | 否 | 否 | 跨表导航 |
| 20 | option | text | 65535 | 否 | 否 | 配置 |
| 21 | create_time | timestamp | 是 | 否 | 创建时间 | |
| 22 | update_time | timestamp | 是 | 否 | 更新时间 |
表 4-5-classroom_information(教室信息)
| 编号 | 字段名 | 类型 | 长度 | 是否非空 | 是否主键 | 注释 |
| 1 | classroom_information_id | int | 是 | 是 | 教室信息ID | |
| 2 | classroom_name | varchar | 64 | 否 | 否 | 教室名称 |
| 3 | classroom_pictures | varchar | 255 | 否 | 否 | 教室图片 |
| 4 | classroom_status | varchar | 64 | 否 | 否 | 教室状态 |
| 5 | number_of_stations | double | 否 | 否 | 工位数量 | |
| 6 | introduction_to_classroom | text | 65535 | 否 | 否 | 教室简介 |
| 7 | usage | text | 65535 | 否 | 否 | 使用情况 |
| 8 | classroom_details | longtext | 4294967295 | 否 | 否 | 教室详情 |
| 9 | hits | int | 是 | 否 | 点击数 | |
| 10 | praise_len | int | 是 | 否 | 点赞数 | |
| 11 | collect_len | int | 是 | 否 | 收藏数 | |
| 12 | comment_len | int | 是 | 否 | 评论数 | |
| 13 | create_time | datetime | 是 | 否 | 创建时间 | |
| 14 | update_time | timestamp | 是 | 否 | 更新时间 |
表 4-6-code_token(验证码)
| 编号 | 字段名 | 类型 | 长度 | 是否非空 | 是否主键 | 注释 |
| 1 | code_token_id | int | 是 | 是 | 验证码ID | |
| 2 | token | varchar | 255 | 否 | 否 | 令牌 |
| 3 | code | varchar | 255 | 否 | 否 | 验证码 |
| 4 | expire_time | timestamp | 是 | 否 | 失效时间 | |
| 5 | create_time | timestamp | 是 | 否 | 创建时间 | |
| 6 | update_time | timestamp | 是 | 否 | 更新时间 |
表 4-7-collect(收藏)
| 编号 | 字段名 | 类型 | 长度 | 是否非空 | 是否主键 | 注释 |
| 1 | collect_id | int | 是 | 是 | 收藏ID | |
| 2 | user_id | int | 是 | 是 | 收藏人ID | |
| 3 | source_table | varchar | 255 | 否 | 否 | 来源表 |
| 4 | source_field | varchar | 255 | 否 | 否 | 来源字段 |
| 5 | source_id | int | 是 | 否 | 来源ID | |
| 6 | title | varchar | 255 | 否 | 否 | 标题 |
| 7 | img | varchar | 255 | 否 | 否 | 封面 |
| 8 | create_time | timestamp | 是 | 否 | 创建时间 | |
| 9 | update_time | timestamp | 是 | 否 | 更新时间 |
表 4-8-comment(评论)
| 编号 | 字段名 | 类型 | 长度 | 是否非空 | 是否主键 | 注释 |
| 1 | comment_id | int | 是 | 是 | 评论ID | |
| 2 | user_id | int | 是 | 是 | 评论人ID | |
| 3 | reply_to_id | int | 是 | 否 | 回复评论ID | |
| 4 | content | longtext | 4294967295 | 否 | 否 | 内容 |
| 5 | nickname | varchar | 255 | 否 | 否 | 昵称 |
| 6 | avatar | varchar | 255 | 否 | 否 | 头像地址 |
| 7 | create_time | timestamp | 是 | 否 | 创建时间 | |
| 8 | update_time | timestamp | 是 | 否 | 更新时间 | |
| 9 | source_table | varchar | 255 | 否 | 否 | 来源表 |
| 10 | source_field | varchar | 255 | 否 | 否 | 来源字段 |
| 11 | source_id | int | 是 | 否 | 来源ID |
表 4-9-hits(用户点击)
| 编号 | 字段名 | 类型 | 长度 | 是否非空 | 是否主键 | 注释 |
| 1 | hits_id | int | 是 | 是 | 点赞ID | |
| 2 | user_id | int | 是 | 否 | 点赞人 | |
| 3 | create_time | timestamp | 是 | 否 | 创建时间 | |
| 4 | update_time | timestamp | 是 | 否 | 更新时间 | |
| 5 | source_table | varchar | 255 | 否 | 否 | 来源表 |
| 6 | source_field | varchar | 255 | 否 | 否 | 来源字段 |
| 7 | source_id | int | 是 | 否 | 来源ID |
表 4-10-notice(公告)
| 编号 | 字段名 | 类型 | 长度 | 是否非空 | 是否主键 | 注释 |
| 1 | notice_id | mediumint | 是 | 是 | 公告ID | |
| 2 | title | varchar | 125 | 是 | 否 | 标题 |
| 3 | content | longtext | 4294967295 | 否 | 否 | 正文 |
| 4 | create_time | timestamp | 是 | 否 | 创建时间 | |
| 5 | update_time | timestamp | 是 | 否 | 更新时间 |
表 4-11-praise(点赞)
| 编号 | 字段名 | 类型 | 长度 | 是否非空 | 是否主键 | 注释 |
| 1 | praise_id | int | 是 | 是 | 点赞ID | |
| 2 | user_id | int | 是 | 是 | 点赞人 | |
| 3 | create_time | timestamp | 是 | 否 | 创建时间 | |
| 4 | update_time | timestamp | 是 | 否 | 更新时间 | |
| 5 | source_table | varchar | 255 | 否 | 否 | 来源表 |
| 6 | source_field | varchar | 255 | 否 | 否 | 来源字段 |
| 7 | source_id | int | 是 | 否 | 来源ID | |
| 8 | status | tinyint | 是 | 否 | 点赞状态:1为点赞,0已取消 |
表 4-12-slides(轮播图)
| 编号 | 字段名 | 类型 | 长度 | 是否非空 | 是否主键 | 注释 |
| 1 | slides_id | int | 是 | 是 | 轮播图ID | |
| 2 | title | varchar | 64 | 否 | 否 | 标题 |
| 3 | content | varchar | 255 | 否 | 否 | 内容 |
| 4 | url | varchar | 255 | 否 | 否 | 链接 |
| 5 | img | varchar | 255 | 否 | 否 | 轮播图 |
| 6 | hits | int | 是 | 否 | 点击量 | |
| 7 | create_time | timestamp | 是 | 否 | 创建时间 | |
| 8 | update_time | timestamp | 是 | 否 | 更新时间 |
表 4-13-station_row_seat(工位排座)
| 编号 | 字段名 | 类型 | 长度 | 是否非空 | 是否主键 | 注释 |
| 1 | station_row_seat_id | int | 是 | 是 | 工位排座ID | |
| 2 | bow_seat_name | varchar | 64 | 否 | 否 | 排座名称 |
| 3 | row_seat_classroom | varchar | 64 | 否 | 否 | 排座教室 |
| 4 | seating_personnel | varchar | 64 | 否 | 否 | 排座人员 |
| 5 | release_date | date | 否 | 否 | 发布日期 | |
| 6 | ring_seat_remarks | text | 65535 | 否 | 否 | 排座备注 |
| 7 | hits | int | 是 | 否 | 点击数 | |
| 8 | praise_len | int | 是 | 否 | 点赞数 | |
| 9 | comment_len | int | 是 | 否 | 评论数 | |
| 10 | scheduling_row | int | 是 | 否 | 行数 | |
| 11 | scheduling_col | int | 是 | 否 | 列数 | |
| 12 | row_unit | varchar | 64 | 是 | 否 | 行单位 |
| 13 | col_unit | varchar | 64 | 是 | 否 | 列单位 |
| 14 | scheduling_number | int | 是 | 否 | 容器人数 | |
| 15 | seatingtable | text | 65535 | 否 | 否 | 安排表 |
| 16 | create_time | datetime | 是 | 否 | 创建时间 | |
| 17 | update_time | timestamp | 是 | 否 | 更新时间 |
表 4-14-student_users(学生用户)
| 编号 | 字段名 | 类型 | 长度 | 是否非空 | 是否主键 | 注释 |
| 1 | student_users_id | int | 是 | 是 | 学生用户ID | |
| 2 | student_number | varchar | 64 | 是 | 是 | 学生学号 |
| 3 | student_name | varchar | 64 | 是 | 否 | 学生姓名 |
| 4 | student_gender | varchar | 64 | 否 | 否 | 学生性别 |
| 5 | mobile_phone_number | varchar | 16 | 是 | 是 | 手机号码 |
| 6 | examine_state | varchar | 16 | 是 | 否 | 审核状态 |
| 7 | user_id | int | 是 | 否 | 用户ID | |
| 8 | create_time | datetime | 是 | 否 | 创建时间 | |
| 9 | update_time | timestamp | 是 | 否 | 更新时间 |
表 4-15-upload(文件上传)
| 编号 | 字段名 | 类型 | 长度 | 是否非空 | 是否主键 | 注释 |
| 1 | upload_id | int | 是 | 是 | 上传ID | |
| 2 | name | varchar | 64 | 否 | 否 | 文件名 |
| 3 | path | varchar | 255 | 否 | 否 | 访问路径 |
| 4 | file | varchar | 255 | 否 | 否 | 文件路径 |
| 5 | display | varchar | 255 | 否 | 否 | 显示顺序 |
| 6 | father_id | int | 否 | 否 | 父级ID | |
| 7 | dir | varchar | 255 | 否 | 否 | 文件夹 |
| 8 | type | varchar | 32 | 否 | 否 | 文件类型 |
表 4-16-user(用户账户)
| 编号 | 字段名 | 类型 | 长度 | 是否非空 | 是否主键 | 注释 |
| 1 | user_id | int | 是 | 是 | 用户ID | |
| 2 | state | smallint | 是 | 否 | 账户状态:(1可用|2异常|3已冻结|4已注销) | |
| 3 | user_group | varchar | 32 | 否 | 否 | 所在用户组 |
| 4 | login_time | timestamp | 是 | 否 | 上次登录时间 | |
| 5 | phone | varchar | 11 | 否 | 否 | 手机号码 |
| 6 | phone_state | smallint | 是 | 否 | 手机认证:(0未认证|1审核中|2已认证) | |
| 7 | username | varchar | 16 | 是 | 否 | 用户名 |
| 8 | nickname | varchar | 16 | 否 | 否 | 昵称 |
| 9 | password | varchar | 64 | 是 | 否 | 密码 |
| 10 | | varchar | 64 | 否 | 否 | 邮箱 |
| 11 | email_state | smallint | 是 | 否 | 邮箱认证:(0未认证|1审核中|2已认证) | |
| 12 | avatar | varchar | 255 | 否 | 否 | 头像地址 |
| 13 | open_id | varchar | 255 | 否 | 否 | 针对获取用户信息字段 |
| 14 | create_time | timestamp | 是 | 否 | 创建时间 |
表 4-17-user_group(用户组)
| 编号 | 字段名 | 类型 | 长度 | 是否非空 | 是否主键 | 注释 |
| 1 | group_id | mediumint | 是 | 是 | 用户组ID | |
| 2 | display | smallint | 是 | 否 | 显示顺序 | |
| 3 | name | varchar | 16 | 是 | 否 | 名称 |
| 4 | description | varchar | 255 | 否 | 否 | 描述 |
| 5 | source_table | varchar | 255 | 否 | 否 | 来源表 |
| 6 | source_field | varchar | 255 | 否 | 否 | 来源字段 |
| 7 | source_id | int | 是 | 否 | 来源ID | |
| 8 | register | smallint | 否 | 否 | 注册位置 | |
| 9 | create_time | timestamp | 是 | 否 | 创建时间 | |
| 10 | update_time | timestamp | 是 | 否 | 更新时间 |
注册界面用于创建免费账户,布局简洁。页面中央有“Create your free account”标题和多个输入框,用户可填写账号、密码、昵称、邮箱等信息,并选择身份(如学生用户)。填写完成后点击“注册”按钮即可完成注册,页面还提供登录和找回密码链接,方便用户操作。注册界面如下图所示。

图5-1 注册界面
-
-
- 登录界面
-
点击“登录”按钮,输入用户名、密码、验证码登录系统,登录时前端会自动校验用户名与密码以及该用户是否审核通过,审核通过的用户输入正确登录成功,输入错误会有提示信息。登录界面如下图所示。

图5-2 登录界面
-
-
- 首页界面
-
学生用户首页界面简单明了,包含通知公告、校园资讯、教室信息、工位排座、我的账户和个人中心等功能入口,方便学生快速查看信息和进行相关操作。首页界面如下图所示。

图5-3 首页界面
学生用户在教室信息界面可以浏览教室信息列表,通过搜索功能快速找到目标教室。点击进入详情页后,可以查看教室的详细情况,并进行点赞、收藏以及发表评论等互动操作,方便学生交流和分享教室使用体验。教室信息界面如下图所示。

图5-4 教室信息界面

图5-5 教室信息详情界面
学生用户在工位排座界面可查看工位列表,通过搜索快速定位所需工位,进入详情页后可查看具体信息,并进行点赞和发表评论等操作,方便学生了解和反馈工位使用情况。工位排座界面如下图所示。

图5-6 工位排座界面

图5-7 工位排座详情界面
学生用户在个人中心界面可以查看个人首页信息,集中管理收藏内容和评论记录,方便随时查看和维护自己的学习互动数据。个人中心界面如下图所示。
图5-8 个人中心界面
图5-9 收藏界面

图5-10 评论管理界面
-
- 管理员模块主要功能实现
管理员后台首页界面简洁直观,集中展示了系统用户、教室信息管理、工位排座管理、系统管理、通知公告管理和资源管理等功能入口,方便管理员快速进行各项后台操作与维护。首页界面如下图所示。

图5-11首页界面
-
-
- 教室信息管理
-
管理员在教室信息管理界面可查看教室列表,支持查询、重置、删除操作,还可进入详情页查看具体信息及评论内容。同时提供添加新教室信息的功能,方便管理员维护和更新教室数据。教室信息界面如下图所示。

图5-12 教室信息列表界面

图5-13 添加教室信息界面
-
-
- 工位排座管理
-
管理员在工位排座管理界面可查看工位列表,支持查询、重置、删除操作,进入详情页后可查看具体信息、分配情况及用户评论,并提供添加新工位排座的功能,便于管理员进行统一管理和维护。工位排座管理界面如下图所示。

图5-14工位排座列表界面

图5-15 添加工位排座界面图
管理员在系统管理中的轮播图管理界面,可以对首页轮播内容进行查询、重置、删除、添加和查看详情操作,方便灵活维护平台首页展示信息。系统管理界面如下图所示。

图5-16系统管理界面图
管理员在资源管理界面可以对校园资讯进行查询、重置、删除、添加、查看详情及查看评论,同时还能管理资讯分类,实现分类信息的统一维护与更新,方便内容的整理和展示。资源管理界面如下图所示。

图5-17资源管理界面图
系统测试的主要目的是确保系统的功能、性能和稳定性满足需求规格说明书中的要求,并验证系统在实际使用环境中的可用性和可靠性。通过测试,可以发现软件中的缺陷、漏洞和潜在问题,确保系统运行的准确性、完整性和安全性。在功能测试中,目的是验证系统各功能模块是否按设计实现预期功能,例如用户登录、信息管理、数据查询等核心功能是否准确执行。性能测试的目的是验证系统在高并发、数据量大等压力场景下的响应时间和处理能力,确保系统具备良好的性能。兼容性测试的目的是确保系统在不同的硬件、软件和浏览器环境中能正常运行。测试还包括对异常处理和边界条件的验证,确保系统在异常场景下能够正确处理和恢复。最终,通过测试确保系统可以安全稳定地部署上线,为用户提供可靠的服务。
系统测试采用多种测试方法,以全面验证系统的功能和性能。功能测试采用黑盒测试方法,通过设计测试用例直接验证系统功能是否符合需求,无需了解内部代码逻辑。例如,设计用例验证用户登录模块,通过输入合法和非法的用户名与密码,检查系统响应是否符合预期。性能测试采用压力测试和负载测试方法,通过模拟高并发用户访问、数据处理的场景,评估系统的响应时间、吞吐量和稳定性。兼容性测试通过在不同操作系统、浏览器和硬件设备上运行系统,验证其在不同环境中的适应性[11]。异常测试通过设计边界条件和异常输入,检查系统对非法数据和操作的处理能力。测试用例的设计需覆盖系统的所有功能模块和接口,确保测试过程的全面性。通过系统测试方法的综合应用,可以有效发现问题,并为系统的优化和改进提供依据。
系统的测试用例表格如下图所示。
表6-2 系统测试用例表
| 测试项 | 测试用例 | 问题 | 结论 |
| 首页展示 | 检查首页各功能入口是否显示正常 | 无 | 正常 |
| 通知公告 | 查看通知列表并点击详情 | 无 | 正常 |
| 校园资讯 | 浏览资讯列表并查看分类信息 | 无 | 正常 |
| 教室信息 | 进入教室列表并搜索特定教室 | 无 | 正常 |
| 教室详情 | 点赞、收藏、评论功能测试 | 无 | 正常 |
| 工位排座 | 查看工位列表并搜索指定工位 | 无 | 正常 |
| 工位详情 | 点击进入详情页并发表评论 | 无 | 正常 |
| 我的账户 | 修改个人信息并保存 | 无 | 正常 |
| 个人中心 | 查看收藏内容与评论记录 | 无 | 正常 |
| 后台首页 | 登录后台并检查功能菜单是否完整 | 无 | 正常 |
| 系统用户管理 | 查看用户列表并搜索特定用户 | 无 | 正常 |
| 教室信息管理 | 添加、编辑、删除教室信息 | 无 | 正常 |
| 工位排座管理 | 添加、查看、删除工位信息 | 无 | 正常 |
| 系统管理 | 轮播图管理(增删改查) | 无 | 正常 |
| 通知公告管理 | 发布、编辑、删除通知公告 | 无 | 正常 |
| 资源管理 - 资讯 | 添加、编辑、删除校园资讯 | 无 | 正常 |
| 资源管理 - 分类 | 添加、删除资讯分类 | 无 | 正常 |
根据上述测试用例的执行情况,系统各功能模块整体运行稳定,主要业务流程均能正常完成。学生用户相关功能如首页浏览、教室信息查询、工位排座查看、个人中心管理等操作流畅,管理员后台在系统用户管理、教室与工位信息维护、资源及通知公告管理等方面也表现出良好的功能完整性。所有测试项在本次测试过程中未发现严重功能缺陷,系统表现符合预期设计要求,具备良好的可用性与稳定性,可进入下一阶段的测试或上线准备。
随着高校教学资源的不断扩展与优化,研究生学习空间的合理分配与高效管理成为提升科研效率的重要环节。基于Spring Boot框架构建的研究生工位管理系统,为高校提供一套稳定、可维护、易扩展的工位预约与管理平台。系统采用前后端分离的设计理念,以后端为主实现数据处理与业务逻辑控制,支持用户信息管理、工位排座查询、预约记录追踪、评论互动等功能模块,满足研究生日常使用需求的同时,也为管理人员提供便捷的数据维护方式。
在技术实现上,系统依托Spring Boot框架优势,整合MyBatis持久层操作数据库,结合MySQL作为数据存储核心,确保数据安全性与一致性。通过RESTful风格接口设计,提升系统的可读性与可扩展性,便于后续功能迭代。同时,系统引入权限控制机制,区分普通用户与管理员角色,保障操作的合规性与数据的隔离性。界面交互部分虽以简洁为主,但在用户体验层面充分考虑了信息展示的清晰度与操作流程的顺畅性。
整个开发过程注重代码结构的规范性与模块职责的明确划分,利用Spring Boot自动配置特性简化项目搭建流程,提高开发效率。测试阶段覆盖主要功能点,验证了系统运行的稳定性与数据处理的准确性。从实际应用角度看,该系统能够有效缓解研究生群体在科研过程中面临的座位紧张、预约混乱等问题,提升学习空间的利用率与管理水平。
综上所述,基于Spring Boot的研究生工位管理系统不仅具备良好的技术架构和功能完整性,也在实际应用场景中展现出较强的实用性与推广价值,为高校科研环境的数字化转型提供了有力支撑。
- 韦珍娜,陈宇佳. 基于Springboot的服装租赁系统设计 [J]. 电脑编程技巧与维护, 2025, (01): 35-38. DOI:10.16184/j.cnki.comprg.2025.01.005.
- 姚佰允,张豪,杜瑞庆. 基于SpringBoot与Vue的学院人员管理系统设计与实现 [J]. 无线互联科技, 2025, 22 (02): 78-83.
- 谢海明,张佐中,林顺福.基于自动化技术的MySQL故障处理系统的设计与实现[J].电脑知识与技术,2024,20(33):73-75.DOI:10.14004/j.cnki.ckt.2024.1721.
- 陈芳.基于MySQL数据库的数据录入系统设计研究[J].科技资讯,2024,22(20):35-37.DOI:10.16661/j.cnki.1672-3791.2405-5042-7194.
- 谢帅虎.基于Java语言的翻页功能接口程序设计与实现[J].数字通信世界,2024,(11):92-94.
- 贾琴.Java编程语言的应用策略分析[J].集成电路应用,2024,41(10):84-85.DOI:10.19339/j.issn.1674-2583.2024.10.034.
- 张靖旭,曾晓晶,郭玉坤. 基于SpringBoot的校园植物信息网建设研究 [J]. 信息与电脑(理论版), 2024, 36 (22): 119-121.
- 戴亚哲,李尤,赵利宏,等. 基于SpringBoot+Vue的文旅平台设计与研究 [J]. 无线互联科技, 2024, 21 (21): 70-72.
- 本刊讯.海南无线电管理机构全力保障海南商业航天发射场一号工位首发无线电安全[J].中国无线电,2025,(03):2-3.
- Mao B ,Shen Y ,Chen Y , et al.Experiences of healthcare professionals returning to work post breast cancer diagnosis in China: A descriptive qualitative study.[J].Scientific reports,2025,15(1):1938.
- 罗金洋,李勇,倪恒球,等.潘集选煤厂智能化建设促进“工位”替代“岗位”管理模式创新实践[J].煤炭加工与综合利用,2024,(12):73-79+83.DOI:10.16200/j.cnki.11-2627/td.2024.12.017.
- Tahlyan D ,Mahmassani H ,Stathopoulos A , et al.In-person, hybrid or remote? Employers’ perspectives on the future of work post-pandemic[J].Transportation Research Part A,2024,190104273-104273.
- 王宇兵,苏柯,金希红,等.面向工位的标准地铁列车车体模块化设计[J].电力机车与城轨车辆,2024,47(05):25-29.DOI:10.16212/j.cnki.1672-1187.2024.05.005.
- 陈少云.造船精度管理在下料工位中的实践与探索[J].船舶物资与市场,2024,32(08):110-112.DOI:10.19727/j.cnki.cbwzysc.2024.08.036.
- 杨芸畅.工位场景个性化环境偏好特征辨识方法研究[D].大连理工大学,2024.DOI:10.26991/d.cnki.gdllu.2024.001467.
- 王雨朦.基于化工企业工位分层定置法的流动工位的管理[J].塑料工业,2024,52(05):196.
- 宫大鹏,吴立国,田超然,等.无人值守多工位空间行波管老炼信息化系统[C]//中国电子学会.第二十二届真空电子学学术年会论文集.电子科技大学,微波电真空器件国家级重点实验室;成都煌沣科技有限公司;电子科技大学(深圳)高等研究院;,2024:153-157.DOI:10.26914/c.cnkihy.2024.047581.
- C. S W .Middle Childhood and Beyond: Evolving Psychoanalytic Perspectives on Developmental Tasks and Clinical Work, Post Classical Theoretical Contributions, Neurobiology, and Our Changing Culture[J].Journal of Infant, Child, and Adolescent Psychotherapy,2023,22(2):93-94.
在完成本次毕业论文的过程中,我收获了诸多宝贵的经验,也感受到了成长的喜悦,也深刻体会到理论与实践相结合的重要性。在这里我特别感谢我毕设的导师。在整个毕设过程中老师不但给我指明方向也给予我专业的指导,给了我很大的帮助也让我在探索中不断突破自我不断提升我的专业能力,更让我学会了如何以科学的方法解决问题。
我也感谢学校为我提供了一个良好的学习环境和丰富的资源支持。让我得以接触到前沿的技术知识和开发工具,为毕业设计的顺利开展奠定了坚实基础。在开发过程中,我遇到了许多技术难题,但通过查阅大量文献资料和反复实践,我逐渐找到了解决方法。这一过程不仅锻炼了我的自主学习能力,也让我深刻体会到知识的力量。
最后我要感谢我的家人和亲朋们。在我为毕业设计忙碌的日子里,他们始终给予我无条件的支持和鼓励。他们的理解让我能够在紧张的学习中保持良好的心态,专注于项目的每一个细节。这份毕业设计是我大学生活的完美收官,也是我人生旅程中的一个重要里程碑。我将带着这份成长和感恩,继续在未来的道路上努力前行。
附录
系统核心代码设计
用户注册
注册页UserController.java,传入user对象,并将"user_id"、 "state"、 "user_group"、"login_time"、"phone"、"phone_state"、 "username"、"nickname"、"password"、"email"、"email_state"、"avatar"、"create_time"输入,重点是 "username"、"nickname"、"password"必须输入,通过获取username,数据库查询是否有该用户,如果存在,则提示“用户已存在”,否则执行将UserId置为空(数据库表中该字段已设置自动递增),代码如图所示。

图注册核心代码图
用户登录
登录页,首先传入"username"、"email"、"phone"、"password",用户可通过用户名、邮箱、手机号进行登陆,通过判断resultList来确定查询结果,然后执行查询用户组UserGroup,用户组里面不存在,依然报“用户不存在”,执行完以上代码,最后涉及到用户带有“审核”的,会查询examine_state(用户的审核状态),数据库表user_group中含有source_table和source_field进行查询,以上步骤完成,对输入的密码进行存储Token到数据库,匹对账号和密码,数据库中的AccessToken为令牌,用于身份认证,代码如图所示。

用用户登录核心代码图
修改密码
修改密码,通过请求data,获取旧密码,并将新密码重新赋值,期间都是需要通过加密,代码如图所示。

修改密码核心代码图
修改数据
修改一个数据,原理与add基本一致,不同点在于通过readConfig()读取关键字,以及通过readQuery()获取URL后面?指定位置的标识,转成Map对象后,执行update操作,同样通过拼接的sql语句执行,执行过程读取query,toWhereSql()语句完成数据库操作,body为修改对象的值,代码如图所示。

修改数据核心代码图
删除数据
删除一条数据,通过readQuery(),获取URL后面的对象地址,删除FROM具体的table,query删除查询FindConfig语句,代码如图示。

图4-11删除数据核心代码图
获取列表
通过请求的参数获取列表数据,代码如图所示。

图获取列表核心代码图
图片上传
通过请求的参数获取列表数据,代码如图4-13所示。

图片上传核心代码图
免费领取项目源码,请关注❥点赞收藏并私信博主,谢谢~
1096

被折叠的 条评论
为什么被折叠?



