在真核生物的细胞核内,染色质的空间分布绝非随机,而是遵循着精密的组织原则。 为了实现跨越遥远基因组距离的功能性互作——例如调控基因表达的关键元件如增强子与启动子之间的相互作用——空间上存在潜在关联的染色质区域会被主动拉近。这种动态的空间接近过程,使得原本在基因组线性序列上相隔甚远的调控元件得以在三维空间中物理接触。更为重要的是,细胞核本身是一个物理空间有限的微环境。在这种空间受限的条件下,为了容纳庞大的基因组并高效地实现复杂的调控网络,染色质会自发地或受引导地聚集、压缩,形成高度有序且功能特异性的结构域或凝聚体。因此,染色质在核内的聚集与非随机分布,是基因组实现长程通讯与高效功能调控的关键空间基础。
2009年,分子生物学领域迎来重大突破——美国科学家Job Dekker及其团队在《Science》期刊上首次提出高通量染色体三维构象捕获技术(High-throughput Chromosome Conformation Capture,Hi-C)。这项技术通过跨尺度捕捉染色质空间互作模式,开创性地实现了全基因组范围内染色质三维结构的系统性解码。作为一种经典的空间基因组学分析方法,Hi-C通过将物理邻近的DNA片段进行交联、切割与连接,结合高通量测序与生物信息学建模,可绘制出高分辨率的三维染色质拓扑图谱,精准揭示染色质环(Chromatin Loops)、拓扑关联结构域(TADs)及染色体区室(Compartments)等关键结构的空间排布规律。其产出数据不仅阐明了基因调控元件在三维空间中的远程互作机制,更为疾病相关的基因组结构变异研究奠定了方法论基石,深刻重塑了现代表观遗传学的研究范式。

01 相关概念
1、染色质区室A Compartment:指开放的染色质区域,基因表达活跃且密度高,富含主动转录相关的组蛋白标记(如H3K4me3),通常位于细胞核内部,促进基因调控功能。
2、染色质区室B Compartment:指结构紧凑的染色质区域,基因表达不活跃且密度低,含有基因沉默相关的组蛋白标记(如H3K27me3),通常位于细胞核外围,维持异染色质稳定性。
3、TAD(拓扑结构域):指染色质区室中互作频率较高的基因组单元,富含H3K27me3修饰、RNA聚合酶II和CTCF结合位点,与组蛋白修饰及甲基化相关;其边界保守且富含活跃转录标记,是区室互作的核心结构。
4、LAD(层关联域):指染色质区室中互作较弱的单元,主要由转录沉默染色质组成,富含异染色质组蛋白标记(如H3K27me3和H3K9me3),维持核膜关联的基因抑制功能。
5、Loop(染色质环):指染色质在空间中形成的环状结构,基于局部高频位点互作(如启动子-增强子),使线性距离远的调控元件相遇,从而调控基因转录(如促进转录起始);在TAD中互作频率高于周围区域,结构精细,作用于基因层面。

图 染色质组织的等级结构示意图(Doğan and Liu., 2018)。

图 染色质层级结构(Razin and Ulianov ., 2017)。
02 技术流程
Hi-C通过交联固定染色质的空间结构,利用限制性内切酶切割DNA片段,再以生物素标记的核苷酸连接空间邻近的染色质片段,最终通过高通量测序捕获全基因组范围内染色质的三维互作网络。
(1)样品交联(空间互作固定):利用交联剂穿透细胞膜,诱导DNA-蛋白质、蛋白质-蛋白质间共价交联,原位固化染色质三维空间结构,捕获远程染色质环、拓扑关联域等空间互作信息(注意控制交联时间,避免过度交联导致DNA片段化异常)。
(2)限制性酶切(特异性位点断裂):细胞裂解后,选用限制性内切酶(如Hind III、Mbo I等)消化交联DNA,产生粘性末端。
(3)末端修复与生物素标记(文库标记核心):聚合酶补平黏性末端,同时掺入生物素标记位点,为后续选择性富集空间邻近连接片段提供分子标签。
(4)邻近连接(空间互作锁定):连接酶在低浓度DNA条件下催化平末端连接,优先连接空间邻近的染色质片段,形成嵌合体DNA。
(5)解交联与片段化(文库制备):处理逆转交联,释放纯DNA复合物,超声打断至300-500bp(适配Illumina测序平台),检测片段分布,排除未解交联大分子。
(6)亲和捕获与高通量测序(互作图谱构建):链霉亲和素磁珠特异性结合生物素标记连接点,末端修复→加A接头→PCR扩增,Illumina双端测序(PE150)。

图 Hi-C实验流程图(Lieberman-Aiden et al., 2009)。
03 分析内容
1、染色体相互作用
一般情况下,绝大多数的位点间交互分布在同一染色体内部,极少的染色体间交互表明染色体并不是随机分布在细胞核内。通过进行染色体间相互作用分析,以发掘不同染色体间交互的基本情况。可以采用Heatmap展示全基因组染色体之间的交互(Valid Reads Pair数取log值),横纵坐标表示不同的染色体,交互强度随颜色深度逐渐增强。同样也可以采用Heatmap展示各个染色体内部之间的顺式相互作用。

图 全基因组互作热图。
2、各样本A/B Compartments分析
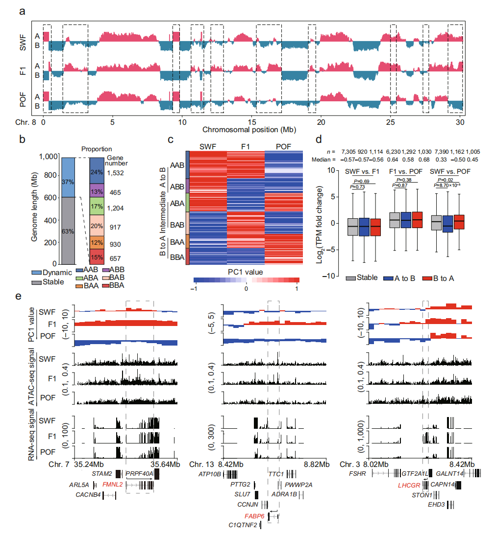
在生物体的生命活动或生理状态发生动态变化时,染色质区室常伴随显著的A/B类型转换——例如,从封闭的B区室转变为开放的A区室,或反之。通常采用主成分分析(PCA)方法对全染色体进行功能区室划分:首先通过PCA降维技术提取每条染色体的第一主成分向量(PC1),随后将该向量与基因组特征参数进行皮尔森相关性分析。根据相关系数的正负极性对染色质空间结构进行功能注释——呈现显著正相关的区域被定义为转录活跃的A区室,而呈现负相关或无显著相关的区域则归类为转录抑制的B区室。这一转换过程不仅直接导致染色质状态的改变,如开放性(accessibility)或可及性(accessibility)的提升或抑制,还进一步影响调控因子(如转录因子)或功能元件(如增强子)与开放染色质区域的结合亲和力,从而重塑基因表达网络(可通过ATAC-seq等测序技术进行交叉验证,以量化染色质可及性变化并锁定关键结合位点)。
以鸡卵泡发育研究为例(比较SWF、F1、POF三个关键时期),全基因组分析显示8号染色体特定区域(虚线标记)存在显著区室转换,提示相关基因转录状态在发育时序中发生"激活-沉默"动态切换(Li et al., 2022)。联合多组学验证时:
(1)RNA-seq整合:统计A/B转换区基因的表达量变化,结合功能富集锁定受染色质结构调控的关键基因(如排卵相关通路);
(2)ATAC-seq交叉:分析转换区染色质可及性峰值(peaks)的时空特异性,定位调控元件;
(3)候选基因筛选:代表性基因FMNL2、FABP6和LHCGR在虚线框区域呈现区室转换、ATAC-seq开放信号及RNA-seq表达的协同波动,印证染色质三维架构对功能的时序性调控。

图 鸡卵泡发生过程中颗粒细胞的区室化动态(Li et al., 2022)。
3、各样本TAD分析
在三维基因组学研究中,TAD的分析结果通常以三角形热图的形式可视化呈现,其中每一个独立的小三角区域即代表一个特定的TAD结构域。TAD是染色质三维结构中比A/B compartments更为精细的功能单元。其主要特征在于域内呈现高度互作的染色质区域,而其边界则主要由绝缘元件(如绝缘子蛋白CTCF和黏连蛋白复合物Cohesin)构成,这些边界元件严格限制了顺式调控元件(如增强子-启动子)的跨域互作。如果TAD的边界发生适应性调整,其稳定性的变化往往伴随着核心组蛋白修饰(如H3K27ac或H3K4me3)或调控因子水平的波动,这些修饰通过影响染色质的凝聚程度和开放性,形成反馈调节回路,最终调控下游基因的转录活性(例如,增强子-启动子相互作用可能因此增强或减弱)(可通过CUT&Tag等测序技术深入研究,以解析组蛋白修饰和转录因子的特异性调控机制)。

图 TAD展示图。
4、各样本loop鉴定
值得注意的是,尽管大部分A/B区室和TAD结构在不同细胞类型中表现出相对保守性,但环状互作(loop)结构则更具动态特征,它们频繁连接启动子与增强子元件,直接关联基因激活事件(如细胞分化或应激响应)。这种动态性使得启动子-增强子互作模式能依据调控因子水平的变化而差异化调整,从而实现对特定基因的更精准调控(可与RNA-seq关联分析高效验证基因表达变化)。

图 IGV中loop可视化。
04 技术应用
1、揭示基因组三维空间结构调控基因表达的机制
利用高通量染色体构象捕获技术构建高分辨率全基因组染色质互作图谱,精准识别大量在基因组线性序列上距离遥远、但在三维空间中紧密邻近的调控元件(如增强子-启动子对)。通过整合分析这些空间邻近调控元件的互作模式、强度及其动态变化,结合基因表达谱(如 RNA-seq)和功能验证实验,深入阐明三维基因组结构的建立、维持与重塑如何精确控制特定基因的时空特异性激活或沉默,从而揭示基因组空间构象信息传递的核心调控网络。
2、整合三维基因组与多组学解析疾病与癌症发生机理
系统比较病理状态(如肿瘤组织)与正常对照组织的三维基因组结构(包括区室转换、TAD 边界破坏、异常染色质环形成等关键特征)的显著差异。通过将高分辨率的三维基因组图谱与全基因组测序(WGS,揭示序列变异)、转录组测序(RNA-seq,反映基因表达状态)、染色质可及性图谱(ATAC-seq,指示开放染色质区域)以及组蛋白修饰图谱(ChIP-seq,表征表观遗传状态)等多组学数据进行深度整合分析,构建多维度调控网络。可以阐明基因组结构变异(SV)、表观遗传修饰异常与三维空间结构紊乱如何协同作用,驱动关键癌基因的异常激活或抑癌基因的失活,从而揭示疾病发生发展的核心分子通路和潜在治疗靶点。
3、解析细胞发育、分化及环境响应中三维基因组的动态调控机制
系统比较不同发育阶段(如胚胎期、成体)、不同分化状态(如干细胞、前体细胞、终末分化细胞)或不同环境处理条件(如激素刺激、温度胁迫、光照变化)下的细胞群体或组织的三维基因组结构特征(如 Compartment 转换、TAD 重组、Loop 形成/消失)。通过精细刻画这些时空特异性的染色质构象变化,并关联分析相应阶段的基因表达模式(RNA-seq)和表观遗传景观(如组蛋白修饰、DNA甲基化),揭示三维基因组结构如何作为一种动态的调控平台,精确协调关键发育/分化基因或环境应答基因的时序性、组织特异性表达,从而驱动细胞命运决定和对环境变化的适应性响应。
05 Hi-C与多组学联合分析思路

参考文献
[1] Razin S V, Ulianov S V. Gene functioning and storage within a folded genome[J]. Cellular & molecular biology letters, 2017, 22: 1-15.
[2] Doğan E S, Liu C. Three-dimensional chromatin packing and positioning of plant genomes. Nat Plants 4: 521–529[EB/OL].(2018)
[3] Lieberman-Aiden E, Van Berkum N L, Williams L, et al. Comprehensive mapping of long-range interactions reveals folding principles of the human genome[J]. science, 2009, 326(5950): 289-293.
[4] Li D, Ning C, Zhang J, et al. Dynamic transcriptome and chromatin architecture in granulosa cells during chicken folliculogenesis. Nat Commun. 2022; 13: 131[EB/OL].
1527

被折叠的 条评论
为什么被折叠?



