2025年3月7日,中国科学院生物与化学交叉研究中心朱正江教授团队在Science Advances(IF:11.7)上发表了题为“Citrulline regulates macrophage metabolism and inflammation to counter aging in mice”的研究性论文。

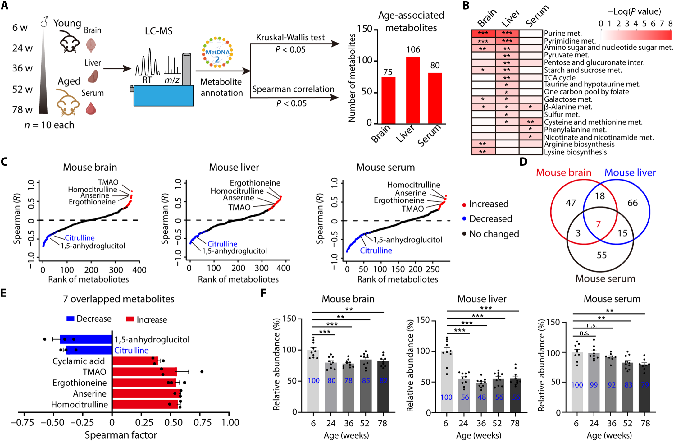
人们广泛的认为衰老的关键特征是代谢失调和代谢物浓度的改变,然而对驱动衰老的内源性代谢物的全面研究仍然不足。本研究通过对不同周龄小鼠的脑组织、肝脏组织和血清样本进行非靶向代谢组学分析,发现瓜氨酸是一种与衰老相关的代谢物,其含量水平随着衰老进程显著下降。通过体外实验,发现瓜氨酸能够通过减少细胞衰老、防止DNA损伤、防止细胞周期停滞、调节巨噬细胞代谢和减轻炎症等发挥抗衰老作用。通过体内实验,发现补充瓜氨酸可以对老年小鼠产生有益的影响并改善了与年龄相关的衰老表型。进一步阐明,瓜氨酸能够拮抗炎症,抑制巨噬细胞中的促炎反应。机制研究表明,瓜氨酸是哺乳动物雷帕霉素靶蛋白(mTOR)激活的潜在抑制剂,通过调控mTOR-HIF1α-糖酵解信号通路,抑制炎症和衰老。这些发现强调了瓜氨酸缺乏在在驱动衰老方面的重要性,并突出了补充瓜氨酸可作为一种潜在的抗衰老治疗策略。

图1 瓜氨酸在衰老过程中显著下调(Xie et al., 2025)。
参考文献
[1]Zhangdan X, Moubin L, Beizi X, et al. Citrulline regulates macrophage metabolism and inflammation to counter aging in mice[J]. Science Advances, 2025, 11(10) : 4957.

被折叠的 条评论
为什么被折叠?



