很多人提到精益生产,心里都有个问号:
- “这个到底和我们业务有啥关系?”
- “看上去那么复杂,是不是又是个管理噱头?”
其实,精益生产的核心是消除浪费,提高效率。
它不仅仅是理论,而是一整套帮助你提升生产力、降低成本的管理工具和方法。
今天,我们就一口气讲清楚:精益生产的七大浪费、五大原则、九大方法。
并且让你看到如何通过智能管理系统,轻松地落实这些方法,解决实际问题。

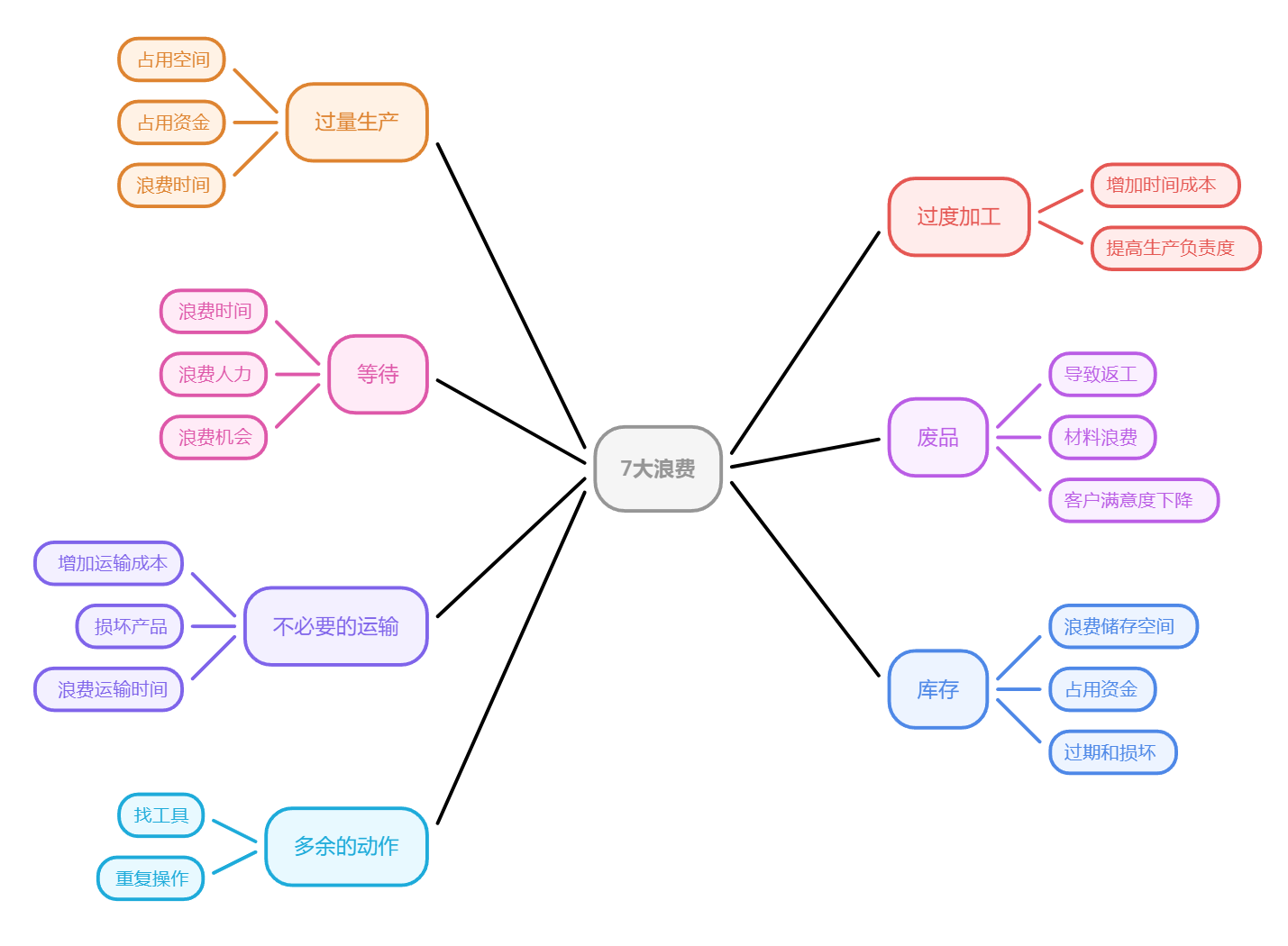
一、精益生产的七大浪费:找出问题,消除浪费
精益生产的关键就是消除浪费。
那什么是浪费呢?简单来说,所有不为客户创造价值的东西,都是浪费。
如果你的生产线有
- 不必要的步骤、
- 等待、
- 或者多余的库存,
那这些就是浪费。
我们先从精益生产中的七大浪费聊起:
1.过量生产——生产比需求多
说白了,就是提前生产,结果产品积压在仓库里,
- 占用空间、
- 占用资金、
- 浪费时间。
你知道,库存越多,企业负担越大。
2.等待——每一秒都浪费
员工等物料、设备等故障,甚至是等着审批单。
- 浪费时间、
- 浪费人力、
- 浪费机会。
任何“停工”的时间都在消耗生产力。
https://s.fanruan.com/739bg
3.不必要的运输——搬来搬去的时间
经常会看到工厂内部的物料不停搬动,这不仅浪费时间,还增加了运输成本。
运输过程中还可能会损坏产品。
4.过度加工——做得过于复杂
很多时候,产品的设计或者生产步骤超出了实际需求。
过度加工不仅增加了时间成本,也提高了生产的复杂度。
5.废品——产品做不好,浪费重来
废品率高,直接导致返工和材料浪费。
而且不合格的产品也会影响客户满意度。
6.库存——闲置的“死”资产
库存积压不仅占用了仓储空间,还占用了公司的资金。
如果物料和成品的库存过多,还可能造成过期或者损坏。
7.多余的动作——浪费每一分每一秒
员工在工作时,有时候会做很多不必要的动作,比如走动找工具、重复操作等。

二、精益生产的五大原则:让生产更有节奏
讲完了浪费,就要讲讲怎么消除浪费。
我们先要理解精益生产的五大原则。
精益生产的五大原则是推动改善的基本方向,贯穿着每一个生产环节。
它们不是纸上谈兵,而是可以直接应用到企业的日常管理中的。
1.确定价值
关键在于,明确客户的需求是什么,什么才是真正值得投入的资源。
你可能会问,怎么知道客户需要什么?
其实,利用管理系统来追踪客户的反馈和订单数据,你就能明确哪些是客户真正看重的价值。
这能帮助你聚焦资源,避免浪费在不必要的生产环节上。
2.识别价值流
要想避免浪费,首先得了解你的生产流程
- 每一步都在做什么,
- 哪些步骤在创造价值,
- 哪些是多余的。
这时候,管理系统能帮你很直观地呈现生产流程图,显示每个环节的时间和状态,让你快速找出瓶颈所在。
优化不必要的步骤,流畅的生产流程能有效提高生产效率。

3.创建流动
生产过程中,一旦有了停顿,整个流程就会卡壳,生产效率低下。
要想避免这些不必要的等待和中断,创造流动至关重要。
- 通过智能系统自动调度生产任务,
- 实时监控物料和设备状态,
- 可以让生产线几乎不间断运行。
只要有了数据支持,系统就能帮你消除无效等待,让生产保持持续的流动性。
4.建立拉动系统
传统的生产方式常常依赖预测来安排生产,这就容易造成库存过量。
精益生产要求按需生产,即根据实际需求来驱动生产任务,避免不必要的库存积压。
管理系统通过
- 实时订单数据、
- 客户需求的反馈,
- 能自动调整生产量,
确保生产量恰好符合客户的实际需求,避免浪费掉多余的资源。

5.持续改进
精益生产不是一次性改革,而是一个持续优化的过程。
每个环节都能通过微小的调整和改进提升整体效率。
- 系统通过实时收集数据和生成报告,
- 帮助你看到生产中的每一个细节,
- 及时发现问题并调整。
这就是精益生产的核心——不断提升,每次优化都为企业带来增值。
三、精益生产的九大方法:落地操作,精准执行
精益生产的具体方法帮助企业在实际操作中,减少浪费、提高效率。
更重要的是,这些方法能够直接与管理系统结合,形成一个高效的生产闭环。

1.价值流图(VSM)
通过绘制整个生产流程,找出哪些环节在增值,哪些环节在浪费。
在管理系统中,实时数据反馈可以帮助你清晰看到每个环节的状态,自动生成“价值流图”,让优化工作变得更直观。

2.5S:整洁有序
5S管理帮助你打造标准化的工作环境,提升员工效率,减少无效操作。
系统可以通过自动化工具管理设备和库存,确保工位清晰整齐,减少找寻工具和物料的时间浪费。

3.看板管理
通过看板来可视化生产进度,确保每个环节都能及时响应。
数字化看板可以在系统中自动更新,随时展示生产进度和库存状态,让你能快速做出调整,避免生产过度或滞后。
4.单分钟交换模具(SMED)
SMED的目的是减少设备换模时间,提高设备的可用率。
管理系统通过记录每次换模时间,并结合生产数据分析,可以优化设备调度和模具更换流程,缩短非生产时间。

5.标准化标准化作业
确保每个环节的操作都是标准化的,这样不仅能提高生产效率,还能减少错误。
在系统中,标准作业流程可以自动生成,并实时反馈给员工,确保每个环节都按照最优方法进行。
6. Jidoka(自动化与智能化)
设备自动停机并报警,防止不合格品流入下一个环节。
智能管理系统和生产设备对接,实时监控每台设备的状态,一旦发现异常,系统自动停机并报警,保证生产质量。

7. Takt Time
Takt Time是指生产节奏和客户需求的匹配。
系统根据订单需求
- 自动调整生产节奏,
- 计算生产时间,
确保生产进度与客户需求同步,避免生产过量。
8. PDCA循环
PDCA(计划-执行-检查-行动)帮助持续改进流程,逐步提高效率。
管理系统收集生产数据,分析每个环节的执行效果,自动生成改进建议,支持团队按步骤优化工作。

9.精益供应链管理
精益生产不仅仅在生产线上,整个供应链的优化同样重要。
系统通过实时追踪
- 供应商、
- 库存
- 和物流状态,
优化材料的调度,减少库存积压和运输时间,提升整体供应链效率。

结语
精益生产不仅仅是减少浪费的口号,它是通过实际的方法和系统支持,让企业逐步实现更高效、更精益的生产方式。
通过遵循五大原则和应用九大方法,结合智能管理系统的力量,你可以轻松
- 发现并消除生产中的浪费,
- 提升生产效率,
- 降低成本,
- 增加企业竞争力。
精益生产不是一个短期项目,而是持续优化的过程。
想要通过精益管理走得更远,从今天开始就将这些原则和方法嵌入到你的系统中,实现真正的精益化管理。
798

被折叠的 条评论
为什么被折叠?



