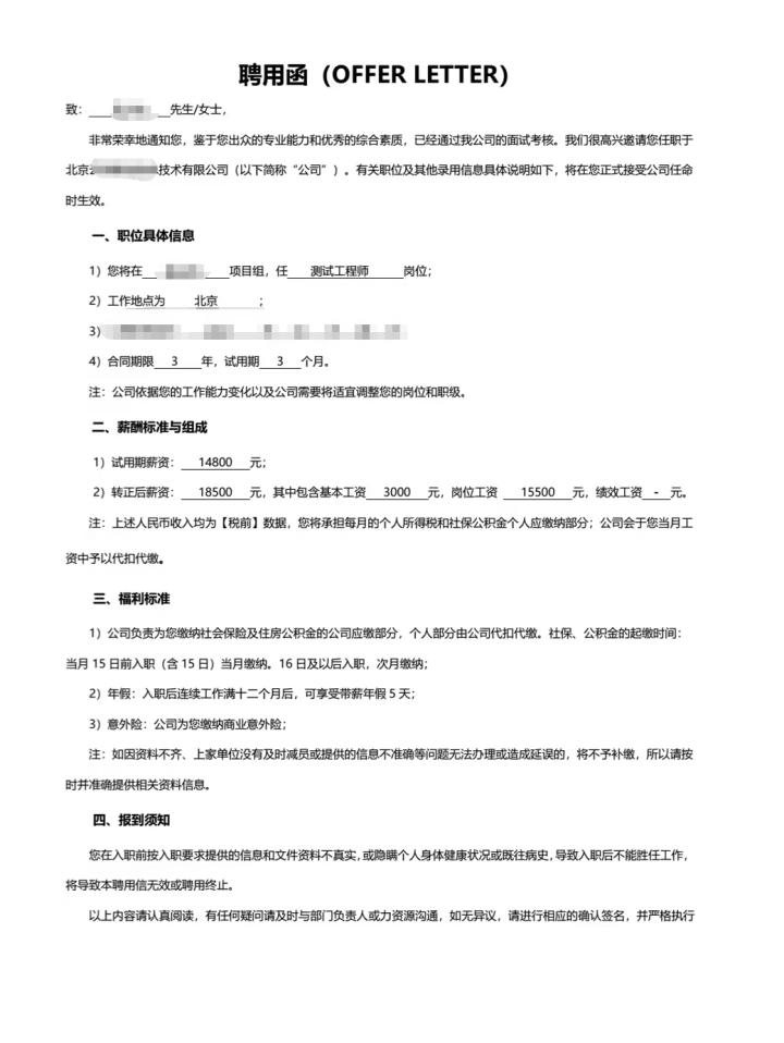
人在北京,刚通网。奋战一周,终于拿到了一个比较满意的offer,没转正14.8k,转正后18.5k。
offer镇楼!不是网图!不是网图!不是网图!

当然,对于各位年薪百万的你们来说,这点薪资很少,但是作为一个半路出家的带专生来说我很知足啦。
说真的,学历歧视在软件测试这行真的很严重。我拿一个offer,别人本科生可能拿10个。四月刚开始找工作时我自信满满,然后面试邀约真的很少,而且问的问题也是很杂很乱。
很多技术甚至我只是听过,还有问算法的!!!后来我室友跟我说,其实很多公司只是要一个能干活,能点点点的人,但是面试的时候问你自动化啦,性能啦,持续集成啥的,其实实际工作根本用不上。然后给我这份《面经》,让我多看看。
我给大家总结了一下
功能方面:问的最多的就是测试流程,测试计划包含哪些内容,公司人员配置,有bug开发认为不是 bug怎么处理,怎样才算是好的用例,测试用例设计方法(等价类,边界值等概念方法),包含哪些内 容,怎样保证用例覆盖全面,马上要上线了发现bug怎么处理,怎么判断产品是否能上线,怎么做冒烟测试,水杯,椅子,笔啥的怎么 测试,支付,登录,身份证输入框,计算器测试点。。。。怀疑人生中
性能:做过性能测试吗,web和app性能,web学过jmeter做并发,app用gt,wetest。分别关注哪些指标,怎么判定有性能问题。。。。。这个坑比较大,讲不了太深,怀疑人生中
兼容性怎么做:app关注手机类型,版本,分辨率,系统。BS架构关注浏览器类型,版本
linux:一般问一下常规的命令,还有问会不会搭建环境这些-----常规命令背个几十个
数据库:增删改查,多表查询,where和having区别,delete和drop,truncate区别,视图是什么,varchar和char区别,左连接,去重等等。反正我觉得数据库在面试官这分值还是挺高的,起码的基本知识一定要过关
网络知识:tcp/ip,get/post区别,tcp/udp区别,tcp三次握手,4次挥手,cookie/session区别,7层模型,dns解析,https/http区别,url输入,敲回车键到页面出现过程发生什么,请求头和响应头有哪些内容
抓包:抓包原理是什么,怎么抓https,断点,修改请求响应时间怎么操作,模拟弱网
语言:shell,python。shell学的一般般,只是说了解,python问的比较多,is与==区别,字符串,列表,字典等概念,99乘法表,1到100求和,列表去重,冒泡排列,读写文件,1到100取出包含3或7数字,字符串切割等等
web自动化:selenium工具,架构,哪些元素定位方法,xpath和css区别,显示等待,隐式等待,强制等待区别,自动化框架,unitest测试框架相关的知识,原理,装饰器,批量执行,生成报告,发邮件,打印日志等等。。。不扎实,怀疑人生,还得好好学习
职业相关的:背景调查,让你说优缺点(说缺点一定要小心),上家公司为啥离职,职业规划,谈薪资,看中公司哪些方面啥的,走到这一步了由其要格外小心,一不小心就入坑了,前功尽弃就可惜了





真的有用!《面经》包含了很多经典面试题,从测试理论到接口自动化非常齐全,甚至我面试的时候还遇到了很多原题。
博主分享了作为专科生在软件测试行业的面试经历,指出学历歧视问题,并详细列举了面试中常见的功能测试、性能测试、兼容性测试、数据库、网络知识、自动化测试等方面的问题。提供了一份《面经》中的经典面试题,强调了准备这些知识的重要性。
573

被折叠的 条评论
为什么被折叠?



