
一、规划模块概述
1.1 什么是规划模块
规划模块是AI Agent的“大脑决策中心”,负责将复杂任务分解为可执行的子任务序列,并动态调整执行策略。它使Agent能够处理多步骤、需要推理的复杂问题。
1.2 核心职责
(1)任务理解:解析用户意图和目标
(2)任务分解:将复杂任务拆分为子任务
(3)策略生成:制定执行计划和顺序
(4)动态调整:根据执行结果优化计划
(5)资源协调:管理工具和数据资源
1.3 为什么重要
规划模块的质量直接决定了:
(1)任务完成的成功率
(2)执行效率和资源消耗
(3)错误处理和恢复能力
(4)用户体验和满意度
二、规划模块架构详解
2.1 整体架构图

2.2 核心组件说明
2.2.1 任务理解与分析
(1)解析用户意图和目标
(2)识别任务类型和复杂度
(3)提取关键约束条件
2.2.2 策略生成器
(1)生成多种可能的执行策略
(2)评估不同策略的可行性
(3)选择最优策略
2.2.3 计划分解器
(1)将复杂任务分解为子任务
(2)定义每个子任务的输入输出
(3)确定执行顺序
2.2.4 任务调度器
(1)管理任务执行队列
(2)协调资源分配
(3)处理并发和串行逻辑
2.3 完整执行流程


2.4 关键决策点
(1)计划验证:确保逻辑完整性和依赖正确性
(2)执行监控:实时检测异常和性能问题
(3)重规划触发:判断何时需要调整策略
(4)降级处理:在无法完美完成时提供备选方案
三、主流实现方案
3.1 ReAct范式(Reasoning + Acting)
核心思想
结合推理和行动的交替执行模式:
思考 → 行动 → 观察 → 思考 → 行动 → ...
执行示例
步骤1:
思考:"用户想查订单状态,需要先获取订单号"
行动:从输入中提取订单号ABC123
观察:成功提取到订单号
步骤2:
思考:"现在调用订单查询API"
行动:OrderAPI.query(ABC123)
观察: 返回订单状态为"已发货"
步骤3:
思考:"用户可能还想知道物流信息"
行动:LogisticsAPI.track(ABC123)
观察:获取到物流详情
优缺点
| 优势 | 劣势 |
|---|---|
| 灵活性高,可动态调整 | Token消耗较大 |
| 适合复杂推理任务 | 执行时间较长 |
| 过程可解释性强 | 可能陷入思考循环 |
适用场景
(1)需要多轮交互的对话任务
(2)复杂的推理和决策场景
(3)动态变化的环境
3.2 Plan-and-Execute范式
核心思想
先一次性规划完整方案,再批量执行:
完整规划 → 批量执行 → 结果验证
执行示例
规划阶段(一次性生成):
步骤1:加载数据库数据
步骤2:清洗和预处理
步骤3:统计分析
步骤4:生成可视化
步骤5:输出报告
执行阶段(按计划执行):
[执行步骤1]→ [执行步骤2] → ... → [执行步骤5]
验证阶段:
检查所有步骤是否成功完成
优缺点
| 优势 | 劣势 |
|---|---|
| 效率高,Token成本低 | 缺乏动态调整能力 |
| 执行可预测 | 依赖初始规划质量 |
| 易于并行优化 | 难以应对意外情况 |
适用场景
(1)流程相对固定的任务
(2)对效率要求高的场景
(3)确定性强的业务流程
3.3 分层规划(Hierarchical Planning)
核心思想
多层次的规划结构:
高层目标 → 中层策略 → 底层操作
执行示例
高层目标:
完成用户数据分析报告
中层策略:
策略1:数据准备模块
策略2:分析计算模块
策略3:可视化模块
底层操作:
策略1.1:连接数据库
策略1.2:执行SQL查询
策略1.3:数据清洗
策略2.1:描述性统计
策略2.2:趋势分析
...
优缺点
| 优势 | 劣势 |
|---|---|
| 结构清晰,易于管理 | 实现复杂度高 |
| 支持大型复杂任务 | 层级协调成本大 |
| 可复用中间层策略 | 需要精心设计层级 |
适用场景
(1)大型项目和系统
(2)多模块协同任务
(3)需要模块化管理的场景
3.4 反思式规划(Reflexion)
核心思想
带有自我反思和改进机制:
规划 → 执行 → 反思 → 改进规划 → 重新执行
执行示例
第一轮:
规划:[步骤A] → [步骤B] → [步骤C]
执行:在步骤B失败
结果:任务未完成
反思阶段:
分析失败原因:
-步骤B的API超时
-没有设置超时保护
-缺少备用方案
生成改进建议:
-添加3秒超时限制
-准备降级方案(查询数据库)
-增加重试机制
第二轮:
改进规划:[步骤A] → [步骤B1(带超时)] → [步骤B2(降级)] → [步骤C]
执行:成功完成
结果:任务完成,并记录优化方案
优缺点
| 优势 | 劣势 |
|---|---|
| 从失败中学习 | 多轮迭代成本高 |
| 持续优化改进 | 执行时间长 |
| 形成可复用经验 | 需要多次完整执行 |
适用场景
(1)对质量要求极高的任务
(2)有充足时间预算的场景
(3)希望持续优化的系统
3.5 选择建议
| 场景类型 | 推荐方案 | 原因 |
|---|---|---|
| 在线客服 | ReAct | 需要快速响应,实时交互 |
| 代码生成 | Reflexion | 质量要求高,可多次迭代 |
| 数据分析 | Plan-Execute | 流程固定,效率优先 |
| 复杂项目 | 分层规划 | 需要模块化管理 |
四、核心技术要点
4.1 Prompt工程设计
4.1.1 任务分解Prompt模板
TASK_DECOMPOSITION_PROMPT = """
你是一个任务规划专家。请将以下任务分解为可执行的子任务序列。
## 任务描述
{task_description}
## 可用工具
{available_tools}
## 约束条件
{constraints}
## 输出格式
请以JSON格式输出规划方案:
{
"goal": "任务总体目标",
"reasoning": "规划思路",
"steps": [
{
"step_id": 1,
"action": "具体动作",
"tool": "使用的工具",
"input": "输入参数",
"expected_output": "期望输出",
"dependencies": [] // 依赖的前置步骤ID
}
],
"fallback_strategy": "失败处理策略"
}
## 规划要点
1. 确保步骤之间的逻辑依赖正确
2. 考虑异常情况的处理
3. 尽量减少不必要的步骤
4. 明确每步的成功标准
"""
4.1.2 重规划Prompt模板
REPLANNING_PROMPT = """
执行过程中遇到了问题,需要重新规划。
## 原始计划
{original_plan}
## 已完成步骤
{completed_steps}
## 遇到的问题
{error_info}
## 当前状态
{current_state}
请分析问题原因,并提供调整后的执行计划。重点关注:
1. 问题根源是什么
2. 哪些步骤需要修改
3. 是否需要替代方案
4. 如何避免类似问题
输出格式与初始规划相同。
"""
4.1.3 计划验证Prompt模板
PLAN_VALIDATION_PROMPT = """
请验证以下执行计划的合理性:
## 计划内容
{plan}
## 验证标准
1. 逻辑完整性:是否能达成目标
2. 依赖正确性:步骤顺序是否合理
3. 工具使用:工具调用是否正确
4. 异常处理:是否考虑了失败场景
输出验证结果和改进建议:
{
"is_valid": true/false,
"issues": ["问题列表"],
"suggestions": ["改进建议"]
}
"""
4.2 计划执行器实现
class PlanExecutor:
"""计划执行器"""
def execute_plan(self, plan):
"""执行规划方案"""
results = []
for step in plan['steps']:
try:
# 1. 检查依赖
if not self._check_dependencies(step, results):
raise Exception(f"依赖步骤未完成: {step['dependencies']}")
# 2. 执行步骤
result = self._execute_step(step)
# 3. 记录成功结果
results.append({
'step_id': step['step_id'],
'status': 'success',
'output': result
})
# 4. 更新历史
self.execution_history.append({
'step': step,
'result': result,
'timestamp': self._get_timestamp()
})
except Exception as e:
# 5. 记录失败
results.append({
'step_id': step['step_id'],
'status': 'failed',
'error': str(e)
})
# 6. 判断是否需要重规划
if self._should_replan(step, e):
new_plan = self._replan(plan, results, e)
return self.execute_plan(new_plan)
else:
raise
return results
def _execute_step(self, step):
"""执行单个步骤"""
...
def _check_dependencies(self, step, results):
"""检查依赖是否满足"""
...
def _should_replan(self, step, error):
"""判断是否需要重规划"""
...
def _replan(self, original_plan, completed_steps, error):
"""触发重规划"""
...
4.3 工具注册与管理
class ToolRegistry:
"""工具注册与管理系统"""
...
具体可参考AI Agent工具使用模块应用与实践
4.4 依赖关系分析
def topological_sort(steps):
"""拓扑排序 - 确保按依赖顺序执行"""
# 构建图
...
# 建立依赖关系
...
# 检查是否存在循环依赖
...
return sorted_steps
五、数据分析Agent案例分析
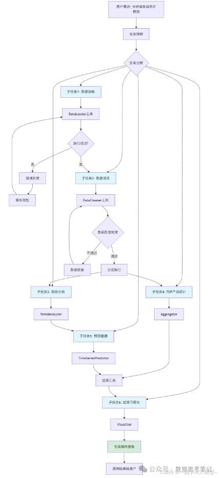
5.1 场景描述
用户需求:“分析最近一个月的销售趋势,找出top 3产品,并预测下个月销量”
5.2 任务规划
5.2.1 任务分解

5.2.2 执行流程

5.3 工具实现
5.3.1 DataLoader - 数据加载工具
class DataLoader:
"""数据加载工具"""
description = "从数据库或文件加载数据"
def execute(self, query):
"""执行数据加载"""
...
return data
5.3.2 TrendAnalyzer - 趋势分析工具
class TrendAnalyzer:
"""趋势分析工具"""
description = "分析时间序列趋势,识别增长/下降模式"
def execute(self, data):
"""执行趋势分析"""
...
return result
5.3.3 TimeSeriesPredictor - 时间序列预测
class TimeSeriesPredictor:
"""时间序列预测工具"""
description = "使用统计模型进行时间序列预测"
def execute(self, trend_data):
"""预测未来值"""
...
return result
5.4 执行结果示例
执行日志:
==================================================
[Agent] 收到任务: 分析最近一个月的销售趋势,找出top 3产品,并预测下个月销量
[规划] 任务分析: 用户需要销售数据分析和预测
[规划] 生成计划,共6个步骤
[执行] 步骤1: 加载数据
[DataLoader] 执行查询: SELECT * FROM sales WHERE date >= ...
[DataLoader] 加载了 30 条记录
[执行] ✓ 完成
[执行] 步骤2: 清洗数据
[DataCleaner] 清洗前: 30 条
[DataCleaner] 清洗后: 29 条
[执行] ✓ 完成
[执行] 步骤3: 分析趋势
[TrendAnalyzer] 分析趋势...
[TrendAnalyzer] 趋势: increasing, 增长率: 87.23%
[执行] ✓ 完成
[执行] 步骤4: 统计TOP产品
[Aggregator] 执行聚合...
[Aggregator] TOP 3产品: ['智能手表', '无线耳机', '平板电脑']
[执行] ✓ 完成
[执行] 步骤5: 预测未来销量
[TimeSeriesPredictor] 构建预测模型...
[TimeSeriesPredictor] 预测完成,平均预测值: 32450.00
[执行] ✓ 完成
[执行] 步骤6: 生成可视化
[Visualizer] 生成可视化...
[Visualizer] 生成了 3 个图表
[执行] ✓ 完成
==================================================
最终报告
==================================================
主要发现:
- 销售额呈上升趋势,月增长率约87%
- 智能手表是最畅销产品,销量领先
- 预计下月销售将继续增长
关键指标:
- 总销售额: ¥450,000
- 日均销售: ¥15,000
- TOP产品: 智能手表
建议:
- 加大智能手表库存
- 优化供应链以应对增长
- 考虑促销活动进一步提升销量
六、智能客服Agent案例分析
6.1 场景描述
用户咨询:“我的订单怎么还没发货?订单号是ABC123”
6.2 系统架构

6.3 核心实现
6.3.1 意图识别与实体抽取
def understand_query(message, conversation_history):
"""理解用户查询"""
prompt = f"""
分析以下客服咨询,识别用户意图和关键实体。
用户消息: {message}
对话历史: {conversation_history[-3:]}
请识别:
1. 用户意图(订单查询/物流追踪/退款申请/产品咨询/投诉/常见问题)
2. 关键实体(订单号、产品名称、时间等)
3. 问题紧急程度(1-5)
输出JSON格式。
"""
response = llm.generate(prompt)
return json.loads(response)
# 示例输出
{
"intent": "订单查询",
"entities": {
"order_id": "ABC123"
},
"urgency": 4,
"keywords": ["订单", "发货", "物流"]
}
6.3.2 情绪分析
def analyze_emotion(message):
"""分析用户情绪"""
# 情绪关键词
negative_keywords = ['怎么还', '为什么', '太慢', '不满意', '投诉']
angry_keywords = ['退款', '骗子', '垃圾', '差评']
score = 5 # 中性
# 确定情绪等级
...
6.3.3 响应策略规划
def plan_response(understanding, emotion):
"""规划响应策略"""
# 根据意图选择策略
...
# 情绪严重时,优先安抚
...
6.3.4 人工转接判断
def should_transfer_to_human(emotion, results):
"""判断是否需要转人工"""
# 情绪极度负面
...
# 查询失败或异常
...
# 涉及退款金额较大
...
# 连续多轮未解决
...
6.4 完整对话流程示例
用户: "我的订单怎么还没发货?订单号是ABC123"
[Agent处理流程]
1. 意图识别
- 意图: 订单查询
- 实体: order_id=ABC123
- 紧急度: 4/5
2. 情绪分析
- 等级: NEGATIVE
- 分数: 6/10
- 关键词: ["怎么还"]
3. 规划响应
- 策略: 查询信息型
- 步骤: [查订单] → [查物流] → [生成回复]
4. 执行计划
[执行] 查询订单信息
结果: 订单ABC123,状态"已发货"
[执行] 查询物流信息
结果: 顺丰速运,运输中,预计10月11日送达
[执行] 生成回复
结果: 生成友好回复文本
5. 输出回复
Agent回复:
您好!我已为您查询到订单ABC123的情况:
**订单状态:已发货**
- 下单时间:2025-10-05 14:30
- 发货时间:2025-10-06 09:00
- 物流公司:顺丰速运
- 运单号:SF1234567890
**物流进度:运输中**
当前位置:广州转运中心
预计送达:2025-10-11
您的包裹正在快速配送中,预计后天(10月11日)即可送达。如有任何延误,我们会第一时间通知您。
您可以通过顺丰官网或APP实时追踪包裹动态。如果到期未收到或有其他问题,请随时联系我,我会为您及时处理。
请问还有什么我可以帮您的吗?
6.5 特殊场景处理
场景:用户情绪激动投诉
用户: "都一周了还不发货,这什么破店,我要退款!"
[情绪分析]
- 等级: ANGRY
- 分数: 9/10
- 触发人工转接
[Agent回复]
非常抱歉给您带来不好的体验!我完全理解您的着急心情。
我已紧急为您查询订单情况:
[订单详情...]
关于您提到的退款需求,我已为您创建优先处理工单。
由于您的情况较为特殊,我已为您转接资深客服专员,
工单号是 TK20251010153045,客服人员会在3分钟内与您联系。
同时,作为补偿,我们将为您提供:
- 本单免运费
- 下次订单9折优惠券
再次为给您带来的不便致歉,我们会尽快为您解决问题。
七、总结与展望
7.1 核心要点
1.规划是Agent的核心能力:规划模块直接决定任务完成的质量和效率,是AI Agent智能化的关键。
2.没有银弹:不同的任务场景需要选择合适的规划范式,灵活运用才能达到最佳效果。
3.鲁棒性至关重要:完善的错误处理机制是生产环境的必需品,决定系统的稳定性。
4.持续优化:通过监控数据不断改进Prompt和策略,形成正向迭代循环。
5.人机协作:在关键节点保留人工决策权,平衡自动化和可控性。
7.2 主流方案总结
| 规划范式 | 核心机制 | 优势 | 劣势 | 适用场景 |
|---|---|---|---|---|
| ReAct | 思考→行动→观察循环 | 灵活性高 可动态调整 适应性强 | Token消耗大 执行时间长 可能陷入循环 | 复杂推理任务、需要多轮交互的场景 |
| Plan-and-Execute | 一次性规划后批量执行 | 效率高 Token成本低 执行可预测 | 缺乏灵活性 难以应对意外 依赖初始规划质量 | 确定性强的任务、流程固定的场景 |
| 分层规划 | 高层→中层→底层多级规划 | 结构清晰 易于管理 支持复杂任务 | 实现复杂 层级协调成本高 | 大型项目、多模块协同任务 |
| Reflexion | 执行→反思→改进循环 | 自我优化 从失败学习 质量持续提升 | 迭代成本高 需要多轮执行 | 质量要求高、有时间预算的任务 |
普通人如何抓住AI大模型的风口?
领取方式在文末
为什么要学习大模型?
目前AI大模型的技术岗位与能力培养随着人工智能技术的迅速发展和应用 , 大模型作为其中的重要组成部分 , 正逐渐成为推动人工智能发展的重要引擎 。大模型以其强大的数据处理和模式识别能力, 广泛应用于自然语言处理 、计算机视觉 、 智能推荐等领域 ,为各行各业带来了革命性的改变和机遇 。
目前,开源人工智能大模型已应用于医疗、政务、法律、汽车、娱乐、金融、互联网、教育、制造业、企业服务等多个场景,其中,应用于金融、企业服务、制造业和法律领域的大模型在本次调研中占比超过 30%。

随着AI大模型技术的迅速发展,相关岗位的需求也日益增加。大模型产业链催生了一批高薪新职业:

人工智能大潮已来,不加入就可能被淘汰。如果你是技术人,尤其是互联网从业者,现在就开始学习AI大模型技术,真的是给你的人生一个重要建议!
最后
只要你真心想学习AI大模型技术,这份精心整理的学习资料我愿意无偿分享给你,但是想学技术去乱搞的人别来找我!
在当前这个人工智能高速发展的时代,AI大模型正在深刻改变各行各业。我国对高水平AI人才的需求也日益增长,真正懂技术、能落地的人才依旧紧缺。我也希望通过这份资料,能够帮助更多有志于AI领域的朋友入门并深入学习。
真诚无偿分享!!!
vx扫描下方二维码即可
加上后会一个个给大家发

大模型全套学习资料展示
自我们与MoPaaS魔泊云合作以来,我们不断打磨课程体系与技术内容,在细节上精益求精,同时在技术层面也新增了许多前沿且实用的内容,力求为大家带来更系统、更实战、更落地的大模型学习体验。

希望这份系统、实用的大模型学习路径,能够帮助你从零入门,进阶到实战,真正掌握AI时代的核心技能!
01 教学内容

-
从零到精通完整闭环:【基础理论 →RAG开发 → Agent设计 → 模型微调与私有化部署调→热门技术】5大模块,内容比传统教材更贴近企业实战!
-
大量真实项目案例: 带你亲自上手搞数据清洗、模型调优这些硬核操作,把课本知识变成真本事!
02适学人群
应届毕业生: 无工作经验但想要系统学习AI大模型技术,期待通过实战项目掌握核心技术。
零基础转型: 非技术背景但关注AI应用场景,计划通过低代码工具实现“AI+行业”跨界。
业务赋能突破瓶颈: 传统开发者(Java/前端等)学习Transformer架构与LangChain框架,向AI全栈工程师转型。

vx扫描下方二维码即可

本教程比较珍贵,仅限大家自行学习,不要传播!更严禁商用!
03 入门到进阶学习路线图
大模型学习路线图,整体分为5个大的阶段:

04 视频和书籍PDF合集

从0到掌握主流大模型技术视频教程(涵盖模型训练、微调、RAG、LangChain、Agent开发等实战方向)

新手必备的大模型学习PDF书单来了!全是硬核知识,帮你少走弯路(不吹牛,真有用)

05 行业报告+白皮书合集
收集70+报告与白皮书,了解行业最新动态!

06 90+份面试题/经验
AI大模型岗位面试经验总结(谁学技术不是为了赚$呢,找个好的岗位很重要)

07 deepseek部署包+技巧大全

由于篇幅有限
只展示部分资料
并且还在持续更新中…
真诚无偿分享!!!
vx扫描下方二维码即可
加上后会一个个给大家发

816

被折叠的 条评论
为什么被折叠?



