作为vLLM源码的开发者、框架的使用者,刚接触vLLM框架时会有这样的问题“如何快速地了解vLLM全貌?”。要解决这个问题,可以去读vLLM官方指导手册[1] 、阅读其github源码[2]或者相关博客[3]。然而,对于初学者这么做虽然有效,但不一定高效。推荐的一个学习步骤:
先大致了解整体运行流程,接着理解关键模块逻辑,然后学习关键特性。同时,逐步理解源码。
本文作为这个过程的一个前置引导,主要分析vLLM框架的运行流程。由于vLLM框架的迭代速度非常之快,如果直接解读源码,可能过几个月后这些逻辑就发生了较大的变化,所以文中以概念为主,代码逻辑为辅。主要参考vLLM 0.10.0,本人梳理了一版整体架构图,如下所示,细节后面逐步展开。

1 为什么需要一个LLM推理框架?
在有PyTorch/TensorFlow这些既能训练又能推理的深度学习框架后,为什么还需要构建一个推理框架?这是在学习vLLM前需要思考的一个关键问题。
以PyTorch框架为例,有了训练好的模型后,切换model的模式即可运行推理:
# 关键步骤:
# 1. 设置为推理模式
model.eval()
# 2. 进行推理(不计算梯度)
with torch.no_grad():
output = model(input_data)
对于自回归的大语言模型(LLM)多个步骤:增加前、后token的转换处理,token的流处理:

但这种方式会面临如下问题:
- 如何处理来自不同用户的请求?
- 资源利用率如何维持较高水平?
- 如何避免超显存(OOM)?
对于问题1一般的解决方式是部署推理服务,通过API server来响应用户的并发请求。如Tensorflow的推理部署服务、NVIDIA的Triton。
问题2、问题3主要跟负载的动态变化相关:
- 单位时间内推理服务处理的请求数量会发生动态变化,这是推理服务所共有的问题。
- 单个请求的资源需求会发生变化。这是自回归模型所特有的。 随着序列的增长,计算量、KV cache显存量均会增长。
若按照峰值需求来配置资源,会导致资源整体利用率低;若资源给得太少,会使得推理服务质量下降,或者触发OOM问题。所以针对LLM的特点,需要有一个专门推理引擎完成高效的请求调度与资源分配。
2 vLLM的基本要素
为了解决通用深度学习框架中存在的不足,vLLM设计了几个关键模块:
- 调度器(Scheduler),用于解决多请求之间的调度协同问题;
- 显存管理(KV cache manager),为请求分配KV cache内存资源。
- 执行器(Model runner),完成模型的计算。
上述3个模块放置在引擎核(Engine core)中。有了关键模块后,再采用API服务的方式,得到如下所示的改进方案:

在这个基础上为了提升算子的下发速度,框架要做进一步优化。把在CPU侧执行的一些步骤放入独立的进程中,如请求的前置处理,token转换等,进程之间采用异步流程。这么做能够降低CPU运算对GPU运算的阻塞影响。

同时为了适配分布式并行推理,在engine core里面抽出了一个engine core client模块。该模块负责给不同的engine core分配请求。在模块管理上面,除了engine core,其它模块基本放入AsyncLLM中。这也是为了防止CPU成为运算的瓶颈。
vLLM的基本流程执行框图如下,其中Node 0为主节点,上面运行了API Server、AsyncLLM、engine core;从节点(Node1~N),仅运行engine core。

按照OpenAI的格式,给vLLM发送一个在线服务请求:

收到请求后,其基本的处理步骤:
- API server响应请求,对请求的信息进行初步处理;
- 进行请求的前置处理,包括对prompt进行token转换获得token id;
- engine core client将请求发送给合适engine core,engine core完成自回归运算;
- 进行后置处理,包括token转文本的过程;
- 返回请求结果给用户。
这份完整版的大模型 AI 学习和面试资料已经上传优快云,朋友们如果需要可以微信扫描下方优快云官方认证二维码免费领取【保证100%免费】

3 关键模块运行逻辑
3.1 Engine core模块
单engine core的基本架构图如下所示。AsyncLLM与engine core运行在不同的进程中,两者通过队列(queue)交互。engine core的任务由executor下发,多个worker共同完成LLM的数据生成。一般情况下,每个worker拥有一张GPU卡,多worker可实现TP/SP/EP等并行策略。

注:上图为V1版本,与V0版本有差异,具体参看"vLLM框架V1演进分析"[4]。
Engine core里有三个协同的线程:
- 输入处理线程(process input):主要负责接收engine core client传递过来的数据,并将请求放入队列;
- 输出处理线程(process output):将数据通过zmq通信返回给engine core client;
- 处理循环线程(run busy loop):持续地从输入队列拿取请求,按照vLLM config里的参数构造数据,并执行引擎的step操作。step操作包括请求调度和模型运算。

engine core计算流
3.2 Scheduler模块
scheduler模块主要职责是:根据系统资源和当前在执行请求的情况,组织每次推理需要计算的数据。
- 分析scheduler的执行逻辑前,先回顾下LLM推理过程的一般特点:
- 推理的阶段不一样,计算、访存的资源消耗量不同。prefill属于计算密集、decode属于访存密集。
不同请求的decode结束时机不同,生成的序列长短也不一样。

批处理示意:黄色表示prefill、蓝色表示decode生成
结合LLM的推理特点,scheduler目前应用了两个关键技术:
1.持续批处理(Continus-batching):持续地往GPU中送入请求数据,而不是离散的进行数据推理。一个请求结束立刻下发新的请求。
2.分块预填充(Chunked Prefill):将大的prefill分块成更小的块(切分序列)执行,也可以将它们与decode阶段的请求一起混合执行。

除此之外,scheduler还要根据请求优先级调整执行顺序,高优先级的请求可以打断低优先级的请求。
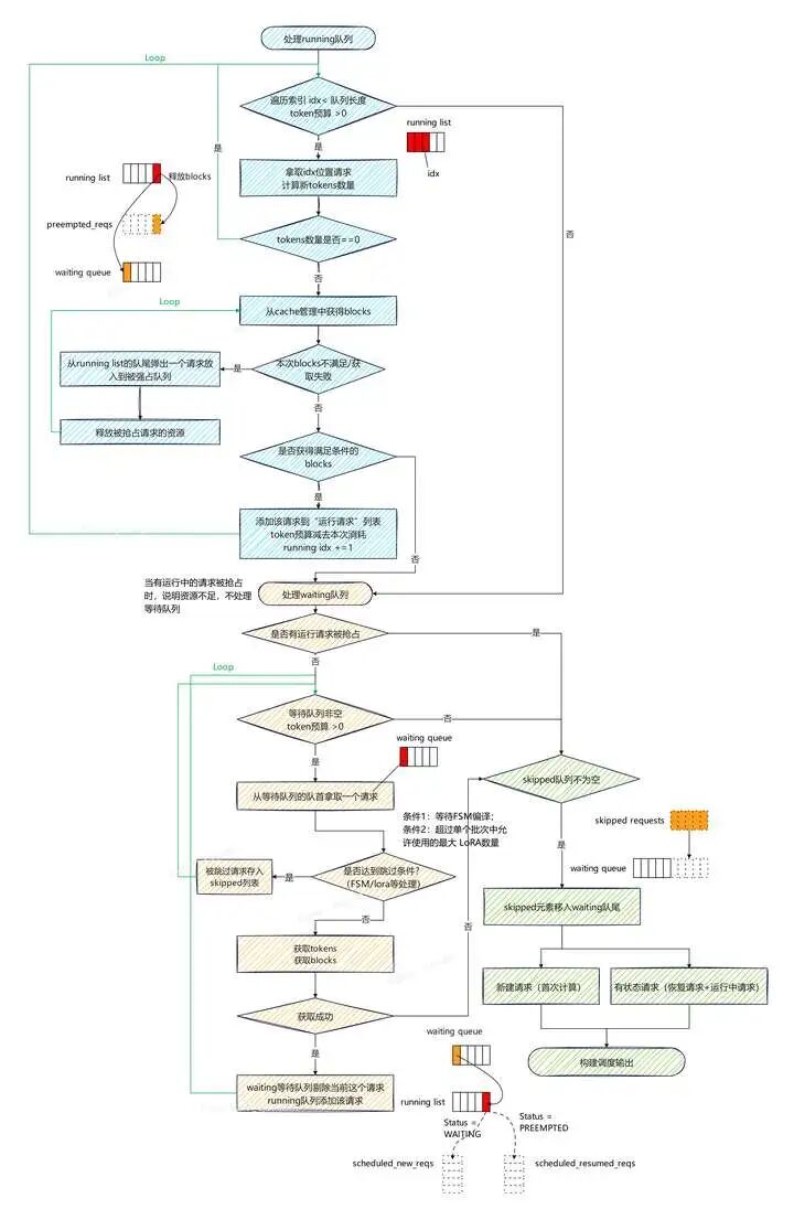
scheduler整体逻辑:按照可用资源的数量和优先级构建调度输出。scheduler里面有两个主要的队列waiting和running,以及一些辅助队列。运行时,请求在不同的队列之间轮转。scheduler通过KV manager为请求配备KV cache。scheduler的优先级默认是FCFS(先到先服务),也支持用户自定义。

scheduler处理的大致步骤:
- 请求抵达后,先进入waiting队列;
- 找KV manager申请KV cache块;
- 具备下发条件的请求转入running队列,组batch下发执行(图示中有3个请求);资源不足的请求会转回waiting队列。
更细节的执行步骤参考[5]:

3.3 KV Manager模块
KV值的复用能够降低 Attention中的冗余计算,目前KV cache已成为了Attention推理计算的标准配置。框架中需要完成对多个不同请求的KV cache管理。

vLLM中的KV cache管理逻辑基于Paged attention原理,目前的版本还融合了前缀树特点[6]。

KV cache管理的整体架构示意图如下所示,分为了逻辑层和物理层。KV Manager负责逻辑层、Model Runner处理物理层;Scheduler(调度器)作为信息传递的桥梁,衔接了逻辑层与物理层。cache的管理元素包括:池(pool)表(table)、层(layer)、块(block)和槽(slot)。
- slot:为最小管理单元,每个token占一个slot;
- block:为请求分配的基本单位,一个block包含多个slot;
- pool:为逻辑层block的管理合集,通过链表将block数据组织起来;
- table:管理请求与数据的映射表,一个table可包含多个请求的信息。位于物理层;
- layer:一个整体的tensor,拆分成多个blocks使用。对应attention的一个层,所有请求共用;

模块之间运行的关键步骤:
- Scheduler分配资源给请求,通过KV Manager申请逻辑blocks;
- KV Manager把Pool中空闲的blocks选中后给到对应请求;
- 分配好逻辑blocks后Scheduler构建scheduler.output传递给ModelRunner;
- ModelRunner为每条请求创建block table,并生成slot_mapping;
- 计算时把slot_mapping传入attention,就能够从物理KV blocks上面找到所需的数据。
逻辑KV blocks是一个双向链表,采用LRU策略淘汰旧数据[7]。

blocks数据结构示意
3.4 Model Runner
模型执行器(model runner)主要负责计算调度器发送过来的批请求,并返回执行结果。
从上面engine core的架构可知,executor可以有多个worker模块,每个worker都会有自己的model runner。model runner的逻辑主要是模型运算、以及物理层的kv cache分配与管理。

执行的基本步骤:
- 根据映射表(block table)信息为每个待执行请求分配kv blocks;
- 将请求组成序列batch,并让模型处理该batch数据。
- 在Attention层运算阶段,每层拿取自己对应的kv cache数据,完成MHA/GQA/MLA运算。
3.5 Attention模块
Attetnion模块负责承载注意力计算的算子,其关键要素:
-
QKV数据:Q值是展平后的tokens序列,KV则是整个KV Cache Tensor。
-
Metadata:注意力运算的元数据,包括KV相关的block table、slot_mapping,以及Q值的起始位置信息(query_start_loc),用于区分不同请求;
-
Backend:通过定义不同后端(backend)来支持不同类型的Attention算子,以及不同的硬件。

4 数据处理流程
接下来通过一个请求处理的数据流的例子,了解从请求、kv cache、attention算子、到采样的数据传递过程。
给vLLM发送请求,提示词prompts包含两条语句,即有两个子请求。
方式一:在线服务(online serving):

方式二:离线推理(offline infer):

Step1:文字转token ids(Tokenization)。 多个请求会拼接成一个数据(组batch),用位置(positions)记录每个请求对应的ids。

Step2:KV manager分配逻辑块、计算slot。

Step3:Model runner分配KV cache

Step4:Decoding生成新token,并更新ids、positions、slot_mapping数据。该过程需要迭代多次。

示例中KV manager的逻辑块是连续的,而物理块在model runner中不连续。
从模型输出的logits到token id,要经过采样(sampling)计算。

Step5:将token id还原成词(De-Tokenization)。

说真的,这两年看着身边一个个搞Java、C++、前端、数据、架构的开始卷大模型,挺唏嘘的。大家最开始都是写接口、搞Spring Boot、连数据库、配Redis,稳稳当当过日子。
结果GPT、DeepSeek火了之后,整条线上的人都开始有点慌了,大家都在想:“我是不是要学大模型,不然这饭碗还能保多久?”
我先给出最直接的答案:一定要把现有的技术和大模型结合起来,而不是抛弃你们现有技术!掌握AI能力的Java工程师比纯Java岗要吃香的多。
即使现在裁员、降薪、团队解散的比比皆是……但后续的趋势一定是AI应用落地!大模型方向才是实现职业升级、提升薪资待遇的绝佳机遇!
这绝非空谈。数据说话
2025年的最后一个月,脉脉高聘发布了《2025年度人才迁徙报告》,披露了2025年前10个月的招聘市场现状。
AI领域的人才需求呈现出极为迫切的“井喷”态势

2025年前10个月,新发AI岗位量同比增长543%,9月单月同比增幅超11倍。同时,在薪资方面,AI领域也显著领先。其中,月薪排名前20的高薪岗位平均月薪均超过6万元,而这些席位大部分被AI研发岗占据。
与此相对应,市场为AI人才支付了显著的溢价:算法工程师中,专攻AIGC方向的岗位平均薪资较普通算法工程师高出近18%;产品经理岗位中,AI方向的产品经理薪资也领先约20%。
当你意识到“技术+AI”是个人突围的最佳路径时,整个就业市场的数据也印证了同一个事实:AI大模型正成为高薪机会的最大源头。
最后
我在一线科技企业深耕十二载,见证过太多因技术卡位而跃迁的案例。那些率先拥抱 AI 的同事,早已在效率与薪资上形成代际优势,我意识到有很多经验和知识值得分享给大家,也可以通过我们的能力和经验解答大家在大模型的学习中的很多困惑。
我整理出这套 AI 大模型突围资料包【允许白嫖】:
-
✅从入门到精通的全套视频教程
-
✅AI大模型学习路线图(0基础到项目实战仅需90天)
-
✅大模型书籍与技术文档PDF
-
✅各大厂大模型面试题目详解
-
✅640套AI大模型报告合集
-
✅大模型入门实战训练
这份完整版的大模型 AI 学习和面试资料已经上传优快云,朋友们如果需要可以微信扫描下方优快云官方认证二维码免费领取【保证100%免费】

①从入门到精通的全套视频教程
包含提示词工程、RAG、Agent等技术点

② AI大模型学习路线图(0基础到项目实战仅需90天)
全过程AI大模型学习路线

③学习电子书籍和技术文档
市面上的大模型书籍确实太多了,这些是我精选出来的

④各大厂大模型面试题目详解

⑤640套AI大模型报告合集

⑥大模型入门实战训练

👉获取方式:
有需要的小伙伴,可以保存图片到wx扫描二v码免费领取【保证100%免费】🆓

2629

被折叠的 条评论
为什么被折叠?



