什么是大模型?
大模型是一种通过海量数据训练出来的“通用智能系统”,能理解语言、生成内容、进行推理,并像人一样完成多种任务。
技术专业术语解释:
大模型是基于 Transformer 架构的大规模神经网络,通过预训练学习世界语言与知识,再通过微调与人类反馈优化,使它具备理解、生成和推理能力。
按照应用场景,大模型可以大致分为两种,第一种就是常见的大语言模型LLM(一种能根据「前面的话」预测「下一句话」的模型,本质是超强自动补全),
另一种是多模态模型(如计算机视觉模型,音频处理模型)。

大模型的使用方法非常简单,我们可以将问题直接向大模型提出需求,就能获得生动翔实的答复。
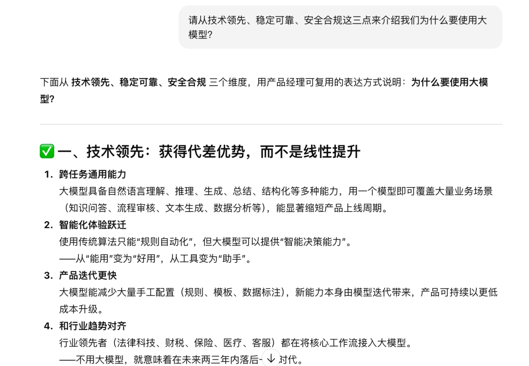
例如:请从技术领先、稳定可靠、安全合规这三点来介绍我们为什么要使用大模型(查询专业知识可以启用知识库检索功能,提升知识问答准确率)

我们就能得到自己想要的答案,当然也可以不框定区间,那么它就会自动脑补进行分析,创新和范围可能更广,一般来说条件越具体的话,我们想得到的答案也是更符合自己想要的。
1大模型训练三阶段
大模型的训练整体上分为三个阶段:
预训练、SFT(监督微调)以及RLHF(基于人类反馈的强化学习),预训练让模型变聪明,SFT让模型变听话,RLHF让模型变靠谱。

预训练其实就是基于传输架构要提前喂入ai很多数据资料,通过海量公开数据(网页、书籍、代码、论文等),让模型学会:
- 语言的基本规律(语法、语义)
- 世界基本知识(常识、事实)
- 推理与模式识别能力
一句话理解:让模型先“识字 + 通读世界知识”。
预训练完成后,模型只是“聪明且懂很多”,但还 不知道如何按照企业或用户的需求去回答问题。
然后就引入SFT(监督微调),给模型大量人工编写的高质量指令与答案示例,让模型学习:
- 如何听懂指令
- 如何用更规范、结构化的格式回答
- 如何执行任务:改写、翻译、总结、写代码、生成内容等
这相当于职业培训。
预训练的学生很聪明,但需要老师手把手教他:
“当别人问你时,要这样回答。”
这一步让模型从“懂”变成“会”,一句话理解:让模型学会按照“正确示范”来回答。
最后就是RLHF(基于人类反馈的强化学习),一句话理解:让模型知道“什么是更好的答案”,并持续优化。
- 人类对模型的多个回答进行排名(哪个更好、哪个不行)
- 用强化学习(如 PPO)让模型不断优化,趋向人类偏好,价值观等等,让其越来越符合人类思考习惯和方式
能解决什么?
- 减少胡说八道(Hallucination)
- 提升安全性(避免违规回答)
- 提高回答的礼貌性、逻辑性、实用性
- 控制模型风格与价值观
其实可以类比为“师傅带徒弟 + 实战演练 + 不断纠偏”,不仅学会怎么做,更学会什么是“更好、更安全、更符合要求”的做法。
2大模型特点

1、大模型规模和参数量大
2、适应性和灵活性强
3、广泛数据集的预训练
4、计算资源需求大
3大模型工作流程
大模型工作流程主要是两大类——分词化与词表映射,文本生成过程。
1、分词化(Tokenization)与词表映射
分词化(Tokenization)是自然语言处理(NLP)中的重要概念,它是将段落和句子分割成更小的分词(token)的过程。
举一个实际的例子,以下是一个英文句子I want to study ACA.
为了让机器理解这个句子,对字符串执行分词化,将其分解为独立的单元。使用分词化,
我们会得到这样的结果:[‘!’ ,‘want’ ,‘to’ ,‘study’ ,‘ACA’ ,’.]
将一个句子分解成更小的、独立的部分可以帮助计算机理解句子的各个部分,以及它们在上下文中的作用,这对于进行大量上下文的分析尤其重要。
分词化有不同的粒度分类:
-词粒度(Word-Level Tokenization)分词化,如上文中例子所示,适用于大多数西方语言,如英语。
-字符粒度(Character-Level)分词化是中文最直接的分词方法,它是以单个汉字为单位进行分词化。
-子词粒度(Subword-Level)分词化,它将单词分解成更小的单位,比如词根、词缀等。
这种方法对于处理新词(比如专有名词、网络用语等)特别有效,因为即使是新词,它的组成部分(子词)很可能已经存在于词表中了。
每一个token都会通过预先设置好的词表,映射为一个tokenid,这是token 的“身份证一句话最终会被表示为一个元素为token id的列表,供计算机进行下一步处理。
2、大语言模型生成文本的过程
大语言模型的工作概括来说是根据给定的文本预测下一个token。
对我们来说,看似像在对大模型提问,但实际上是给了大模型一串提示文本,让它可以对后续的文本进行推理。
大模型的推理过程不是一步到位的,当大模型进行推理时,它会基于现有的token,根据概率最大原则预测出下一个最有可能的token,
然后将该预测的token加入到输入序列中,并将更新后的输入序列继续输入大模型预测下一个token,这个过程叫做自回归。
直到输出特殊token(如,end ofsentence,专门用来控制推理何时结束)或输出长度达到阈值,如下图所示

我们现在常见的一些ai产品比如chatgpt,gemini,deepseek等等都是基于大模型而成的工具。
相信大家如果耐心看完以上内容,会对于大模型有一个详细的认识。
如何学习AI大模型?
如果你对AI大模型入门感兴趣,那么你需要的话可以点击这里大模型重磅福利:入门进阶全套104G学习资源包免费分享!
这份完整版的大模型 AI 学习和面试资料已经上传优快云,朋友们如果需要可以微信扫描下方优快云官方认证二维码免费领取【保证100%免费】

这是一份大模型从零基础到进阶的学习路线大纲全览,小伙伴们记得点个收藏!

第一阶段: 从大模型系统设计入手,讲解大模型的主要方法;
第二阶段: 在通过大模型提示词工程从Prompts角度入手更好发挥模型的作用;
第三阶段: 大模型平台应用开发借助阿里云PAI平台构建电商领域虚拟试衣系统;
第四阶段: 大模型知识库应用开发以LangChain框架为例,构建物流行业咨询智能问答系统;
第五阶段: 大模型微调开发借助以大健康、新零售、新媒体领域构建适合当前领域大模型;
第六阶段: 以SD多模态大模型为主,搭建了文生图小程序案例;
第七阶段: 以大模型平台应用与开发为主,通过星火大模型,文心大模型等成熟大模型构建大模型行业应用。
100套AI大模型商业化落地方案

大模型全套视频教程

200本大模型PDF书籍

👉学会后的收获:👈
• 基于大模型全栈工程实现(前端、后端、产品经理、设计、数据分析等),通过这门课可获得不同能力;
• 能够利用大模型解决相关实际项目需求: 大数据时代,越来越多的企业和机构需要处理海量数据,利用大模型技术可以更好地处理这些数据,提高数据分析和决策的准确性。因此,掌握大模型应用开发技能,可以让程序员更好地应对实际项目需求;
• 基于大模型和企业数据AI应用开发,实现大模型理论、掌握GPU算力、硬件、LangChain开发框架和项目实战技能, 学会Fine-tuning垂直训练大模型(数据准备、数据蒸馏、大模型部署)一站式掌握;
• 能够完成时下热门大模型垂直领域模型训练能力,提高程序员的编码能力: 大模型应用开发需要掌握机器学习算法、深度学习框架等技术,这些技术的掌握可以提高程序员的编码能力和分析能力,让程序员更加熟练地编写高质量的代码。
LLM面试题合集

大模型产品经理资源合集

大模型项目实战合集

👉获取方式:
😝有需要的小伙伴,可以保存图片到wx扫描二v码免费领取【保证100%免费】🆓

85

被折叠的 条评论
为什么被折叠?



