2018_Interpretable Credit Application Predictions With Counterfactual Explanations
最新推荐文章于 2025-11-24 21:26:24 发布
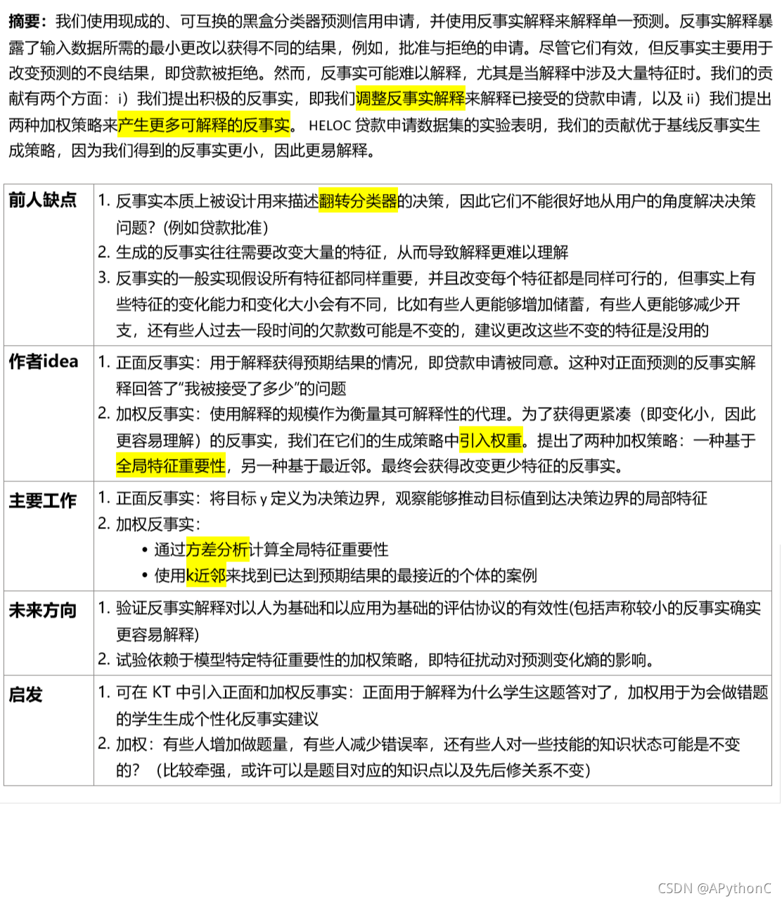
博客记录了因果可解释性方面的论文,以及这些论文对 KT 的启发,涉及信息技术领域中可解释性研究与相关应用。
博客记录了因果可解释性方面的论文,以及这些论文对 KT 的启发,涉及信息技术领域中可解释性研究与相关应用。
3730
1074
6382
553
404
456

被折叠的 条评论
为什么被折叠?