篇幅所限,本文只提供部分资料内容,完整资料请看下面链接
https://download.youkuaiyun.com/download/AI_data_cloud/89644483
资料解读:【55页PPT】智慧方案智能工厂联合解决方案
详细资料请看本解读文章的最后内容
合作背景与愿景
石化行业智能工厂建设是中国石化集团近年来重点推进的战略项目,旨在通过新一代信息技术与传统石化生产的深度融合,实现全产业链环节的智能化升级。该项目自2012年启动规划,2013年在四家试点企业开展建设,2015年底实现智能工厂1.0版本上线运行,取得了显著的经济效益和社会影响。
智能工厂的核心内涵是构建一个以泛在感知和泛在智能服务为特征的新一代石化生产环境。通过自动化、信息化、现代管理等综合技术手段,使企业生产运营具备全面感知、优化协同、预测预警、科学决策四项关键能力,实现生产全业务流程闭环优化管理的新型运营模式。
整体解决方案架构
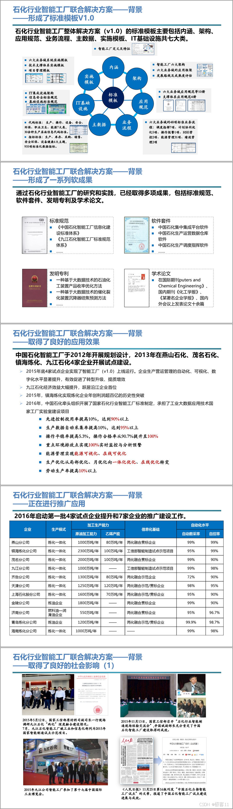
石化行业智能工厂联合解决方案已形成以六大业务域和两大支持体系为核心的完整架构,包括业务架构、技术架构、应用架构、数据架构、部署架构和集成架构六大维度。该方案建立了标准模板V1.0,涵盖内涵、架构、应用规范等七大类内容,并形成了48项标准业务流程和935项标准化数据指标。
技术层面,解决方案构建了智能制造平台,主要包含以下核心组件:
- 集中集成框架:基于应用集成和数据集成组件,提供统一的工厂模型服务,实现标准化集成。
- 三维数字化服务:以数字工厂模型为核心集成各类数据,为设备、安环等领域的智能化应用提供支撑。
- 大数据分析平台:建立相关性分析、异常侦测、参数优化等功能模块,提高生产效益。
- 物联网平台:构建终端、网络、平台和应用四层体系架构,实现工业物联网全面接入。
- 实时计算框架:基于云平台中间件,实现实时总线、智脑以及数据整定等服务。
- 人工智能应用:在供应链、生产、设备、销售等领域提供智能支持。
- 持续交付中心:实现过程管理、持续集成、持续部署等闭环管理。
- 能力开放中心:为开发者提供研发环境支撑。
- 端到端安全防护:从应用到终端提供全方位安全防护。
业务解决方案亮点
联合解决方案聚焦"生产运行"优化,主要包含四大业务场景:
智能调度指挥
以调度知识库为核心,综合计划、设备、能源和应急协同联动,实现调度作业、监控、预测预警和异常处置的智能化。该系统显著提升了调度效率,使操作合格率从90.7%提升至100%。
能源产耗在线优化
应用能源在线优化技术,对蒸汽动力系统、氢气瓦斯等介质及蒸汽管网进行优化,平衡全厂与局部利益,提供可行优化方案。实施后,能源管理实现了可视化与在线优化。
设备运行智能分析
建立关键设备数据分析与智能诊断系统,实时监测机组振动、压力、流量等数据,利用大数据分析预测设备状态,减少非计划停工。先进控制投用率提高10%,达到90%以上。
安全环保智能监管
利用移动终端变革作业票管理模式,实现"四定"管理,预置15种石化行业移动作业场景,通过移动检查、搜索实现现场监管,并基于地理信息进行分布监控。重点环境排放点实现100%实时监控与分析预警。
合作推进与市场拓展
联合解决方案采用分阶段推进策略:
- 规划阶段:明确创新目标、范围及试点选择,完成方案设计和架构规划。
- 开发交付阶段:进行产品开发与验证,在试点炼化工厂实施部署。
- 推广阶段:成果转化,向石化集团信息部汇报,举办联合发布会。
市场拓展方面,策略包括:
- 构筑合作共赢生态,明确市场目标承接人
- 创建千万吨级落地样板点
- 梳理油气行业价值客户TOP20名单
- 定期高层工作沟通会
- 多维度营销推广(媒体宣传、CXO互动、行业圈子建设等)
商业合作模式分为中石化客户和外部客户两种:
对中石化客户,采用软件合营模式,华为提供后端服务,按云服务方式收费;硬件优先采购华为产品。
对外部客户,基于华为企业云或第三方公有云提供智能炼厂云服务,同样采用合营模式。
实施成效与社会影响
智能工厂建设已取得显著成效:
- 九江石化经济效益大幅提升,跃居沿江企业首位
- 镇海炼化2015年实现炼化企业年创利润超百亿突破
- 生产数据自动采集率达95%以上
- 劳动生产率提高10%以上
- 形成多项标准规范、软件套件、发明专利及学术论文
社会影响方面:
- 2015年九江石化智能工厂被列为国家智能制造试点示范项目
- 工信部召开"石化行业智能制造现场经验交流会"推广经验
- 《人民日报》专题报道中国石化智能工厂建设成效
- 参加第十七届中国国际工业博览会展示成果
目前,项目已进入推广应用阶段,2016年启动第一批4家试点企业提升和7家企业的推广建设工作。中国石化还牵头组织国家石化行业智能工厂标准制定,承担工业大数据应用技术国家工厂实验室建设项目。
接下来请您阅读下面的详细资料吧





321

被折叠的 条评论
为什么被折叠?



