给定一个 n 叉树的根节点 root ,返回 其节点值的 前序遍历 。
n 叉树 在输入中按层序遍历进行序列化表示,每组子节点由空值 null 分隔(请参见示例)。
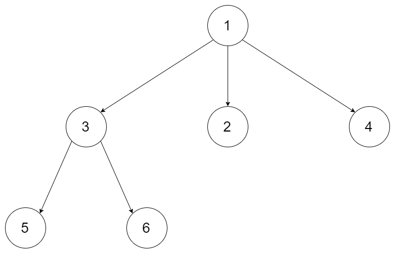
示例 1:

输入:root = [1,null,3,2,4,null,5,6] 输出:[1,3,5,6,2,4]
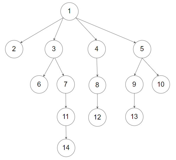
示例 2:

输入:root = [1,null,2,3,4,5,null,null,6,7,null,8,null,9,10,null,null,11,null,12,null,13,null,null,14] 输出:[1,2,3,6,7,11,14,4,8,12,5,9,13,10]
提示:
- 节点总数在范围
[0, 104]内 0 <= Node.val <= 104- n 叉树的高度小于或等于
1000
代码:
/*
// Definition for a Node.
class Node {
public:
int val;
vector<Node*> children;
Node() {}
Node(int _val) {
val = _val;
}
Node(int _val, vector<Node*> _children) {
val = _val;
children = _children;
}
};
*/
class Solution {
public:
void preorderSearch(Node* root, vector<int>& vec) {
if (root == nullptr) {
return;
}
vec.push_back(root->val);
for (auto child : root->children) {
preorderSearch(child, vec);
}
}
vector<int> preorder(Node* root) {
vector<int> vec;
preorderSearch(root, vec);
return vec;
}
};
518

被折叠的 条评论
为什么被折叠?



