1.并发事务带来哪些问题?
在典型的应用程序中,多个事务并发运行,经常会操作相同的数据来完成各自的任务(多个用户对同一数据进行操作)。并发虽然是必须的,但可能会导致以下的问题。
- 脏读(Dirty read): 当一个事务正在访问数据并且对数据进行了修改,而这种修改还没有提交到数据库中,这时另外一个事务也访问了这个数据,然后使用了这个数据。因为这个数据是还没有提交的数据,那么另外一个事务读到的这个数据是“脏数据”,依据“脏数据”所做的操作可能是不正确的。
- 丢失修改(Lost to modify): 指在一个事务读取一个数据时,另外一个事务也访问了该数据,那么在第一个事务中修改了这个数据后,第二个事务也修改了这个数据。这样第一个事务内的修改结果就被丢失,因此称为丢失修改。 例如:事务 1 读取某表中的数据 A=20,事务 2 也读取 A=20,事务 1 修改 A=A-1,事务 2 也修改 A=A-1,最终结果 A=19,事务 1 的修改被丢失。
- 不可重复读(Unrepeatableread): 指在一个事务内多次读同一数据。在这个事务还没有结束时,另一个事务也访问该数据。那么,在第一个事务中的两次读数据之间,由于第二个事务的修改导致第一个事务两次读取的数据可能不太一样。这就发生了在一个事务内两次读到的数据是不一样的情况,因此称为不可重复读。
- 幻读(Phantom read): 幻读与不可重复读类似。它发生在一个事务(T1)读取了几行数据,接着另一个并发事务(T2)插入了一些数据时。在随后的查询中,第一个事务(T1)就会发现多了一些原本不存在的记录,就好像发生了幻觉一样,所以称为幻读。
不可重复读和幻读区别:
不可重复读的重点是修改比如多次读取一条记录发现其中某些列的值被修改,幻读的重点在于新增或者删除比如多次读取一条记录发现记录增多或减少了。
2.事务隔离级别
SQL 标准定义了四个隔离级别:
- READ-UNCOMMITTED(读取未提交): 最低的隔离级别,允许读取尚未提交的数据变更,可能会导致脏读、幻读或不可重复读。
- READ-COMMITTED(读取已提交): 允许读取并发事务已经提交的数据,可以阻止脏读,但是幻读或不可重复读仍有可能发生。
- REPEATABLE-READ(可重复读): 对同一字段的多次读取结果都是一致的,除非数据是被本身事务自己所修改,可以阻止脏读和不可重复读,但幻读仍有可能发生。
- SERIALIZABLE(可串行化): 最高的隔离级别,完全服从 ACID 的隔离级别。所有的事务依次逐个执行,这样事务之间就完全不可能产生干扰,也就是说,该级别可以防止脏读、不可重复读以及幻读。
| 隔离级别 | 脏读 | 不可重复读 | 幻读 |
|---|---|---|---|
| READ-UNCOMMITTED | √ | √ | √ |
| READ-COMMITTED | × | √ | √ |
| REPEATABLE-READ | × | × | √ |
| SERIALIZABLE | × | × | × |
MySQL 的默认隔离级别是什么?
MySQL InnoDB 存储引擎的默认支持的隔离级别是 REPEATABLE-READ(可重读)。我们可以通过SELECT @@tx_isolation;命令来查看,MySQL 8.0 该命令改为SELECT @@transaction_isolation;
mysql> SELECT @@tx_isolation;
+-----------------+
| @@tx_isolation |
+-----------------+
| REPEATABLE-READ |
+-----------------+
3. 索引的底层数据结构
3.1 Hash 和 B树
Hash 索引指的就是 Hash 表,最大的优点就是能够在很短的时间内,根据 Hash 函数定位到数据所在的位置,也就是说 Hash 索引检索指定数据的时间复杂度可以接近 0(1)。
但是,MySQL 并没有使用 Hash 索引而是使用 B+树作为索引的数据结构。为什么呢?
1.Hash 冲突问题 :知道 HashMap 或 HashTable 的同学,相信都知道它们最大的缺点就是 Hash 冲突了。不过对于数据库来说这还不算最大的缺点。
2.Hash 索引不支持顺序和范围查询(Hash 索引不支持顺序和范围查询是它最大的缺点: 假如我们要对表中的数据进行排序或者进行范围查询,那 Hash 索引可就不行了。
试想一种情况:
SELECT * FROM tb1 WHERE id < 500;
在这种范围查询中,优势非常大,直接遍历比 500 小的叶子节点就够了。而 Hash 索引是根据 hash 算法来定位的,难不成还要把 1 - 499 的数据,每个都进行一次 hash 计算来定位吗?这就是 Hash 最大的缺点了。
3.2 B树 和 B+树
B 树也称 B-树,全称为 多路平衡查找树 ,B+ 树是 B 树的一种变体。B 树和 B+树中的 B 是 Balanced (平衡)的意思。
目前大部分数据库系统及文件系统都采用 B-Tree 或其变种 B+Tree 作为索引结构。
B 树& B+树两者有何异同呢?
- B 树的所有节点既存放键(key) 也存放 数据(data),而 B+树只有叶子节点存放 key 和 data,其他内节点只存放 key。
- B 树的叶子节点都是独立的;B+树的叶子节点有一条引用链指向与它相邻的叶子节点。
- B 树的检索的过程相当于对范围内的每个节点的关键字做二分查找,可能还没有到达叶子节点,检索就结束了。而 B+树的检索效率就很稳定了,任何查找都是从根节点到叶子节点的过程,叶子节点的顺序检索很明显。

3.3 MyISAM 和 InnoDB 引擎使用 B+ 树的区别之处
MyISAM 引擎中**,B+Tree 叶节点的 data 域存放的是数据记录的地址。**在索引检索的时候,首先按照 B+Tree 搜索算法搜索索引,如果指定的 Key 存在,则取出其 data 域的值,然后以 data 域的值为地址读取相应的数据记录。这被称为“非聚簇索引”。

InnoDB 引擎中,**其数据文件本身就是索引文件。**相比 MyISAM,索引文件和数据文件是分离的,其表数据文件本身就是按 B+Tree 组织的一个索引结构,树的叶节点 data 域保存了完整的数据记录。这个索引的 key 是数据表的主键,因此 InnoDB 表数据文件本身就是主索引。这被称为“聚簇索引(或聚集索引)”,而其余的索引都作为辅助索引,辅助索引指向聚集索引,**辅助索引的 data 域存储相应记录主键的值而不是地址,**这也是和 MyISAM 不同的地方。在根据主索引搜索时,直接找到 key 所在的节点即可取出数据;在根据辅助索引查找时,则需要先取出主键的值,在走一遍主索引。 因此,在设计表的时候,不建议使用过长的字段作为主键,也不建议使用非单调的字段作为主键,这样会造成主索引频繁分裂。

例如当辅助索引通过xiaohuang查到id为1后,再到聚集索引中继续查询到子节点,也就是说通过辅助索引查询会调用两次索引。

4. 索引类别
4.1 主键索引
数据表的主键列使用的就是主键索引。
一张数据表有只能有一个主键,并且主键不能为 null,不能重复。
在 MySQL 的 InnoDB 的表中,当没有显示的指定表的主键时,InnoDB 会自动先检查表中是否有唯一索引的字段,如果有,则选择该字段为默认的主键,否则 InnoDB 将会自动创建一个 6Byte 的自增主键。
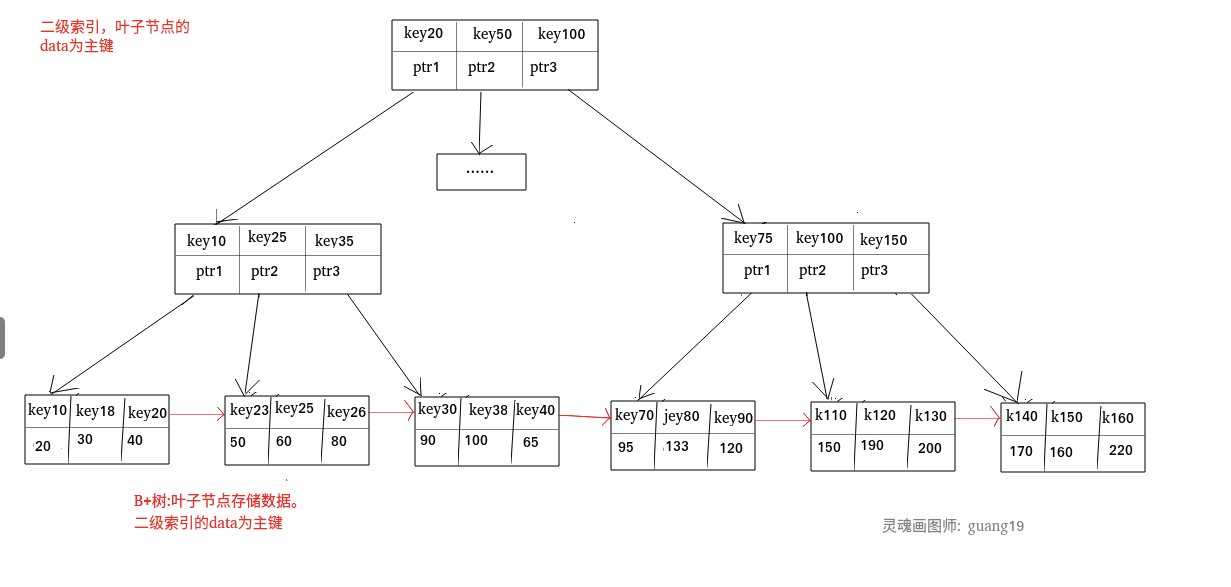
4.2 二级索引 / 辅助索引
二级索引又称为辅助索引,是因为二级索引的叶子节点存储的数据是主键。也就是说,通过二级索引,可以定位主键的位置。
唯一索引,普通索引,前缀索引等索引属于二级索引。
- 唯一索引(Unique Key) :唯一索引也是一种约束。唯一索引的属性列不能出现重复的数据,但是允许数据为 NULL,一张表允许创建多个唯一索引。 建立唯一索引的目的大部分时候都是为了该属性列的数据的唯一性,而不是为了查询效率。
- 普通索引(Index) :普通索引的唯一作用就是为了快速查询数据,一张表允许创建多个普通索引,并允许数据重复和 NULL。
- 前缀索引(Prefix) :前缀索引只适用于字符串类型的数据。前缀索引是对文本的前几个字符创建索引,相比普通索引建立的数据更小, 因为只取前几个字符。
- 全文索引(Full Text) :全文索引主要是为了检索大文本数据中的关键字的信息,是目前搜索引擎数据库使用的一种技术。Mysql5.6 之前只有 MYISAM 引擎支持全文索引,5.6 之后 InnoDB 也支持了全文索引。
二级索引:

4.3 聚集索引和非聚集索引
聚集索引
聚集索引即索引结构和数据一起存放的索引。主键索引属于聚集索引。
在 Mysql 中,InnoDB 引擎的表的 .ibd文件就包含了该表的索引和数据,对于 InnoDB 引擎表来说,该表的索引(B+树)的每个非叶子节点存储索引,叶子节点存储索引和索引对应的数据。
聚集索引的优点
聚集索引的查询速度非常的快,因为整个 B+树本身就是一颗多叉平衡树,叶子节点也都是有序的,定位到索引的节点,就相当于定位到了数据。
聚集索引的缺点
- 依赖于有序的数据 :因为 B+树是多路平衡树,如果索引的数据不是有序的,那么就需要在插入时排序,如果数据是整型还好,否则类似于字符串或 UUID 这种又长又难比较的数据,插入或查找的速度肯定比较慢。
- 更新代价大 : 如果对索引列的数据被修改时,那么对应的索引也将会被修改, 而且况聚集索引的叶子节点还存放着数据,修改代价肯定是较大的, 所以对于主键索引来说,主键一般都是不可被修改的。
非聚集索引
非聚集索引即索引结构和数据分开存放的索引。
二级索引属于非聚集索引。
MYISAM 引擎的表的.MYI 文件包含了表的索引, 该表的索引(B+树)的每个叶子非叶子节点存储索引, 叶子节点存储索引和索引对应数据的指针,指向.MYD 文件的数据。
非聚集索引的叶子节点并不一定存放数据的指针, 因为二级索引的叶子节点就存放的是主键,根据主键再回表查数据。
非聚集索引的优点
更新代价比聚集索引要小 。非聚集索引的更新代价就没有聚集索引那么大了,非聚集索引的叶子节点是不存放数据的
非聚集索引的缺点
- 跟聚集索引一样,非聚集索引也依赖于有序的数据
- 可能会二次查询(回表) :这应该是非聚集索引最大的缺点了。 当查到索引对应的指针或主键后,可能还需要根据指针或主键再到数据文件或表中查询。
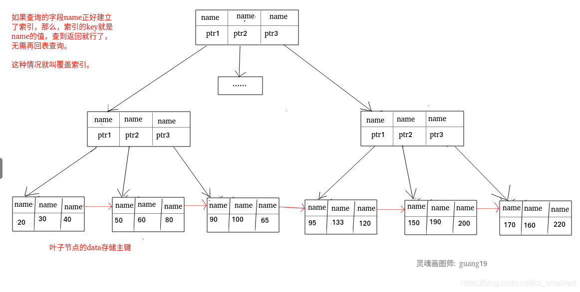
非聚集索引一定回表查询吗(覆盖索引)?
非聚集索引不一定回表查询。
试想一种情况,用户准备使用 SQL 查询用户名,而用户名字段正好建立了索引。
SELECT name FROM table WHERE name='guang19';
那么这个索引的 key 本身就是 name,查到对应的 name 直接返回就行了,无需回表查询。
即使是 MYISAM 也是这样,虽然 MYISAM 的主键索引确实需要回表, 因为它的主键索引的叶子节点存放的是指针。但是如果 SQL 查的就是主键呢?
SELECT id FROM table WHERE id=1;
主键索引本身的 key 就是主键,查到返回就行了。这种情况就称之为覆盖索引了。
4.4 覆盖索引
如果一个索引包含(或者说覆盖)所有需要查询的字段的值,我们就称之为“覆盖索引”。我们知道在 InnoDB 存储引擎中,如果不是主键索引,叶子节点存储的是主键+列值。最终还是要“回表”,也就是要通过主键再查找一次。这样就会比较慢覆盖索引就是把要查询出的列和索引是对应的,不做回表操作!
覆盖索引即需要查询的字段正好是索引的字段,那么直接根据该索引,就可以查到数据了, 而无需回表查询。
如主键索引,如果一条 SQL 需要查询主键,那么正好根据主键索引就可以查到主键。
再如普通索引,如果一条 SQL 需要查询 name,name 字段正好有索引, 那么直接根据这个索引就可以查到数据,也无需回表。
覆盖索引:

4.5 多列索引(联合索引)
CREATE TABLE `test` (
`id` int(4) NOT NULL AUTO_INCREMENT,
`a` varchar(10) NOT NULL,
`b` varchar(10) NOT NULL,
`c` varchar(10) NOT NULL,
`d` varchar(10) NOT NULL,
`e` varchar(10) NOT NULL,
PRIMARY KEY (`id`),
UNIQUE KEY `idx_a_b_c` (`a`,`b`,`c`) USING BTREE
) ENGINE=InnoDB AUTO_INCREMENT=4 DEFAULT CHARSET=utf8;
如下索引就是一个联合索引
idx_a_b_c(a,b,c) USING BTREE
select * from test where a = '333' and b = '333' and c = '333';-- 走索引
select * from test where a = '333' and b = '333';-- 走索引
select * from test where a = '333' and c = '333';-- 走索引
select * from test where b = '333' and c = '333';-- 不走索引
select * from test where c = '333' and b = '333' and a = '333';-- 走索引,且与where子句中的顺序无关
小结:
- 联合索引的最左前缀匹配指的是where条件一定要有联合索引的第一个字段(此处体现为一定要有a)
- 是否走联合索引与where条件的顺序无关,只与字段有关
使用联合索引的主要意义:
- **“一个顶三个”。**建了一个(a,b,c)的复合索引,那么实际等于建了(a),(a,b),(a,b,c)三个索引,因为每多一个索引,都会增加写操作的开销和磁盘空间的开销。对于大量数据的表,这可是不小的开销!
- **覆盖索引。**同样的有复合索引(a,b,c),如果有如下的sql: select a,b,c from table where a=1 and b = 1。那么MySQL可以直接通过遍历索引取得数据,而无需回表,这减少了很多的随机io操作。减少io操作,特别的随机io其实是dba主要的优化策略。所以,在真正的实际应用中,覆盖索引是主要的提升性能的优化手段之一
- **索引列越多,通过索引筛选出的数据越少。**有1000W条数据的表,有如下sql:select from table where a = 1 and b =2 and c = 3,假设假设每个条件可以筛选出10%的数据,如果只有单值索引,那么通过该索引能筛选出1000W10%=100w 条数据,然后再回表从100w条数据中找到符合b=2 and c= 3的数据,然后再排序,再分页;如果是复合索引,通过索引筛选出1000w 10% 10% *10%=1w,然后再排序、分页,哪个更高效,一眼便知
4.6 创建索引
1.添加 PRIMARY KEY(主键索引)
ALTER TABLE `table_name` ADD PRIMARY KEY ( `column` )
2.添加 UNIQUE(唯一索引)
ALTER TABLE `table_name` ADD UNIQUE ( `column` )
3.添加 INDEX(普通索引)
ALTER TABLE `table_name` ADD INDEX index_name ( `column` )
4.添加 FULLTEXT(全文索引)
ALTER TABLE `table_name` ADD FULLTEXT ( `column`)
5.添加多列索引
ALTER TABLE `table_name` ADD INDEX index_name ( `column1`, `column2`, `column3` )
4.7 创建索引注意事项
选择合适的字段创建索引:
- 不为 NULL 的字段 :索引字段的数据应该尽量不为 NULL,因为对于数据为 NULL 的字段,数据库较难优化。如果字段频繁被查询,但又避免不了为 NULL,建议使用 0,1,true,false 这样语义较为清晰的短值或短字符作为替代。
- 被频繁查询的字段 :我们创建索引的字段应该是查询操作非常频繁的字段。
- 被作为条件查询的字段 :被作为 WHERE 条件查询的字段,应该被考虑建立索引。
- 频繁需要排序的字段 :索引已经排序,这样查询可以利用索引的排序,加快排序查询时间。
- 被经常频繁用于连接的字段 :经常用于连接的字段可能是一些外键列,对于外键列并不一定要建立外键,只是说该列涉及到表与表的关系。对于频繁被连接查询的字段,可以考虑建立索引,提高多表连接查询的效率。
694





