1.简介
SFUD 是一款开源的串行 SPI Flash 通用驱动库。由于现有市面的串行 Flash 种类居多,各个 Flash 的规格及命令存在差异, SFUD 就是为了解决这些 Flash 的差异现状而设计,让我们的产品能够支持不同品牌及规格的 Flash,提高了涉及到 Flash 功能的软件的可重用性及可扩展性,同时也可以规避 Flash 缺货或停产给产品所带来的风险。
主要特点:支持 SPI/QSPI 接口、面向对象(同时支持多个 Flash 对象)、可灵活裁剪、扩展性强、支持 4 字节地址。
资源占用
标准占用:RAM:0.2KB ROM:5.5KB
最小占用:RAM:0.1KB ROM:3.6KB
地址如下:https://github.com/armink/SFUD
移植好的工程:https://pan.baidu.com/s/1CO0BOqhWdTBLEHr49A76YA?pwd=3ye1
提取码:3ye1
2.SFUD移植
2.1硬件接口
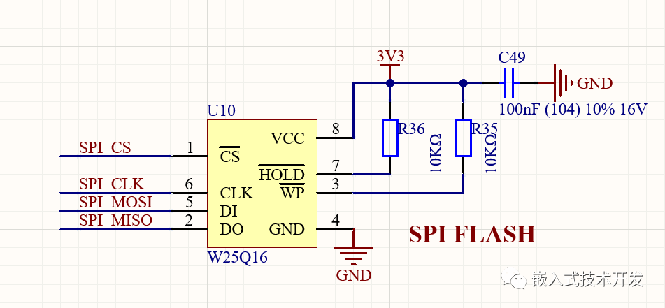
这里使用的是STM32F407的单片机,使用SPI1接口与Flash连接,Flash型号为W25Q16JV。电路图如下:


本文介绍了一款开源SPI Flash通用驱动库SFUD的移植过程。针对STM32F407单片机和W25Q16JV Flash芯片,详细说明了硬件接口配置、源码整合步骤及底层函数编写要点。
最低0.47元/天 解锁文章
562





