标题:吊装方案撰写迎来“智慧革命”!吊装助理V1.3.4重磅上线“专业库”,打造一站式知识引擎
副标题:告别“资料荒”,赋能高效精准,让每一份吊装方案都成为杰作
在大型工程吊装领域,一份专业、合规、高效的方案是安全与成功的基石,但其撰写过程往往伴随着资料难寻、规范繁杂、模板匮乏的痛点。今日,备受行业用户信赖的吊装助理软件正式发布V1.3.4版本(文件版本1.4.2) ,其核心突破性功能—— “吊装专业库” 惊艳亮相,标志着吊装方案编制正式迈入“资源集成化、知识触手可及”的全新时代,真正实现“再无难写的吊装方案”的愿景。

核心亮点:专业库——您的吊装“智慧灯塔”与“灵感源泉”
此次升级的灵魂,在于倾力打造的“吊装专业库”。它不再是一个简单的文档存储区,而是一个经过精心筛选、结构化组织的吊装专业知识图谱与资源宝库:

方案“智囊团”触手可及: 汇聚海量经典、可编辑的吊装方案模板。工程师们可随时在线查看、一键下载,瞬间获得坚实可靠的专业起点。无论是常规吊装还是复杂工况,都能在此找到灵感和框架,方案编制效率与规范性实现飞跃。

规范“法典”随身行: 集成最新、最权威的吊装相关标准规范。告别翻阅厚重典籍或在网络中大海捞针的困扰,关键条款、安全要求即刻查阅,确保每一份方案都建立在坚实的合规基石之上,风险规避于未然。

吊车“性能图谱”尽在掌握: 主流品牌、型号的吊车性能手册在线可得。关键性能参数、作业范围图等信息清晰呈现、便捷下载,设备选型与能力校核从此精准高效,为方案的科学性提供硬核支撑。
“吊装专业库的建立,旨在为工程师们扫除信息障碍,将宝贵的精力从繁琐的资料搜集解放出来,专注于方案的核心价值创造与创新优化。”吊装助理产品负责人表示,“它如同一位永不疲倦的专家顾问,随时待命,让‘无从下手’成为历史。”
精雕细琢:不止于库,更臻于细节与体验
V1.3.4版本在专业库光芒之下,亦不忘对核心功能与用户体验的持续精进:

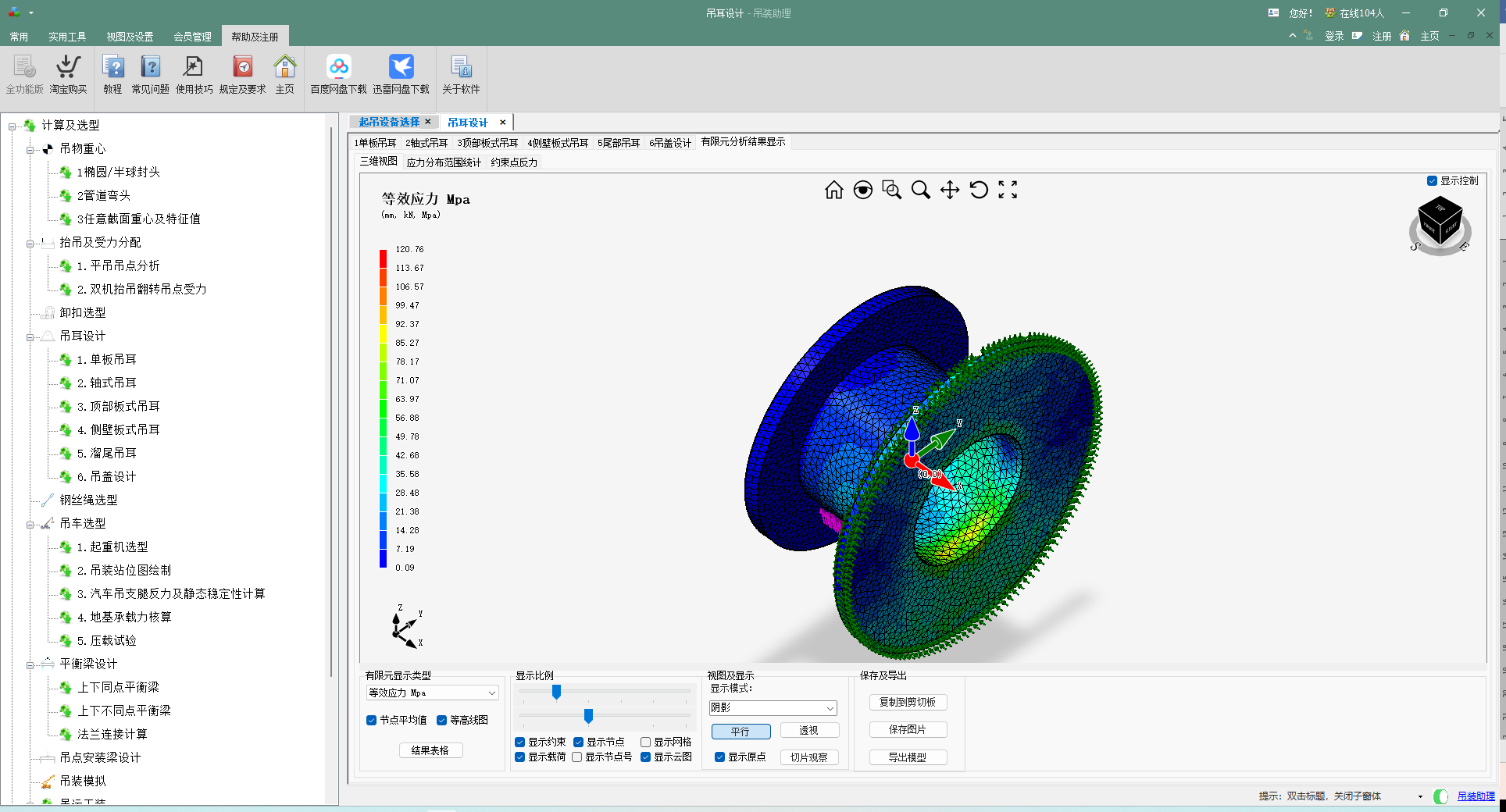
洞察更细微: 优化有限元分析模块中三维模型的坐标显示精度,让复杂的力学状态可视化更加清晰、直观,助力工程师精准把控结构行为。

计算更严谨: 彻底修复二维平面结构分析中阵列复制间距不能为小数的遗留问题,确保模拟计算结果的数学严谨性与工程可靠性。

连接更从容: 新增“减少离线检测频率” 选项,贴心应对网络信号不佳环境下的登录挑战,保障工作流程顺畅不中断。
社区更互联: 新增在线人数统计与显示功能,让用户实时感知同行在线热度,营造积极互动的专业社区氛围。
结语:开启吊装方案智能新纪元

吊装助理V1.3.4,不仅是一次功能迭代,更是一次吊装方案编制方式的智能升级与效率革命。“吊装专业库” 的诞生,如同为行业点亮了一座知识的灯塔,让方案撰写摆脱了“巧妇难为无米之炊”的困境,走向高效、精准、自信的新高度。

即刻升级吊装助理V1.3.4,拥抱这场“再无难写方案”的智慧变革!让专业库成为您的强大后盾,释放创造力,铸就每一份安全高效的吊装杰作!
>>> [访问www.yigou968.com,立即下载/更新体验] <<<
6067

被折叠的 条评论
为什么被折叠?



