基于51单片机多路温度检测proteus仿真设计_ds18b20
本设计包含proteus仿真+程序代码+原理图
📚开发环境
仿真图proteus 7.8
程序编译器:keil 4/keil 5
编程语言:C语言
设计编号:C0042
📚功能说明
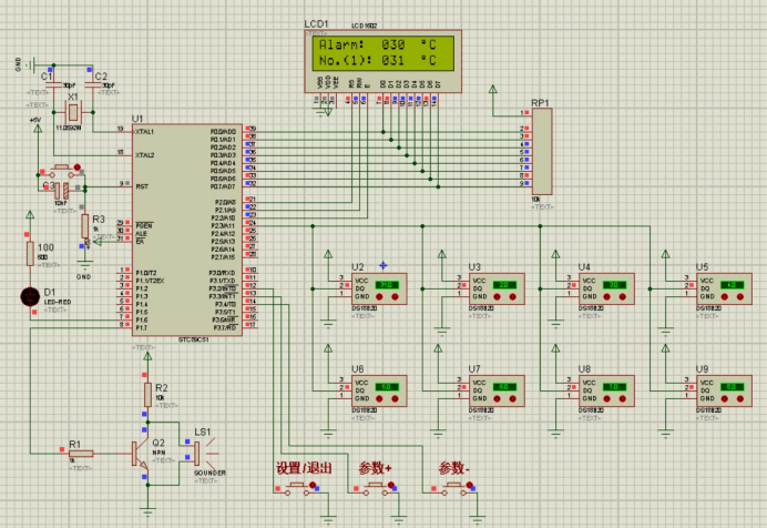
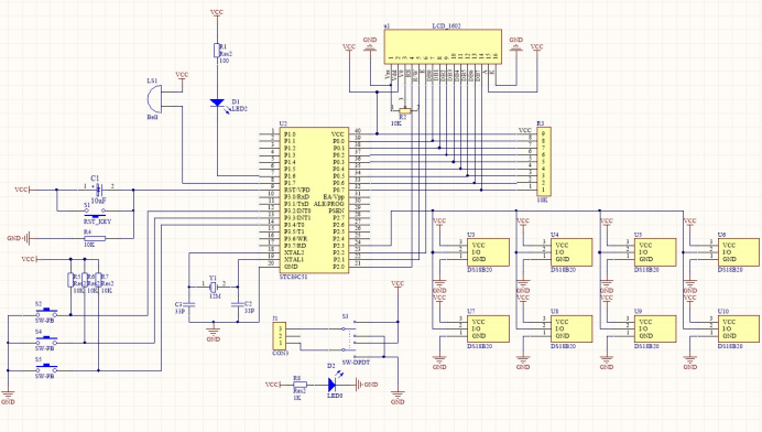
通过对多路DS18B20温度传感器的数据采集,实现8路/4路温度采集并将数值显示在LCD显示屏上;
通过按键设置温度报警值,逐个显示传感器的温度,当lcd显示温度超过设定值时,系统声光报警。
📚8路仿真图

📚4路仿真图(附赠)

📚程序代码

📚原理图

📚资料清单&下载链接

资料下载链接(可点击):
https://docs.qq.com/doc/DS1RYYlVxaEVvZEdv
1334

被折叠的 条评论
为什么被折叠?



