基于51单片机16×16点阵广告牌的滚动显示仿真设计
本设计包含proteus仿真+程序代码+原理图+设计报告
📚开发环境
仿真图:proteus 7.8
程序编译器:keil 4/keil 5
编程语言:C语言
设计编号:C0051
📚设计功能
硬件构成:
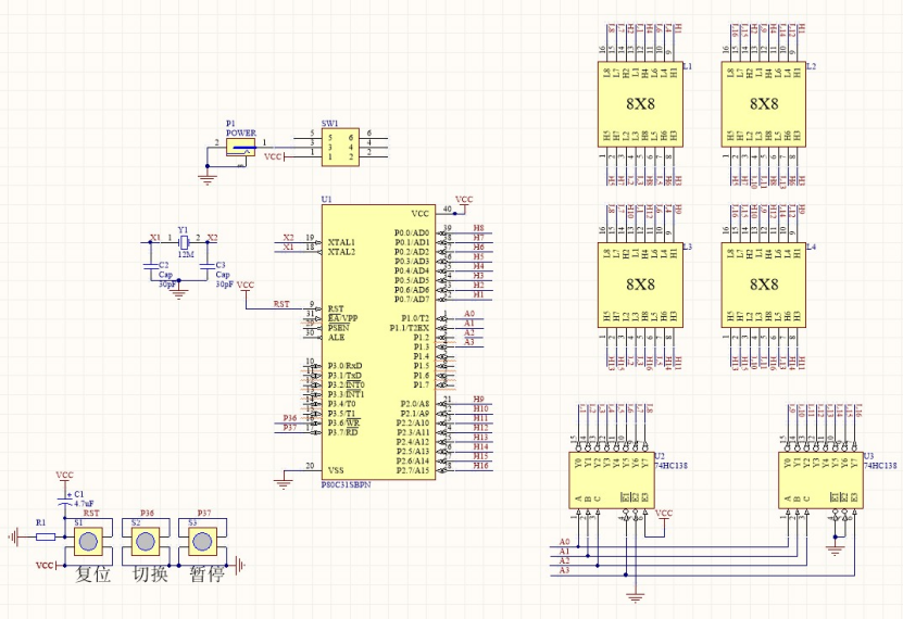
51单片机+晶振电路+复位电路+1616点阵屏+74hc138驱动电路等。
1、本设计主要采用51单片机(AT89C51/52、AT90C51/52、STC89C51/52)作为主控器;
2、设计的1616点阵显示屏主要是通过单片机直接控制行扫描,然后用74LS138来控制列扫描。
3、点阵屏实现“欢迎你”三个字的滚动循环显示(显示内容可改);
(附赠字模工具、工具使用方法、字模代码修改教程。)
📚仿真电路

📚 电路原理图

📚 程序代码

📚设计报告

📚取模工具的使用及实际应用
在正式版中,用户可生成自己需要的各种小字库,也可以生成自定义的国标一二级汉字库。
0.生成自定义的小字库:
0.使用PCTOLCD的各种调整功能调整出您需要的文字样式,如字体,字样(下划,倾斜,加
粗),大小(各种点阵大小的字体,可锁定点阵本身大小(如1616),然后在这个固定的点阵大小
内调节文字的大小(例如在1616的点阵中居中显示12*12大小的汉字)
1.将您需要的汉字和符号集中形成一个文本文件
2.使用“导入文本”的按钮
3.确认“生成二进制字库”被选中(建议选中"生成索引文件"原因后析)
4.点“开始生成”按钮,选择生成的字库文件名
5.然后耐心等待一段时间(与处理文本大小有关),在此期间建议不要动键盘和鼠标。
6.字库生成完毕.
1.生成国标一二级汉字库
0.使用PCTOLCD的各种调整功能调整出您需要的文字样式,如字体,字样(下划,倾斜,加
粗),大小(各种点阵大小的字体,可锁定点阵本身大小(如1616),然后在这个固定的点阵大小
内调节文字的大小(例如在1616的点阵中居中显示12*12大小的汉字).
1.使用“导入文本”的按钮
2.点右下角"生成国标汉字库"按钮.
3.选择字库文件名后单击确定
4.耐心等待一段时间后既得到生成的汉字库(时间视具体机器而定).
生成汉字库结构介绍
本软件使用的汉字库采用与HZK16相近似的结构,即按照输入汉字的顺序依次排列各汉字的
点阵数据,以生成的1616点阵汉字库举例介绍
1616点阵汉字库
点阵大小1616,所以每个汉字点阵数据占用32个字节.用户要使用生成的1616点阵小字库中
的点阵数据,可以在程序中采用如下算法:
0.在生成的字库汉字列表中得到该汉字的偏移量,也就是汉字的记录号HzNum
1.将其32(HzNum32)即可得出该汉字点阵在字库中的偏移地址.
3.以这个偏移地址为起点,连续读取文件中的32个字节,既为该汉字的点阵信息.
实际上,对于本软件生成的1616点阵的国标汉字库是采用区位码排列的,所以与标准的HZK16
结构是一样的,完全可以互换使用.
例如生成一个2448点阵,楷体,倾斜的汉字库,
0.由于每个汉字占用2448/8= 144个字节,所以用户可先读取生成的索引列表找到该汉
字的记录号.
1.将记录号144即得到该汉字在字库中的偏移地址.
2.以这个偏移地址为起点,在字库文件中连续读取144个字节,即为该汉字的点阵信息.
对于其他点阵汉字库的使用方法,可以依次类推……
当然,如果不选中“生成二进制字库”的复选框,生成的字库将是文本格式的字模数据,采
用那种方式完全取决于您的需要了
完美版新增生成英文点阵字库功能,使用方法同上。
导出字模

代码修改

📚设计报告
本文的设计是单片机系统基本模块的一部分,即利用单片机驱动显示屏工作。其中点阵行扫描由单片机直接驱动,列扫描由单片机驱动的74LS138直接驱动,通过程序写入代码从而实现点阵的显示。
这部分电路在单片机的学习中很重要,我们要知道点阵的显示原理,了解行扫描和列扫描是怎么一回事,以及用什么来驱动行扫描和用什么来驱动列扫描,这里我们使用了74ls138来驱动列扫描,通过这个设计,我们可以更加明白74ls138的使用方法以及它的一些功能特性。对点阵显示屏及其他的一些显示屏也能有更多的了解。

📚资料清单&下载链接

3015

被折叠的 条评论
为什么被折叠?



