本设计包含proteus仿真+程序代码+原理图+PCB+设计报告
📚开发环境
原理图:Altium Designer
仿真版本:proteus8.9或更高版本
程序编译器:keil 4/keil 5
设计编号:C0038
📚功能描述
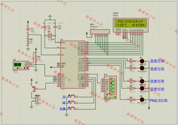
1、可同时检测温度、湿度、PM2.5浓度并同时在液晶上面显示;
2、可以通过按键设置温度上下限、湿度上下限和PM2.5浓度上限报警值;
3、超限启动声光报警提醒;


📚仿真图


📚原理图

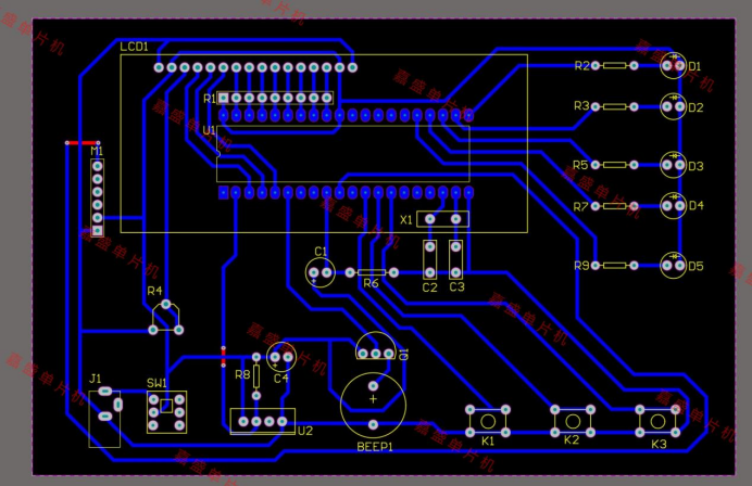
📚PCB图

📚元器件清单

📚程序代码

程序流程框图

📚设计报告
伴随着社会日新月异的发展与人类生活水平的极大提高,家居环境质量的好坏逐渐成为我们关注的重点。而在我们家居生活中温度度、湿度以及可吸入颗粒物PM2.5含量等因素因与我们健康密切相关因为而最为被关注。据相关资料显示,人体的健康会极大的被温度湿度环境所影响。专家指出:日常家居中,温度控制在 17℃-26℃,湿度控制在43%-67%RH的情况下人体最为感到舒适。而长期生活在湿度低于43%RH 的空气环境中,人体的各项器官,特别是呼吸呼吸系统会产生极大的损害。鼻腔,呼吸道乃至肺部的黏膜纤毛生理功能受到极大损害,纤毛的蠕动减缓,从而很难清理掉粘膜上的灰尘、细菌等附着物的,给细菌与病毒滋生提供了良好的环境,从而损害人体健康。而在湿度较大的环境下,特别是大于 65%RH时,松果激素大量产生,促使人体肾上腺素,甲状腺素含量减少,造成人体兴奋度降低,疲惫,没有活力。同时,高湿度环境会损害人体免疫力,容易产生各种疾病,危害人体健康。PM2.5又叫细颗粒物,指环境空气中空气动力学当量直径小于等于2.5微米的颗粒物。由于本身质量微小,可悬浮在空气中,大量的PM2.5颗粒物存在空气中会对环境造成极大的污染,是检测环境质量的重要指标。PM2.5在正常的环境中含量极少,但随着我国环境质量的不断变差以及PM2.5的含量不断加大,其对人类健康的危害愈发严重。与较粗的大气颗粒物相比,PM2.5粒径小,面积大,活性强,易附带有毒、有害物质(例如,重金属、微生物等),且在大气中的停留时间长、输送距离远,因而对人体健康和大气环境质量的影响更大。由此可知,家居环境质量越发受到人们重视,而相应的家居环境质量检测控制仪器也应与而生,并拥有广泛的应用前景与商机。可见,对家居环境监控设备的研究具有重要的意义。

📚资料清单&下载链接

资料下载链接(可点击):
https://docs.qq.com/doc/DS1FHRXRoWnFFVUto
2938

被折叠的 条评论
为什么被折叠?



