本设计包含:程序代码+Proteus仿真+原理图PCB+设计报告+讲解视频
📚开发环境
原理图:Altium Designer
仿真图:proteus 7.8
程序编译器:keil 4/keil 5
编程语言:C语言
设计编号:C0035
📚主要功能
应用所学知识设计一款基于51单片机和LCD1602的矩阵键盘密码锁设计。设计主要内容包括:
1、功能说明:
(1)按键设置6位密码,输入密码若密码正确,则锁打开。显示open!
(2)密码可以自己修改(6位密码),必须是锁打开时才能改密。为防止误操作,修改密码得输入两次。
(3)若密码输入错误次数超过3次,蜂鸣器报警并且锁定键盘。
(4)系统24C02有复位、掉电保存密码功能。
2、按键说明:
排列方式:
1 2 3 A
4 5 6 B
7 8 9 C
* 0 # D
ABC无定义、 *号键为取消当前操作、#号键为确认、D键为修改密码
3、其他说明:
(1)首次使用时输入:131420,对密码进行初始化,当显示:initpassword,证明密码初始化完成,此时的密码为:000000。然后可以改密了。(如密码忘记就再输入131420初始化,然后密码就是000000了)
(2)按下 * 键或复位键,可以关锁并退出。
(3)当输入密码错误后,报警并锁定键盘3秒钟。
(4)修改密码:在开锁状态下,再次输入正确的密码并按下 # 键,此时听到两声提示,输入新的六位密码并按 D 键,再重复输入一次新密码并按 D ,会听到两声提示音,表示重设密码成功,内部保存新密码并存储。如两次输入的新密码不一样,则重设密码失败。
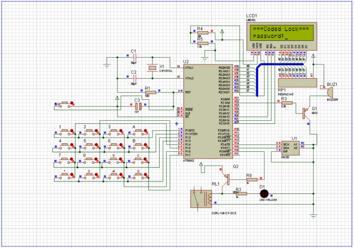
📚仿真设计


📚程序设计
代码可以使用keil4或者keil5打开,有详细注释。


📚原理图PCB


*Proteus仿真和实物作品的区别:*
1.运行环境:Proteus仿真是在计算机上运行的,而实物则是在硬件电路板上运行。
2.调试方式:在Proteus仿真中,可以方便地进行单步调试和观察变量值的变化,而在实物中则需要通过调试器或者串口输出等方式进行调试。
电路连接方式:在Proteus仿真中,可以通过软件设置进行电路连接的修改,而在实物中则需要通过硬件电路板和连接线进行修改。
3.运行速度:Proteus仿真通常比实物运行速度快,因为仿真是基于计算机运行的,而实物则需要考虑电路板上的物理限制和器件的响应时间等因素。
4.功能实现:在Proteus仿真中,可以通过软件设置实现不同的功能,而在实物中则需要根据电路设计和器件的性能进行实现。
📚元器件清单
- 9*15万用板
- 17个小按键
- 1602液晶
- 16p插针
- 16p单排母座
- 光敏电阻
- 104可调电阻
- 2.2k电阻*2
- 1k电阻*3
- 10k电阻*4
- 103排阻
- 9012*2三极管
- 9013三极管
- 3p接线端子
- 5v有源蜂鸣器
- 40脚IC座
- stc89c51单片机
- 10uf电容
- 30pf电容*2
- 自锁开关
- 8脚IC座
- 24c02芯片
- 12m晶振
- Led(5MM红色)
- 5V继电器
- DC电源插口
- 导线若干
- 焊锡若干
- usb电源线(电池盒+DC插头)
- 104独石电容
📚实物图

📚设计报告
在日常的生活和工作中, 住宅与部门的安全防范、单位的文件档案、财务报表以及一些个人资料的保存多以加锁的办法来解决。若使用传统的机械式钥匙开锁,人们常需携带多把钥匙, 使用极不方便, 且钥匙丢失后安全性即大打折扣。具有防盗报警等功能的电子密码锁代替密码量少、安全性差的机械式密码锁已是必然趋势。随着科学技术的不断发展,人们对日常生活中的安全保险器件的要求越来越高。为满足人们对锁的使用要求,增加其安全性,用密码代替钥匙的密码锁应运而生。密码锁具有安全性高、成本低、功耗低、易操作、记住密码即可开锁等优点。
目前使用的电子密码锁大部分是基于单片机技术,以单片机为主要器件,其编码器与解码器的生成为软件方式。
本系统由STC89C51单片机系统(主要是STC89C51单片机最小系统)、4×4矩阵键盘、LCD1602显示和报警系统等组成,具有设置、修改六位用户密码、超次报警、超次锁定、密码错误报警等功能(本设计由P0口控制LCD显示,密码正确显示OPEN! 密码错误显示error!超过三次输入错误自动锁定。由P1口控制矩阵键盘含有0-9数字键和A-D功能键。)。除上述基本的密码锁功能外,依据实际的情况还可以添加遥控功能。本系统成本低廉,功能实用。

📚资料清单&下载链接
0、常见使用问题及解决方法–必读
1、 程序源码注释
2、 Proteus仿真
3、 功能要求和使用说明
4、 原理图PCB
5、软硬件流程框图
6、任务书
7、开题报告
8、设计报告
9、元件清单
10、制作详解
11、实物图
12、讲解视频
Altium Designer 安装破解
filename.bat
KEIL+proteus 单片机仿真设计教程
KEIL安装破解
Proteus元器件查找
Proteus安装
Proteus简易使用教程
单片机学习资料
相关数据手册
答辩技巧
设计报告常用描述
鼠标双击打开查找嘉盛单片机51 STM32单片机课程毕业设计.url

*资料下载链接(可点击):*
714

被折叠的 条评论
为什么被折叠?



