1、简介
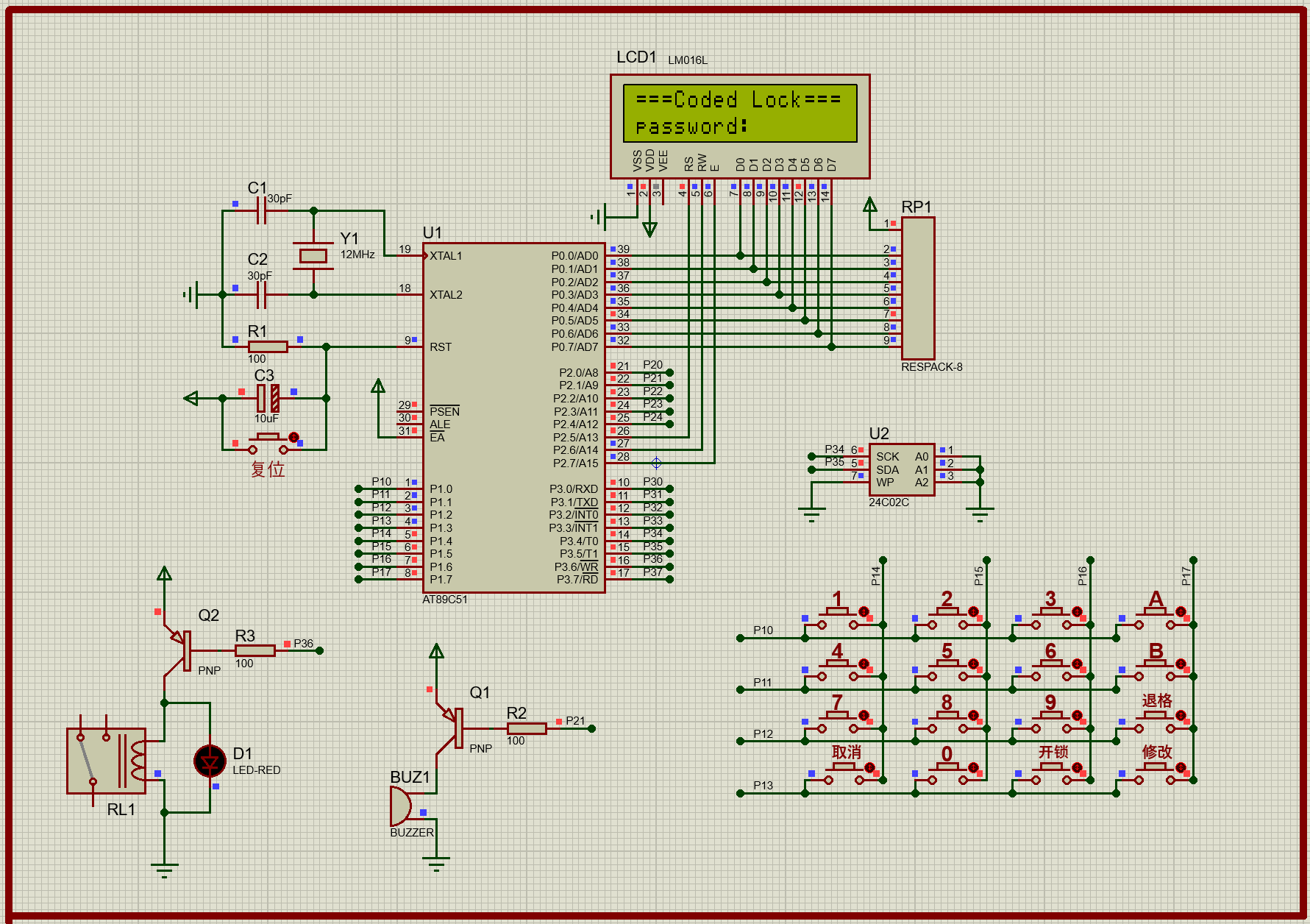
该设计在硬件方面主要采用AT89C51单片机作为主控核心,结合矩阵键盘、LCD1602、LED灯、蜂鸣器,实现修改用户密码、关锁、退格、密码错误报警等功能。
2、主要功能
a.本设计为了防止密码被窃取要求在输入密码时在数码管上显示*号。
b.设计开锁密码位6位密码的电子密码锁。
c.能够在密码正确时红灯亮,LCD1602显示OPEN。
d.4×4的矩阵键盘其中包括0-9的数字键和A-F的功能键
e.本产品具备报警功能,当输入密码错误时蜂鸣器响,连续三次输错密码锁定键盘。
f.密码可以由用户自己修改设定。
3、环境搭建
资料清单:C程序+仿真+设计报告+使用说明+元件清单+操作视频
仿真版本:Proteus8.6及以上版本
编译平台:Keil C51
编程语言:C语言
4、源程序
使用keil C51软件实现程序编写与编译。
#include <REG51.h>
#include<intrins.h>
//宏定义
#define LCM_Data P0 //将P0口定义为LCM_Data
#define uchar unsigned char
#define uint unsigned int
//1602的控制脚
sbit lcd1602_rs=P2^5;
sbit lcd1602_rw=P2^6;
sbit lcd1602_en=P2^7;
sbit Scl=P3^4; //24C02串行时钟
sbit Sda=P3^5; //24C02串行数据
sbit ALAM = P2^1; //报警
sbit KEY = P3^6; //开锁
bit pass=0; //密码正确标志
bit ReInputEn=0; //重置输入允许标志
bit s3_keydown=0; //3秒按键标志位
bit key_disable=0; //锁定键盘标志
unsigned char countt0,second; //t0中断计数器,秒计数器
void Delay5Ms(void); //声明延时函数
unsigned char code a[]={0xFE,0xFD,0xFB,0xF7}; //控盘扫描控制表
//液晶显示数据数组
unsigned char code start_line[] = {"password: "};
unsigned char code name[] = {"===Coded Lock==="}; //显示名称
unsigned char code Correct[] = {" correct "}; //输入正确
unsigned char code Error[] = {" error "}; //输入错误
unsigned char code codepass[] = {" pass "};
unsigned char code LockOpen[] = {" open "}; //OPEN
unsigned char code SetNew[] = {"SetNewWordEnable"};
unsigned char code Input[] = {"input: "}; //INPUT
unsigned char code ResetOK[] = {"ResetPasswordOK "};
unsigned char code initword[] = {"Init password..."};
unsigned char code Er_try[] = {"error,try again!"};
unsigned char code again[] = {"input again "};
unsigned char InputData[6]; //输入密码暂存区
unsigned char CurrentPassword[6]={0,0,0,0,0,0}; //读取EEPROM密码暂存数组
unsigned char TempPassword[6];
unsigned char N=0; //密码输入位数记数
unsigned char ErrorCont; //错误次数计数
unsigned char CorrectCont; //正确输入计数
unsigned char ReInputCont; //重新输入计数
unsigned char code initpassword[6]={0,0,0,0,0,0}; //输入管理员密码后将密码初始为000000
unsigned char code adminpassword[6]={1,3,1,4,2,0}; //输入管理员密码后将密码初始为000000
//=====================5ms延时==============================
void Delay5Ms(void)
{
unsigned int TempCyc = 5552;
while(TempCyc--);
}
//===================400ms延时==============================
void Delay400Ms(void)
{
unsigned char TempCycA = 5;
unsigned int TempCycB;
while(TempCycA--)
{
TempCycB=7269;
while(TempCycB--);
}
}
//=============================================================================================
//================================24C02========================================================
//=============================================================================================
void mDelay(uint t) //延时
{
uchar i;
while(t--)
{
for(i=0;i<125;i++)
{;}
}
}
void Nop(void) //空操作
{
_nop_(); //仅作延时用一条语句大约1us
_nop_();
_nop_();
_nop_();
}
/*****24c02程序参照24c02时序图*****/
/*起始条件*/
void Start(void)
{
Sda=1;
Scl=1;
Nop();
Sda=0;
Nop();
}
/*停止条件*/
void Stop(void)
{
Sda=0;
Scl=1;
Nop();
Sda=1;
Nop();
}
/*应答位*/
void Ack(void)
{
Sda=0;
Nop();
Scl=1;
Nop();
Scl=0;
}
/*反向应答位*/
void NoAck(void)
{
Sda=1;
Nop();
Scl=1;
Nop();
Scl=0;
}
5、proteus8.6仿真
采用proteus8.6软件(内附安装包)实现仿真设计,如下图所示。proteus软件一般存在高低版本兼容问题,该仿真是通过proteus8.6导出的,所以请尽量使用proteus8.6打开文件,低于proteus8.6的版本不能够正常使用,高于proteus8.6的版本除了proteus8.8/8.9理论上可以正常使用。


6、设计资料清单
设计资料主要包括C程序+仿真+设计报告+使用说明+元件清单+操作视频等,设计报告主要包括硬件电路、软件设计、仿真调试等等,仅供参考。由于不定期更新,最新的资料包不一定与下面图片完全一致,但主要资料都有。


7、获取方式
百度网盘链接:https://pan.baidu.com/s/1YwOs_32GXl50Kcj78L4vNA?pwd=5icf
有偿,非诚勿扰🙏
3659

被折叠的 条评论
为什么被折叠?



