本设计包含proteus仿真+程序代码+设计报告+讲解视频
📚开发环境
Proteus仿真版本:proteus7.8或更高版本
程序编译器:keil 4/keil 5
编程语言:C语言
设计编号:C0018
📚功能要求
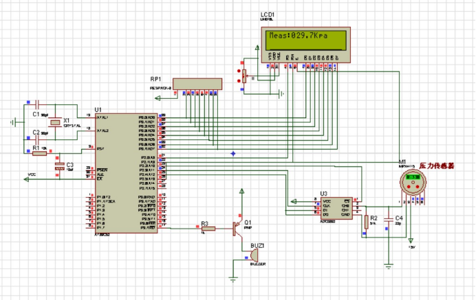
基于单片机的轮胎压力检测报警系统设计,51单片机控制,MPX4115压力传感器胎压检测,1602液晶显示电路,胎压过高蜂鸣器异常报警。
📚讲解视频
包含程序讲解和仿真讲解
📚仿真设计

📚程序代码

📚设计报告
4479字设计报告

📚资料清单
\0. 常见使用问题及解决方法–必读!!!!
\1. 程序
\2. 仿真
\3. 开题报告
\4. 设计报告
\5. 讲解视频
ADC0832中文资料.pdf
Altium Designer 安装破解
KEIL+proteus 单片机仿真设计教程
KEIL安装破解
Proteus元器件查找
Proteus安装
Proteus简易使用教程
单片机学习资料
相关数据手册
答辩技巧
设计报告常用描述
鼠标双击打开查找嘉盛单片机51 STM32单片机课程毕业设计.url

1846

被折叠的 条评论
为什么被折叠?



