本设计包含仿真+源码+原理图
📚开发环境
仿真图:proteus7.8
程序编译器:keil 4
编程语言:C语言
设计编号:C0010
📚功能说明
K1正转 K2反转 K3低速转动 K4高速转动 K5电机切换 K6停止;
按下K1键,顺时针转,按下K2键,逆时针转,按下K3键,低速,按下K4键,高速;
按下K5键,转动的电机停止,并切换到控制另一个电机;
按下K6键,转动的电机停止,按下K1或K2时,刚才停止的电机继续转动。
📚仿真图

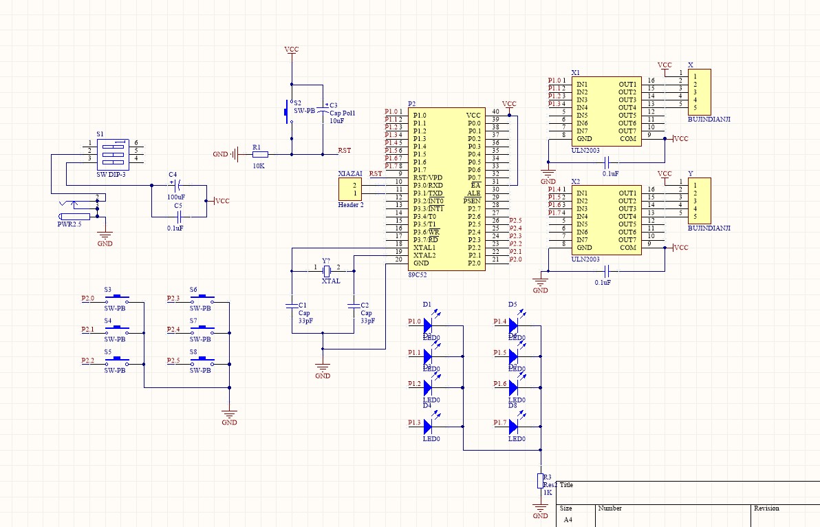
📚原理图

📚源程序
//按键IO
sbit K1=P2^0; //正转
sbit K2=P2^1; //反转
sbit K3=P2^2; // 减速
sbit K4=P2^3; // 加速
sbit K5=P2^4; // 电机切换
sbit K6=P2^5; // 停止
unsigned char code FFW_X[8]={0xf1,0xf3,0xf2,0xf6,0xf4,0xfc,0xf8,0xf9}; //X反转顺序
unsigned char code FFZ_X[8]={0xf9,0xf8,0xfc,0xf4,0xf6,0xf2,0xf3,0xf1}; //X正转顺序
unsigned char code FFW_Y[8]={0x1f,0x3f,0x2f,0x6f,0x4f,0xcf,0x8f,0x9f}; //Y反转顺序
unsigned char code FFZ_Y[8]={0x9f,0x8f,0xcf,0x4f,0x6f,0x2f,0x3f,0x1f}; //Y正转顺序
unsigned char Direction,Speed,X_Y=0,stop=0; // Direction 转向标志位,Speed 延时函数的参数,通过改变它大小来控制电机转速
//X_Y 电机的参数 X_Y=0为Y电机 X_Y=1为X电机
void Delay(unsigned int t); //stop为控制电机停止的标志位,但它为1时,电机停止
void Motor(); //电机旋转函数
/*******************************************************************************
* 函 数 名 : main
* 函数功能 : 主函数
* 输 入 : 无
* 输 出 : 无
*******************************************************************************/
void main(void)
{
unsigned char i;
Speed=30; //Speed 延时函数的参数,通过改变它大小来控制电机转速
while(1)
{
/********************检测按键K1是否按下***********************/
if(K1==0) //检测按键K1是否按下
{
Delay(1); //消除抖动
if(K1==0)
{
Direction=1; //Direction 转向标志位,为1时为正转
stop=0; //按下K1时,对stop停止标志位清零,如果之前按下停止键,清零之后才能启动
}
while((i<200)&&(K1==0))//检测按键是否松开
{
Delay(1);
i++;
}
i=0;
}
/********************检测按键K2是否按下***********************/
if(K2==0) //检测按键K2是否按下
{
Delay(1); //消除抖动
if(K2==0)
{
Direction=2; //Direction 转向标志位,为2时为反转
stop=0; //按下K1时,也对stop停止标志位清零,如果之前按下停止键,清零之后才能启动
}
while((i<200)&&(K2==0))//检测按键是否松开
{
Delay(1);
i++;
}
i=0;
}
/********************检测按键K3是否按下***********************/
if(K3==0)//检测按键K3是否按下
{
Delay(1);//消除抖动
if(K3==0)
{
Speed=60; //Speed 延时函数的参数,通过改变它大小来控制电机转速
//87行代码定义Speed=30;但按键K3按下后,Speed=60,这时转速就会降下来
}
while((i<200)&&(K3==0))//检测按键是否松开
{
Delay(1);
i++;
}
i=0;
}
/********************检测按键K3是否按下***********************/
if(K4==0) //检测按键K4是否按下
{
Delay(1); //消除抖动
if(K4==0)
{
Speed=20; //Speed 延时函数的参数,通过改变它大小来控制电机转速
//87行代码定义Speed=30;但按键K4按下后,Speed=20,这时转速就会降下来升上去
}
while((i<200)&&(K4==0))//检测按键是否松开
{
Delay(1);
i++;
}
i=0;
}
if(K5==0)//检测按键K1是否按下
{
Delay(1);//消除抖动
if(K5==0)
{
Direction=0; //X_Y 电机的参数 X_Y=0为Y电机 X_Y=1为X电机
if(X_Y==0) //当切换电机时,对Direction=0;对标志位清零,防止上个电机的转向影响本次所控电机
X_Y=1;
else
X_Y=0;
}
while((i<200)&&(K5==0))//检测按键是否松开
{
Delay(1);
i++;
}
i=0;
}
if(K6==0)//检测按键K1是否按下
{
Delay(1);//消除抖动
if(K6==0)
{
stop=1; //stop为控制电机停止的标志位,但它为1时,电机停止
}
while((i<200)&&(K6==0))//检测按键是否松开
{
Delay(1);
i++;
}
i=0;
}
Motor();
}
}
/*******************************************************************************
* 函 数 名: Motor
* 函数功能: 电机旋转函数
* 输 入: 无
* 输 出: 无
*******************************************************************************/
void Motor()
{
unsigned char i;
for(i=0;i<8;i++)
{
if(Direction==1&&X_Y==0&&stop==0) //正转&Y电机&电机没按下停止
GPIO_MOTOR = FFW_Y[i]&0xf0;//取数据,‘&’按位与
if(Direction==2&&X_Y==0&&stop==0) //反转&Y电机&电机没按下停止
GPIO_MOTOR = FFZ_Y[i]&0xf0;
if(Direction==1&&X_Y!=0&&stop==0) //正转&X电机&电机没按下停止
GPIO_MOTOR = FFW_X[i]&0x0F;//取数据
if(Direction==2&&X_Y!=0&&stop==0) //反转&X电机&电机没按下停止
GPIO_MOTOR = FFZ_X[i]&0x0f;
Delay(Speed); //调节转速
}
}

📚资料清单

8494

被折叠的 条评论
为什么被折叠?



