基于51单片机的LCD1602电子钟闹钟proteus仿真设计

本设计包含程序代码+仿真+原理图+报告+讲解视频+器件清单

📚开发环境

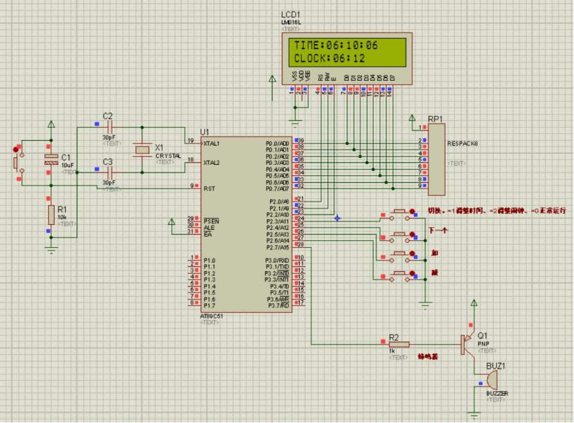
仿真图:proteus 7.8
程序编译器:keil 4/keil 5
编程语言:C语言
设计编号:C0001

📚功能介绍

(1) 可由按键调整时间;
(2) 可整点报时(“嘟、嘟”声);
(3) 可设定时,定时时间到发出“嘟、嘟”声。

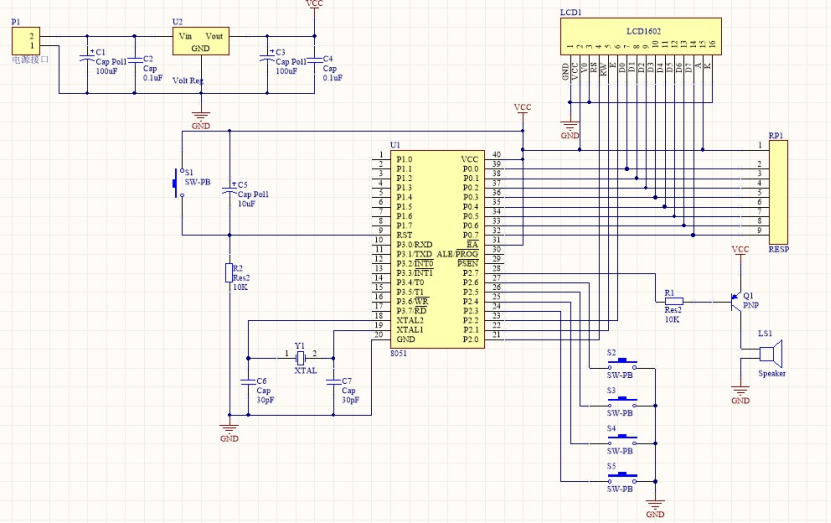
📚仿真图

img

📚原理图

img

📚设计报告

设计报告

📚程序

img

📚器件清单

img

📚资料清单

资料清单

📚资料下载链接

https://docs.qq.com/doc/DS1N1VEpDc2JHUlVx(链接可点击)

评论
添加红包

请填写红包祝福语或标题

红包个数最小为10个

红包金额最低5元

当前余额3.43前往充值 >
需支付:10.00
成就一亿技术人!
领取后你会自动成为博主和红包主的粉丝 规则
hope_wisdom
发出的红包
实付
使用余额支付
点击重新获取
扫码支付
钱包余额 0

抵扣说明:

1.余额是钱包充值的虚拟货币,按照1:1的比例进行支付金额的抵扣。
2.余额无法直接购买下载,可以购买VIP、付费专栏及课程。

余额充值