目录
中间件概念详述
中间件的定义

关于中间件的定义各有说辞,这里给出IDC的表述:
中间件是一类独立的系统软件或服务程序,分布式应用软件借助这种软件在不同的技术之间分享资源,中间件位于客户机服务器的操作系统之上,管理计算资源和网络通信。
根据这一表述可知,中间件的作用是为处于自己上层的应用软件提供运行与开发环境,帮助用户灵活、高效地开发和集成复杂的应用软件的。
中间件的特点
- 满足大量应用需要
- 运行于多种硬件和OS平台
- 支持分布式计算,提供跨网络、硬件和OS平台的透明性的应用或服务交互
- 支持标准协议
- 支持标准接口
中间件的开发需求
中间件是一类软件,而非一种软件。是在克服复杂的网络应用的共性问题中不断发展而来的。
中间件应解决的问题
- 灵活性+可成长性(应对变化的复杂环境)
- 资源扩展的边界是发散的(应对OS平台和数据库管理的有限资源)
- 提供分布应用开发、集成、部署和运行管理的整个生命周期的总体运行模型(应对应用支撑)
- 支持复杂、大范围的企业及应用(应对错综复杂的应用结构)
中间件的分类
IDC将中间件分为六类:
终端仿真/屏幕转换中间件、数据访问中间件、远程过程调用中间件、消息中间件、交易中间件、对象中间件。至今仍保留的为消息中间件和交易中间件 其他的以融入其它产品中
中间件的目的为屏蔽分部环境中异构的操作系统和网络协议,提供分布环境下的通讯服务,基于目的和实现机制的不同,分为三类:
- 远程过程调用中间件(RPC)
- 面向消息的中间件(MOM)
- 对象请求代理中间件(ORB)
现在应用最为广泛的为RPC,其它类型的平台感兴趣的读者可自行研究。
中间件为上层提供通讯服务:同步、排队、订阅发布、广播等
中间件应具有 可扩充性、易管理性、高可用性和可移植性。
什么是RPC
RPC(Remote Procedure Call Protocal)远程过程调用协议。
顾名思义,RPC可远程调用过程来执行某种逻辑需要。
RPC需解决的问题:
- 通讯问题(tcp按需连接)
- 寻址问题
- 序列化和编组
- 反序列化
如下图所示

客户端:寻址、打包序列化、发送、等待接受结果
服务端:接收、反序列化解包、调用方法并返回
Dubbo+Zookeeper
背景
根据服务请求量的不断增加,架构发展大体呈如下趋势(向下依次为规模更大的架构)
单一应用架构:所有功能部署在一起,减少部署节点和成本。
(用于简化增删改查工作量的数据访问框架(ORM)是关键)
垂直应用架构:将应用拆成互不相干的几个应用来提高效率。
(用于加速前端页面开发的Web框架(MVC)是关键)
分布式服务架构:抽取核心业务,作为独立服务,形成稳定的服务中心。
(用于提高业务复用及整合的分布式服务框架(RPC)是关键)
流动计算架构:增加调度中心,基于访问压力实时管理集群容量,提高集群利用率。
(用于提高机器利用率的资源调度和治理中心(SOA)是关键)
需求
在大规模服务化之前,应用可能只是通过 RMI 或 Hessian 等工具,简单的暴露和引用远程服务,通过配置服务的URL地址进行调用,通过 F5 等硬件进行负载均衡。
F5硬负载均衡器的单点压力过大 需要注册中心使服务位置透明,实现软负载均衡及故障切换缓解。
服务间依赖错综复杂,无法描述应用架构关系 需要能够管理应用依赖关系
调用量上升 统计调用量及响应时间,动态调整权重
因此架构需要具有:注册中心、软负载均衡、故障切换、依赖管理、动态调整
架构
现在进入正题,这样的RPC到底是什么样的呢,我们来用一张图展示

Dubbo的特点:连通性、健壮性、伸缩性、向未来架构的升级性。
连通性
注册中心、服务提供者、消费者均为长连接。注册中心和
监控中心可选,消费者可直接连接服务提供者。
健壮性
- 注册中心全部宕掉可通过缓存通讯
- 监控中心宕掉不影响当前使用
- 注册中心宕掉一台自动切换
- 数据库宕掉则使用缓存机制提供服务列表查询,但不可注册新机
- 服务提供者宕掉任一台,不影响使用
伸缩性
注册中心为对等集群,可动态增加机器部署实例,所有
客户端将自动发现新注册中心。
服务提供者无状态,可动态增加机器部署实例,注册中
心将推送新的服务提供者信息给消费者。
升级性
即从分布式架构到流动计算架构,如图。

存放中心(Repository):
存储服务应用发布包
调度中心(Scheduler):
基于访问压力自动增减服务提供者
管理台(Admin):
统一管理控制台
部署者(Deployer):
自动部署服务的本地代理
注册中心
注册中心是框架中的核心部分,用于服务的注册与发现,高效、可扩展、高鲁棒性的注册中心会使得框架更加强大
- Muticast注册中心
- Zookeeper注册中心
- Redis注册中心
- Simple注册中心
下面是粗浅的对比
Muticast注册中心
适用于小规模应用,广播完成互发现,其开发最为便捷,但由于对信道依赖过大,使得其局限性不言而喻。下图为Multicast的原理示意图:

Zookeeper注册中心
阿里巴巴Dubbo项目推荐注册中心,其采用树形目录,工业强度高,可用于生产环境,但仍有需注意的问题,后面讲详谈。
Redis注册中心
Key/Map结构,Pub/Sub(即请求应答模式)通知服务数据变更。下图展示其结构。

Simple注册中心
Simple注册中心本身就是一个普通的Dubbo服务,可以减少第三方依赖,使整体通讯方式一致。
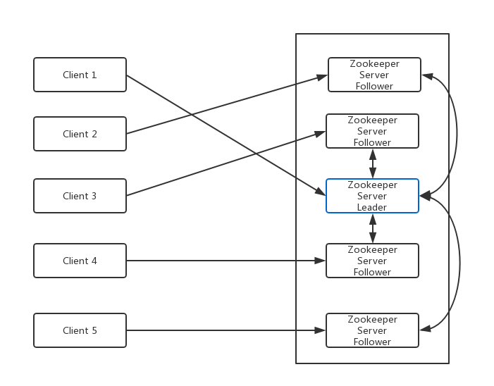
Zookeeper详谈
先来了解一下Zookeeper的架构和基础
Zookeeper的功能是为分布式应用程序协调服务。其常见服务如下:
命名服务、配置管理、选举算法(leader)、集群管理、锁定和同步服务、高度可靠的数据注册表
依次介绍内容:
- Zookeeper架构
- 层次命名空间
- 会话
- 监视
Zookeeper架构
架构图入下:

Client:从zookeeper服务器获取信息的分布式集群中节点。
Server:zookeeper中的节点,为客户端提供多有服务(注册,发现等)
Ensemble:服务组,形成Zookeeper服务组至少三个节点。
Leader:启动时自动选举,负责写操作。
Follower:跟随leader指令的服务器节点。
层次命名空间

/(根目录)
/config:用于集中式配置管理
/workers:用于命名
ZooKeeper数据模型中的每个znode都维护着一个 stat 结构。一个stat仅提供一个znode的元数据。它由版本号,操作控制列表(ACL),时间戳和数据长度组成。

会话
客户端连接到服务器,将建立会话并向客户端分配会话ID。
客户端以特定的时间间隔发送心跳以保持会话有效。如果ZooKeeper集合在超过服务器开启时指定的期间(会话超时)都没有从客户端接收到心跳,则它会判定客户端死机。
当会话由于任何原因结束时,在该会话期间创建的临时节点也会被删除。
监视
用一张图来展示

沉思
阿里Dubbo官方文档末尾:阿里内部并没有采用Zookeeper做为注册中心,而是使用自己实现的基于数据库的注册中心。
我们先来了解下CAP原理、ACID、BASE思想
CAP(consistency availability Partition tolerance):
数据同步(一致性)
任何时候,任何应用程序都可读写数据(可用性)、分区容忍性(可靠性)
定理:任何分布式系统只可同时满足两点,没有办法三者兼顾
ACID:
Atomicity原子性(事务全完成/全不完成) Consistency 一致性(事务开始或结束时一致)
lsolation隔离层(事务只有自己在操作数据库) Durability持久性(事务完成不能返回)
BASE:反ACID模型,牺牲高一致性
Basically Available(基本可用)支持分区失败
Soft state:(软状态)状态可以有一段时间不同步
Eventually consistent(最终一致)数据最终保持一致
注册中心是AP还是CP系统
先来看看AP会发生什么

这样可能会发生的事情就是,在一个时段内,S1收到的是{ip1 ip2 ip3 ip4 ip5},而S2收到的是{ip2 ip3 ip4 ip5 ip6},这是舍弃一致性的结果。但是,在分布式系统中,即使是对等部署的服务,因为请求到达的时间,硬件的状态,操作系统的调度,虚拟机的 GC 等,任何一个时间点,这些对等部署的节点状态也不可能完全一致,而流量不一致的情况下,只要注册中心在SLA承诺的时间内(例如1s内)将数据收敛到一致状态(即满足最终一致),流量将很快趋于统计学意义上的一致,所以注册中心以最终一致的模型设计在生产实践中完全可以接受。
再来看看CP会发生什么

虽然整体 ZooKeeper 服务是可用的,但是节点ZK5是不可写的,因为联系不上 Leader。
所以注册中心在CAP原理下AP更重要。
注册中心不能因为自身的任何原因破坏服务之间本身的可连通性,这是注册中心设计应该遵循的铁律
服务规模、容量、服务连通性
Zookeeper通过leader来进行写操作,读则通过消费者在注册中心获取服务地址列表后直接建立连接(并实时检测健康度)
因此,注册中心压力来源为下图:

这一问题的解决方案:垂直划分业务层,各业务使用各自的zookeeper注册中心
(但各业务一定老死不相往来吗,这再一次破坏了连通性铁律)
注册中心需要持久化存储和事务日志吗
Zookeeper的ZAB协议对每个写请求保持写一个事务日志,定期将内存数据映射到磁盘来保证数据一致性和持久性。(保证数据的一致性和持久性,以及宕机之后的数据可恢复)
在服务发现场景中,实时健康的服务地址列表需要持久化吗(答案是 否)
观点结论
需要:完整注册中心该有数据恢复的能力,还应有服务的元数据信息,并提供检索。
不需要:服务消费者更关注现在的地址和健康状态,不关注过去。
ServiceHealth Check
服务的健康监测绑定在了zookeeper对于session的健康检测上,即绑定在了TCP长连接活性探测上了。
真实的健康状态应交由服务提供方自行定义。
注册中心的容灾考虑
服务调用(请求响应流)链路应该是弱依赖注册中心。
因此,客户端应实现缓存数据机制,若zookeeper中的znode全部宕掉,不能影响链路中服务交互。
Reference
https://baike.baidu.com/item/%E4%B8%AD%E9%97%B4%E4%BB%B6/452240?fr=aladdin#6
https://blog.youkuaiyun.com/b1303110335/article/details/79557292
https://dubbo.incubator.apache.org/zh-cn/docs/user/preface/background.html
https://dubbo.incubator.apache.org/zh-cn/docs/user/references/registry/zookeeper.html
https://www.w3cschool.cn/zookeeper/
https://www.jdon.com/37625
http://jm.taobao.org/2018/06/13/%E5%81%9A%E6%9C%8D%E5%8A%A1%E5%8F%91%E7%8E%B0%EF%BC%9F/
中间件与RPC详解
2376

被折叠的 条评论
为什么被折叠?



