软件系统分析与设计 —— 基金管理系统数据流图
文章目录
第四次作业 —— 基金管理系统数据流图:
一、问题
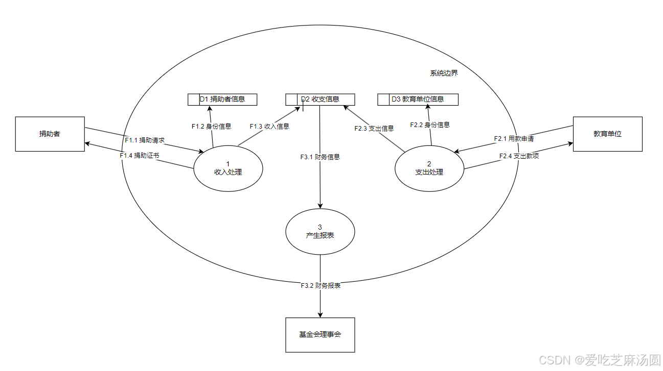
某教育基金会捐助基金管理系统的基本功能如下:
- 由捐助者向基金会提出捐助请求,经身份确认后被接受,对捐助人进行登记并授予捐助证书,捐款存入银行;
- 由教育单位提出用款申请,在进行相应合法性校验和核对相应的捐款存储后做出支出;
- 每月给基金会的理事会一份财政状况报表,列出本月的收入和支出情况和资金余额。
要求:
- 确定上述系统的数据源点和终点,画出该系统的顶层数据流图;
- 分析系统的主要功能,细化系统的顶层数据流图,画出系统的第一层数据流图;
- 细化系统的各个主要功能,画出系统的第二层数据流图。
提示:
- 系统中有三个实体:捐助者、教育单位、基金会的理事会;
- 系统的主要功能有:收入处理、支出处理、产生报表。
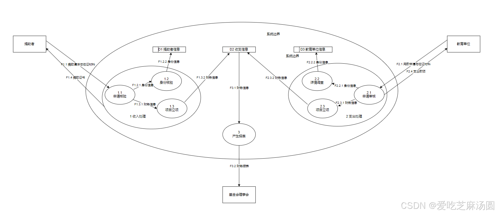
- 其中收入处理可以细化为:接受请求(捐助请求)、确认身份和登记收入(存入款项);
- 支出处理可以细化为:接受请求(用款请求)、合法性检查和登记支出(支出款项);
- 系统需要存储的信息:捐助者信息、教育单位信息、收支状况信息。
按照上述要求画出数据流图。
作业最后包含实验总结和体会。
二、数据流图
2.1 顶层数据流图

2.2 第一层数据流图

2.3 第二层数据流图

三、第二层数据流图中的数据流












四、总结与体会
4.1 亲身体会到的数据流图的优势
- 理解系统功能:
- 数据流图帮助分析和理解系统的功能和数据需求。
- 通过绘制数据流图,可以清晰地识别系统中的各个组成部分及其相互作用。
- 简化复杂性:
- 数据流图通过分层(顶层、一层、二层等)的方式简化了复杂系统的表示。
- 从宏观到微观,逐步细化,使得理解和分析变得更加容易。
- 识别数据存储和处理过程:
- 数据流图明确了数据的来源、去向以及在系统中的存储位置。
- 它揭示了数据在系统中的流动路径和处理过程。
4.2 总结
- 数据流图是在设计系统时候非常好用的工具
- 先从顶层做起,明确系统的使用者需要与系统做哪些交互。
- 第一层数据流图就是简单的根据需求,补充系统内部各部分的交互与数据流动。
- 第二层数据流图要详细的考虑,补充各种细节。
- 通过绘制数据流图,可以分析和理解系统的功能和数据需求,识别系统中的各个组成部分及其相互作用。
186

被折叠的 条评论
为什么被折叠?



