1docker network是什么以及在Docker平台架构中的位置
Docker 是一个C/S模式的架构,后端是一个松耦合架构,众多模块各司其职。

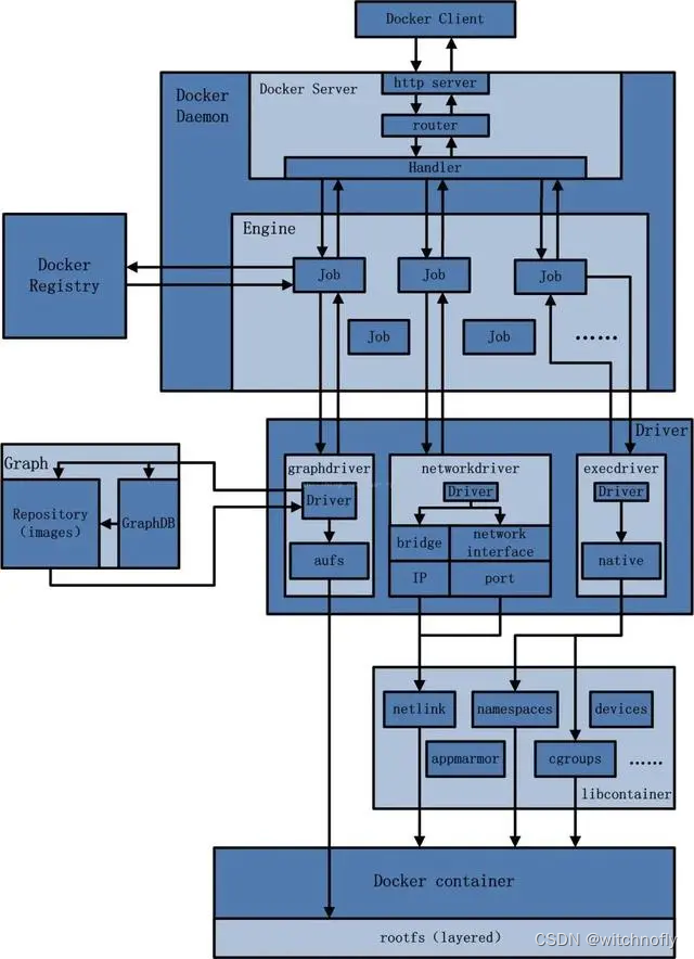
Docker 运行的基本流程为:
1 用户使用 Docker Client 与 Docker Daemon 建立通信,并发送请求给后者。
2 Docker Daemon 作为 Docker 架构中的主体部分,首先提供 Docker Server 的功能使其可以接受 Docker Client 的请求。
3 Docker Engine 执行 Docker 内部的一系列工作,每一项工作都是以一个 Job 的形式的存在。
4 Job 的运行过程中,当需要容器镜像时,则从 Docker Registry 中下载镜像,并通过镜像管理驱动 Graph driver 将下载镜像以 Graph 的形式存储。
5当需要为 Docker 创建网络环境时,通过网络管理驱动 Network driver 创建并配置 Docker 容器网络环境。
6当需要限制 Docker 容器运行资源或执行用户指令等操作时,则通过 Execdriver 来完成。
7 Libcontainer 是一项独立的容器管理包, Network driver 以及 Exec driver 都是通过 Libcontainer 来实现具体对容器进行的操作。
2基础命令
docker network ls 列出docker网络
docker network inspect 查看某个或某些网络的详细信息
docker network create 创建docker网络
docker network rm 删除某个docker网络
docker network prune 删除不使用的网络
docker network connect 将容器连入某个网络
docker network disconnect 将容器从某个网络移除
3docker network的作用
用来做docker网络管理和容器之间调用规划:
容器间的互联和通信以及端口映射
容器IP变动时候可以通过服务名直接网络通信而不受影响。
4 网络模式介绍
| 网络模式 | 简介 |
|---|---|
| bridge | 为每个容器分配、设置IP等,并将容器连接到一个docker0,虚拟网桥,默认为该模式 |
| host | 容器将不会虚拟出自己的网卡,配置自己的IP等,而是使用宿主机的IP和端口 |
| none | 容器有独立的Network namespace,但并没有对其进行任何网络设置,如分配veth pair 和网桥连接,IP等 |
| container | 新创建的容器不会创建自己的网卡和配置自己的IP,而是和一个指定的容器共享IP,端口范围等 |
| 自定义网络 | 自己创建的网络,可以指定网络模式,同一个自定义网络下的容器之间能够通信 |
Dockernetwork是Docker容器网络管理的核心,它负责创建、配置和管理容器的网络环境。通过不同的网络模式,如bridge(默认的虚拟网桥模式)、host(使用宿主机网络)、none(无网络配置)和container(共享其他容器网络),以及自定义网络,实现容器间的互联和通信。Dockernetwork命令包括ls、inspect、create、rm、prune、connect和disconnect,用于列出、查看、创建、删除、清理、连接和断开网络。
4130

被折叠的 条评论
为什么被折叠?



