一、高职院校实施数字技能基础课程建设与改革的重要性
1.积极响应国家提升全民数字素养与技能的号召
提升全民以及整个社会的数字素养与技能是我国的一项重要规划。随着大数据技术和人工智能等先进科技的迅猛发展,这些技术正在深刻地改变着社会结构,并推动了数字经济时代的到来。自2017年起,“数字经济”便首次出现在我国政府工作报告中,至今已成长为我国经济增长的新动力。党的二十大进一步指出,要推动教育数字化,构建一个终身学习的社会。为了抓住数字时代的机遇,许多国家将增强公民的数字技能纳入国家战略层面,并制定了相关政策以促进国民的数字技能提升。
政策方面,2021年我国发布了《提升国民数字素养与技能行动纲要》,人社部也在同年发布了《提升全民数字技能工作方案》和《关于加强新职业培训工作的通知》。此外,中央网信办等四部门还联合发布了《2022年提升全民数字素养与技能工作要点》等指导性文件,旨在全面提升国民的数字能力。
与此同时,欧盟制定了《数字教育行动计划(2021-2027)》,计划创建数字教育生态系统并提升民众的数字化转型技能。其他国家如英国、德国、美国、法国和日本也都通过各自的数字战略、工业4.0计划、工业互联网策略等方式,设定了培养数字化人才的具体目标和实施步骤。
2.产业升级对复合型技术技能人才的新要求
随着数字经济的快速发展,产业转型升级对技术技能人才提出了新的复合型需求。高职院校需将新一代数字技术融入人才培养体系,以满足各行各业对数字人才的迫切需求。数字技术的融合正推动传统行业与数字技能的紧密结合,催生了“数字技能+”的新业态和新模式。《职业分类大典(2022年版)》新增加了97种数字职业,占新增职业总数的六成以上,这表明我国数字经济快速发展的背景下,新型职业形态对数字技能人才的需求非常强劲。
3.职业教育数字化转型的关键举措
步入新时代,职业教育的数字化升级已成为推动其高质量发展的核心引擎。具体而言,这一进程涵盖了多个维度的深刻变革:
治理与管理数字化:打破传统信息壁垒,运用大数据等先进数智化手段优化学校治理与教学管理,实现管理效能的飞跃,为科学决策提供有力支撑。
专业与人才培养方案数字化重构:紧跟数字化职业发展的步伐,动态调整人才培养方案,确保教育内容与行业需求紧密对接,培养符合新职业标准的复合型人才。
课程数字化建设:教学内容全面融入新一代数字技术,积极开发数字化教学资源,丰富教学手段,提升学习体验。
教学过程数字化管理:构建全天候、以学生为中心的数字化学习平台,同时升级课堂教学管理手段,实现教学过程的智能化、精准化。
师资队伍数字化能力提升:强化教师的数字化意识,通过培训与实践提升其数字化素养与技能,打造一支适应职业教育数字化升级的高素质师资队伍。
二、高职数字技能基础课程建设面临的问题
(一) 课程建设不足,存在空白地带
1.课程开设不足
尽管许多高校已有长期开设的传统计算机基础课程,但在现阶段,大多数高校尚未设立专门针对数字技能与素养提升的相关课程。目前的教学内容依然聚焦于传统的计算机软硬件知识,特别是Office办公软件的操作,而这些内容已经跟不上新一代数字技术的发展速度,无法充分满足现代社会对高数字素养人才的需求。
2.教材资源匮乏
经过对国内多家出版社的调研以及对京东、当当、亚马逊等在线图书销售平台的数据分析发现,现有的信息技术和计算机基础教材大多是原有计算机基础教材的简单升级,其基本模式为“计算机基础理论 + Office办公软件操作 + 新一代信息技术理论简介”。这种模式下,新一代数字技术的内容十分有限,不能满足新时代大学生数字技能与素养培养的需要。
3.教学模式与方法陈旧
当前的课程仍然采用传统的“理论讲授 + 实验操作”的教学方法,课堂以教师为中心,学生被动接受知识,缺乏互动性和实践性。教学设计未能紧密结合学生的日常生活应用场景或未来职业场景,因此,学生的学习兴趣不高,对课程的满意度较低。
4.评价体系不合理
传统的考核方式通常依赖单一的期末考试成绩,或是直接以计算机等级考试的成绩作为课程成绩,这种方式无法全面反映课程的教学效果和学生实际达到的培养目标。此外,这样的评价体系缺乏对学生能力发展的正向引导作用和激励机制。
综上所述,高职院校在数字技能基础课程建设方面仍面临诸多挑战,亟需采取有效措施加以改进。
(二) 高职学生数字技能和素养薄弱,存在数字鸿沟
尽管当前高职学生是在数字时代成长起来的一代,从小就接触并使用数字产品,但他们的数字技能和素养依然存在薄弱和碎片化的问题。这一现象部分归因于政策导向、技术普及速度、经济发展水平、教育背景、年龄和个人习惯等因素的影响。因此,即便是在同一群体内,学生之间的数字技能差异也可能形成所谓的“数字鸿沟”。网络安全和信息化委员会发布的《提升全民数字素养与技能行动纲要》特别指出了这一问题,并提出了具体的措施,旨在提升公民的数字能力,努力缩小数字鸿沟。
(三) 任课教师数字技能相对薄弱,存在教学障碍
作为高等教育中的关键引导者和参与者,高校教师的数字素养水平直接影响着数字教育的质量。然而,目前许多教师在掌握和运用新一代数字技术方面仍显不足。因此,高校应当为教师提供更多数字素养培训和进修的机会,确保他们能够熟练使用现代教学设备和多样化的教学软件,从而全面提升其数字化教学的能力。
此外,在教师掌握了基本的数字技能之后,还需要进一步提升他们在数字教育中的应用能力和融入程度,将数字素养有效地整合到日常教学活动中,以此逐步提高学生的数字素养。这不仅是为了改善教学质量,更是为了适应不断变化的技术环境,确保教育能够跟上时代的步伐。
三、高职院校数字技能基础课程改革目标
设立数字技能基础课程作为全校的公共课程,以“先进性、适应性、创新型”(简称“二性一型”)为目标,将该课程建设成为培养学生数字技能与素养的主要渠道。
1.课程内容的先进性
在教学内容中融入大数据、云计算、人工智能等前沿数字技术,确保课程内容与时俱进,能够反映最新技术动态和发展趋势,从而培养学生掌握现代数字技能。
2.教学模式的适应性
坚持以学生为中心的原则,采用行动导向的教学模式,并推行线上与线下相结合的混合式教学模式。通过多样化的课程考核评价体系改革,使教学方式更加贴合高职学生的学习特点和需求,增强学习体验和效果。
3.创新型人才培养
创建数字化学习环境和载体,全面发展学生的数字素养与技能,奠定“数字技能+专业技能”的坚实基础,提高学生的数字化应用与创新能力。通过这些措施,旨在培养具有跨领域知识和技能的复合型人才。
最终,改革的目标是响应国家提升全民数字素养与技能的战略部署,适应数字时代的发展要求,促进人的全面发展,为社会输送更多高素质的数字人才。
四、教学模式的改革策略
(一) 行动导向的教学模式改革
根据高职学生的学习特点,创设贴近实际工作环境的情境,采取以能力实践为核心、学生为主体、教师为主导的教学模式。在这种模式下,教师将重点放在指导学生完成特定的“任务”上,担任指导、监督和调控的角色。教师需要重新构建教学内容、设计教学流程,并提供丰富的学习资源,以便进行过程性评价和综合测试。
学生将以小组形式协作,共同制定计划,明确学习目标,并通过小组讨论和探究式学习等方式进行知识探索。学生还将通过自我评估和检查,逐步培养分析和解决实际问题的能力。
(二) 线上线下混合式教学模式改革
在课程平台的基础上,构建在线开放课程,通过慕课平台在课前进行导学、预习、分组安排及任务推送等活动,引导学生初步了解即将学习的知识点并进行初步的任务探究;在课堂上,利用终端设备进行学习管理、探究式学习和互动交流;课后则通过作业推送、学习效果评估及互动讨论来巩固所学知识。
最终,通过评价分析来反馈教学效果和目标达成情况。这样,既实现了课前与课后的衔接,又结合了线上与线下的互补优势,形成了混合式教学模式,以更好地满足学生的学习需求,提升整体教学效果。
五、数字技能基础课程的教学内容改革
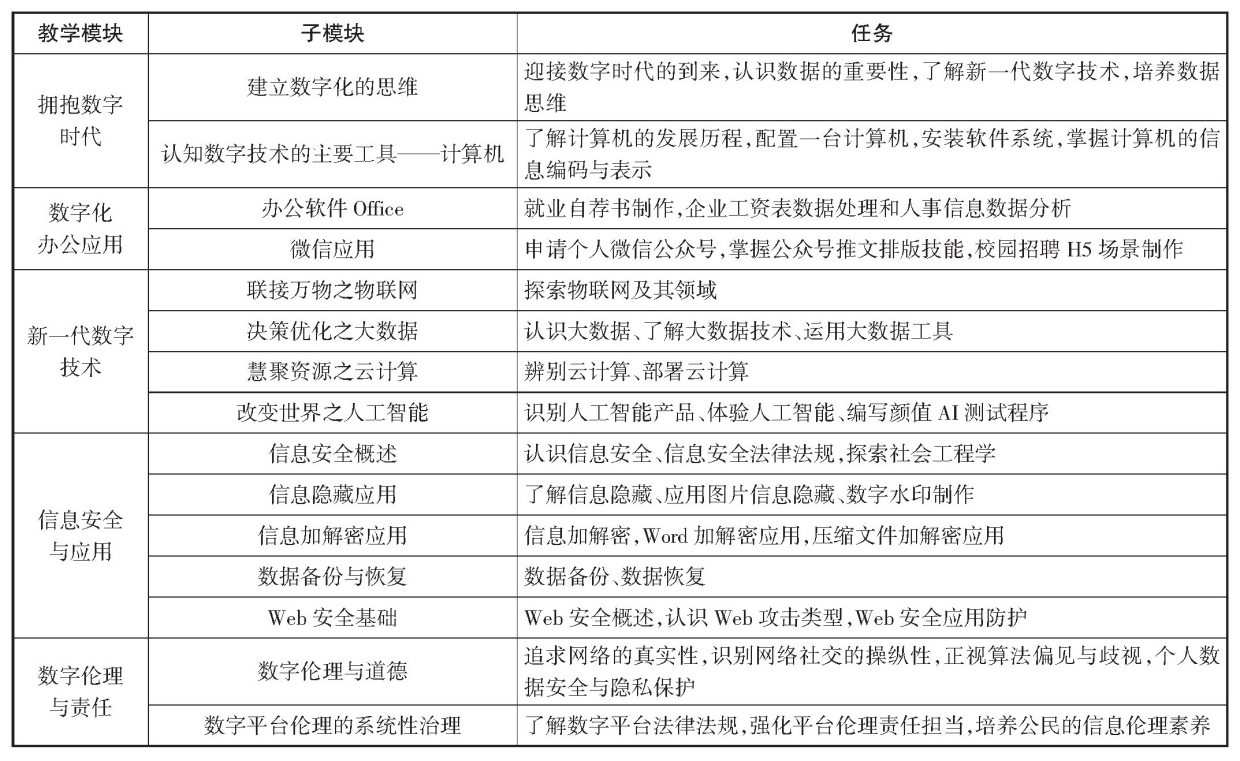
围绕数字技能基础课程培养的数字技能分析,对数字思维建立、数字化办公、数字伦理和责任、人工智能、大数据、物联网、25计算、区块链、元宇宙等进行重构和序化,实施课程的教学内容改革。
数字技能基础课教学内容模块
六、考试评价体系的创新与实践
为契合职业教育类型化发展的需求,深入实施以能力为核心、表现性评价为主导的考试评价改革,旨在构建一个全面、立体、动态的考核体系。具体策略如下:
1.评价内容的多元化与深度化
推动评价内容的全面革新,实现从“知识单一考核”向“知识+技能+素质+思政”的综合评价体系转变。在强化通识教育内容考核的基础上,特别注重计算思维、创新意识等核心能力的评估,以全面提升教学目标的达成度与人才培养质量。
2.学习成果认定制度的灵活构建
建立多元化学习成果认定、积累和转换机制,打破传统考试束缚,鼓励学生通过计算机素养技能大赛、项目集训表现、课程实践项目、创意作品展示、职业资格证书等多种途径展现自己的学习成果。这些成果均可作为成绩置换和学分认定的有效依据,进一步激发学生的学习积极性和创造力。
3.多元评价体系的持续优化
通过融合结果评价与过程评价、局部评价与整体评价、主观评价与客观评价、替代评价与选择评价、线上评价与线下评价等多种评价方式,确保评价的全面性和准确性。同时,我们不断优化评价流程和技术手段,提升评价效率与公正性。
4.教考分离的积极探索与实践
为进一步提升考试的客观性和公正性,积极探索并实践教考分离制度。通过开发并持续更新试题库(确保每年更新比例不低于20%),结合考试平台智能组卷功能,实现按难易度和知识点分布要求的随机组卷,确保每位学生都能获得个性化的考核方案。这一举措不仅有效检验了教学效果,还促进了教学质量的持续提升。
七、关键问题的应对策略与路径
(一)紧跟技术前沿,动态调整教学内容
为解决教学内容滞后于技术发展的问题,应明确学生必须掌握的数字核心技能框架,涵盖数字时代适应力、数字化办公技能、新一代数字技术应用、数字工具高效使用、信息安全意识、数字思维能力及数字伦理规范等维度。这些要素相互支撑,共同促进学生数字素养与技能的全面提升。同时,教学内容需紧密对接国家发展战略与行业动态,采用模块化设计,灵活适应不同专业的需求,确保教学内容始终贴近数字技术前沿与发展趋势,彰显数字技术的创新价值与独特魅力。
(二)从知识传授向能力教育转型
数字技能基础教学应聚焦于知识+技能、过程+方法、情感与态度、思政与价值四位一体的教学目标,以“数字技能和素养教育”为核心能力,这是对接产业人才需求与高职学生特性的必然选择。教学过程中,教师应转变传统“知识灌输”模式,遵循高职教育类型化特色,强化以核心技能为导向的实践导向教学。这不仅是教学内容与重点的调整,更是基于四维教学目标对课程设计的全面革新,强调“动手为先,动脑动口并重”。同时,推行以能力为核心的表现性评价体系,通过多样化的评价方式推动教学改革,确保学生核心技能和素养的有效提升。
(三)构建以学生为中心的教学模式
针对传统以教师为主体的授课模式在促进学生技能内化与素养提升方面的局限性,我们需确立以学生为中心的教学理念。在数字技能基础课程中,无论是人工智能等前沿技术的教学,还是数字思维与伦理的培育,都应充分考虑学生的既有学习经验、认知规律及兴趣点。通过体验式学习、探究式学习等方式,在模拟的工作场景中训练学生的实际操作能力,促进技能习得。教师应成为学习过程的引导者与辅助者,关注学生的个性化需求与发展路径。此外,利用工作任务、主题场景等载体,采用问题导向、探究学习等教学策略,引导学生在发现问题、面对问题、解决问题的过程中,自主提升数字技能与综合素养。
1088

被折叠的 条评论
为什么被折叠?



