当前,智慧农业作为乡村振兴战略的核心支撑,正推动农业产业从"经验种植"向"数据决策"、从"人力驱动"向"装备智能"转型。其中,"感知-传输-处理-执行-管理"全链条技术体系的落地应用,成为农业现代化的关键标志。唯众深耕职业教育实训装备研发与产教融合服务多年,依托在农业智能装备、物联网技术领域的深厚积淀,特为高职410124智慧农业技术与装备专业量身打造本产教协同育人解决方案,通过"校企协同、资源共享、实践导向"的培养模式,助力院校培养契合产业需求的高素质技术技能人才。
一、专业建设核心体系
1.1 产业背景:技术变革催生人才刚需
智慧农业已被纳入《"十四五"全国农业农村信息化发展规划》《数字乡村发展行动计划》等国家级战略,其核心是通过智能装备与信息技术融合,实现农业生产的精准化、高效化、绿色化。随着物联网、AI大模型、智能装备等技术在农业领域的规模化应用,传统种植、养殖及农产品加工模式正在发生根本性变革,智慧温室、数字农场、智能牧场等新型农业场景加速普及。
据行业权威报告显示,2024年我国智慧农业市场规模突破8000亿元,预计2027年将超1.5万亿元。但产业发展面临严重的人才瓶颈,当前智慧农业领域人才缺口已达300万,其中高职层次的"技术应用+装备运维"型人才供需比仅为1:12。企业迫切需要掌握智能装备操作、数据采集分析、系统运维调试的一线技术人才,这为高职智慧农业技术与装备专业建设提供了明确的产业导向和广阔的就业空间。聚焦智慧农业的专业群建设能有效对接产业需求,成为人才培养的成功范式。
1.2 知识体系:五层架构构建核心能力
结合智慧农业"感知-传输-处理-执行-管理"全链条技术特性与高职人才培养目标,构建"基础层-感知层-传输层-处理决策层-执行管理层"的递进式知识体系,确保学生既掌握扎实的技术基础,又具备灵活的行业应用能力。

1.3 人才培养:聚焦实战型技术技能人才
1.3.1 培养目标
面向智慧农业产业链的智能装备制造商、农场解决方案供应商、现代农业企业,培养具备智能感知设备操作、农业信息传输调试、数据处理分析、智能装备运维、系统平台管理等核心能力,能从事智慧农场建设、智能装备运维、农业数据分析师、温室环控系统调试等工作的高素质技术技能人才。
1.3.2 培养模式
采用"三阶递进式"校企协同培养模式:第一阶段(第1-2学期)在校内依托唯众基础实训装备完成农业基础与技术基础学习;第二阶段(第3-4学期)通过唯众综合实训平台开展核心技能实训,掌握全链条技术应用;第三阶段(第5-6学期)进入合作企业参与真实项目,实现"学习-实训-就业"无缝衔接,打造"产学研创"一体化育人闭环。
1.3.3 能力梯度

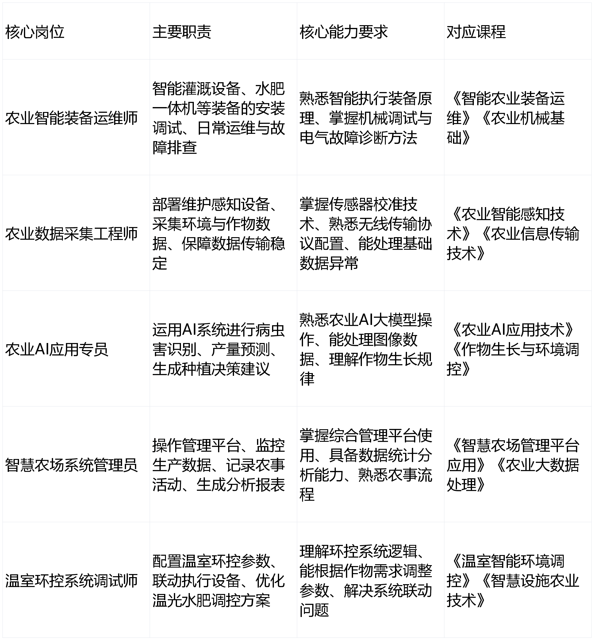
1.4 岗位分析:覆盖"装备-系统-服务"全链条
通过调研全国智慧农业企业(含智能装备厂商、农业科技公司、大型农场),结合首农集团等龙头企业岗位需求,提炼出本专业核心岗位群及能力要求,确保人才培养与企业需求精准对接。

1.5 专业方向:精准对接产业需求
结合智慧农业技术应用场景与学生职业发展需求,设置三个专业方向,实现"技术聚焦、方向细分、就业精准"的培养效果,与智慧农业产业"装备-数据-系统"三大核心领域形成精准对接。
1.5.1 智能农业装备应用方向
核心定位:聚焦智慧农业执行层装备的安装、调试与运维,培养掌握智能灌溉、水肥一体、温室环控等装备核心技术的应用型人才,对接智能装备企业与大型农场的装备运维岗位。
核心课程:智能农业装备原理与运维、农业机械电气控制、装备故障诊断与维修、水肥一体化技术应用
就业方向:农业装备运维师、灌溉系统调试员、温室装备技术员、农机售后服务工程师
1.5.2 农业数据技术应用方向
核心定位:聚焦"感知-传输-处理"全流程数据技术,培养具备数据采集、传输调试、分析应用能力的复合型人才,对接农业科技公司的数据服务岗位。
核心课程:农业智能感知技术、农业信息传输技术、Python农业数据分析、农业AI模型应用、农业大数据平台操作
就业方向:农业数据采集工程师、数据传输运维专员、农业AI应用专员、农业数据分析助理
1.5.3 智慧农场系统集成方向
核心定位:聚焦智慧农场全系统的集成调试与管理服务,培养能完成"感知-传输-执行-管理"系统联动配置的综合型人才,对接农场解决方案供应商的技术服务岗位。
核心课程:智慧农场系统集成技术、温室智能环境调控、智慧农场管理平台应用、农业物联网系统调试
就业方向:智慧农场系统管理员、温室环控调试师、农业物联网系统集成助理、农场技术顾问
1.6 课程体系:构建"底层共享+中层分流+高层实战"架构
遵循高职三年制培养周期,参照"模块化、进阶式"课程体系经验,构建专业通识课程、专业核心课程、专业方向课程、综合实训四大模块,实现"知识-技能-素养"三维培养。

编辑

二、教学实训总体设计
2.1 设计理念:以产业需求为导向,以实践能力为核心

遵循"从基础到综合、从模拟到真实、从单一到协同"的实训设计思路,参照"三中心、一平台"实践教学基地建设经验,构建"基础实训-综合实训-创新实训"三级实训体系。将唯众智慧农业"感知-传输-处理-执行-管理"全链条实训装备深度融入各环节,实现"实训内容与产业项目同步、实训设备与生产工具同源、实训过程与工作流程一致"。
2.2 建设目标
- 构建一体化实训平台:整合五大层级实训资源,建成"感知-传输-处理-执行-管理"全链条智慧农业实训环境,支持50人同时开展实训。
- 打造实战型实训体系:开发核心实验项目、综合实训项目、行业创新项目,全面覆盖专业核心能力与岗位需求。
- 培育双师型师资队伍:通过校企互聘、技术培训等方式,使专业教师具备智慧农业项目实战经验。
- 提升社会服务能力:面向区域农业企业开展技术培训、项目协作,服务企业助力乡村振兴。
2.3 三级实训体系构建与核心资源应用
依托唯众智慧农业全链条实训装备,按"基础能力夯实-综合技能提升-创新应用培育"逻辑构建实训体系,实现从单一技术操作到全系统集成的能力进阶。
2.3.1 基础实训:夯实核心技能(第1-2学期)
核心目标:掌握智慧农业各层级基础技术与设备操作能力,建立全链条技术认知,为后续综合实训奠定基础。
核心资源:唯众智能感知层实训套件、信息传输层基础平台、基础执行装备实训台、农业基础实训资源包
实训内容与资源适配

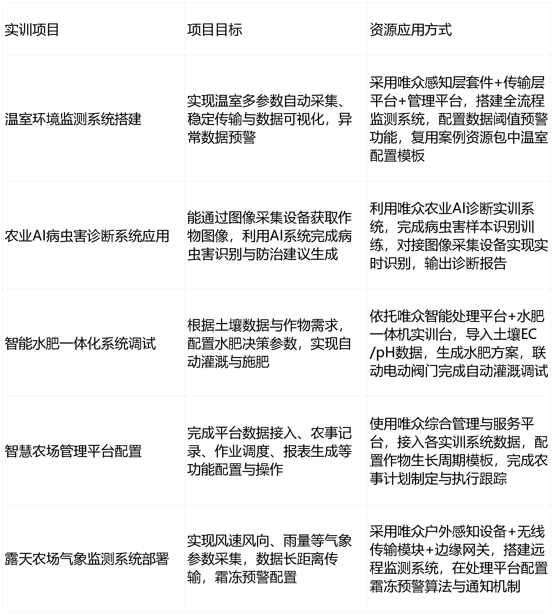
2.3.2 综合实训:提升项目能力(第3-4学期)
核心目标:掌握智慧农业系统各层级的协同工作技术,能完成场景化系统搭建、调试与优化,培养项目实战能力。
核心资源:唯众感知-传输协同平台、智能处理与决策层系统、智能执行装备综合实训台、综合管理与服务平台、智慧农业案例资源包
实训内容与资源适配

2.3.3 创新实训:培育创业就业能力(第5-6学期)
核心目标:结合企业真实需求,培养项目规划、系统集成、团队协作、问题解决的综合能力,实现与岗位需求的无缝对接。
核心资源:企业真实项目、唯众全链条实训装备、智慧农业创业孵化资源包
实训模式
企业项目导入:合作农业企业(如大型农场、智能装备厂商)提供真实项目需求,如"温室番茄智慧种植系统升级""露天果园病虫害监测系统部署"等,学生以项目组形式承接。
全流程开发实施:基于唯众全链条实训装备,完成需求分析、方案设计、设备选型、系统搭建、调试交付的全流程工作,创业孵化资源包提供同类项目案例参考。
校企双导师指导:企业工程师重点指导技术实现与行业标准对接,校内教师侧重项目管理、文档撰写与职业素养培养,形成"技术+素养"双提升机制。
成果转化与孵化:优秀项目可通过唯众校企合作平台对接市场资源,支持学生成立技术服务团队或创业项目,实现"实训-就业-创业"的多元发展。
2.4 实训环境建设方案
2.4.1核心配置
以唯众智慧农业"感知-传输-处理-执行-管理"全链条装备为核心,配套完善的软硬件资源,确保实训内容与产业技术同步。

三、产教协同保障体系
3.1 校企合作机制
依托唯众多年产教融合经验,构建"人才共育、资源共享、利益共赢"的深度合作机制,确保专业建设与产业发展同频共振。
共建专业指导委员会:由院校领导、专业教师、唯众技术专家、技术骨干共同组成,修订人才培养方案、课程标准与实训项目,确保教学内容贴合产业需求。
企业师资深度入驻:唯众派遣资深农业智能装备工程师、系统集成专家指导《智能农业装备运维》《系统集成技术》等核心实训课程实训。
教师企业实践计划:安排专业教师每年到唯众挂职锻炼,参与真实项目开发与技术服务,提升实战教学能力,打造"双师型"教学团队。
实习就业无缝对接:共建实习基地,保障学生岗位实习需求,企业优先录用本专业优秀毕业生,建立"实习-就业"绿色通道。
共建产业学院:推动与区域重点农业企业共建智慧农业产业学院,实现人才培养、技术研发、社会服务一体化发展,打造产教融合标杆。
3.2 资源共建共享
构建校企双向资源流动机制,实现教育资源与产业资源的深度融合,提升专业建设质量。
- 课程资源共建:校企联合开发《智慧农业系统集成实战》《农业AI应用技术》等核心课程教材,融入唯众真实项目案例与企业技术标准,编写移动交互式数字教材,建设在线精品课程。
- 实训项目共建:基于企业真实需求,共同开发综合实训项目,形成"项目库-资源包-考核标准"一体化实训资源,覆盖智慧农业主要应用场景。
- 技术资源共享:唯众开放最新智慧农业技术成果与开发工具,为院校提供技术升级服务,确保实训装备与产业技术同步更新;院校为企业提供技术研发辅助与人才储备支持。
3.3 质量评价体系
构建"校企双评价、过程+结果"的综合评价体系,确保人才培养质量符合企业岗位要求,形成闭环改进机制。
- 过程评价:包括课堂表现、实验报告、项目阶段性成果。其中项目成果由校内教师与企业导师按比例共同评分,重点考核技术应用与规范操作能力。
- 结果评价:包括综合项目答辩、实习考核。综合项目答辩采用"企业专家+校内教师"评审模式;实习考核由企业根据学生岗位表现、技术能力、职业素养给出评价。
- 动态改进机制:每季度收集合作企业对毕业生的能力评价,每年开展行业人才需求调研,形成人才培养质量改进报告,动态调整课程设置、实训内容与教学方法,确保培养目标与产业需求持续匹配。
四、方案优势与预期成效
4.1 方案优势
4.1.1 产业贴合度高,需求对接精准
紧扣乡村振兴战略与智慧农业产业发展趋势,基于企业调研结果确定岗位需求,课程内容与岗位能力要求对接,实训项目源自温室种植、数字农场等真实场景,确保培养的人才"来之能战"。
4.1.2 资源体系完善,实训载体先进
以唯众"感知-传输-处理-执行-管理"全链条实训装备为核心,配套从基础到综合的完整资源包,解决院校智慧农业实训装备短缺、技术滞后问题,实现"教学做一体化"。装备支持技术升级,可适配未来农业AI大模型、5G应用等新技术发展。
4.1.3 协同机制成熟,育人闭环完整
依托唯众多年职业教育产教融合经验,建立"专业共建、师资共培、资源共享、就业共推"的成熟机制,从人才培养到实习就业形成完整闭环,确保方案的可行性与先进性。
4.1.4 服务能力突出,发展空间广阔
实训基地不仅服务于校内教学,还可面向区域农业企业开展技术培训、项目协作与技术咨询,助力乡村振兴,提升专业社会影响力;同时支持学生创业项目孵化,拓展就业渠道。
4.2 预期成效
通过本方案实施,实现人才培养、师资队伍、社会服务、专业建设四大维度的显著提升,打造全国智慧农业技术与装备专业产教融合标杆。

240

被折叠的 条评论
为什么被折叠?



