一、智慧云系统概述
智慧云系统是一种基于云计算技术和虚拟化技术的系统,用于实现各种仿真和模拟任务。它可以提供强大的计算能力和资源管理,为用户提供灵活、高效、可扩展的仿真环境。
该系统通常由一组服务器、网络和存储设备组成,这些设备可以被虚拟化和抽象化,以便更好地管理和分配资源。用户可以通过互联网或专用网络访问该系统,并在云端进行各种仿真活动。
虚拟仿真系统提供了一系列功能和服务,包括:
1. 虚拟机管理:系统可以创建、管理和监控多个虚拟机实例,每个实例都可以模拟不同的仿真场景。
2. 资源调度与管理:系统可以根据用户需求,智能地调度和分配计算资源、存储资源和网络带宽,以确保仿真任务的高性能运行。
3. 数据存储与共享:系统提供可扩展的存储系统,用于保存和管理仿真过程中产生的大量数据。这些数据可以被多个用户共享和访问。
4. 网络模拟与分析:系统可以模拟和分析网络行为,包括网络拓扑、传输延迟、带宽限制等,以评估仿真结果的准确性和可靠性。
5. 任务调度与协作:系统可以根据任务的优先级、资源需求和用户要求,自动调度和协调多个仿真任务的执行顺序和并行度。
6. 可视化与交互界面:系统提供直观的可视化界面,用于监控仿真进程、查看仿真结果并与系统进行交互。
智慧云系统广泛应用于各个领域,如科学研究、工程设计、飞行模拟、医学仿真等,可以帮助用户更快速、更经济地进行大规模复杂仿真实验。同时,它还能够降低硬件和软件的成本,提高资源利用率和灵活性。
二、智慧云实训室介绍
2.1实训室建设简介
智慧云系统是一种基于云计算技术和虚拟化技术的系统,用于实现各种仿真和模拟任务。它可以提供强大的计算能力和资源管理,为用户提供灵活、高效、可扩展的仿真环境。
该系统通常由一组服务器、网络和存储设备组成,这些设备可以被虚拟化和抽象化,以便更好地管理和分配资源。用户可以通过互联网或专用网络访问该系统,并在云端进行各种仿真活动。
虚拟仿真系统提供了一系列功能和服务,包括:
1. 虚拟机管理:系统可以创建、管理和监控多个虚拟机实例,每个实例都可以模拟不同的仿真场景。
2. 资源调度与管理:系统可以根据用户需求,智能地调度和分配计算资源、存储资源和网络带宽,以确保仿真任务的高性能运行。
3. 数据存储与共享:系统提供可扩展的存储系统,用于保存和管理仿真过程中产生的大量数据。这些数据可以被多个用户共享和访问。
4. 网络模拟与分析:系统可以模拟和分析网络行为,包括网络拓扑、传输延迟、带宽限制等,以评估仿真结果的准确性和可靠性。
5. 任务调度与协作:系统可以根据任务的优先级、资源需求和用户要求,自动调度和协调多个仿真任务的执行顺序和并行度。
6. 可视化与交互界面:系统提供直观的可视化界面,用于监控仿真进程、查看仿真结果并与系统进行交互。
智慧云系统广泛应用于各个领域,如科学研究、工程设计、飞行模拟、医学仿真等,可以帮助用户更快速、更经济地进行大规模复杂仿真实验。同时,它还能够降低硬件和软件的成本,提高资源利用率和灵活性。
2.2建设目的
智慧云实训室是一种专门设计用于进行云计算和虚拟仿真实践训练的场所。它结合了云计算和虚拟化技术,提供实际的硬件设备和虚拟环境,供学生、研究人员或工程师进行仿真实验和实践操作。
这样的实训室通常配备了一系列的服务器、网络设备和存储设备,用于搭建云计算平台和虚拟化环境。通过这些设备,可以创建和管理多个虚拟机实例,以模拟不同的计算环境和仿真场景。
智慧云实训室的主要特点和功能包括:
1. 资源模拟和管理:实训室的云计算平台可以模拟和管理计算资源、存储资源和网络带宽,为用户提供真实的云环境。
2. 虚拟机管理:实训室可以创建、配置和管理多个虚拟机实例,为学生或用户提供独立的工作环境。
3. 实验实践:学生或用户可以在虚拟机上进行各种实验和实践操作,如安装操作系统、部署应用程序、配置网络等。
4. 实时监控和管理:实训室提供实时监控和管理功能,可以监控虚拟机的运行状态、资源利用率等,并提供相应的报告和分析。
5. 数据管理和安全:实训室提供数据管理和安全措施,确保实验数据的安全性和可靠性,并支持数据的备份和恢复。
6. 远程访问和协作:实训室可以通过互联网远程访问,学生或用户可以随时随地登录到虚拟环境,进行学习和实践,并支持实时的协作和交流。
智慧云实训室为学生和从业人员提供了一个安全、可控、实际的实践环境,帮助他们掌握云计算和虚拟化技术,并提供实际问题的解决方案。同时,它也可以降低成本,提高资源利用率,促进科研和创新的发展。
三、智慧云系统实训室组成
3.1智慧云实训平台
平台采用B/S结构,运用spring cloud微服务技术,构建多个稳定、高效的服务模块,提供SSO单点登录服务,并使用统一的身份认证鉴权。平台基于k8s实现公有云、混合云、私有云多种部署方式,采用MySQL集群和MongoDB集群,可根据教学需求提供KVM、容器满足云计算教学虚拟化要求,还可根据教学需要按需分配CPU、内存资源,为教学实训提供高可靠性、可动态伸缩、广泛的教学服务。主要模块有课程制作工具、作业、活动、云盘、共享课、我的课、云优选课。
多架构的云主机:可提供X86、ARM架构的云主机,可根据用户的需要,给不同的用户配置相应的架构的云主机,满足不同的用户需求。
多种虚拟化技术:底层集成docker和openstack两种虚拟化技术,给用户更多的选择,可根据不同的技术需求选择不同的虚拟化技术。
平台资源自动调度:平台通过后台资源监控,自动将指定时间内未活跃的用户的虚拟化资源进行挂起,待使用时进行恢复,实现虚拟化资源的弹性自动调度,用更少的硬件资源满足更多学生的实训需求。
便捷的实验制作工具:让教师轻松实现pdf、ppt、word、excel等不同格式的文本、图片、音频、视频、超链接等进行混合编排,并自动生成动态实验目录,从而实现不同云计算实训资源同屏展示。
在线问答,及时解答学生疑问:平台提供实验的在线问题,学生在实训过程中,通过在线问答及时与老师进行沟通,提高学习效率。
命令检测,实时的实验进度:平台实现自动对用户在云计算实训时输入的命令进行检测,并且通过与实验文档的比较,从而实现用户对于该实验的实验进度,每输入一个命令,平台就会进行检测,然后实时的展示在实验页面。教师课堂页面也可进行查看学生的每个云计算实验的实验进度,从而对学生整体的学习进度进行把控。
实验报告自动生成:对于用户的实验报告,平台将用户在操作云主机期间的操作进行记录,然后自动生成一份实验报告,教师可直接进行查看,并给出相应的评级。
课堂的资源回收:平台在用户创建课堂进行实训时,会给每一位学生选定配置云主机的相应硬件配置,会占用该机构下资源池内部的CPU资源和内存资源,当实训已经结束时,用户可通过课堂的释放资源来将相应的CPU、内存资源释放,实训数据及记录仍然保存。
可记录学习情况的实验笔记:云平台为用户在实验页面提供实验笔记功能,用户可在实验过程中记录下自己的笔记。
支持公共资源课程,便于老师使用:实训模块可内置在丰富实训资源,其中包括实训文档以及实验镜像,用户可以直接进行使用。
个人云盘,资源不丢失:平台会为用户提供云盘服务,云盘内所有文件都会按照不同的文件类型进行分开,便于用户查看和操作。
平台支持Linux、虚拟化技术、OpenStack、docker、云平台、云数据中心构建与运维、云存储产品配置、大数据平台和大数据分析、云安全产品配置等实验。
平台支持集成在线的软件开发环境,开箱即用,减少用户来回切换的麻烦,提高用户体验感。
平台可与教学模块、考试模块、作业模块、技能大赛模块、人工智能、计算机网络仿真、物联网、Web前端、java与python开发开发等实践模块进行无缝组合,完成全流程的教学。
3.2智慧云教学云平台
平台基于spring cloud微服务架构,提供便捷的SSO单点登录,采用kubernetes进行部署,可支持公有云、混合云、私有云的安装模式,数据层使用MySQL集群和MongoDB集群,实现了全流程EdvOps自动化运维,具有高内聚、松耦合、业务单一、高性能、高并发、高可能、跨平台、跨语言等特点。主要模块有课程制作工具、云盘、共享课、我的课、云优选课、云视频库、3D模型库。
课程制作工具:由平台提供专用的微服务模块进行支撑,采用websocket双向通信技术,底层存储采用三层递进的缓存方式,目的就是为了加快课程资源的加载速度。自主研发视频转码,在线视频剪辑功能。支持由word文档直接导入,并且根据标题类型自动生成目录,方便快捷。同时支持ppt、excel、图片、超链接、视频、音频、3D模型、章节测验等内容的插入,实现多个超文本文件的同屏展示。
共享课:使用订单配发或校内共享的概念,让课程资源更大程度的进行共享。
我的课:支持从共享课资源中直接进行“生成副本”,导入进我的课中,并且同时支持自行创建。所有的课程资源支持导出功能,可导出为本地的离线文件,导出文件为后缀名为wz的加密文件,在使用平台进行二次导入直接生成课程资源,便于线上传播。
云优选课:由行业资深从业人员在互联网上收集整理的学习资源,包括系列类学习视频和知识点类学习视频,供教师和学生进行自主学习。
云视频库:平台提供数百个包含各专业的微课视频,可直接引用到课程资源中。
3D模型库:采用three.js技术,实现在线加载3D模型,提供更加直观形象的教学体验。
平台可与考试模块、作业模块、技能大赛模块、人工智能、云计算、大数据、软件开发等实践模块进行无缝组合,全面完成计算机网络专业群的教学。
3.3 Python基础教学资源包
第一章 基础语法;
第二章 函数;
第三章 文件操作;
第四章 异常处理;
第五章 模块和包;
第六章 面向对象;
第七章 网络编程;
第八章 正则表达式;
第九章 XML和Json。
3.4 Docker入门与实践教学资源包
第一章 Docker与容器;
第二章 核心概念与安装配置;
第三章 使用Docker镜像;
第四章 操作Docker容器;
第五章 访问Docker仓库;
第六章 使用Dockerfile创建镜像;
第七章 使用Docker API;
第八章 核心实现技术;
第九章 配置私有仓库;
第十章 安全防护与配置;
第十一章 Docker之Machine;
第十二章 Docker之Compose;
第十三章 Docker之Swarm;
第十四章 集群资源调度平台——Mesos;
第十五章 生产级容器集群平台——Kubernetes;
第十六章 其他相关项目;
第十七章 网络基础配制;
第十八章高级网络配制。
3.5OpenStack入门与实践教学资源包
第一章 云计算的概念及发展;
第二章 CentOS基本环境配置;
第三章 MySQL数据库中数据的基本操作;
第四章 项目开发知识与技能训练;
第五章 OpenStack基础配置;
第六章 安装OpenStack服务;
第七章 OpenStack日常运维;
第八章 综合案例。
3.6软件开发实训资源包
C语言课程;Web开发基础课程;Java程序设计课程;SQLSERVER数据库课程;JavaWeb应用程序设计课程。
3.7云计算基础实训资源包
实训资源包含:
网页设计课程;Java程序设计课程;MySQL数据库课程;Linux网络操作系统课程;Python程序设计课程;JavaWeb应用程序设计课程;云计算综合运维管理课程;云存储技术课程。
3.8 java程序设计资源包
实训资源包括:
实验1 认识Java;
实验2 Java语言基础;
实验3 Java运算符;
实验4 Java控制语句;
实验5 Java 数组;
实验6 Java 方法;
实验7 Java 类与对象;
实验8 Java 封装和继承;
实验9 Java多态;
实验10 单例模式;
实验11 字符串与包装类;
实验12 错误处理;
实验13 枚举和泛型;
实验14 Java 集合框架;
实验15 java.io 包——字符流;
实验16 java.io 包——字节流;
实验17 认识 JDBC;
实验18 JDBC 基础;
实验19 JDBC 接口;
实验20 JDBC 结果集;
实验21 JDBC 数据类型与事务;
实验22 JDBC异常处理。
3.9 Linux操作系统实训资源包
实训资源包括:
实验1 Linux启动、登录与退出;
实验2 Linux常用命令实训;
实验3 熟练vi编辑器的使用;
实验4 Linux软件包管理;
实验5 理解用户和组群的基本概念;
实验6 理解用户配置文件并掌握用户管理命令;
实验7 理解组群配置文件并掌握组群管理命令;
实验8 理解磁盘分区与文件系统;
实验9 磁盘配额管理;
实验10 逻辑卷LVM的管理;
实验11 熟悉相关网络配置文件;
实验12 网络基本配置命令;
实验13 熟悉网络测试命令;
实验14 理解DHCP的原理;
实验15 配置DHCP服务器;
实验16 配置DHCP客户端;
实验17 理解域名空间和DNS原理;
实验18 安装DNS软件、理解DNS的配置文件;
实验19 DNS服务器配置;
实验20 配置vsftpd服务器;
实验21 客户端访问FTP服务器;
实验22 理解WWW服务和Web服务工作原理;
3.10 MySQL实训资源包
3.11 Python程序设计实训资源包
实训资源包括:
实验1 Python概述;
实验2 Python的简单数据类型;
实验3 python高级数据类型;
实验4 Python程序结构;
实验5 Python函数;
实验6 Python 面向对象;
实验7 Python文件操作;
实验8 Python 异常、调试、测试;
实验9 Python 网络编程;
实验10 Python 正则表达式;
实验11 XML和json。
四、智慧云系统实训室建设图



五、智慧云系统实训室方案清单


六、智慧云系统实训室方案价值
6.1 专业教学支撑

6.2 1+X认证服务
6.2.1云计算开发与运维1+X证书


6.2.2云计算应用开发1+X证书


6.3 技能大赛支撑
6.3.1云计算技术与应用

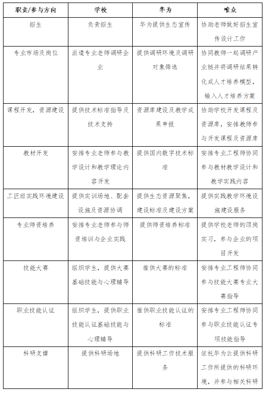
七、基于华为生态校企共育数字人才行动方案


1800

被折叠的 条评论
为什么被折叠?



