一、专业背景
随着网络普及和发展,网站作为一种很强大的工具和平台愈来愈融入了人们的生活,而与用户关系最密切的前端技术也逐渐获得应有的重视。咱们能够看到前端重构的行业发展潜力巨大,各大知名的网络公司对前端人才的求饥若渴。近年来HTML5和CSS3的风行,还有移动web领域的崛起,如今的前端开发都愈来愈注重用户体验。相对来讲,前端的人才需求比之前有了质的飞跃。
自从第一个网站在上个世纪 90 年代初诞生以来,早期的网页彻底由文本构成,除了一些小图片和毫无布局可言的标题与段落。然而,时代在进步,接下来出现了表格布局,而后是 Flash,最后是基于 CSS 的网页设计。无能否认,前端页面重构技术也经历着这样的一个过程:table布局页面→DIV+CSS→HTML5+CSS3,seo面对众多的浏览器与平台,Web前端再也不是之前那样简单的重复性工做。
在web2.0思想逐渐被大众所接受,对从业人员也提出了不少新的要求。咱们的页面需要考虑的绝大多数是用户的需求,如今的前端不像过去所谓的前端,如今的前端行业有了明显的分工,岗位的分工已精化与明确了,每种职责都扮演着不一样的角色,如初级前端开发工程师→资深前端工程师→前端架构师。3G时代的到来,各行业领域的网站几乎都要移植到移动互联网上,加上国内几大民间WEB前端技术组织机构,不断推广Web标准技术,推进着前端技术行业的发展,前端开发工程师的地位也愈来愈高了。如今的前端工做不单单是一门技术,更是一门艺术。
目前,我国互联网行业的发展呈现出迅猛之势,对web应用开发的人才需求也随之大量增加。其中除了企业之外,政府机关和网给公司在这方面的需求人才也呈现大量缺口,而学校相关专业由于各种因素导致无法向社会输送大量Web应用开发技术的人才,满足行业需求和学生就业需求。学校需要通过对Web 应用开发课程重新设置,才能培葬出具有致无法向社会输送大量Web应用开发技术的人才、软件测试能力、技术的新能力和市场适应能力的高级复合应用型Web应用开发技术人才。
当前Web前端工程师高级人才依然紧缺,但是高校Web前端相关课程对学生的开发技能提升效果一直不是很理想。随着信息化技术的不断发展,为满足社会快速发展的要求和企业对于专业人才的需求,HTML5+CS3技术已经成了计算机行业Web前端网页设计的主流技术,据调查可知目前国内的软件开发人才存在数量和结构上的双量缺口,尤其是关于前端开发行业,近五年内被各大企业推上式算机专业人才就业的热潮尖端。当前开设Web Ul设计(HTML5)课程的高校匹非常少,学校教授如识相时滞后,因此,当前拥有熟练前端技能的创新人才非常短缺。
Web前端开发的主要工作是把UI(用户界面)的设计图按照W3C标准做成HTML页面,用CSS进行布局,并且用JavaScript脚本语言实现页面上的前端互动。HTM5技术的简易生性、可拓展性、平台无关性等特点使其备受移动应用开发商与移动应用开发程序员的热爱和追捧。HTML5技术能够使用主流浏览器原生支持拟频、音频、动面与图片等元素的交互,并具有跨平台特住,不需要安装插件,也提高了安全性和稳定性。
二、关键技术
2.1 静态网站制作技术
静态网站是指全部由HTML(标准通用标记语言的子集)代码格式页面组成的网站,所有的内容包含在网页文件中。网页上也可以出现各种视觉动态效果,如GIF动画、FLASH动画、滚动字幕等,而网站主要是静态化的页面和代码组成,一般文件名均以htm、html、shtml等为后缀。
2.2 动态网站制作技术
动态网站并不是指具有动画功能的网站,而是指网站内容可根据不同情况动态变更的网站,一般情况下动态网站通过数据库进行架构。 动态网站除了要设计网页外,还要通过数据库和编程序来使网站具有更多自动的和高级的功能。动态网站体现在网页一般是以asp,jsp,php,aspx等技术,而静态网页一般是HTML(标准通用标记语言的子集)结尾,动态网站服务器空间配置要比静态的网页要求高,费用也相应的高,不过动态网页利于网站内容的更新,适合企业建站。动态是相对于静态网站而言的。
2.3 前端开发框架技术
常用的前端框架技术主要包含JQuery框架、Bootstrap框架、React框架、Vue框架、Angular框架等。
2.4 数据库技术
数据库技术是信息系统的一个核心技术。是一种计算机辅助管理数据的方法,它研究如何组织和存储数据,如何高效地获取和处理数据。是通过研究数据库的结构、存储、设计、管理以及应用的基本理论和实现方法,并利用这些理论来实现对数据库中的数据进行处理、分析和理解的技术。即:数据库技术是研究、管理和应用数据库的一门软件科学。
数据库技术研究和管理的对象是数据,所以数据库技术所涉及的具体内容主要包括:通过对数据的统一组织和管理,按照指定的结构建立相应的数据库和数据仓库;利用数据库管理系统和数据挖掘系统设计出能够实现对数据库中的数据进行添加、修改、删除、处理、分析、理解、报表和打印等多种功能的数据管理和数据挖掘应用系统;并利用应用管理系统最终实现对数据的处理、分析和理解。
数据库技术是现代信息科学与技术的重要组成部分,是计算机数据处理与信息管理系统的核心。数据库技术研究和解决了计算机信息处理过程中大量数据有效地组织和存储的问题,在数据库系统中减少数据存储冗余、实现数据共享、保障数据安全以及高效地检索数据和处理数据。
三、高职人才需求
培养具有良好职业道德和人文素养,掌握web前后端数据交互、响应式开发等知识,具备动态网页设计、开发、调试、维护等能力,能从事web前端软件编程、软件测试、软件技术服务、智能终端界面开发等工作的中级技术技能人才。
根据企业用人需求,对人才的要求分布如下:

具体岗位包括:技术支持专业人员(15%)、网页的制作人员(15%)、前端开发工程师(20%)、网站重构工程师(20%)、前端测试工程师(10%)、前端维护工程师(10%)、计算机设备营销人员(5%)、项目经理(5%)。
四、高职知识体系
(1)专业名称
软件技术专业Web前端方向
(2)专业代码
610205
(3)培养目标
本专业培养理想信念坚定,德、智、体、美、劳全面发展,具有一定的科学文化水平,良好的人文素养、职业道德和创新意识,精益求精的工匠精神,较强的就业能力和可持续发展的能力,掌握本专业知识和技术技能,面向软件和信息技术服务业的计算机软件工程技术人员、计算机程序设计员、计算机软件测试员、人工智能工程技术人员、大数据工程技术人员等职业群,能够从事软件开发、软件测试、软件编码、软件技术支持、Web前端开发、人工智能系统开发、大数据处理等工作的高素质技术技能人才。
(4)知识体系


五、高职专业方向
(1)培养目标
本专业培养理想信念坚定,德、智、体、美、劳全面发展,具有一定的科学文化水平,良好的人文素养、职业道德和创新意识,精益求精的工匠精神,较强的就业能力和可持续发展的能力,掌握本专业知识和技术技能,面向软件和信息技术服务业的计算机软件工程技术人员、计算机程序设计员、计算机软件测试员、人工智能工程技术人员、大数据工程技术人员等职业群,能够从事软件开发、软件测试、软件编码、软件技术支持、Web前端开发、人工智能系统开发、大数据处理等工作的高素质技术技能人才。
(2)培养规格
本专业毕业生应在素质、知识和能力等方面达到以下要求:
1)素质
崇尚宪法、遵法守纪、崇德向善、诚实守信、尊重生命、热爱劳动,履行道德准则和行为规范,具有社会责任感和社会参与意识。
具有质量意识、环保意识、安全意识、信息素养、工匠精神、创新思维、全球视野。
勇于奋斗、乐观向上,具有自我管理能力、职业生涯规划的意识,有较强的集体意识和团队合作精神。
具有健康的体魄、心理和健全的人格,掌握基本运动知识和1 ~2项运动技能,养成良好的健身与卫生习惯,以及良好的行为习惯。
具有一定的审美和人文素养,能够形成Ⅰ~2项艺术特长或爱好。
2)知识
掌握必备的思想政治理论、科学文化基础知识和中华优秀传统文化知识。
熟悉与本专业相关的法律法规以及环境保护、安全消防、文明生产等知识。
掌握面向对象程序设计的基础理论知识。
掌握数据库设计与应用的技术和方法。
掌握Web前端开发及UI设计的方法。
掌握软件测试技术和方法。
了解软件项目开发与管理知识。
了解软件开发相关国家标准和国际标准。
3)能力
具有探究学习、终身学习、分析问题和解决问题的能力。
具有良好的语言、文字表达能力和沟通能力。
具有良好的团队合作与抗压能力。
具有阅读并正确理解软件需求分析报告和项目建设方案的能力。
具有计算机软硬件系统安装、调试、维护的实践能力。
具有简单算法的分析与设计能力,并能用HTMI5 编程实现。
具有数据库设计、应用与管理能力。
具有软件界面设计能力。
具有Web应用程序开发能力。
具有软件测试能力。
具有软件项目文档的撰写能力。
具有软件的售后技术支持能力。
具有对软件产品应用、行业技术发展进行调研与分析的能力,初步具备企业级应用系统开发能力。
六、以专业课程体系为核心进行实训基地建设
人才培养方案是专业教学的纲领性文件,是日常教学的行动指南,而课程体系是人才养方案的重要组成部份。构建基于综合职业能力内涵相对应的专业课程结构,建设以专业课程体系为核心的实训基地,是目前职业院校培养高就业学生的首选途径,具体思路如下:
6.1优化软件技术专业课程体系结构
课程的体系结构是提高教学质量的核心,优秀的课程体系结构,能保证对学生能力的培养更加合理化、系统化、有序化,能保证教学内容、教学方法的质量。优化后的软件技术应用课程体系结构,如图1所示:

6.2将实践课程体系转化为实践教学体系
根据学生的实际情况和教学的需要,针对课程体系的逻辑结构,对课程体系进行适当的调整调整,做到教师更有利于教,学生更容易学。完成实践课程体系转化成实践教学软件技术专业。
Web前端基础实训教学方面,HTML、CSS等课程组成基础的核心课程,而前端开发技术、JavaScript和ES9作为后续专业技能方向课奠定基础,专业基础课实训内容下图所示:

Web前端核心实践教学内容:要在理论学习的基础上突出综合运用能力的培养,围绕软件技术及专业方向,设立多样化的实验项目。注重培养团队精神以及创新能力的培养,强化培养学生的创新能力,科研素养和团队协调能力。针对每一门专业核心课程,结合相对应的课程设计,以此达到巩固学生的学习成果以及提高学生实践能力。

6.3把实践教学体系提炼为典型工作任务
典型工作任务提炼过程主要由学校教师协助企业行业专家完成,由企业行业一线技术人员根据工作经验总结归纳而来。一个职业一般由 10~20 个典型工作任务构成,典型工作任务是指一个职业的具体工作领域,具有完整工作过程的一类工作,同时这些任务一般都是有挑战性的,而且完成工作的过程能够提高工作能力。另外这些任务还需要有一定的代表性,符合职业发展与人才成长规律 (生手、熟手、能手、高手),经过反复讨论修改逐渐提炼出典型工作任务。提炼后的软件技术专业典型工作任务如下:

七、创新软件技术理实一体、全流程教学模式
云课堂是唯众凭借十多年在职业教学领域耕耘,以“微服务、虚拟化、全栈云”三大核心技术为支撑,助力学校高水平专业建设。该平台采用微服务架构,将平台服务精准分为公共基础、公共应用、专业应用服务。公共基础服务精确为字典、banner、用户权限、文件、认证、网关、订单、转码、平台运营、学校运营、日志、登录、搜索等;专业应用服务精确为KVM虚拟化、容器虚拟化、代码评测、工具、资源、环境等;公共应用服务精确为课程、考试服务、云盘、云优选、题库、活动、工具等。不同的微服务进行因材施教和按需施教,可以非常方便教师实施个性化的教学模式、具体的教学内容、针对性的教学流程,精细赋能Web前端框架应用教学。老师利用平台非常方便构建多层次、立体化的教学课程资源,拓宽了学习渠道,极大地调动了学生参与学习的积极性,提高了教学效率,实现了老师在家、在办公室、在教室都可轻松进行无差异环境备课,实现了与学生的“课前”“课中”“课后”和校内校外有机结合的网络在线学习、在线实践操作,并逐步形成课堂教学与云教学相结合的混合式教学模式。该平台在教学中的应用,打破了校园时空限制、教学环境限制,可实现学生的远程学习和弹性自主学习,远程实训和弹性自主学训。唯众云课堂充份利用KVM和容器等多种虚拟化技术进行精准化教学,根据不同的教学内容选用不同的虚拟化技术、不同硬件资源,如GPU、CPU、算力、不同的实验环境,对不同软件开发语言(C、Java、Python、html等)、同一课程的不同阶段开展精细化教学。
唯众云课堂还可根据教学的需求进行公有云、私有云、混合云等不同方式的部署,可以适应学校各种不同的复杂网络环境和资产入库需求而且性价比高、稳定性强。平台还将科研、技能大赛、1+X认证等全流程无缝衔接各种计算机网络、智能化安防、物联网、人工智能等前端应用场景,更加高效开展具有多种功能的开放式、全流程、理实一体化的Web前端教学平台。基于唯众云课堂的“6+6”互动教学流程如下图所示。

八、Web前端人才培养高水平实训基地建设
Web前端的培养目标是培养掌握Web前端基础理论知识、掌握前端开发技术、掌握移动端开发技术、掌握Web测试技术和掌握数据库技术等知识和技能、动手能力强、适应各种岗位工作的复合应用型人才,从事Web前端开发、移动端开发、软件测试、系统维护、解决方案设计等工作。
由于Web前端知识体系的庞杂性、应用性、实践性等特点,实验室和实训基地在教学过程中起的作用远比其他学科来的重要。在进行基本理论知识教学之后,实验室能够提供给学生动手实践的平台,将理论知识转为实际操作。结合企业人才需求,从Web前端开发、移动端开发、软件设计、web前端测试、软件创新孵化、数据中心“六维”角度为专业学科建设提供平台及教学实验环境的支撑。
Web开发实训区:满足软件技术专业Web前端的实验学习,覆盖HTML与JavaScript程序设计、Booststrap应用开发、NodeJS应用开发、Vue应用程序开发的教学实验。
移动端开发实训区:满足移动端开发的实验学习,覆盖HTML5、Android语言的教学实验。
软件设计实训区:满足Web前端方向软件设计的实验学习,覆盖数据结构、操作系统、UML建模的教学实验。
Web测试实训区:满足Web前端方向Web测试的实验学习,覆盖软件测试技术、软件测评过程管理、软件测试自动化的教学实验。
软件创新孵化实训区:满足Web前端方向对人才创新能力的培养,结合行业的各种实际应用需求,深度掌握核心技术,从纵向对应用难点的创新和突破。提供更加开放的设计性功能,同时能够满足不同专业课程方向的交叉性知识内容。
数据中心:满足软件技术专业数据库的实验学习,覆盖计算机网络、数据库原理、MySQL数据库、SQLServer数据库的教学实验。

九、方案价值
9.1 专业教学支撑

9.2 1+X认证服务——Web前端开发职业技能等级标准


9.3 技能大赛支撑

十、产学研究中心
武汉唯众智创科技有限公司是中国IT极简教学的创导者,也是职教电子信息技术高水专业群实践领军企业。我们的目标:围绕前沿技术,探索以物联网为代表的跨界融合产业,为高校用户、科研单位、政企部门提供智云物联网、移动互联网+、云计算大数据、智慧农业产品产学研一体化的解决方案。软件技术产学研究中心是唯众与院校合作进行深度科研合作的平台,通过技术的融合、共享和协作,能够响应国家产教融合战略。
唯众与院校共同建设产业研究中心,双方共同推动产教融合的发展:
1)院校选派优秀教师参与唯众技术项目研发、技术难题分析与解决、技术创新孵
化及企业技术人员能力提升,共同举办学术问题研讨与咨询。
2)唯众积极支持、参与高校校内企业创新机构的建设,帮助老师及时跟踪新知识
新技术,提升高校的师资力量。
3)双方合作申报各个层次的科技项目、品牌与渠道合作项目,并共同进行研究。
10.1产学研项目申报(区级医疗数据中心)
通过专业技术产品创新、教学模式创新,帮助学校进行Web前端技术应用课题申报,协助学校老师进行云数据中心教学领域专业性课题研究与支持。
某区现有各级各类医疗卫生机构801家,其中二级以上医院3家,乡镇卫生院17家,社区卫生服务机构2家,防保所、血防站各1家、行政执法机构2家、疾病预防等公共卫生机构7家;对于黄陂卫计委信息系统的业务连续性要求很高:从政策层面讲,需要满足三级等保的要求;对单位业务本身来说,由于医保、农合、一卡通、健康管理等业务的特殊性,任何人为或自然因素所导致的应用或系统中断,都会造成单位巨大的经济和名誉损失及其它严重后果。当前,为了满足卫计委信息系统7x24小时业务连续性要求。区域平台、健康管理平台、HIS、LIS、PACS、健康数据等核心业务系统,急需建设扩容护,确保业务数据安全存储及保护,提升业务连续性。
10.2教材联合开发教材
联合各院校教授专家,开发专业系列教材,赠送专业系列教程,为院校专业实验课程开展和教学提供参考。

10.3产学研支撑平台
10.3.1数字基座
平台采用spring cloud微服务开发架构,各服务模块单独运行并提供服务接口;可提供稳定、快速、高效的服务;平台整体采用前后端分离和分布式微服务的弹性计算架构实现,后端主要基于Java的Spring cloud实现,前端vue实现等,具有高内聚、松耦合、业务单一、高性能、高并发、高可能、跨平台、跨语言等特点。
平台提供SSO单点登录,多个应用系统统一登录,统一的用户管理,一个账户可登录验证教学全场景以及数字技术专业群实践教学等所有应用模块系统。
平台采用kubernetes技术进行部署,支持公有云、私有云、混合云模式安装;平台支持多数据源从而保证技术的一致性;确保服务的稳定、可扩展、弹性扩容;每个独立服务支持分布式集群部署,理论上可以无限横向扩展,提高系统处理能力,支持大规模并发教学全场景和数字化专业群教学实践应用。
基础虚拟化服务由docker和kvm两种虚拟化技术根据学科性质进行选择性支撑,可满足不同的虚拟化需求,提供稳定、可自行配置的虚拟机器。
基于全流程DevOps自动化运维,支持持续集成、分析、服务注册与发现、系统监控、性能监控、日志管理、预警、持续部署(基于docker的镜像仓库,Kubernetes的容器云管理调度平台,在线可视化管理、监控、调度容器)。
基础持久化层支持RDS和NoSQL两种方式,采用MySQL集群和MongoDB集群搭建,支持基于CQRS的分布式事务处理,支持数据自动备份,同时使用于Redis集群对热点数据进行缓存,支持大并发;支持纯本地化数据源。
基础服务层支持在线验证码服务、基础文件服务、消息队列服务、OSS对象存储服务、用户/鉴权服务、个人云盘服务、WebSocket服务等,保证平台的通用性。用户基础信息管理:对订单实行按业务方向进行配置,对班级、教师、学生相关信息进行新增、修改、删除以及数据权限进行配置。
10.3.2三大核心技术
唯众紧密围绕职业院校高水平数字专业群,针对职业教学发展现状,倾力打造以微服务、虚拟化、全栈云三大核心技术为载体,以计算机技术、多媒体技术、网络通信技术、大数据技术、人工智能技术等新一代数字技术手段构建的一种新型教学平台,可以支持院校进行教学研发创新。
01微服务
传统的软件都是采用单体架构开发,所有的模块都是紧密耦合在一起的。不仅开发代码量大、客户使用维护也十分困难。
微服用架构将单一应用程序划分成一组小的服务,服务之间相互协调、互相配合,为师生提供最终价值。每个服务运行在其独立的进程中,服务和服务之间采用轻量级的通信机制相互沟通。每个服务都围绕着具体的业务进行构建,并且能够被独立的部署到生产环境、类生产环境等,对具体的一个服务而言,可根据业务上下文,选择合适的语言、工具对其进行构建。
唯众云课堂平台采用微服务架构,精准分为公共基础、公共应用、专业应用服务。公共基础服务精确为字典、banner、用户权限、文件、认证、网关、订单、转码、平台运营、学校运营、日志、登录、搜索等;专业应用服务精确为KVM虚拟化、容器虚拟化、代码评测、工具、资源、环境等;公共应用服务精确为课程、考试服务、云盘、云优选、题库、活动、工具等。把不同的微服务方便进行因材施教和按需施教,可以非常方便实施个性化的教学模式、具体的教学内容、针对性的教学流程,精细赋能计算机基础、综合布线、网络搭建与运维、智能化安防、物联网、嵌入式、移动互联、WEB前端开发、软件应用开发、云计算、大数据、人工智能、创客等数字技术专业群教学和实训基地建设,从而营造动态精准高效的好课堂,助力提质培优、增值赋能高水平职业教学。
02虚拟化
校园传统机房绝大多数采用物理基础架构,电脑硬件配置往往限定了实验环境的建设,这不仅导致了计算机资源浪费、利用效率不高。同时,不可避免的硬件故障致使校方后期运维管理压力增大,成本也居高不下。
虚拟化技术中,可以同时运行多个操作系统,而且每一个操作系统中都有多个程序运行,每一个操作系统都运行在一个虚拟的CPU或者是虚拟主机上。虚拟层会给每个虚拟机模拟一套独立的硬件设备,包含CPU、内存、主板、显卡、网卡等硬件资源,并可用户需要,动态配置资源,还可以在其上安装Windows、Linux等不同操作系统和不同的版本。
唯众云课堂充份利用KVM和容器等多种虚拟化技术可进行精准教学,根据不同的教学内容选用不同的虚拟化技术、不同硬件资源,如GPU、CPU、算力、不同的实验环境,对不同软件开发语言(C、Java、Python、html等)、同一课程的不同阶段开展精细化教学,可广泛应用于物联网、大数据、云计算、软件开发、网络仿真和人工智能等专业教学实训,让教学用户方便构建构建通用型高水平专业群实训基地,极大提高学校计算机机房利用率,教学应用场景轻松切换和软硬件管理维护高效便捷。
03全栈云
基于开放的、可信的、可靠智能的华为公有云,并融合了现代教育的行动导向、情境式、项目式理念具有多种功能的开放式、全流程、理实一体化平台。
单纯的私有云部署会因硬件等原因导致数据丢失或者服务不可用,而公有云部署数据安全性不高,有些服务无法满足。
我们理解全栈云既要有有底层能力,还要有上层平台能力,需要有从硬件到软件,再到应用的完整能力,包括对行业的理解能力,这样,才能给客户提供全栈的能力。具体来讲有四个重要因素,首先是业务承载的连续性和全面性,其次,是围绕业务不同的业务负载,满足客户的云服务。再次是面向各种业务场景需要的资源各层统一,最后是面向未来多云管理,
唯众云课堂可根据用户的需求进行公有云、私有云、混合云等不同方式的部署,可以适应学校各种不同的复杂网络环境和资产入库需求而且性价比高、稳定性强。平台可以满足师生泛在化、个性化、精准化的备课、授课、学习、科研、技能大赛、1+X认证、作业、考试、统计、评价等全流程,还可以无缝衔接各种计算机网络、智能化安防、物联网、人工智能等硬件设备,高效开展理实一体化教学。
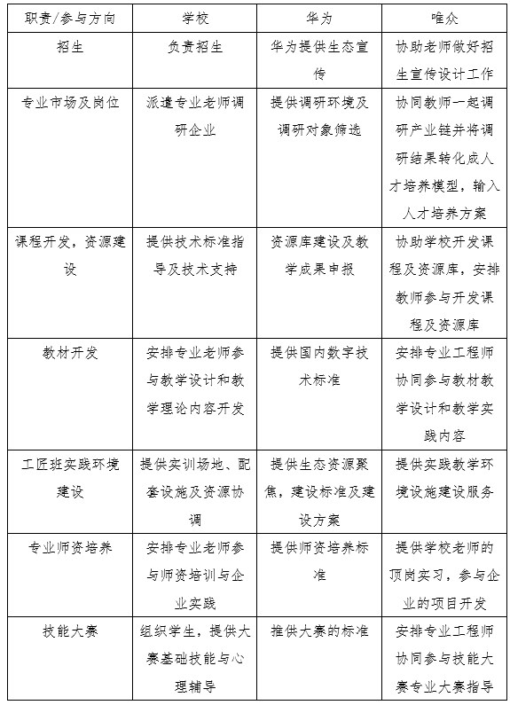
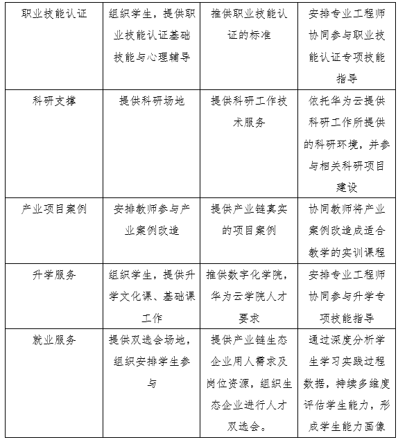
十一、基于华为生态校企共育数字人才行动方案


十二、推荐项目清单

本文围绕Web前端人才培养展开,介绍了专业背景,指出当前前端人才需求大但高校课程效果不佳。阐述了关键技术,包括静态、动态网站制作等。还提及高职人才需求、知识体系和专业方向,提出以课程体系为核心建设实训基地,创新教学模式,介绍了实训基地建设及方案价值等内容。
6624

被折叠的 条评论
为什么被折叠?



