在竞争激烈的预制菜行业中,某工业(预制菜)企业为保持其市场领先地位并满足消费者日益增长的品质需求,决定引入一套先进的生产业务管理信息系统。该系统集成了从菜品信息管理、生产计划管理,到物料需求、库存管理,再到检验记录与监控数据管理的全面功能,旨在实现生产流程的数字化、智能化与精细化管理。通过这一系统,企业将能够优化资源配置,提高生产效率,确保产品质量,为企业的持续发展和市场竞争力的提升提供有力支撑。
本站是一个B/S模式系统,采用Spring Boot框架,Java语言、MySQL数据库设计开发,充分保证系统的稳定性。系统具有界面清晰、操作简单,功能齐全的特点,使得某工业(预制菜)企业生产业务管理信息系统的管理工作系统化、规范化。本系统的使用可以让管理人员从繁重的工作中解脱出来,实现无纸化快递,能够有效的提高某工业(预制菜)企业生产业务管理信息系统管理效率。
关键词:生产业务管理信息系统;Java语言;Spring Boot框架;MySQL数据库
Abstract
In the fiercely competitive pre packaged food industry, a certain industrial (pre packaged food) enterprise has decided to introduce an advanced production business management information system to maintain its market leading position and meet the growing quality needs of consumers. This system integrates comprehensive functions from dish information management, production plan management, material demand and inventory management, to inspection records and monitoring data management, aiming to achieve digital, intelligent and refined management of production processes. Through this system, enterprises will be able to optimize resource allocation, improve production efficiency, ensure product quality, and provide strong support for their sustainable development and market competitiveness.
This site is a B/S mode system that uses the Spring Boot framework, Java language, and MySQL database design and development to fully ensure the stability of the system. The system has the characteristics of clear interface, simple operation, and complete functions, which makes the management of the production business management information system of a certain industrial (pre made vegetable) enterprise systematic and standardized. The use of this system can relieve management personnel from heavy work, achieve paperless express delivery, and effectively improve the management efficiency of the production business management information system of a certain industrial (pre made vegetable) enterprise.
Keywords:Production business management information system; Java language; Spring Boot framework; MySQL database
1 绪论
1.1 课题背景
在当今快速变化的商业环境中,消费者对预制菜的需求日益多样化和个性化,这要求预制菜生产企业必须具备高度的灵活性和高效的生产管理能力。在这样的背景下,某工业(预制菜)企业认识到传统的生产管理方式已逐渐滞后于市场发展的步伐,难以满足消费者对高品质、高效率的期待。
为了应对这一挑战,该企业决定引入一套先进的生产业务管理信息系统。该系统不仅将助力企业实现生产流程的数字化、智能化管理,还能通过实时监控、数据分析等功能,优化资源配置,提高生产效率,确保产品质量。此外,该系统还能帮助企业快速响应市场变化,满足客户的个性化需求,从而在激烈的市场竞争中脱颖而出。
课题背景还强调了信息化技术在现代工业发展中的重要性。随着科技的不断进步,信息化技术已成为推动工业转型升级、提升竞争力的关键力量。通过引入生产业务管理信息系统,某工业(预制菜)企业将能够充分利用信息化技术的优势,实现生产管理的现代化和智能化,为企业的可持续发展奠定坚实基础。
某工业(预制菜)企业在构建其生产业务管理信息系统时,深刻认识到国内外在该领域的研究现状对其系统设计与实施的重要影响。从国际视角来看,预制菜行业的信息化管理已经相当成熟,许多先进的生产管理系统被广泛应用于提高生产效率、优化资源配置和确保产品质量。这些系统不仅具备强大的数据分析功能,还能实现生产流程的自动化和智能化,为企业的决策提供有力支持。
在国内,虽然预制菜行业的信息化管理起步较晚,但近年来随着技术的快速发展和市场的不断壮大,越来越多的企业开始重视并投入生产业务管理信息系统的建设。当前,国内研究主要集中在如何结合预制菜的特性和市场需求,开发出既符合国际标准又具有中国特色的生产管理系统。这些系统不仅要能够满足企业日常的生产管理需求,还要能够应对市场的快速变化和消费者的个性化需求。
总之,某工业(预制菜)企业在构建其生产业务管理信息系统时,将充分借鉴国内外的研究成果和实践经验,结合自身的实际情况和市场需求,开发出既先进又实用的管理系统,以提升企业的竞争力和市场地位。
某工业(预制菜)企业实施生产业务管理信息系统的课题目的与意义在于,通过引入先进的信息技术手段,全面提升企业的生产管理水平,实现生产流程的精细化、智能化和高效化。具体而言,该系统旨在通过集成菜品信息管理、生产计划管理、物料需求与库存管理等功能,优化资源配置,减少浪费,提高生产效率,确保产品质量的稳定与提升。
从意义上看,该系统不仅有助于企业降低成本、提升市场竞争力,还能增强企业的市场响应能力,满足消费者日益增长的个性化需求。此外,生产业务管理信息系统的实施还能促进企业内部信息的共享与协同,提高决策效率和准确性,为企业的发展提供强有力的支撑。因此,该课题的实施对于某工业(预制菜)企业来说,具有重要的战略意义和现实意义。
1.4论文结构安排
论文主要架构、章节安排如下所示:
第一章:引言,介绍研究背景和动机,概述研究目的和意义,概括国内外研究现状,并提供论文结构概述。
第二章:系统需求分析,通过用户需求分析和功能需求分析,明确用户对系统的需求和系统应具备的功能。
第三章:系统设计,设计系统架构,包括选择合适的架构模式和数据库设计,以及各个模块的详细设计。
第四章:系统实现,选择合适的技术工具和框架,逐一实现各个模块,建立数据库连接并实现前端界面开发。
第五章:系统测试,进行单元测试、集成测试和整体系统测试,确保系统功能的正确性、协调性和稳定性。
- 总结,总结研究工作的主要内容和成果,评价系统的优点和不足,并提出改进和进一步研究的建议,强调研究的意义和影响。
2 某工业(预制菜)企业生产业务管理信息系统分析
Spring框架是Java平台上的一种开源应用框架,提供具有控制反转特性的容器。尽管Spring框架自身对编程模型没有限制,但其在Java应用中的频繁使用让它备受青睐,以至于后来让它作为EJB(EnterpriseJavaBeans)模型的补充,甚至是替补。Spring框架为开发提供了一系列的解决方案,比如利用控制反转的核心特性,并通过依赖注入实现控制反转来实现管理对象生命周期容器化,利用面向切面编程进行声明式的事务管理,整合多种持久化技术管理数据访问,提供大量优秀的Web框架方便开发等等。Spring框架具有控制反转(IOC)特性,IOC旨在方便项目维护和测试,它提供了一种通过Java的反射机制对Java对象进行统一的配置和管理的方法。Spring框架利用容器管理对象的生命周期,容器可以通过扫描XML文件或类上特定Java注解来配置对象,开发者可以通过依赖查找或依赖注入来获得对象。Spring框架具有面向切面编程(AOP)框架,SpringAOP框架基于代理模式,同时运行时可配置;AOP框架主要针对模块之间的交叉关注点进行模块化。Spring框架的AOP框架仅提供基本的AOP特性,虽无法与AspectJ框架相比,但通过与AspectJ的集成,也可以满足基本需求。Spring框架下的事务管理、远程访问等功能均可以通过使用SpringAOP技术实现。Spring的事务管理框架为Java平台带来了一种抽象机制,使本地和全局事务以及嵌套事务能够与保存点一起工作,并且几乎可以在Java平台的任何环境中工作。Spring集成多种事务模板,系统可以通过事务模板、XML或Java注解进行事务配置,并且事务框架集成了消息传递和缓存等功能。Spring的数据访问框架解决了开发人员在应用程序中使用数据库时遇到的常见困难。它不仅对Java:JDBC、iBATS/MyBATIs、Hibernate、Java数据对象(JDO)、ApacheOJB和ApacheCayne等所有流行的数据访问框架中提供支持,同时还可以与Spring的事务管理一起使用,为数据访问提供了灵活的抽象。Spring框架最初是没有打算构建一个自己的WebMVC框架,其开发人员在开发过程中认为现有的StrutsWeb框架的呈现层和请求处理层之间以及请求处理层和模型之间的分离不够,于是创建了SpringMVC。
Mysql 经过多次的更新,功能层面已经非常的丰富和完善了,从Mysql4版本到5版本进行了比较大的更新,在商业的实际使用中取得了很好的实际应用效果。最新版本的Mysql支持对信息的压缩,同时还能进行加密能更好的满足对信息安全性的需求。同时经过系统的多次更新,数据库自身的镜像功能也得到了很大的增强,运行的流畅度和易用性方面有了不小的进步,驱动的使用和创建也更加的高效快捷。最大的变动还是进行了空间信息的显示优化,能更加方便的在应用地图上进行坐标的标注和运算。强大的备份功能也保证了用户使用的过程会更加安心,同时支持的Office特性还支持用户的自行安装和使用。在信息的显示形式上也进行了不小的更新,增加了两个非常使用的显示区,一个是信息区,对表格和文字进行了分类处理,界面的显示更加清爽和具体。第二是仪表的信息控件,能在仪表信息区进行信息的显示,同时还能进行多个信息的比对,为用户的实际使用带来了很大的便捷[8][9]。
针对本文中设计的景点推荐旅游网站在实际的实现过程中,最终选择Mysql数据库的主要原因在于在企业的应用系统应用及开发的过程中会存在大量的数据库比较频繁的操作,而且数据的安全性要求也是非常的高。综合这些因素,最终选择安全性系数比较高的Mysql来对景点推荐旅游网站后台数据进行存储操作。
2.3 B/S体系结构:
B/S结构(Browser/Server,浏览器/服务器模式),是WEB兴起后的一种网络结构模式,WEB浏览器是客户端最主要的应用软件。这种模式统一了客户端,将系统功能实现的核心部分集中到服务器上,简化了系统的开发、维护和使用。客户机上只要安装一个浏览器,如Chrome、Safari、Microsoft Edge、Netscape Navigator或Internet Explorer,服务器安装SQL Server、Oracle、MYSQL等数据库。浏览器通过Web Server同数据库进行数据交互。
3 某工业(预制菜)企业生产业务管理信息系统分析
3.1 可行性分析
可行性分析的目的是确定一个系统是否有必要开发、确定系统是否能以最小的代价实现。其工作主要有三个方面,分别是技术、经济和操作三方面的可行性。我会从这三个方面对某工业(预制菜)企业生产业务管理信息系统进行详细的分析。
3.1.1 技术可行性分析
某工业(预制菜)企业生产业务管理信息系统设计与实现是一个基于Web的仓库管理平台,我们在实现这个系统所采用的技术方案是基于Java语言,Spring Boot和Vue框架,MySQL数据库,在大学的学习中这几门课程都已经学过,而且自己也用这些技术开发过小的项目,在平时的课程设计以及作业也经常用到Java和MySQL,在技术上实现自己的自主开发是可行的。
本系统设计所选择的开发工具和服务器都是免费的开源软件,又或者是适合学生使用的免费版本,并不需要支付费用,而且由作者本人单独完成,也不存在团队费用,几乎没有经济成本,具备经济可行性。
某工业(预制菜)企业生产业务管理信息系统的前台页面简洁易懂,无论是系统管理员还是普通用户,只要电脑连接到网络,就可以轻松访问网站,而且不需要任何操作指导,只要输入正确的URL地址,就可以轻松完成所有的操作。由于无需任何复杂的环境配置,这个系统非常简单,易于操作,因此它是一个非常实用的工具。
业务流程是用一些特定的符合和线条来进行演示用户在使用系统时的过程,在进行系统分析的时候,业务流程可以帮助开发人员更好的理解业务,发现错误,完善系统。
3.2.1数据增加流程
用户成功登入系统后就能够实现增加数据的操作,增加数据的编号是特定的,系统生成,用户不能随意填写,除了编号以外,其他增加信息用户自己填写,填写后的信息经过系统验证,验证合法通过就显示增加数据成功了,相反的话,就没有增加成功,图3-1显示的就是在增加数据时的流程。

图3-1 数据增加流程图
3.2.2 数据修改流程
数据修改时的流程和上面介绍的数据增加时的流程差不多,如图3-2所示。

图2-2 数据修改流程图
3.2.3 数据删除流程
如果系统里面存在一些没有用的数据的话,相关的管理人员还可以对这些数据进行删除,图2-3就是数据删除时的流程图。

图3-3 数据删除流程图
3.3 系统功能分析
3.3.1 功能性分析
某工业(预制菜)企业生产业务管理信息系统可以划分为管理员、生产计划部、物料需求部、工业生产部等四大部分。
生产计划部功能分析:
生产计划部在某工业(预制菜)企业的生产业务管理信息系统中,扮演着至关重要的角色。通过后台首页,生产计划部能够全面掌控生产计划的制定与调整。在菜品信息管理模块中,他们可以根据市场需求和产品特性,精确地设定和调整各类预制菜品的生产计划。在菜品生产计划管理模块中,他们能够基于销售预测和库存状况,快速生成并优化生产计划,确保生产流程的高效与顺畅。此外,通过物料需求申请管理功能,生产计划部能够及时向物料需求部提出物料需求,保障生产的连续性。
物料需求部功能分析:
物料需求部是确保生产顺利进行的关键部门。在后台首页,他们能够实时监控物料库存情况,及时响应生产需求。物料需求申请管理模块使得物料需求部能够准确接收生产计划部的物料需求,确保物料供应的及时性。物料需求计划管理功能则帮助他们根据生产计划和库存状况,科学制定物料需求计划,优化库存结构,减少资金占用。物料库存管理、物料入库管理、物料出库管理等模块则提供了全面的物料管理功能,确保物料流动的准确性和高效性。此外,通过生产需求申请管理功能,物料需求部还能与生产部门紧密协作,确保生产流程的顺利进行。
工业生产部功能分析:
工业生产部是预制菜生产的执行者。在后台首页,他们能够清晰地看到生产任务的分配和进度。生产需求申请管理模块使他们能够及时向物料需求部提出生产所需的物料需求,确保生产的顺利进行。物料生产计划管理功能则帮助他们根据生产计划和物料库存状况,合理安排生产流程,提高生产效率。检验记录管理模块确保了产品质量的可追溯性,为产品的质量控制提供了有力支持。监控数据管理功能则使他们能够实时监控生产设备的运行状态和产品质量,确保生产过程的稳定和安全。
管理员功能分析:
管理员是生产业务管理信息系统的核心管理者。在后台首页,他们能够全面监控系统的运行状态,确保系统的安全和稳定。系统用户管理功能使得管理员能够方便地管理各个部门的用户账号和权限,确保系统的安全性和数据的保密性。此外,管理员还具备对菜品信息管理、菜品生产计划管理、物料需求申请管理、物料需求计划管理、物料库存管理、物料入库管理、物料出库管理、生产需求申请管理、物料生产计划管理、检验记录管理、监控数据管理等所有功能的全面管理能力。他们可以根据企业的实际需求和市场变化,灵活调整系统功能和参数设置,确保系统的适应性和可扩展性。
3.3.2 非功能性分析
基于Spring Boot某工业(预制菜)企业生产业务管理信息系统需要具备可靠性、可用性、性能、扩展性、安全性、隐私保护、灵活性、适应性、可维护性、可扩展性、兼容性和互操作性等非功能性特征。系统应在长时间运行中保持稳定,用户界面简洁直观;具备高效的数据处理和响应速度;采取安全措施保护用户信息;根据用户反馈调整信息管理;方便用户进行检验记录、搜索和排序;易于维护和管理,支持与其他系统互操作。设计和开发过程中需注重这些要求,以提供高质量、用户友好和可信赖的系统体验。
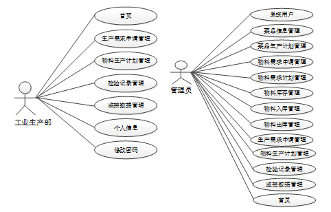
3.4 系统用例分析
某工业(预制菜)企业生产业务管理信息系统的完整UML用例图分别是图3-1和3-2。
图3-1就是生产计划部/物料需求部角色的用例展示。

图3-1 系统生产计划部/物料需求部角色用例图
图3-2就是工业生产部/管理员角色的用例展示。

图3-2 系统工业生产/管理员角色用例图
3.4本章小结
本章主要通过对某工业(预制菜)企业生产业务管理信息系统的可行性分析、系统流程分析、功能需求分析和系统用例分析,确定了该系统所需实现的功能。这些分析结果为某工业(预制菜)企业生产业务管理信息系统的代码实现和测试提供了标准和指导。可行性分析考虑了技术、经济和操作的可行性,确保系统的实施可行;功能需求分析明确了系统需要实现的功能模块和具体要求;系统用例分析细化了系统功能,并定义了参与者、前置条件和基本流程;系统流程分析详细揭示了系统的运行流程和数据流动路径。这些分析结果为开发团队提供了明确的目标和指导,可以根据需求逐步实现各个功能模块,并在测试阶段验证系统是否满足预期要求。同时,分析结果也为未来的系统扩展和升级提供了基础和参考依据。
本章主要讨论的内容包括某工业(预制菜)企业生产业务管理信息系统的功能模块设计、数据库系统设计。
4.1 系统功能模块设计
在上一章节中主要对系统的功能性需求和非功能性需求进行分析,并且根据需求分析了本某工业(预制菜)企业生产业务管理信息系统中的用例。那么接下来就要开始对某工业(预制菜)企业生产业务管理信息系统的架构、主要功能和数据库开始进行设计。某工业(预制菜)企业生产业务管理信息系统根据前面章节的需求分析得出,其总体设计模块图如图4-1所示。

图4-1 系统功能模块图
4.2 数据库设计
数据库设计一般包括需求分析、概念模型设计和逻辑结构设计三个主要过程。在需求分析阶段,明确系统对数据库的具体需求。概念模型设计将需求转化为概念模型,抽象出现实世界中的概念和关系。逻辑结构设计则是在概念模型的基础上,将概念模型转化为数据库中的具体表和关系的设计。这包括确定表的名称、字段、约束等,并定义主外键关系、索引、触发器等。通过需求分析、概念模型设计和逻辑结构设计,可以建立一个合理的数据库设计,为系统提供稳定、高效和可靠的数据管理和访问功能。这些过程相互衔接,确保数据库能够满足系统需求并有效地存储和操作数据。
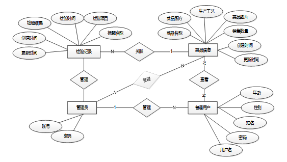
4.2.1 数据库概念结构设计
下面是整个某工业(预制菜)企业生产业务管理信息系统中主要的数据库表总E-R实体关系图。

图4-2 系统总E-R关系图
4.2.2 数据库逻辑结构设计
通过上一小节中某工业(预制菜)企业生产业务管理信息系统中总E-R关系图上得出一共需要创建很多个数据表。在此我主要罗列几个主要的数据库表结构设计。
整个某工业(预制菜)企业生产业务管理信息系统的需求分析主要对系统总体架构以及功能模块的设计,通过建立E-R模型和数据库逻辑系统设计完成了数据库系统设计。
5某工业(预制菜)企业生产业务管理信息系统详细设计与实现
某工业(预制菜)企业生产业务管理信息系统的详细设计与实现主要基于前面的需求分析和总体设计。它包括页面设计和业务逻辑的具体实现。在界面实现方面,根据系统功能和用户需求,设计各个页面的布局和界面,包括用户界面和管理员界面,并采用响应式设计确保在不同设备上的正常显示。在业务逻辑实现方面,根据用户和管理员模块的需求,实现注册、登录、系统用户、菜品信息管理、菜品生产计划管理、物料需求申请管理、物料需求计划管理、物料库存管理、物料入库管理、物料出库管理、生产需求申请管理、物料生产计划管理、检验记录管理、监控数据管理等功能,并设计数据库表结构和操作代码。通过适当的测试和调试,确保系统稳定、安全、高效地运行,满足用户及管理员的需求。通过详细设计和实现,某工业(预制菜)企业生产业务管理信息系统能够提供良好的用户体验和有效的仓库管理功能。
5.1 用户注册界面
某工业(预制菜)企业生产业务管理信息系统的用户是可以进行注册的,当用户右上角“注册”按钮的时候,当填写上自己的账号+密码+确认密码+昵称+邮箱+手机号等后再点击“注册”按钮后将会先验证输入的有没有空数据,再次验证密码和确认密码是否是一样的,最后验证输入的账户名和数据库表中已经注册的账户名是否重复,只有都验证没问题后即可用户注册成功。其用户注册界面展示如下图4-1所示。

图5-1注册界面图
注册关键代码如下所示。
/**
* 注册
* @param user
* @return
*/
@PostMapping("register")
public Map<String, Object> signUp(@RequestBody User user) {
// 查询用户
Map<String, String> query = new HashMap<>();
Map<String,Object> map = JSON.parseObject(JSON.toJSONString(user));
query.put("username",user.getUsername());
List list = service.selectBaseList(service.select(query, new HashMap<>()));
if (list.size()>0){
return error(30000, "用户已存在");
}
map.put("password",service.encryption(String.valueOf(map.get("password"))));
service.insert(map);
return success(1);
}
5.2 用户登录界面
普通用户注册后在登录界面输入账号+密码,完成验证,点击“登录”按钮,系统在用户数据库表中会对管理员、用户的账号进行匹配,账号+密码正确的话,就会登录到系统中各个用户的主管理界面,否则提示对应的信息,返回到登录的界面,登录界面如下图5-2所示。

图5-2用户登录界面图
登录的逻辑代码如下所示。
/**
* 登录
* @param data
* @param httpServletRequest
* @return
*/
@PostMapping("login")
public Map<String, Object> login(@RequestBody Map<String, String> data, HttpServletRequest httpServletRequest) {
log.info("[执行登录接口]");
String username = data.get("username");
String email = data.get("email");
String phone = data.get("phone");
String password = data.get("password");
List resultList = null;
Map<String, String> map = new HashMap<>();
if(username != null && "".equals(username) == false){
map.put("username", username);
resultList = service.select(map, new HashMap<>()).getResultList();
}
else if(email != null && "".equals(email) == false){
map.put("email", email);
resultList = service.select(map, new HashMap<>()).getResultList();
}
else if(phone != null && "".equals(phone) == false){
map.put("phone", phone);
resultList = service.select(map, new HashMap<>()).getResultList();
}else{
return error(30000, "账号或密码不能为空");
}
if (resultList == null || password == null) {
return error(30000, "账号或密码不能为空");
}
//判断是否有这个用户
if (resultList.size()<=0){
return error(30000,"用户不存在");
}
User byUsername = (User) resultList.get(0);
Map<String, String> groupMap = new HashMap<>();
groupMap.put("name",byUsername.getUserGroup());
List groupList = userGroupService.select(groupMap, new HashMap<>()).getResultList();
if (groupList.size()<1){
return error(30000,"用户组不存在");
}
UserGroup userGroup = (UserGroup) groupList.get(0);
//查询用户审核状态
if (!StringUtils.isEmpty(userGroup.getSourceTable())){
String sql = "select examine_state from "+ userGroup.getSourceTable() +" WHERE user_id = " + byUsername.getUserId();
String res = String.valueOf(service.runCountSql(sql).getSingleResult());
if (res==null){
return error(30000,"用户不存在");
}
if (!res.equals("已通过")){
return error(30000,"该用户审核未通过");
}
}
//查询用户状态
if (byUsername.getState()!=1){
return error(30000,"用户非可用状态,不能登录");
}
String md5password = service.encryption(password);
if (byUsername.getPassword().equals(md5password)) {
// 存储Token到数据库
AccessToken accessToken = new AccessToken();
accessToken.setToken(UUID.randomUUID().toString().replaceAll("-", ""));
accessToken.setUser_id(byUsername.getUserId());
tokenService.save(accessToken);
// 返回用户信息
JSONObject user = JSONObject.parseObject(JSONObject.toJSONString(byUsername));
user.put("token", accessToken.getToken());
JSONObject ret = new JSONObject();
ret.put("obj",user);
return success(ret);
} else {
return error(30000, "账号或密码不正确");
}
}
系统用户管理:管理员负责管理系统的用户,包括管理员、生产计划部、物料需求部、工业生产部的登录、权限分配等操作。他们可以添加、编辑、删除或审核用户账户,并设定相应的权限。系统用户管理界面如下图所示。

图5-3系统用户管理界面图
系统用户关键代码如下:
package com.project.demo.constant;
public class FindConfig {
public static String PAGE = "page";
public static String SIZE = "size";
public static String LIKE = "like";
public static String ORDER_BY = "orderby";
public static String FIELD = "field";
public static String GROUP_BY = "groupby";
public static String MIN_ = "_min";
public static String MAX_ = "_max";
public static String SQLHWERE = "sqlwhere";
}
物料库存管理模块:管理员执行物料库存管理,可以添加、查询、重置和删除物料库存管理。添加物料库存管理界面如下图所示。

图5-4添加物料库存管理界面图
物料库存管理的逻辑代码如下所示。
@Transactional
public Map<String, Object> add(HttpServletRequest request) throws IOException {
service.insert(service.readBody(request.getReader()));
return success(1);
}
public Map<String, Object> addMap(Map<String,Object> map){
service.insert(map);
return success(1);
}
此页面的关键是编写菜品信息,包括菜品名称、菜品配方、生产工艺等。管理员可以单击提交按钮以完成信息的添加。如果未写入完整的菜品信息,例如,如果未写销售数量,系统将给出相应的错误提示,并且无法成功输入。数据以概念的形式以onsubmit =“return checkForm()”的形式写入以进行检查,checkForm()函数是一种用于写入数据的不同类型的校对方法,是不是为空也是经过form表单中的onsubmit=”return checkForm()来检查。
点击左侧菜单“菜品信息管理”,页面跳转到菜品信息管理外观,调用后台查询所有菜品信息。并将信息密封到数据集合List,绑定到请求对象,然后页面跳转到相应的Java页面,显示出菜品信息,单击删除按钮完成菜品信息的删除。
菜品信息管理流程图如下图所示。

图5-5菜品信息管理流程图
菜品信息管理界面如下图所示。

图5-6 菜品信息管理界面
物料需求部执行对物料入库的查看,并进行查询、重置、删除等操作。物料入库管理界面如下图所示。

图5-7物料入库管理界面图
物料出库管理界面如下图所示。

图5-8物料出库界面图
5.6检验记录管理模块
检验记录管理模块:工业生产部在检验记录管理页面可以添加、重置、删除等操作。检验记录管理面如下图所示。

图5-9检验记录管理界面图
检验记录的逻辑代码如下所示。
@SpringBootApplication(exclude = {DataSourceAutoConfiguration.class})
@EnableJpaRepositories
@MapperScan("com.project.demo.dao")
public class Application {
public static void main(String[] args) {
SpringApplication.run(Application.class,args);
}
}
6系统测试
6.1 系统测试目的
系统测试的目的是确保某工业(预制菜)企业生产业务管理信息系统在功能、完整性、用户体验、性能、安全性和可靠性等方面都符合预期。测试团队通过验证系统的各项功能是否按照需求规格进行正确实现,检查系统的完整性,评估用户体验,测试系统在不同负载条件下的性能表现,验证系统的安全性和可靠性。通过系统测试,可以及时发现和修复系统中的缺陷和问题,提高系统的质量和稳定性,确保系统能够满足用户的需求,并为系统上线和使用提供充分的保障。
6.2 系统测试用例
系统测试包括:用户登录功能测试、物料库存管理查看功能测试、菜品信息添加、检验记录搜索、密码修改功能测试,如表6-1、6-2、6-3、6-4、6-5所示:
用户登录功能测试:
表6-1 用户登录功能测试表
| 测试用例编号 | 测试描述 | 预期结果 | 实际结果 | 是否通过 |
| TC001 | 使用正确的用户名和密码进行登录 | 成功登录系统,跳转到用户首页 | 登录成功,跳转到用户首页 | 通过 |
| TC002 | 使用不存在的用户名进行登录 | 显示错误提示信息:用户名不存在 | 显示错误提示信息:用户名不存在 | 通过 |
| TC003 | 使用正确的用户名和错误的密码进行登录 | 显示错误提示信息:密码错误 | 显示错误提示信息:密码错误 | 通过 |
| TC004 | 不输入用户名和密码直接点击登录按钮 | 显示错误提示信息:用户名和密码不能为空 | 显示错误提示信息:用户名和密码不能为空 | 通过 |
物料库存管理查看功能测试:
表6-2 物料库存管理查看功能测试表
| 测试用例编号 | 测试描述 | 预期结果 | 实际结果 | 是否通过 |
| TC001 | 打开物料库存管理列表页面,检查是否能够正确展示物料库存管理 | 物料库存管理列表显示正确 | 物料库存管理列表显示正确 | 通过 |
| TC002 | 点击物料库存管理详情查看按钮,检查是否能正常打开页面 | 物料库存管理详情页面显示正确 | 物料库存管理详情页面显示正确 | 通过 |
| TC003 | 检查物料库存管理搜索功能 | 根据关键字搜索到相关物料库存管理并正确展示 | 根据关键字搜索到相关物料库存管理并正确展示 | 通过 |
管理员添加菜品信息界面测试:
表6-3 管理员添加菜品信息界面测试表
| 测试用例编号 | 测试描述 | 预期结果 | 实际结果 | 是否通过 |
| TC001 | 使用合法的信息添加一个新菜品信息 | 菜品信息成功添加到系统 | 菜品信息成功添加到系统 | 通过 |
| TC002 | 使用已存在的菜品信息名称添加一个新菜品信息 | 显示错误提示信息:菜品信息名称已存在 | 显示错误提示信息:菜品信息名称已存在 | 通过 |
| TC003 | 添加菜品信息时不输入必填信息 | 显示错误提示信息:必填字段不能为空 | 显示错误提示信息:必填字段不能为空 | 通过 |
表6-4检验记录搜索功能测试表
| 测试用例编号 | 测试描述 | 预期结果 | 实际结果 | 是否通过 |
| TC001 | 使用检验记录关键字进行搜索 | 搜索结果包含符合关键字的检验记录 | 搜索结果包含符合关键字的检验记录 | 通过 |
| TC002 | 使用不存在的关键字进行搜索 | 搜索结果为空 | 搜索结果为空 | 通过 |
表6-5 密码修改功能测试表
| 测试用例编号 | 测试描述 | 预期结果 | 实际结果 | 是否通过 |
| TC001 | 输入正确的原密码和新密码进行修改 | 密码成功修改 | 密码成功修改 | 通过 |
| TC002 | 输入错误的原密码和新密码进行修改 | 显示错误提示信息:原密码错误 | 显示错误提示信息:原密码错误 | 通过 |
| TC003 | 不输入原密码和新密码直接点击修改按钮 | 显示错误提示信息:密码不能为空 | 显示错误提示信息:密码不能为空 | 通过 |
6.3 系统测试结果
通过编写某工业(预制菜)企业生产业务管理信息系统的测试用例,已经检测完毕用户登录功能测试、物料库存管理查看功能测试、菜品信息添加、检验记录搜索、密码修改功能测试,通过这5大模块为某工业(预制菜)企业生产业务管理信息系统的后期推广运营提供了强力的技术支撑。
针对某工业(预制菜)企业生产业务管理信息系统的实施,我们得出以下结论:该系统的成功部署和运营极大地提升了企业的生产管理水平,实现了生产流程的精细化、智能化和高效化。通过集成菜品信息管理、生产计划管理、物料需求与库存管理等核心功能,系统有效优化了资源配置,降低了生产成本,提高了生产效率,并确保了产品质量的稳定性和提升。此外,系统还加强了企业内部的信息共享与协同,提高了决策效率和准确性,为企业应对市场变化和满足消费者个性化需求提供了有力支持。综上所述,该系统为某工业(预制菜)企业带来了显著的经济效益和市场竞争力提升,是企业管理现代化的重要里程碑。
[1]刘慧玲,谭定英,陈平平. 基于SpringBoot和Vue.js的大学生团队管理系统的设计 [J]. 电脑编程技巧与维护, 2024, (03): 120-122. DOI:10.16184/j.cnki.comprg.2024.03.039.
[2]徐少军,李宗哲,梅杰,等. 基于Springboot+Vue框架的质量检验监督管理系统研发 [J]. 纺织标准与质量, 2024, (01): 11-14+21.
[3]刀勇. 勘察设计企业级项目管理信息系统的架构与设计 [J]. 中国勘察设计, 2023, (01): 64-66.
[4]石刚,李健. 平原造林养护管理信息系统设计与实现[C]// 中国计算机用户协会网络应用分会. 中国计算机用户协会网络应用分会2022年第二十六届网络新技术与应用年会论文集. 北京青年政治学院信息办;大连海事大学;, 2022: 7. DOI:10.26914/c.cnkihy.2022.049309.
[5]Yang Y . Design and Implementation of Student Information Management System Based on Springboot [J]. Advances in Computer, Signals and Systems, 2022, 6 (6):
[6]Wei L ,Qiling Z ,Junying R , et al. Retraction Note: Data mining optimization model for financial management information system based on improved genetic algorithm [J]. Information Systems and e-Business Management, 2022, 21 (Suppl 1): 49-49.
[7]Huiling S . Define Electronic Enterprise Financial Management Information Decision-Making Process Based on IoT and the ERP Model [J]. International Transactions on Electrical Energy Systems, 2022, 2022
[8]蔡晓钿. S理货公司管理信息系统优化设计研究[D]. 汕头大学, 2022. DOI:10.27295/d.cnki.gstou.2022.000370.
[9]幸建廷. 财务管理信息系统升级改造建设 [J]. 数字技术与应用, 2022, 40 (04): 184-186+237. DOI:10.19695/j.cnki.cn12-1369.2022.04.61.
[10]吴林峰, 医疗卫生机构云管理信息系统(医院版). 四川省, 四川省卫生健康信息中心, 2022-04-22.
[11]王春丽. 基于SSM框架的会议管理信息系统设计与实现 [J]. 电脑编程技巧与维护, 2022, (03): 83-85. DOI:10.16184/j.cnki.comprg.2022.03.016.
[12]Hejing W . Commerce Middle Office Management System Based on Springboot [J]. International Journal of Advanced Network, Monitoring and Controls, 2022, 7 (2): 32-45.
[13]ALMUTAIRI A H . The Role of Adopting Financial Management Information Systems in Increasing Organizational Performance: Evidence from Kuwaiti SMEs [J]. The Journal of Asian Finance, Economics and Business (JAFEB), 2021, 8 (12):
[14]王建祥,王洪泽. 基于MVC的权限管理系统设计 [J]. 电子元器件与信息技术, 2021, 5 (12): 165-172. DOI:10.19772/j.cnki.2096-4455.2021.12.075.
[15]孙臆涵. 高校教学管理信息化的战略思考 [J]. 现代交际, 2021, (22): 188-190.
[16]子明高. 云南省农业农村厅日常人事管理信息系统的分析与测试[D]. 云南大学, 2021. DOI:10.27456/d.cnki.gyndu.2021.002812.
[17]马洁. 纪委机关综合业务管理信息系统的设计与实现[D]. 北京交通大学, 2021. DOI:10.26944/d.cnki.gbfju.2021.002523.
[18]王冰. 基于MVC模式的科技管理信息系统设计 [J]. 现代信息科技, 2021, 5 (10): 57-61. DOI:10.19850/j.cnki.2096-4706.2021.10.014.
[19]顾雅枫. 基于SpringBoot的质检综合信息管理系统的开发实现 [J]. 信息技术与信息化, 2021, (01): 52-55.
[20]姜宁,张治坤,袁玲,等. 北京大学教育基金会信息系统业务管理子系统的设计与实现[C]// 中国计算机用户协会网络应用分会. 中国计算机用户协会网络应用分会2020年第二十四届网络新技术与应用年会论文集. 北京大学计算中心;, 2020: 6. DOI:10.26914/c.cnkihy.2020.031828.
在完成某工业(预制菜)企业生产业务管理信息系统的开发、部署与优化的过程中,我们深感每一步的进展都离不开众多支持和帮助。在此,我们由衷地向所有为这一项目付出努力和贡献的个人和团队表达最诚挚的感谢。
首先,我们要感谢公司领导层的坚定支持和信任,是您们的远见卓识为我们指明了方向,让我们有动力去挑战和超越。同时,也要感谢项目团队每一位成员的辛勤付出和无私奉献,是大家的共同努力才使得这一系统得以成功实施并不断优化。
此外,我们还要特别感谢技术合作伙伴和供应商,是您们提供了先进的技术支持和优质的产品服务,使得我们的系统能够稳定运行并满足企业的实际需求。同时,也要感谢所有参与测试的用户和反馈者,是您们的宝贵意见和建议帮助我们不断完善系统功能,提升用户体验。
最后,我们要感谢所有关心和支持这一项目的同事和朋友们,是您们的鼓励和帮助让我们在遇到困难时能够坚定信心,勇往直前。在未来的工作中,我们将继续秉承感恩之心,不断进取,为企业的发展贡献自己的力量。
整理归纳不易,点击「分享」和「在看」让更多有需要的人看到,谢谢!
免费领取项目源码,请关注❥点赞收藏并私信博主,谢谢
1294

被折叠的 条评论
为什么被折叠?



