感兴趣的可以先收藏起来,还有大家在毕设选题,项目以及论文编写等相关问题都可以关注一下,希望帮助更多的人顺利毕业~
摘 要
随着互联网技术的快速发展,咖啡书店作为融合阅读与休闲的新兴商业模式,亟需一套高效、智能的管理系统以提升运营效率和用户体验。本研究基于此背景,旨在设计并实现一个基于Python的咖啡书店管理系统,通过整合会员服务、商品销售及书籍租借等功能,满足用户与管理员的多样化需求。
本系统采用Django框架开发后端逻辑,结合MySQL数据库进行数据存储与管理,并利用HTML、CSS和JavaScript构建前端界面。功能模块包括会员中心、商城管理、租借书籍、库存管理和后台统计等。通过RESTful API接口支持前后端交互,同时引入权限控制机制确保数据安全。此外,系统实现了订单处理、租借审核及数据分析等功能,显著提升了业务流程的自动化水平。
系统的应用不仅优化了咖啡书店的运营管理,还为用户提供更加个性化和便捷的服务体验。其模块化设计和可扩展性为同类业态提供了参考价值,有助于推动实体书店与线上平台的深度融合,促进文化消费行业的创新发展。
关键词:Django框架;咖啡书店管理系统;Python语言;MySQL
Abstract
With the rapid development of Internet technology, coffee bookstores, as an emerging business model that integrates reading and leisure, urgently need an efficient and intelligent management system to improve operational efficiency and user experience. Based on this background, this study aims to design and implement a Python-based coffee bookstore management system to meet the diverse needs of users and administrators by integrating functions such as membership services, merchandise sales, and book rental.
The system uses the Django framework to develop back-end logic, combined with MySQL database for data storage and management, and uses HTML, CSS and JavaScript to build front-end interfaces. The functional modules include member center, mall management, book rental, inventory management and background statistics. The RESTful API interface supports front-end and back-end interactions, and the permission control mechanism is introduced to ensure data security. In addition, the system realizes functions such as order processing, rental review and data analysis, which significantly improves the automation level of business processes.
The application of the system not only optimizes the operation and management of the coffee bookstore, but also provides users with a more personalized and convenient service experience. Its modular design and scalability provide reference value for similar formats, which helps to promote the deep integration of physical bookstores and online platforms, and promote the innovation and development of the cultural consumption industry.
Key words: Django Framework; Coffee Bookstore Management System; Python language; MySQL
目 录
第1章绪 论
1.1研究背景
随着互联网技术的迅猛发展和数字化转型的深入推进,传统书店行业面临着前所未有的挑战与机遇。一方面,实体书店受到线上购书平台的冲击,经营压力日益增大;另一方面,消费者对文化消费的需求逐渐多元化,集咖啡、阅读、社交于一体的新型咖啡书店应运而生。这种融合模式不仅为读者提供了更丰富的体验,也为实体书店的转型升级开辟了新路径。然而,在实际运营中,咖啡书店面临库存管理复杂、用户服务需求多样化以及数据处理效率低等问题,这些问题制约了其进一步发展。
本研究正是基于这一行业背景展开,旨在探索如何利用现代信息技术解决咖啡书店在运营管理中的痛点。具体而言,当前市场上缺乏一套专门针对咖啡书店业务场景的管理系统,现有解决方案往往难以同时满足商品销售、书籍租借及会员服务等多方面需求。因此,设计并实现一个功能全面、高效稳定的咖啡书店管理系统具有重要的实践意义,这也是本研究的核心选题依据。通过整合先进的开发技术和管理理念,系统有望为咖啡书店提供更为智能化和个性化的技术支持。
1.2研究目的和意义
本研究旨在设计并实现一个基于Python的咖啡书店管理系统,以解决当前咖啡书店在运营管理中遇到的库存复杂、用户服务需求多样化以及数据处理效率低等问题。通过采用Django框架、MySQL数据库和前后端分离技术,系统将整合商品销售、书籍租借、会员管理及数据分析等功能模块,为用户提供便捷的操作体验,同时为管理员提供高效的后台管理工具。研究目标是构建一个功能完善、性能稳定且易于扩展的系统,以满足咖啡书店数字化转型的需求。
本研究的开展对推动咖啡书店行业的数字化发展具有重要意义。首先,系统通过优化库存管理和订单处理流程,显著提升了咖啡书店的运营效率,降低了人工成本;其次,个性化会员服务和数据分析功能有助于深入挖掘用户需求,增强用户粘性,从而提升书店的市场竞争力。此外,该系统的模块化设计和可扩展性为其他类似业态提供了参考范例,促进了实体书店与互联网技术的深度融合,为文化消费行业的创新发展注入了新的动力。
1.3国内外研究现状
近年来,随着电子商务的快速发展,国内对书店管理系统的研究逐渐深入。传统书店面临线上平台冲击和运营成本上升的双重压力,促使学者和从业者积极探索数字化解决方案。目前,国内已有多家网上书店系统投入使用,例如当当网、京东图书等,这些平台通过先进的技术支持实现了商品展示、订单管理、物流配送等功能。然而,针对咖啡书店这种融合阅读与休闲的新兴业态,相关研究仍处于初步阶段。现有系统多集中于单一功能模块的设计,如库存管理或会员服务,缺乏对咖啡销售、书籍租借等多元化需求的整体考量。因此,开发一套适用于咖啡书店的综合管理系统成为当前研究的重点方向。
在国外,咖啡书店作为一种文化消费形式早已兴起,其管理模式和技术应用也较为成熟。以亚马逊为代表的电商平台不仅提供了强大的图书销售功能,还通过大数据分析和人工智能技术实现个性化推荐,极大地提升了用户体验。同时,国外一些独立咖啡书店也借助信息化手段优化运营,例如通过POS系统管理库存、利用移动支付提升结算效率,并结合社交媒体开展精准营销。此外,国外研究还关注可持续发展议题,探索环保包装、资源循环利用等技术在书店管理中的应用。尽管如此,国外系统多侧重于大型连锁书店或单一功能实现,对于中小型咖啡书店的定制化需求支持有限,这为本系统的研发提供了借鉴与创新空间。
1.4论文结构与章节安排
本文的结构按逻辑顺序分为以下几个章节:
第1章绪论,本章节介绍研究背景和意义,回顾当前研究现状,并阐明本文主要组织结构。
第2章系统关键技术,本章节将对咖啡书店管理系统的实现关键技术进行简要介绍。
第3章系统分析,本章节基于市场调研,分析咖啡书店管理系统的可行性、功能、角色、性能等需求,明确各模块的业务需求。
第4章系统设计,本章节详细阐述系统的整体架构设计,包括前后端结构、数据库设计及功能模块的设计思路。
第5章系统实现,本章节介绍系统各主要模块的具体实现,包括代码示例、业务逻辑及界面设计等。
第6章系统测试,本章节描述系统的测试方法及结果,分析系统的性能、稳定性及用户反馈。
第7章结论,本章节对主要对研究成果进行总结。
第2章
关键技术介绍
2.1 B/S体系结构
B/S体系[1],即Browser/Server体系,是一种常见的网络应用程序架构。其工作原理基于客户端与服务器之间的请求-响应模型。用户通过浏览器向服务器发送请求,服务器接收到请求后进行处理,并生成相应的响应结果,最终将响应返回给客户端。浏览器接收到服务器返回的响应后,解析其中的标记语言(如HTML[2]),并根据CSS样式表和PythonScript脚本来渲染页面,呈现给用户。用户可以与页面进行交互,例如点击链接、填写表单等操作,这些操作会触发新的请求,循环执行上述过程。
2.2 Django框架
Django是一个使用Python语言开发的Web应用程序框架[3]。它提供了一种简单而强大的方式来构建复杂的网站和应用程序。通过使用Django,开发人员可以更轻松地处理数据库、创建用户界面和处理用户请求。它还提供了一个自动生成管理界面的功能,使得管理后台数据变得更加简单。Django还具有强大的安全功能,可以保护网站免受常见的网络攻击[4]。总之,Django是一个非常实用和易于学习的框架,适用于各种规模的Web项目。无论你是初学者还是经验丰富的开发人员,都可以从Django的便利性和灵活性中受益。
2.3 MySQL数据库
MySQL是一种广泛使用的开源关系型数据库管理系统[5](RDBMS),其稳定性、可靠性和卓越性能使其成为众多应用程序的首选数据库。MySQL支持标准SQL语法,并提供丰富的功能和特性,如事务处理、触发器和存储过程等,以满足开发者对数据管理和操作的需求。MySQL具有良好的可扩展性,支持主从复制、分布式架构和集群部署,适用于各种规模和负载的应用场景。作为一个开源项目,MySQL拥有庞大的用户社区和活跃的开发者社区,为用户提供了丰富的文档、教程和支持资源。总之,MySQL是一款可靠、强大且灵活的关系型数据库管理系统[6],通过其卓越性能和可扩展性,帮助开发者高效地管理和操作数据,并得到了广大用户的认可和应用。
2.4 Python语言
Python是一种简洁易读、跨平台且功能强大的编程语言[7]。它拥有庞大而活跃的社区,提供了丰富的第三方库和框架,如NumPy、Pandas和Django,使开发人员能够快速构建各种应用程序。Python在数据处理和科学计算方面表现出色,通过相关库和工具,可以进行数据分析、机器学习和科学计算等任务。此外,Python广泛应用于Web开发[8]、自动化脚本、网络爬虫等领域,其多样性使其成为一个全能的编程语言。无论你是初学者还是有经验的开发者,Python的简单语法、跨平台性以及强大的社区支持都能为你提供高效、优雅和可靠的编程体验。总之,Python是一个强大而灵活的编程语言,深受开发人员喜爱,并在各个领域得到广泛应用。
第3章
系统分析
3.1可行性分析
3.1.1技术可行性
在技术可行性方面,选择使用Python作为开发语言,结合相应的框架Django,以实现系统的功能需求。Python作为一种简洁而强大的编程语言,具有丰富的库支持和成熟的开发社区,可以满足咖啡书店管理系统的开发需求。Django作为Python的Web框架,提供了高度可扩展的开发环境,使得系统的设计和实现更加便捷和高效。
3.1.2经济可行性
系统开发采用开源技术栈,降低了软件授权与工具采购成本。Django框架简化了开发流程,缩短了项目周期,减少了人力投入。此外,借助云计算资源部署系统,可根据实际需求灵活调整服务器配置,进一步降低硬件成本。总体而言,该方案在经济上具有较高性价比,适合中小型企业或初创团队实施。
3.1.3操作可行性
在操作可行性方面,本系统设计注重用户体验,采用了直观易用的界面设计,并提供详细的帮助文档支持,确保用户可以轻松上手使用各项功能。无论是用户还是后台管理员,都能通过简洁明了的操作流程完成信息查询和管理等任务。因此,从用户操作的角度来看,本系统具备良好的操作可行性。
3.2系统功能需求分析
本系统旨在满足咖啡书店的多样化运营需求,针对会员用户和管理员两大角色提供全面的功能支持。会员用户可通过系统实现商品浏览、购物车管理、书籍租借及个人中心操作,享受便捷的消费体验;管理员则负责后台数据维护、订单审核、库存管理和系统配置等任务,确保书店高效运营。通过功能模块的精细化设计,系统实现了业务流程的自动化与智能化,为咖啡书店的数字化转型提供了技术支持。具体描述如下:
(1)会员用户模块:
首页:展示热门商品、推荐书籍和最新公告信息,吸引用户关注;支持分类筛选和搜索功能,帮助用户快速定位目标商品。
网站公告:查看系统发布的最新公告内容,了解书店动态。
新闻资讯:浏览行业动态或咖啡书店相关的文章,丰富用户知识;支持按分类筛选和评论互动。
咖啡书店:展示商品信息、库存状态和价格详情,支持商品详情查看;用户可将商品加入购物车或直接购买。
商城管理:
我的购物车:管理已添加的商品,调整数量或删除商品;支持一键结算功能,生成订单。
我的订单:查看所有订单的状态和详情,包括待支付、已支付和已完成订单;支持订单取消和售后申请。
我的地址:管理收货地址信息,支持新增、编辑和删除操作;默认地址优先显示,方便快速下单。
租借书籍:浏览可租借书籍列表,查看书籍详情和租借规则;提交租借申请后生成租借记录。
我的账户:管理个人信息,包括昵称、头像和密码修改;支持绑定手机号或邮箱以增强账户安全。
个人中心:查看个人主页、租借记录、归还记录、订单配送和收藏夹内容;支持对评论进行管理和编辑。
(2)管理员模块:
后台首页:展示关键运营数据统计图表,如用户数量、销售金额和库存情况。
系统用户:增删改查普通用户信息,包括账号状态和权限设置。
租借书籍管理:维护书籍信息,包括名称、编号、类型和租借价格;支持新增、编辑和删除书籍。
书籍类型管理:管理书籍分类信息,支持新增、编辑和删除操作,便于书籍归类。
租借记录管理:审核用户提交的租借申请,标记审核状态;支持按条件查询租借记录。
归还记录管理:审核用户归还书籍的记录,确认归还状态。
库存管理:查询库存信息,更新商品或书籍的库存数量;支持入库和出库记录管理。
物品类型管理:维护商品分类信息,支持新增、编辑和删除操作;分类结构灵活,便于扩展。
系统管理:上传和管理首页轮播图,支持图片排序和状态控制。
网站公告管理:发布和编辑公告内容,支持文本编辑。
资源管理:发布和管理新闻资讯内容,支持按分类筛选和评论管理。维护资讯分类信息,支持新增、编辑和删除操作;分类结构清晰,便于内容管理。
商城管理:
咖啡书店:维护商品信息,包括名称、价格、库存和分类;支持商品上下架操作。
分类列表:管理商品分类信息,支持多级分类结构;分类支持拖拽排序和状态控制。
订单列表:查看所有订单状态和详情,支持按条件查询和批量处理;支持订单状态变更。
订单配送:管理订单配送信息,支持物流单号录入和状态更新;支持实时跟踪物流状态。
会员等级:设置会员等级及其权益规则,支持积分兑换和优惠券发放;提升用户粘性。
订单售后:处理用户的退换货请求,审核并记录售后处理结果;支持备注说明,便于后续追踪。
3.3系统用例分析
3.3.1会员用户用例分析
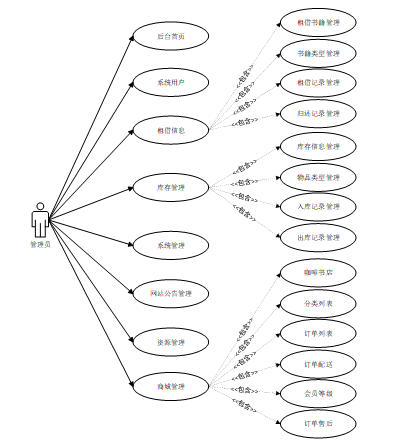
会员用户主要围绕消费体验和个人信息管理展开。从浏览商品、加入购物车到下单支付,再到查看订单状态和物流信息,整个购物流程需要简洁高效。同时,书籍租借功能要求系统支持申请审核、归还提醒及超期处理等环节,确保用户体验流畅。此外,个人中心模块需提供账户管理、租借记录查询、收藏夹维护等功能,帮助用户更好地管理自己的信息和消费行为。会员用户角色用例图如下所示。

图3-1 会员用户用例图
3.3.2管理员用例分析
管理员聚焦于后台数据管理和业务流程监控。系统需支持用户信息维护、书籍与商品分类管理、库存更新及订单审核等核心操作,确保书店运营的规范化和高效化。在数据分析方面,管理员可通过统计图表了解销售情况、库存状态及用户行为,为决策提供依据。此外,公告发布、资讯管理和轮播图配置等功能则用于维护网站内容,提升品牌形象和用户吸引力。管理员角色用例图如下所示。

图3-2 管理员用例图
3.4非功能需求分析
系统非功能需求指的是性能需求,即对一个系统的性能需求进行分析和定义的过程。在进行性能需求分析时,因此咖啡书店管理系统的设计与实现主要需要考虑以下几个方面的性能需求:
响应时间:响应时间是指系统在接收到请求后,作出响应的时间。根据具体的业务需求和用户体验要求,可以确定系统在不同场景下的响应时间要求。
吞吐量:吞吐量是指系统在一定时间内处理的事务或请求的数量。根据业务需求和用户量的估计,可以确定系统需要支持的最大吞吐量。
并发用户数:并发用户数是指系统在同时使用的用户数量。根据预期的用户量和并发访问需求,可以确定系统需要支持的最大并发用户数。
可扩展性:可扩展性是指系统在面对用户量增加或并发访问需求增加时,能否通过增加硬件资源或调整系统架构来满足需求。根据预期的用户增长和扩展计划,可以确定系统需要具备的可扩展性要求。
故障处理能力:系统对故障的处理能力是指在出现错误或故障时,系统能够快速、准确地识别、定位并处理故障的能力。根据业务的重要性和对故障处理的要求,可以确定系统需要具备的故障处理能力。
安全性:系统在性能需求分析中,也需考虑安全方面的需求,如数据的保密性、完整性和可用性等。根据具体的安全需求和合规要求,可以确定系统需要满足的安全性需求。
通过对这些性能需求进行详细分析和定义,可以为咖啡书店管理系统的设计和开发提供指导,确保系统在满足预期的性能需求的同时,具备良好的性能和可靠性。
3.5系统流程分析
3.5.1用户注册登录流程
用户注册登录模块主要是为了方便用户和管理员能够安全地访问系统并管理自己的信息。用户通过浏览器访问咖啡书店管理系统,首先进入的是系统的登录页面。在登录页面,用户可以选择自己的账户角色,并输入相应的账号和密码。系统接收到用户的登录请求后,会将提供的账号和密码与数据库中存储的信息进行比对。如果账号或密码为空或者不匹配,则提示用户重新输入,并停留在登录界面。当账号和密码正确无误时,系统根据用户类型跳转到对应的首页界面。用户注册登录流程如下图所示。

图3-3 用户注册登录流程图
3.5.2用户购买咖啡书店商品流程
用户购买咖啡书店商品的流程始于访问系统主页,通过浏览商品列表或使用搜索功能找到目标商品。在商品详情页,用户可查看商品图片、价格、库存等信息,并选择规格后将商品加入购物车或直接下单。进入购物车后,用户可以调整商品数量、删除不需要的商品,并在确认无误后进入结算页面。在此阶段,用户需填写收货地址、选择支付方式并提交订单。支付完成后,用户可在“我的订单”中查看订单状态,并在收到商品后进行评价或申请售后服务。用户购买咖啡书店商品流程图如下图所示。

图3-4 购买咖啡书店商品流程图
3.5.3管理员咖啡书店管理流程
管理员对咖啡书店的管理流程包括商品的新增、编辑、上下架以及分类维护等多个环节。首先,管理员通过后台管理系统录入商品基本信息,如名称、价格、库存、规格、简介等,并上传商品图片。接着,管理员根据商品类别将其归类,确保商品展示逻辑清晰。在商品上架前,管理员还需审核商品信息的完整性和准确性。当商品需要下架或更新时,管理员可通过编辑功能修改商品详情或直接将其下架。此外,管理员还可以批量导入商品数据以提高效率,并定期检查商品库存状态,及时补充或调整相关信息,确保平台商品信息的实时性和有效性。管理员咖啡书店管理流程图如下图所示。

图3-5 管理员咖啡书店管理流程图
第4章系统设计
4.1系统架构设计
从技术角度来看,咖啡书店管理系统的架构设计至关重要。我们将采用MVC架构,包括表现层、业务逻辑层和数据访问层。表现层负责用户界面展示,业务逻辑层处理核心功能逻辑,数据访问层负责数据库交互。通过三层架构模式,确保系统的可靠性和可扩展性。
系统架构图如图4-1所示。

图4-1 系统架构图
4.2功能模块设计
通过整体功能模块设计,我们将根据需求分析的结果,将系统的功能划分为不同的模块。每个模块负责实现特定的功能,并与其他模块进行协作。我们将详细定义每个模块的输入、输出、处理逻辑和相互依赖关系。系统总体功能模块图如下图所示。

图4-2 系统功能模块图
4.3数据库设计
4.3.1概念设计
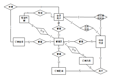
借助先进的系统,E-R图使其他用户可以快速轻松地了解系统的功能以及他们之间的关系。根据咖啡书店管理系统分析结果,本咖啡书店管理系统总体E-R图如下图所示。

图4-3 系统总体E-R图
4.3.2逻辑设计
所有系统的应用数据相互区分。一旦在相应的系统中实现,它们将与自己相应的网络和服务器通信。所以这个系统可以连接这些数据。当我们选择桥梁截面时,以下将简要介绍如何建立系统。在单击上一个按键的时候,就会自动在对话框中弹出数据源的名字,之后再单击下一个按键时,就在填写相对应的身份验证和登录信息。按照系统功能设计的特点与职能模块的分类,咖啡书店管理系统的总体设计和实施过程一共涉及到了几个资料表格。
根据E-R图,建立各个实体的数据表。由于本系统数据库数据表数量较多,所以只选取部分表单作为案列,如下所示:
| 编号 | 字段名 | 类型 | 长度 | 是否非空 | 是否主键 | 注释 |
| 1 | token_id | int | 是 | 是 | 临时访问牌ID | |
| 2 | token | varchar | 64 | 否 | 否 | 临时访问牌 |
| 3 | info | text | 65535 | 否 | 否 | 信息 |
| 4 | maxage | int | 是 | 否 | 最大寿命:默认2小时 | |
| 5 | create_time | timestamp | 是 | 否 | 创建时间 | |
| 6 | update_time | timestamp | 是 | 否 | 更新时间 | |
| 7 | user_id | int | 是 | 否 | 用户编号 |
表 4-2-address(收货地址)
| 编号 | 字段名 | 类型 | 长度 | 是否非空 | 是否主键 | 注释 |
| 1 | address_id | int | 是 | 是 | 收货地址 | |
| 2 | name | varchar | 32 | 否 | 否 | 姓名 |
| 3 | phone | varchar | 13 | 否 | 否 | 手机 |
| 4 | postcode | varchar | 8 | 否 | 否 | 邮编 |
| 5 | address | varchar | 255 | 是 | 否 | 地址 |
| 6 | user_id | mediumint | 是 | 否 | 用户ID | |
| 7 | create_time | timestamp | 是 | 否 | 创建时间 | |
| 8 | update_time | timestamp | 是 | 否 | 更新时间 | |
| 9 | default | tinyint | 是 | 否 | 默认判断 |
表 4-3-article(文章)
| 编号 | 字段名 | 类型 | 长度 | 是否非空 | 是否主键 | 注释 |
| 1 | article_id | mediumint | 是 | 是 | 文章id | |
| 2 | title | varchar | 125 | 是 | 是 | 标题 |
| 3 | type | varchar | 64 | 是 | 否 | 文章分类 |
| 4 | hits | int | 是 | 否 | 点击数 | |
| 5 | praise_len | int | 是 | 否 | 点赞数 | |
| 6 | create_time | timestamp | 是 | 否 | 创建时间 | |
| 7 | update_time | timestamp | 是 | 否 | 更新时间 | |
| 8 | source | varchar | 255 | 否 | 否 | 来源 |
| 9 | url | varchar | 255 | 否 | 否 | 来源地址 |
| 10 | tag | varchar | 255 | 否 | 否 | 标签 |
| 11 | content | longtext | 4294967295 | 否 | 否 | 正文 |
| 12 | img | varchar | 255 | 否 | 否 | 封面图 |
| 13 | description | text | 65535 | 否 | 否 | 文章描述 |
表 4-4-article_type(文章分类)
| 编号 | 字段名 | 类型 | 长度 | 是否非空 | 是否主键 | 注释 |
| 1 | type_id | smallint | 是 | 是 | 分类ID | |
| 2 | display | smallint | 是 | 否 | 显示顺序 | |
| 3 | name | varchar | 16 | 是 | 否 | 分类名称 |
| 4 | father_id | smallint | 是 | 否 | 上级分类ID | |
| 5 | description | varchar | 255 | 否 | 否 | 描述 |
| 6 | icon | text | 65535 | 否 | 否 | 分类图标 |
| 7 | url | varchar | 255 | 否 | 否 | 外链地址 |
| 8 | create_time | timestamp | 是 | 否 | 创建时间 | |
| 9 | update_time | timestamp | 是 | 否 | 更新时间 |
表 4-5-auth(用户权限管理)
| 编号 | 字段名 | 类型 | 长度 | 是否非空 | 是否主键 | 注释 |
| 1 | auth_id | int | 是 | 是 | 授权ID | |
| 2 | user_group | varchar | 64 | 否 | 否 | 用户组 |
| 3 | mod_name | varchar | 64 | 否 | 否 | 模块名 |
| 4 | table_name | varchar | 64 | 否 | 否 | 表名 |
| 5 | page_title | varchar | 255 | 否 | 否 | 页面标题 |
| 6 | path | varchar | 255 | 否 | 否 | 路由路径 |
| 7 | parent | varchar | 64 | 否 | 否 | 父级菜单 |
| 8 | parent_sort | int | 是 | 否 | 父级菜单排序 | |
| 9 | position | varchar | 32 | 否 | 否 | 位置 |
| 10 | mode | varchar | 32 | 是 | 否 | 跳转方式 |
| 11 | add | tinyint | 是 | 否 | 是否可增加 | |
| 12 | del | tinyint | 是 | 否 | 是否可删除 | |
| 13 | set | tinyint | 是 | 否 | 是否可修改 | |
| 14 | get | tinyint | 是 | 否 | 是否可查看 | |
| 15 | field_add | text | 65535 | 否 | 否 | 添加字段 |
| 16 | field_set | text | 65535 | 否 | 否 | 修改字段 |
| 17 | field_get | text | 65535 | 否 | 否 | 查询字段 |
| 18 | table_nav_name | varchar | 500 | 否 | 否 | 跨表导航名称 |
| 19 | table_nav | varchar | 500 | 否 | 否 | 跨表导航 |
| 20 | option | text | 65535 | 否 | 否 | 配置 |
| 21 | create_time | timestamp | 是 | 否 | 创建时间 | |
| 22 | update_time | timestamp | 是 | 否 | 更新时间 |
表 4-6-book_types(书籍类型)
| 编号 | 字段名 | 类型 | 长度 | 是否非空 | 是否主键 | 注释 |
| 1 | book_types_id | int | 是 | 是 | 书籍类型ID | |
| 2 | book_types | varchar | 64 | 否 | 否 | 书籍类型 |
| 3 | create_time | datetime | 是 | 否 | 创建时间 | |
| 4 | update_time | timestamp | 是 | 否 | 更新时间 |
表 4-7-cart(购物车)
| 编号 | 字段名 | 类型 | 长度 | 是否非空 | 是否主键 | 注释 |
| 1 | cart_id | int | 是 | 是 | 购物车ID | |
| 2 | title | varchar | 64 | 否 | 否 | 标题 |
| 3 | img | varchar | 255 | 是 | 否 | 图片 |
| 4 | user_id | int | 是 | 否 | 用户ID | |
| 5 | create_time | timestamp | 是 | 否 | 创建时间 | |
| 6 | update_time | timestamp | 是 | 否 | 更新时间 | |
| 7 | state | int | 是 | 否 | 状态:使用中,已失效 | |
| 8 | price | double | 是 | 否 | 单价 | |
| 9 | price_ago | double | 是 | 否 | 原价 | |
| 10 | price_count | double | 是 | 否 | 总价 | |
| 11 | num | int | 是 | 否 | 数量 | |
| 12 | goods_id | mediumint | 是 | 是 | 商品id | |
| 13 | type | varchar | 64 | 是 | 否 | 商品分类 |
| 14 | description | varchar | 255 | 否 | 否 | 描述 |
表 4-8-code_token(验证码)
| 编号 | 字段名 | 类型 | 长度 | 是否非空 | 是否主键 | 注释 |
| 1 | code_token_id | int | 是 | 是 | 验证码ID | |
| 2 | token | varchar | 255 | 否 | 否 | 令牌 |
| 3 | code | varchar | 255 | 否 | 否 | 验证码 |
| 4 | expire_time | timestamp | 是 | 否 | 失效时间 | |
| 5 | create_time | timestamp | 是 | 否 | 创建时间 | |
| 6 | update_time | timestamp | 是 | 否 | 更新时间 |
表 4-9-coffee_bookstore(咖啡书店)
| 编号 | 字段名 | 类型 | 长度 | 是否非空 | 是否主键 | 注释 |
| 1 | coffee_bookstore_id | int | 是 | 是 | 咖啡书店ID | |
| 2 | product_specifications | varchar | 64 | 否 | 否 | 商品规格 |
| 3 | collect_len | int | 是 | 否 | 收藏数 | |
| 4 | comment_len | int | 是 | 否 | 评论数 | |
| 5 | cart_title | varchar | 125 | 否 | 否 | 标题:[0,125]用于产品html的标签中 |
| 6 | cart_img | text | 65535 | 否 | 否 | 封面图:用于显示于产品列表页 |
| 7 | cart_description | varchar | 255 | 否 | 否 | 描述:[0,255]用于产品规格描述 |
| 8 | cart_price_ago | double | 是 | 否 | 原价:[1] | |
| 9 | cart_price | double | 是 | 否 | 卖价:[1] | |
| 10 | cart_inventory | int | 是 | 否 | 商品库存 | |
| 11 | cart_type | varchar | 64 | 是 | 否 | 商品分类: |
| 12 | cart_content | longtext | 4294967295 | 否 | 否 | 正文:产品的主体内容 |
| 13 | cart_img_1 | text | 65535 | 否 | 否 | 主图1: |
| 14 | cart_img_2 | text | 65535 | 否 | 否 | 主图2: |
| 15 | cart_img_3 | text | 65535 | 否 | 否 | 主图3: |
| 16 | cart_img_4 | text | 65535 | 否 | 否 | 主图4: |
| 17 | cart_img_5 | text | 65535 | 否 | 否 | 主图5: |
| 18 | create_time | datetime | 是 | 否 | 创建时间 | |
| 19 | update_time | timestamp | 是 | 否 | 更新时间 |
表 4-10-collect(收藏)
| 编号 | 字段名 | 类型 | 长度 | 是否非空 | 是否主键 | 注释 |
| 1 | collect_id | int | 是 | 是 | 收藏ID | |
| 2 | user_id | int | 是 | 是 | 收藏人ID | |
| 3 | source_table | varchar | 255 | 否 | 否 | 来源表 |
| 4 | source_field | varchar | 255 | 否 | 否 | 来源字段 |
| 5 | source_id | int | 是 | 否 | 来源ID | |
| 6 | title | varchar | 255 | 否 | 否 | 标题 |
| 7 | img | varchar | 255 | 否 | 否 | 封面 |
| 8 | create_time | timestamp | 是 | 否 | 创建时间 | |
| 9 | update_time | timestamp | 是 | 否 | 更新时间 |
表 4-11-comment(评论)
| 编号 | 字段名 | 类型 | 长度 | 是否非空 | 是否主键 | 注释 |
| 1 | comment_id | int | 是 | 是 | 评论ID | |
| 2 | user_id | int | 是 | 是 | 评论人ID | |
| 3 | reply_to_id | int | 是 | 否 | 回复评论ID | |
| 4 | content | longtext | 4294967295 | 否 | 否 | 内容 |
| 5 | nickname | varchar | 255 | 否 | 否 | 昵称 |
| 6 | avatar | varchar | 255 | 否 | 否 | 头像地址 |
| 7 | create_time | timestamp | 是 | 否 | 创建时间 | |
| 8 | update_time | timestamp | 是 | 否 | 更新时间 | |
| 9 | source_table | varchar | 255 | 否 | 否 | 来源表 |
| 10 | source_field | varchar | 255 | 否 | 否 | 来源字段 |
| 11 | source_id | int | 是 | 否 | 来源ID |
表 4-12-goods(商品信息)
| 编号 | 字段名 | 类型 | 长度 | 是否非空 | 是否主键 | 注释 |
| 1 | goods_id | mediumint | 是 | 是 | 产品ID | |
| 2 | title | varchar | 125 | 否 | 否 | 标题 |
| 3 | img | text | 65535 | 否 | 否 | 封面图:用于显示于产品列表页 |
| 4 | description | varchar | 255 | 否 | 否 | 描述 |
| 5 | price_ago | double | 是 | 否 | 原价 | |
| 6 | price | double | 是 | 否 | 卖价 | |
| 7 | sales | int | 是 | 否 | 销量 | |
| 8 | inventory | int | 是 | 否 | 商品库存 | |
| 9 | type | varchar | 64 | 是 | 否 | 商品分类 |
| 10 | hits | int | 是 | 否 | 点击量 | |
| 11 | content | longtext | 4294967295 | 否 | 否 | 正文 |
| 12 | img_1 | text | 65535 | 否 | 否 | 主图1 |
| 13 | img_2 | text | 65535 | 否 | 否 | 主图2 |
| 14 | img_3 | text | 65535 | 否 | 否 | 主图3 |
| 15 | img_4 | text | 65535 | 否 | 否 | 主图4 |
| 16 | img_5 | text | 65535 | 否 | 否 | 主图5 |
| 17 | create_time | timestamp | 是 | 否 | 创建时间 | |
| 18 | update_time | timestamp | 是 | 否 | 更新时间 | |
| 19 | customize_field | text | 65535 | 否 | 否 | 自定义字段 |
| 20 | source_table | varchar | 255 | 否 | 否 | 来源表 |
| 21 | source_field | varchar | 255 | 否 | 否 | 来源字段 |
| 22 | source_id | int | 是 | 否 | 来源ID | |
| 23 | user_id | int | 否 | 否 | 添加人 |
表 4-13-goods_type(商品类型)
| 编号 | 字段名 | 类型 | 长度 | 是否非空 | 是否主键 | 注释 |
| 1 | type_id | int | 是 | 是 | 商品分类ID | |
| 2 | father_id | smallint | 是 | 否 | 上级分类ID | |
| 3 | name | varchar | 255 | 否 | 否 | 商品名称 |
| 4 | desc | varchar | 255 | 否 | 否 | 描述 |
| 5 | icon | varchar | 255 | 否 | 否 | 图标 |
| 6 | source_table | varchar | 255 | 否 | 否 | 来源表 |
| 7 | source_field | varchar | 255 | 否 | 否 | 来源字段 |
| 8 | create_time | timestamp | 是 | 否 | 创建时间 | |
| 9 | update_time | timestamp | 是 | 否 | 更新时间 |
表 4-14-hits(用户点击)
| 编号 | 字段名 | 类型 | 长度 | 是否非空 | 是否主键 | 注释 |
| 1 | hits_id | int | 是 | 是 | 点赞ID | |
| 2 | user_id | int | 是 | 否 | 点赞人 | |
| 3 | create_time | timestamp | 是 | 否 | 创建时间 | |
| 4 | update_time | timestamp | 是 | 否 | 更新时间 | |
| 5 | source_table | varchar | 255 | 否 | 否 | 来源表 |
| 6 | source_field | varchar | 255 | 否 | 否 | 来源字段 |
| 7 | source_id | int | 是 | 否 | 来源ID |
表 4-15-inventory_information(库存信息)
| 编号 | 字段名 | 类型 | 长度 | 是否非空 | 是否主键 | 注释 |
| 1 | inventory_information_id | int | 是 | 是 | 库存信息ID | |
| 2 | item_name | varchar | 64 | 否 | 否 | 物品名称 |
| 3 | serial_number | varchar | 64 | 否 | 否 | 物品编号 |
| 4 | item_type | varchar | 64 | 否 | 否 | 物品类型 |
| 5 | quantity_of_items | double | 否 | 否 | 物品数量 | |
| 6 | placement_position | varchar | 64 | 否 | 否 | 摆放位置 |
| 7 | item_details | longtext | 4294967295 | 否 | 否 | 物品详情 |
| 8 | storage_record_limit_times | int | 是 | 否 | 入库限制次数 | |
| 9 | outbound_record_limit_times | int | 是 | 否 | 出库限制次数 | |
| 10 | create_time | datetime | 是 | 否 | 创建时间 | |
| 11 | update_time | timestamp | 是 | 否 | 更新时间 |
表 4-16-item_type(物品类型)
| 编号 | 字段名 | 类型 | 长度 | 是否非空 | 是否主键 | 注释 |
| 1 | item_type_id | int | 是 | 是 | 物品类型ID | |
| 2 | item_type | varchar | 64 | 否 | 否 | 物品类型 |
| 3 | create_time | datetime | 是 | 否 | 创建时间 | |
| 4 | update_time | timestamp | 是 | 否 | 更新时间 |
表 4-17-logistics_delivery(物流配送)
| 编号 | 字段名 | 类型 | 长度 | 是否非空 | 是否主键 | 注释 |
| 1 | logistics_delivery_id | int | 是 | 是 | 物流配送ID | |
| 2 | order_number | varchar | 64 | 否 | 否 | 订单号 |
| 3 | product_name | varchar | 64 | 否 | 否 | 商品名称 |
| 4 | purchase_quantity | varchar | 64 | 否 | 否 | 购买数量 |
| 5 | total_transaction_amount | double | 否 | 否 | 交易总额 | |
| 6 | the_date_of_issuance | date | 否 | 否 | 发货日期 | |
| 7 | delivery_number | varchar | 30 | 否 | 否 | 配送订单 |
| 8 | ordinary_users | int | 否 | 否 | 普通用户 | |
| 9 | shipping_address | varchar | 64 | 否 | 否 | 收货地址 |
| 10 | delivery_status | varchar | 64 | 否 | 否 | 配送状态 |
| 11 | signing_status | varchar | 64 | 否 | 否 | 签收状态 |
| 12 | recommend | int | 是 | 否 | 智能推荐 | |
| 13 | contact_name | varchar | 255 | 否 | 否 | 联系人名字 |
| 14 | merchant_id | int | 否 | 否 | 商家id | |
| 15 | create_time | datetime | 是 | 否 | 创建时间 | |
| 16 | update_time | timestamp | 是 | 否 | 更新时间 |
表 4-18-member_users(会员用户)
| 编号 | 字段名 | 类型 | 长度 | 是否非空 | 是否主键 | 注释 |
| 1 | member_users_id | int | 是 | 是 | 会员用户ID | |
| 2 | user_name | varchar | 64 | 否 | 否 | 用户姓名 |
| 3 | user_phone_number | varchar | 16 | 否 | 否 | 用户电话 |
| 4 | user_gender | varchar | 64 | 否 | 否 | 用户性别 |
| 5 | examine_state | varchar | 16 | 是 | 否 | 审核状态 |
| 6 | examine_reply | varchar | 16 | 否 | 否 | 审核回复 |
| 7 | user_id | int | 是 | 否 | 用户ID | |
| 8 | create_time | datetime | 是 | 否 | 创建时间 | |
| 9 | update_time | timestamp | 是 | 否 | 更新时间 |
表 4-19-notice(公告)
| 编号 | 字段名 | 类型 | 长度 | 是否非空 | 是否主键 | 注释 |
| 1 | notice_id | mediumint | 是 | 是 | 公告ID | |
| 2 | title | varchar | 125 | 是 | 否 | 标题 |
| 3 | content | longtext | 4294967295 | 否 | 否 | 正文 |
| 4 | create_time | timestamp | 是 | 否 | 创建时间 | |
| 5 | update_time | timestamp | 是 | 否 | 更新时间 |
表 4-20-order(订单)
| 编号 | 字段名 | 类型 | 长度 | 是否非空 | 是否主键 | 注释 |
| 1 | order_id | int | 是 | 是 | 订单ID | |
| 2 | order_number | varchar | 64 | 否 | 否 | 订单号 |
| 3 | goods_id | mediumint | 是 | 是 | 商品ID | |
| 4 | title | varchar | 255 | 否 | 否 | 商品标题 |
| 5 | img | varchar | 255 | 否 | 否 | 商品图片 |
| 6 | price | double | 是 | 否 | 价格 | |
| 7 | price_ago | double | 是 | 否 | 原价 | |
| 8 | num | int | 是 | 否 | 数量 | |
| 9 | price_count | double | 是 | 否 | 总价 | |
| 10 | norms | varchar | 255 | 否 | 否 | 规格 |
| 11 | type | varchar | 64 | 是 | 否 | 商品分类 |
| 12 | contact_name | varchar | 32 | 否 | 否 | 联系人姓名 |
| 13 | contact_email | varchar | 125 | 否 | 否 | 联系人邮箱 |
| 14 | contact_phone | varchar | 11 | 否 | 否 | 联系人手机 |
| 15 | contact_address | varchar | 255 | 否 | 否 | 收件地址 |
| 16 | postal_code | varchar | 9 | 否 | 否 | 邮政编码 |
| 17 | user_id | int | 是 | 否 | 买家ID | |
| 18 | merchant_id | mediumint | 是 | 否 | 商家ID | |
| 19 | create_time | timestamp | 是 | 否 | 创建时间 | |
| 20 | update_time | timestamp | 是 | 否 | 更新时间 | |
| 21 | description | varchar | 255 | 否 | 否 | 描述 |
| 22 | state | varchar | 16 | 是 | 否 | 订单状态:待付款,待发货,待签收,已签收,待退款,已退款,已拒绝,已完成 |
| 23 | remark | text | 65535 | 否 | 否 | 订单备注 |
| 24 | delivery_state | varchar | 16 | 否 | 否 | 发货状态:未配送,已配送 |
| 25 | vip_discount | double | 否 | 否 | 折扣 |
表 4-21-order_after_sale(订单售后)
| 编号 | 字段名 | 类型 | 长度 | 是否非空 | 是否主键 | 注释 |
| 1 | order_after_sale_id | int | 是 | 是 | 订单售后ID | |
| 2 | order_id | int | 是 | 否 | 订单ID | |
| 3 | order_number | varchar | 64 | 否 | 否 | 订单号 |
| 4 | goods_id | mediumint | 是 | 否 | 商品id | |
| 5 | title | varchar | 255 | 否 | 否 | 商品标题 |
| 6 | price | double | 是 | 否 | 价格 | |
| 7 | price_ago | double | 是 | 否 | 原价 | |
| 8 | num | int | 是 | 否 | 数量 | |
| 9 | price_count | double | 是 | 否 | 总价 | |
| 10 | user_id | int | 是 | 否 | 买家ID | |
| 11 | merchant_id | mediumint | 是 | 否 | 商家ID | |
| 12 | state | varchar | 16 | 是 | 否 | 订单状态:待付款,待发货,待签收,已签收,待退款,已退款,已拒绝,已完成 |
| 13 | after_state | varchar | 16 | 否 | 否 | 售后状态:未审核,未通过,已通过 |
| 14 | after_state_reply | varchar | 255 | 否 | 否 | 售后回复 |
| 15 | type | varchar | 255 | 否 | 否 | 售后类型 |
| 16 | content_desc | varchar | 255 | 否 | 否 | 售后内容 |
| 17 | imgs | varchar | 1000 | 否 | 否 | 售后凭证 |
| 18 | create_time | timestamp | 是 | 否 | 创建时间 | |
| 19 | update_time | timestamp | 是 | 否 | 更新时间 |
表 4-22-outbound_record(出库记录)
| 编号 | 字段名 | 类型 | 长度 | 是否非空 | 是否主键 | 注释 |
| 1 | outbound_record_id | int | 是 | 是 | 出库记录ID | |
| 2 | item_name | varchar | 64 | 否 | 否 | 物品名称 |
| 3 | serial_number | varchar | 64 | 否 | 否 | 物品编号 |
| 4 | item_type | varchar | 64 | 否 | 否 | 物品类型 |
| 5 | delivery_time | datetime | 否 | 否 | 出库时间 | |
| 6 | outbound_quantity | double | 否 | 否 | 出库数量 | |
| 7 | outbound_remarks | text | 65535 | 否 | 否 | 出库备注 |
| 8 | create_time | datetime | 是 | 否 | 创建时间 | |
| 9 | update_time | timestamp | 是 | 否 | 更新时间 | |
| 10 | source_table | varchar | 255 | 否 | 否 | 来源表 |
| 11 | source_id | int | 否 | 否 | 来源ID | |
| 12 | source_user_id | int | 否 | 否 | 来源用户 |
表 4-23-praise(点赞)
| 编号 | 字段名 | 类型 | 长度 | 是否非空 | 是否主键 | 注释 |
| 1 | praise_id | int | 是 | 是 | 点赞ID | |
| 2 | user_id | int | 是 | 是 | 点赞人 | |
| 3 | create_time | timestamp | 是 | 否 | 创建时间 | |
| 4 | update_time | timestamp | 是 | 否 | 更新时间 | |
| 5 | source_table | varchar | 255 | 否 | 否 | 来源表 |
| 6 | source_field | varchar | 255 | 否 | 否 | 来源字段 |
| 7 | source_id | int | 是 | 否 | 来源ID | |
| 8 | status | tinyint | 是 | 否 | 点赞状态:1为点赞,0已取消 |
表 4-24-rental_record(租借记录)
| 编号 | 字段名 | 类型 | 长度 | 是否非空 | 是否主键 | 注释 |
| 1 | rental_record_id | int | 是 | 是 | 租借记录ID | |
| 2 | renting_an_account | int | 否 | 否 | 租借账号 | |
| 3 | user_name | varchar | 64 | 否 | 否 | 用户姓名 |
| 4 | user_phone_number | varchar | 64 | 否 | 否 | 用户电话 |
| 5 | book_name | varchar | 64 | 否 | 否 | 书籍名称 |
| 6 | book_number | varchar | 64 | 否 | 否 | 书籍编号 |
| 7 | rental_price_per_day | double | 否 | 否 | 租借价格/天 | |
| 8 | rental_days | double | 否 | 否 | 租借天数 | |
| 9 | rental_quantity | double | 否 | 否 | 租借数量 | |
| 10 | total_order_price | double | 否 | 否 | 订单总价 | |
| 11 | order_time | datetime | 否 | 否 | 订单时间 | |
| 12 | order_notes | text | 65535 | 否 | 否 | 订单备注 |
| 13 | examine_state | varchar | 16 | 是 | 否 | 审核状态 |
| 14 | examine_reply | varchar | 16 | 否 | 否 | 审核回复 |
| 15 | pay_state | varchar | 16 | 是 | 否 | 支付状态 |
| 16 | pay_type | varchar | 16 | 否 | 否 | 支付类型: 微信、支付宝、网银 |
| 17 | return_record_limit_times | int | 是 | 否 | 书籍归还限制次数 | |
| 18 | create_time | datetime | 是 | 否 | 创建时间 | |
| 19 | update_time | timestamp | 是 | 否 | 更新时间 | |
| 20 | source_table | varchar | 255 | 否 | 否 | 来源表 |
| 21 | source_id | int | 否 | 否 | 来源ID | |
| 22 | source_user_id | int | 否 | 否 | 来源用户 |
表 4-25-renting_books(租借书籍)
| 编号 | 字段名 | 类型 | 长度 | 是否非空 | 是否主键 | 注释 |
| 1 | renting_books_id | int | 是 | 是 | 租借书籍ID | |
| 2 | book_name | varchar | 64 | 否 | 否 | 书籍名称 |
| 3 | book_number | varchar | 64 | 否 | 否 | 书籍编号 |
| 4 | cover_photo | varchar | 255 | 否 | 否 | 封面图片 |
| 5 | book_types | varchar | 64 | 否 | 否 | 书籍类型 |
| 6 | rental_price_per_day | double | 否 | 否 | 租借价格/天 | |
| 7 | number_of_books | double | 否 | 否 | 书籍数量 | |
| 8 | rental_requirements | text | 65535 | 否 | 否 | 租借要求 |
| 9 | book_details | longtext | 4294967295 | 否 | 否 | 书籍详情 |
| 10 | hits | int | 是 | 否 | 点击数 | |
| 11 | praise_len | int | 是 | 否 | 点赞数 | |
| 12 | collect_len | int | 是 | 否 | 收藏数 | |
| 13 | comment_len | int | 是 | 否 | 评论数 | |
| 14 | rental_record_limit_times | int | 是 | 否 | 书籍租借限制次数 | |
| 15 | create_time | datetime | 是 | 否 | 创建时间 | |
| 16 | update_time | timestamp | 是 | 否 | 更新时间 |
表 4-26-return_record(归还记录)
| 编号 | 字段名 | 类型 | 长度 | 是否非空 | 是否主键 | 注释 |
| 1 | return_record_id | int | 是 | 是 | 归还记录ID | |
| 2 | renting_an_account | int | 否 | 否 | 租借账号 | |
| 3 | user_name | varchar | 64 | 否 | 否 | 用户姓名 |
| 4 | user_phone_number | varchar | 64 | 否 | 否 | 用户电话 |
| 5 | book_name | varchar | 64 | 否 | 否 | 书籍名称 |
| 6 | book_number | varchar | 64 | 否 | 否 | 书籍编号 |
| 7 | rental_quantity | varchar | 64 | 否 | 否 | 租借数量 |
| 8 | return_time | datetime | 否 | 否 | 归还时间 | |
| 9 | return_quantity | double | 否 | 否 | 归还数量 | |
| 10 | return_remarks | text | 65535 | 否 | 否 | 归还备注 |
| 11 | examine_state | varchar | 16 | 是 | 否 | 审核状态 |
| 12 | examine_reply | varchar | 16 | 否 | 否 | 审核回复 |
| 13 | create_time | datetime | 是 | 否 | 创建时间 | |
| 14 | update_time | timestamp | 是 | 否 | 更新时间 | |
| 15 | source_table | varchar | 255 | 否 | 否 | 来源表 |
| 16 | source_id | int | 否 | 否 | 来源ID | |
| 17 | source_user_id | int | 否 | 否 | 来源用户 |
表 4-27-schedule(日程管理)
| 编号 | 字段名 | 类型 | 长度 | 是否非空 | 是否主键 | 注释 |
| 1 | schedule_id | smallint | 是 | 是 | 日程ID | |
| 2 | content | varchar | 255 | 否 | 否 | 日程内容 |
| 3 | scheduled_time | datetime | 否 | 否 | 计划时间 | |
| 4 | user_id | int | 是 | 否 | 用户ID | |
| 5 | create_time | datetime | 否 | 否 | 创建时间 | |
| 6 | update_time | datetime | 否 | 否 | 更新时间 |
表 4-28-score(评分)
| 编号 | 字段名 | 类型 | 长度 | 是否非空 | 是否主键 | 注释 |
| 1 | score_id | int | 是 | 是 | 评分ID | |
| 2 | user_id | int | 是 | 否 | 评分人 | |
| 3 | nickname | varchar | 64 | 否 | 否 | 昵称 |
| 4 | score_num | double | 是 | 否 | 评分 | |
| 5 | create_time | timestamp | 是 | 否 | 创建时间 | |
| 6 | update_time | timestamp | 是 | 否 | 更新时间 | |
| 7 | source_table | varchar | 255 | 否 | 否 | 来源表 |
| 8 | source_field | varchar | 255 | 否 | 否 | 来源字段 |
| 9 | source_id | int | 是 | 否 | 来源ID |
表 4-29-slides(轮播图)
| 编号 | 字段名 | 类型 | 长度 | 是否非空 | 是否主键 | 注释 |
| 1 | slides_id | int | 是 | 是 | 轮播图ID | |
| 2 | title | varchar | 64 | 否 | 否 | 标题 |
| 3 | content | varchar | 255 | 否 | 否 | 内容 |
| 4 | url | varchar | 255 | 否 | 否 | 链接 |
| 5 | img | varchar | 255 | 否 | 否 | 轮播图 |
| 6 | hits | int | 是 | 否 | 点击量 | |
| 7 | create_time | timestamp | 是 | 否 | 创建时间 | |
| 8 | update_time | timestamp | 是 | 否 | 更新时间 |
表 4-30-storage_record(入库记录)
| 编号 | 字段名 | 类型 | 长度 | 是否非空 | 是否主键 | 注释 |
| 1 | storage_record_id | int | 是 | 是 | 入库记录ID | |
| 2 | item_name | varchar | 64 | 否 | 否 | 物品名称 |
| 3 | serial_number | varchar | 64 | 否 | 否 | 物品编号 |
| 4 | item_type | varchar | 64 | 否 | 否 | 物品类型 |
| 5 | storage_time | datetime | 否 | 否 | 入库时间 | |
| 6 | inventory_quantity | double | 否 | 否 | 入库数量 | |
| 7 | storage_remarks | text | 65535 | 否 | 否 | 入库备注 |
| 8 | create_time | datetime | 是 | 否 | 创建时间 | |
| 9 | update_time | timestamp | 是 | 否 | 更新时间 | |
| 10 | source_table | varchar | 255 | 否 | 否 | 来源表 |
| 11 | source_id | int | 否 | 否 | 来源ID | |
| 12 | source_user_id | int | 否 | 否 | 来源用户 |
表 4-31-upload(文件上传)
| 编号 | 字段名 | 类型 | 长度 | 是否非空 | 是否主键 | 注释 |
| 1 | upload_id | int | 是 | 是 | 上传ID | |
| 2 | name | varchar | 64 | 否 | 否 | 文件名 |
| 3 | path | varchar | 255 | 否 | 否 | 访问路径 |
| 4 | file | varchar | 255 | 否 | 否 | 文件路径 |
| 5 | display | varchar | 255 | 否 | 否 | 显示顺序 |
| 6 | father_id | int | 否 | 否 | 父级ID | |
| 7 | dir | varchar | 255 | 否 | 否 | 文件夹 |
| 8 | type | varchar | 32 | 否 | 否 | 文件类型 |
表 4-32-user(用户账户)
| 编号 | 字段名 | 类型 | 长度 | 是否非空 | 是否主键 | 注释 |
| 1 | user_id | int | 是 | 是 | 用户ID | |
| 2 | state | smallint | 是 | 否 | 账户状态:(1可用|2异常|3已冻结|4已注销) | |
| 3 | user_group | varchar | 32 | 否 | 否 | 所在用户组 |
| 4 | login_time | timestamp | 是 | 否 | 上次登录时间 | |
| 5 | phone | varchar | 11 | 否 | 否 | 手机号码 |
| 6 | phone_state | smallint | 是 | 否 | 手机认证:(0未认证|1审核中|2已认证) | |
| 7 | username | varchar | 16 | 是 | 否 | 用户名 |
| 8 | nickname | varchar | 16 | 否 | 否 | 昵称 |
| 9 | password | varchar | 64 | 是 | 否 | 密码 |
| 10 | | varchar | 64 | 否 | 否 | 邮箱 |
| 11 | email_state | smallint | 是 | 否 | 邮箱认证:(0未认证|1审核中|2已认证) | |
| 12 | avatar | varchar | 255 | 否 | 否 | 头像地址 |
| 13 | open_id | varchar | 255 | 否 | 否 | 针对获取用户信息字段 |
| 14 | create_time | timestamp | 是 | 否 | 创建时间 | |
| 15 | vip_level | varchar | 255 | 否 | 否 | 会员等级 |
| 16 | vip_discount | double | 否 | 否 | 会员折扣 |
表 4-33-user_group(用户组)
| 编号 | 字段名 | 类型 | 长度 | 是否非空 | 是否主键 | 注释 |
| 1 | group_id | mediumint | 是 | 是 | 用户组ID | |
| 2 | display | smallint | 是 | 否 | 显示顺序 | |
| 3 | name | varchar | 16 | 是 | 否 | 名称 |
| 4 | description | varchar | 255 | 否 | 否 | 描述 |
| 5 | source_table | varchar | 255 | 否 | 否 | 来源表 |
| 6 | source_field | varchar | 255 | 否 | 否 | 来源字段 |
| 7 | source_id | int | 是 | 否 | 来源ID | |
| 8 | register | smallint | 否 | 否 | 注册位置 | |
| 9 | create_time | timestamp | 是 | 否 | 创建时间 | |
| 10 | update_time | timestamp | 是 | 否 | 更新时间 |
表 4-34-vip_level(论坛分类)
| 编号 | 字段名 | 类型 | 长度 | 是否非空 | 是否主键 | 注释 |
| 1 | vip_level_id | smallint | 是 | 是 | 等级ID | |
| 2 | name | varchar | 255 | 是 | 否 | 等级名称 |
| 3 | discount | double | 是 | 否 | 折扣 | |
| 4 | create_time | timestamp | 是 | 否 | 创建时间 | |
| 5 | update_time | timestamp | 是 | 否 | 更新时间 |
第5章
系统实现
5.1前台用户模块的实现
5.1.1用户注册界面
用户可以通过注册功能创建个人账号,填写包括用户名、密码、邮箱或手机号等基本信息完成注册流程。系统会对输入信息进行校验,确保唯一性和格式正确性,并将用户数据存储至数据库中,同时发送验证邮件或短信以确认账户有效性。用户注册界面如下图所示。

图5-1 用户注册界面
5.1.2用户登录界面
用户登录模块为前台用户提供安全快捷的访问方式。登录页面设计简洁明了,用户只需输入用户名及密码即可完成身份验证。登录成功后,用户将被重定向至系统首页页面。对于忘记密码的用户,提供了找回密码功能,通过邮箱或手机号接收重置链接,保障账户安全。用户登录界面如下图所示。

图5-2 用户登录界面
5.1.3前台首页界面
前台首页界面是用户访问系统的入口页面,它应该展示平台的主要功能和特色,并提供导航链接以便用户浏览和搜索。首页界面的设计应注重页面的美观性和用户体验,同时也需要考虑页面的加载速度和响应性能。系统前台首页以上中下的布局进行展示,正上方是提供系统搜索功能和系统功能导航栏,中间是轮播图,下面是展示平台的咖啡书店推荐、网站公告展示等内容。前台首页界面如下图所示。

图5-3 前台首页界面
5.1.4新闻资讯界面
新闻资讯模块为用户提供咖啡书店相关的行业动态、知识文章等内容,增强平台的吸引力和用户粘性。用户可以通过分类浏览或关键词搜索快速找到感兴趣的文章,同时支持查看文章详情并按时间顺序翻阅历史资讯。新闻资讯界面如下图所示。

图5-4 新闻资讯界面
5.1.5咖啡书店界面
咖啡书店是用户浏览和选购商品的核心模块,提供商品列表展示、分类筛选及搜索功能。用户可以根据价格、销量或新品等条件排序商品,通过点击进入商品详情页了解具体信息,包括图片、价格、库存及描述等,并进行立即购买或添加至购物车。咖啡书店展示界面如下图所示。

图5-5 咖啡书店商品展示界面
订单支付界面如下图所示。

图5-6 订单支付界面
5.1.6商城管理界面
商城管理模块主要包括“我的购物车”、“我的订单”和“我的地址”功能。用户可通过“我的购物车”添加或移除商品,调整购买数量,并一键结算生成订单;“我的订单”支持查看所有订单的状态,并提供取消订单和申请售后的功能;“我的地址”则允许用户新增、编辑或删除收货地址,同时可设置默认地址以便快速下单,确保购物流程便捷高效。
我的购物车界面如下图所示。

图5-7 我的购物车界面
我的订单界面如下图所示。

图5-8 我的订单界面
我的地址界面如下图所示。

图5-9 我的地址界面
5.1.7租借书籍界面
商城管理模块主要包括“我的购物车”、“我的订单”和“我的地址”功能。用户可通过“我的购物车”添加或移除商品,调整购买数量,并一键结算生成订单;“我的订单”支持查看所有订单的状态,并提供取消订单和申请售后的功能;“我的地址”则允许用户新增、编辑或删除收货地址,同时可设置默认地址以便快速下单,确保购物流程便捷高效。租借书籍展示界面如下图所示。

图5-10 租借书籍展示界面
书籍租借界面如下图所示。

图5-11 书籍租借界面
5.1.8个人中心界面
个人中心模块是用户管理个人信息和消费行为的核心区域,包含个人主页、租借记录、归还记录、收藏夹及评论管理等功能。用户可在个人主页修改昵称、头像、密码等基本信息,同时绑定手机号或邮箱以增强账户安全。租借记录和归还记录页面展示详细的书籍租借与归还历史,方便用户追踪进度;收藏夹功能允许用户保存感兴趣的商品或书籍,随时查看;评论管理则支持用户编辑或删除自己的商品评价,提升互动体验。用户个人中心界面如下图所示。

图5-12 用户个人中心界面
5.2后台管理模块的实现
5.2.1后台登录界面
管理员通过后台登录模块验证身份后进入管理系统,该模块支持账号密码登录,并可选择记住登录状态或进行双因素认证以增强安全性。登录失败时提供错误提示,确保管理员账户的安全性。界面如下图所示。

5.2.2后台首页界面
后台首页模块是管理员了解系统整体运营状况的核心界面,主要展示关键数据统计和可视化图表。通过该模块,管理员可以查看用户数量、商品销售金额、销售数量、入库记录等统计信息,并支持按时间范围筛选数据。后台首页界面如下图所示。

图5-14 后台首页界面
5.2.3系统用户界面
系统用户模块用于管理员对会员用户账号进行统一管理,包括新增、编辑、删除用户信息以及调整用户权限状态。管理员可以通过搜索功能快速定位目标用户,并批量导入或导出用户数据。此外,模块还支持用户状态管理,确保系统的安全性与规范性。系统用户界面如下图所示。

图5-15 系统用户界面
5.2.4租借信息界面
租借信息模块涵盖书籍租借管理、书籍类型管理、租借记录管理和归还记录管理等功能。管理员可在此模块中维护书籍的基本信息,审核用户的租借申请并生成租借记录。对于归还记录,管理员能够确认归还状态,处理超期罚款,并支持按条件查询租借和归还记录,提升管理效率。租借书籍管理界面如下图所示。

图5-16 租借书籍管理界面
书籍类型添加界面如下图所示。

图5-17 书籍类型添加界面
租借记录审核界面如下图所示。

图5-18 租借记录审核界面
5.2.5库存管理界面
库存管理模块主要用于管理员对商品和书籍的库存信息进行维护,包括库存查询、更新及出入库记录管理。管理员可通过该模块实时查看商品或书籍的库存数量,并执行入库或出库操作,生成相应的记录。此外,模块支持设置库存预警阈值,当库存低于设定值时自动提醒管理员补充货源,确保库存管理的高效性和准确性。库存信息管理界面如下图所示。

图5-19 库存信息管理界面
5.2.6系统管理界面
轮播图模块为管理员提供管理首页展示内容的功能,支持上传图片、设置链接地址以及调整显示顺序。管理员可以通过该模块灵活更新平台的宣传内容,吸引更多用户关注。系统通过后端接口将数据存储至数据库,确保前端展示效果与后台配置一致。轮播图管理界面如下图所示。

图5-20 轮播图管理界面
5.2.7资源管理界面
资源管理模块主要用于管理和发布新闻资讯及分类信息,帮助管理员丰富平台内容。管理员可以创建、编辑或删除新闻资讯,并对资讯进行分类管理,确保内容组织清晰有序。资源管理界面如下图所示。

图5-21 资源管理界面
5.2.8商城管理界面
商城管理模块负责管理员对咖啡书店的商品管理、订单处理、会员等级设置及售后管理等工作。管理员可通过该模块维护商品信息,并对商品进行上下架操作。在订单管理方面,管理员能够查看订单状态、更新配送信息,并处理用户的退换货请求。此外,模块还支持会员等级规则的制定和积分兑换功能的配置,助力提升用户体验和忠诚度。咖啡书店管理界面如下图所示。

图5-22 咖啡书店管理界面
会员等级管理界面如下图所示。

图5-23 会员等级管理界面
第6章
系统测试
6.1测试目的
测试是为了验证系统在功能、性能、安全性和用户体验等方面的表现。通过测试,可以发现并修复潜在的问题和缺陷,确保系统的正常运行和稳定性。功能验证确保各项功能按设计要求运行;性能评估评估系统的响应时间和并发处理能力;安全检测确保系统的身份认证和数据传输安全;用户体验评估提升界面友好性和操作流程;兼容性测试确保系统在不同设备和浏览器上的兼容性。通过全面的测试,系统将更可靠地支持用户需求,并提供优质的用户体验。
6.2测试用例
对以下功能进行测试,包括包括用户注册、用户登录、咖啡书店商品搜索、咖啡书店商品查看、咖啡书店商品添加、咖啡书店商品购买,具体测试用例如下表所示。
表6-1 用户注册测试用例表
| 用例编号 | 用例名称 | 测试步骤 | 测试结果 |
| 6-1 | 用户注册 | 1. 输入有效注册信息,包括用户名、密码和联系方式。 | 注册成功,系统保存用户信息。 |
| 2. 点击注册按钮进行提交。 | 跳转至登录页面。 | ||
| 3. 检查是否成功注册并跳转至登录页面。 | 用户成功注册,可以登录使用。 |
表6-2 用户登录测试用例表
| 用例编号 | 用例名称 | 测试步骤 | 测试结果 |
| 6-2 | 用户登录 | 1. 输入正确用户名和密码。 | 登录成功,系统验证通过。 |
| 2. 点击登录按钮进行验证。 | 跳转至用户首页。 | ||
| 3. 检查是否成功登录并跳转至用户首页。 | 用户成功登录,进入用户首页。 |
表6-3 咖啡书店商品搜索测试用例表
| 用例编号 | 用例名称 | 测试步骤 | 测试结果 |
| 6-3 | 咖啡书店商品搜索 | 1. 在搜索框输入关键词,如商品名称。 | 显示相关商品列表。 |
| 2. 点击搜索按钮进行搜索。 | 匹配关键词的咖啡书店商品显示在搜索结果中。 | ||
| 3. 检查是否显示相关咖啡书店商品列表。 | 用户看到与搜索关键词匹配的咖啡书店商品。 |
表6-4 咖啡书店商品查看测试用例表
| 用例编号 | 用例名称 | 测试步骤 | 测试结果 |
| 6-3 | 咖啡书店商品搜索 | 1. 点击咖啡书店商品。 | 显示所有咖啡书店商品列表。 |
| 2. 进入详情页浏览。 | 展示咖啡书店商品详情页。 | ||
| 3. 检查是否显示咖啡书店商品是否正常展示。 | 咖啡书店商品展示正常。 |
表6-5 咖啡书店商品添加测试用例表
| 用例编号 | 用例名称 | 测试步骤 | 测试结果 |
| 6-4 | 咖啡书店商品添加 | 1. 进入后台咖啡书店管理界面,点击添加按钮。 | 显示咖啡书店商品信息添加页面。 |
| 2. 正确填写并提交相关信息。 | 信息填写完整准确。 | ||
| 3. 检查是否提交成功,并检查咖啡书店商品信息是否成功添加至平台。 | 咖啡书店商品信息成功添加至平台。 |
表6-6 咖啡书店商品购买测试用例表
| 用例编号 | 用例名称 | 测试步骤 | 测试结果 |
| 6-4 | 咖啡书店商品购买 | 1. 进入前台咖啡书店详情页,点击购买按钮。 | 显示咖啡书店商品信息页面。 |
| 2. 用户正确填写并提交订单相关信息。 | 订单信息填写完整准确。 | ||
| 3. 检查是否提交并支付成功,并检查订单信息是否成功添加至平台。 | 订单信息成功添加至平台,可在个人中心-我的订单列表中查看。 |
6.3测试结果
经过对用户注册、用户登录、咖啡书店商品搜索、咖啡书店商品查看、咖啡书店商品添加、咖啡书店商品购买等功能的测试,系统表现稳定,用户注册流程顺畅,登录验证准确,咖啡书店商品搜索、查看、添加功能有效,咖啡书店商品购买信息流程顺利。各项功能符合预期,用户可以顺利注册登录,选择所需咖啡书店商品进行浏览,可以成功发布购买咖啡书店商品生成订单信息。系统运行良好,用户体验良好,功能完善。
结 论
本次咖啡书店管理系统将Python同现实咖啡书店销售工作进行相结合,在系统功能开始编码之前,作者花费了大量时间在图书馆内进行资料文献的收集和总结,通过大量文献的分析,能够发现,咖啡书店销售的方式在当前在线咖啡书店市场及销售管理中扮演的位置是越来越重要,而使用的方式也是越来越多元化,也正是因为这个原因,作者深深的希望能够开发出一种专门针对性的咖啡书店管理系统,以满足不同用户的多样化需求。
基于Python的咖啡书店管理系统设计与实现得到设计与实现,利用了目前市场上普遍使用的Python编程语言,以及MySQL数据库管理功能,和目前比较流行的Django框架进行系统界面的布置,以现实生活的咖啡书店销售管理过程为标准,设计实现了包括首页、网站公告、新闻资讯、咖啡书店、商城管理、租借书籍等模块,为用户提供多元前面的功能操作,基本实现整个咖啡书店商品销售管理流程。
但是由于本人受到了技术水平的限制,在有限的时间,只能够将系统功能模拟时的功能实现,在许多功能方面仍然存在很大的弊端,而这些弊端需要不断的测试,不断的总结,不断的改进。例如本次系统设计中,在数据储存的方面并不够全面,很容易出现信息泄露的风险;例如针对用户权限的设置同样不够全面完整,没有考虑权限在实际情况的运用是否能够完美执行。而在这之后的日子里,我将会继续学习Python技术和相关的信息技术,对系统功能进行更加完整的,详细的分析,将系统功能一一进行完善,帮助使用者完成相应的操作。
参考文献
- 黄维.基于B/S模式的虚拟网络实验室安全管理体系分析[J].信息系统工程,2024,(05):4-7.
- 张宇薇.HTML5在Web前端开发中的应用[J].集成电路应用,2024,41(04):274-276.
- 邱红丽,张舒雅.基于Django框架的web项目开发研究[J].科学技术创新,2021,(27):97-98.
- 段艺,涂伟忠.Django开发从入门到实践[M].机械工业出版社:202211.635.
- 李艳杰.MySQL数据库下存储过程的综合运用研究[J].现代信息科技,2023,7(11):80-82+88.
- 肖睿,李鲲程,范效亮,等.MySQL数据库应用技术及实践[M].人民邮电出版社:202206.228.
- 明日科技.快速上手Python[M].化学工业出版社:202211.337.
- 明日科技.Python Web开发手册[M].化学工业出版社:202201.411.
- 张远.“信息技术+”与高校图书管理研究[J].教育信息化论坛,2023,(07):27-29.
- 许捷,琚森超.基于推荐系统的网上书城的研究进展综述[J].电脑知识与技术,2023,19(02):63-65.
- 崔睿玲,赵志豪.基于网上书店的物流配送模式分析——以亚马逊为例[J].中国物流与采购,2022,(23):37-38.
- Get it Donne, Easily: Business Coach Opens Online Bookstore[J].M2 Presswire,2022,
- 李恬语.中国实体书店的智能化转型研究[D].山东大学,2022.
- Ruxia L ,Cuihua Z ,Zhitang L , et al.Who benefits from offline investment: an analysis of strategic interactions between e-book pricing and bookstores’ investment[J].Electronic Commerce Research,2022,23(4):2605-2645.
- 贺鹏.互联网对实体书店经营策略的影响[J].中国管理信息化,2022,25(02):88-94.
- [Lucy Hobbs - Author of Fiction Novel - A Love Story: The Adventures of a Young Girl Aquila. Is Out Now and Available on Waterstones, Amazon, Kindle, E-books amp; Online Bookstores Worldwide[J].M2 Presswire,2022,
- [11]吴保升,邵倩.基于JavaEE的网上书城系统设计[J].信息技术与信息化,2021,(11):58-61.
- 孙微巍.浅谈算法革命与网上书店业务发展[J].全国新书目,2020,(12):63-65.
- 郑润坤.互联网书店顾客满意度和重复购买意愿影响因素研究[D].延边大学,2020.
- 史展伟,曲秀敏.基于Web的网上书城设计与实现[J].电脑知识与技术,2020,16(02):278-279.
致 谢
眨眼之间,大学生活就要结束了。在本文的最后,我要感谢我和蔼可亲的导师、团结有爱的同学的帮助和鼓励。此刻,我找不到感谢之词可以用来表达我最深切的感激之情。尤其感谢我的指导老师,在选题的过程中与我进行了深入的交流,在毕业设计期间给我提供了一些指导。四年的学习生活让我受益良多,老师们的丰富的学术知识、认真负责的学习态度让我受益匪浅。在此,我深深地感谢那些曾经给予我帮助和指导的老师!
我的论文得益于许多学者的贡献,他们的研究成果为我提供了宝贵的指导,使我能够更好地完成这篇文章。感谢我的同学和朋友在我的写作以及排版过程中给予热情的帮助,才使得我比较顺利的完成了这篇论文。
感谢大学里遇见的朋友,你们在我这四年里留下无数的温暖和快乐,让我对这个校园多了一份留念。最后,感谢我的父母、辅导员、班长,以及室友们对我大学生活上的关心和理解,让我能保持乐观和追求我所热爱的。尽管我的能力有限,但我仍然尽力去完善这篇论文,并且诚挚地希望各位老师和学友能够给予宝贵的指导与意见!
登录代码如下:
def Login(self, ctx):
print("===================登录=====================")
ret = {
"error": {
"code": 70000,
"message": "账户不存在",
}
}
body = ctx.body
password = md5hash(body["password"]) or ""
obj = service_select("user").Get_obj(
{"username": body["username"]}, {"like": False}
)
if obj:
user_group = service_select("user_group").Get_obj({'name': obj['user_group']}, {"like": False})
if user_group and user_group['source_table'] != '':
user_obj = service_select(user_group['source_table']).Get_obj({"user_id": obj['user_id']}, {"like": False})
if user_obj['examine_state'] == '未通过':
ret = {
"error": {
"code": 70000,
"message": "账户未通过审核",
}
}
return ret
if user_obj['examine_state'] == '未审核':
ret = {
"error": {
"code": 70000,
"message": "账户未审核",
}
}
return ret
if obj["state"] == 1:
if obj["password"] == password:
timeout = timezone.now()
timestamp = int(time.mktime(timeout.timetuple())) * 1000
token = md5hash(str(obj["user_id"]) + "_" + str(timestamp))
ctx.request.session[token] = obj["user_id"]
service_select("access_token").Add(
{"token": token, "user_id": obj["user_id"]}
)
obj["token"] = token
ret = {
"result": {"obj": obj}
}
else:
ret = {
"error": {
"code": 70000,
"message": "密码错误",
}
}
else:
ret = {
"error": {
"code": 70000,
"message": "用户账户不可用,请联系管理员",
}
}
return ctx.response(json.dumps(ret, ensure_ascii=False))
注册代码如下:
def Register(self, ctx):
print("===================注册=====================")
userService = service_select("user")
body = ctx.body
if "username" not in body and body["username"] == '':
return ctx.response(json.dumps({
"error": {
"code": 70000,
"message": "用户名不能为空",
}
}, ensure_ascii=False))
if "user_group" not in body and body["user_group"] == '':
return ctx.response(json.dumps({
"error": {
"code": 70000,
"message": "用户组不能为空",
}
}, ensure_ascii=False))
if "password" not in body and body["password"] == '':
return ctx.response(json.dumps({
"error": {
"code": 70000,
"message": "密码不能为空",
}
}, ensure_ascii=False))
post_param = body
post_param['nickname'] = body["nickname"] or ""
post_param['password'] = md5hash(body["password"])
obj = userService.Get_obj({"username": post_param['username']}, {"like": False})
if obj:
return ctx.response(json.dumps({
"error": {
"code": 70000,
"message": "用户名已存在",
}
}, ensure_ascii=False))
ret = {
"error": {
"code": 70000,
"message": "注册失败",
}
}
bl = userService.Add(post_param)
if bl:
ret = {
"result": {
"bl": True,
"message": "注册成功"
}
}
return ctx.response(json.dumps(ret, ensure_ascii=False))
找回密码代码如下:
def Forget_password(self, ctx):
print("===================修改密码=====================")
ret = {
"error": {
"code": 70000,
"message": "用户信息不能没有"
}
}
body = ctx.body
if not body["code"]:
return {
"error": {
"code": 70000,
"message": "验证码不存在或者错误"
}
}
obj = service_select("user").Get_obj(
{"username": body["username"]}, {"like": False}
)
if not obj:
return {
"error": {
"code": 70000,
"message": "用户名不存在或者错误"
}
}
password = md5hash(body["password"])
if not password:
return {
"error": {
"code": 70000,
"message": "密码不存在或者错误"
}
}
bl = service_select("user").Set({"user_id": obj["user_id"]}, {"password": password})
if bl:
ret = {"result": {"bl": True, "message": "修改成功"}}
else:
ret = {
"error": {
"code": 70000,
"message": "修改失败",
}
}
return ctx.response(json.dumps(ret, ensure_ascii=False))
修改密码代码如下:
def Change_password(self, ctx):
print("===================修改密码=====================")
ret = {
"error": {
"code": 70000,
"message": "账号未登录",
}
}
request = ctx.request
headers = request.headers
if ("x-auth-token" in headers) and headers["x-auth-token"]:
token = headers["x-auth-token"]
user_id = tokenGetUserId(token, request)
userService = service_select("user")
body = ctx.body
password = md5hash(body["o_password"])
obj = userService.Get_obj({"user_id": user_id, "password": password}, {"like": False})
if obj:
password = md5hash(body["password"])
bl = userService.Set({"user_id": user_id}, {"password": password})
if bl:
ret = {"result": {"bl": True, "message": "修改成功"}}
else:
ret = {
"error": {
"code": 70000,
"message": "修改失败",
}
}
else:
ret = {
"error": {
"code": 70000,
"message": "密码错误",
}
}
else:
ret = {
"error": {
"code": 70000,
"message": "账户未登录",
}
}
return ctx.response(json.dumps(ret, ensure_ascii=False))
增删查改代码如下:
增
def Add(self, ctx):
body = ctx.body
unique = self.config.get("unique")
obj = None
if unique:
qy = {}
for i in range(len(unique)):
key = unique[i]
qy[key] = body.get(key)
obj = self.service.Get_obj(qy)
if not obj:
error = self.Add_before(ctx)
if error["code"]:
return {"error": error}
error = self.Events("add_before", ctx, None)
if error["code"]:
return {"error": error}
result = self.service.Add(body, self.config)
if self.service.error:
return {"error": self.service.error}
res = self.Add_after(ctx, result)
if res:
result = res
res = self.Events("add_after", ctx, result)
if res:
result = res
return {"result": result}
else:
return {"error": {"code": 10000, "message": "已存在"}}
删
def Del(self, ctx):
if len(ctx.query) == 0:
errorMsg = {"code": 30000, "message": "删除条件不能为空!"}
return errorMsg
result = self.service.Del(ctx.query, self.config)
if self.service.error:
return {"error": self.service.error}
return {"result": result}
改
def Set(self, ctx):
error = self.Set_before(ctx)
if error["code"]:
return {"error": error}
error = self.Events("set_before", ctx, None)
if error["code"]:
return {"error": error}
query = ctx.query
if 'page' in query.keys():
del ctx.query['page']
if 'size' in query.keys():
del ctx.query['size']
if 'orderby' in query.keys():
del ctx.query['orderby']
result = self.service.Set(ctx.query, ctx.body, self.config)
if self.service.error:
return {"error": self.service.error}
res = self.Set_after(ctx, result)
if res:
result = res
res = self.Events("set_after", ctx, result)
if res:
result = res
return {"result": result}
查多条数据:
def Get_list(self, ctx):
query = dict(ctx.query)
config_plus = {}
if "field" in query:
field = query.pop("field")
config_plus["field"] = field
if "page" in query:
config_plus["page"] = query.pop("page")
if "size" in query:
config_plus["size"] = query.pop("size")
if "orderby" in query:
config_plus["orderby"] = query.pop("orderby")
if "like" in query:
config_plus["like"] = query.pop("like")
if "groupby" in query:
config_plus["groupby"] = query.pop("groupby")
count = self.service.Count(query)
lst = []
if self.service.error:
return {"error": self.service.error}
elif count:
lst = self.service.Get_list(query,
obj_update(self.config, config_plus))
if self.service.error:
return {"error": self.service.error}
self.interact_list(ctx, lst)
return {"result": {"list": lst, "count": count}}
查一条数据:
def Get_obj(self, ctx):
query = dict(ctx.query)
config_plus = {}
if "field" in query:
field = query.pop("field")
config_plus["field"] = field
obj = self.service.Get_obj(query, obj_update(self.config, config_plus))
if self.service.error:
return {"error": self.service.error}
if obj:
self.interact_obj(ctx, obj)
return {"result": {"obj": obj}}

被折叠的 条评论
为什么被折叠?



