摘要
宠物领养平台小程序,旨在搭建一座连接爱心人士与待领养宠物的桥梁。通过这个平台,用户可以轻松探索并发现众多可爱的宠物,寻找那份独特的陪伴与欢乐。我们注重信息的真实性与透明度,确保每一只待领养宠物都得到妥善的关怀与安置。同时,平台也致力于普及宠物养护知识,为领养者提供全方位的支持与帮助。在这里,每一次领养都是一次爱的传递,让我们一起为流浪宠物寻找一个温馨的家。
宠物领养平台小程序的设计是采取面对对象的开发模式进行软件的开发和硬体的架设,能很好的满足实际使用的需求,完善了对应的软体架设以及程序编码的工作,采用的数据库是Mysql,使用SSM框架技术构建的一个管理系统,实现了本系统的全部功能。本次报告,首先分析了研究的背景、作用、意义,为研究工作的合理性打下了基础。宠物领养平台小程序的各项需求以及技术问题进行分析,证明了系统的必要性和技术可行性,然后对设计系统需要使用的技术软件以及设计思想做了基本的介绍,最后来实现宠物领养平台小程序的部署运行使用它。
关键词:宠物领养平台小程序 ;SSM框架;Mysql数据库;
The pet adoption platform mini program aims to build a bridge between caring individuals and pets to be adopted. Through this platform, users can easily explore and discover numerous adorable pets, seeking their unique companionship and joy. We value the authenticity and transparency of information to ensure that every pet awaiting adoption receives proper care and placement. At the same time, the platform is also committed to promoting pet care knowledge and providing comprehensive support and assistance to adopters. Here, every adoption is a transmission of love, let's find a warm home for stray pets together.
The design of the pet adoption platform mini program adopts an object-oriented development model for software development and hardware installation, which can well meet the practical needs of use, improve the corresponding software installation and program coding work, use MySQL database, and use SSM framework technology to build a management system, realizing all functions of this system. This report first analyzes the background, role, and significance of the research, laying the foundation for the rationality of the research work. The various requirements and technical issues of the pet adoption platform mini program were analyzed, proving the necessity and technical feasibility of the system. Then, a basic introduction was made to the technical software and design ideas required for designing the system. Finally, the deployment and operation of the pet adoption platform mini program were implemented.
Keywords:Pet adoption platform mini program; SSM framework; MySQL database;
1.1研究的目的及意义
宠物领养平台小程序的研究,以SSM技术为基石,致力于打造一个功能完善、用户友好的领养服务平台。SSM技术的深度整合与应用,不仅优化了领养流程,提升了用户体验,更确保了平台信息的真实性和安全性,为宠物与领养者之间的匹配提供了坚实的技术支撑。
通过这一研究,我们期望能够推动宠物领养文化的普及,唤起社会对流浪宠物的关注与救助意识,为这些无家可归的小生命提供一个温暖的归宿。同时,我们也希望借助SSM技术的力量,为领养者提供便捷、高效的领养服务,让每一只待领养的宠物都能得到妥善的安置与照顾。
此外,SSM技术在宠物领养平台小程序中的应用,也充分展示了其在解决实际问题、提升服务质量方面的强大优势。我们坚信,随着技术的不断进步和完善,宠物领养平台小程序将能够为更多宠物爱好者提供优质的领养服务,为宠物保护和人类与宠物的和谐共生贡献更多的力量。
1.2研究内容及主要工作
SSM宠物领养平台小程序的研究内容主要聚焦于利用SSM技术构建一个功能全面、安全可靠的宠物领养服务平台。我们致力于通过深入研究用户需求和市场现状,设计并实现包括宠物信息展示、领养流程管理、用户互动交流等功能模块,以满足宠物爱好者和待领养宠物之间的信息匹配与交互需求。主要工作包括需求分析、系统设计、数据库搭建、前后端开发、测试与优化等环节,确保平台能够提供高效、便捷的领养服务,同时保障用户信息安全与隐私保护。通过这一研究,我们期望为宠物领养领域带来创新性的技术解决方案,推动宠物领养文化的普及与发展。
1.3国内外研究现状
在国内,随着宠物经济的蓬勃发展和宠物文化的普及,越来越多的研究团队开始关注宠物领养服务的技术创新。SSM技术以其高效、稳定的特点,在宠物领养平台小程序的开发中得到了广泛应用。研究团队通过不断优化平台功能、提升用户体验,努力为宠物爱好者和待领养宠物之间搭建一座更加便捷、高效的桥梁。
与此同时,在国外,宠物领养服务已经形成了相对完善的体系,SSM技术在其中的应用也更为成熟和广泛。国外的研究团队在平台设计、用户体验、数据安全等方面进行了深入探索,为宠物领养提供了更加智能化、个性化的服务。这些先进的研究成果和经验也为国内的研究提供了宝贵的借鉴和参考。
然而,尽管SSM宠物领养平台小程序在国内外的研究中取得了积极进展,但仍面临着一些挑战和问题。例如,如何确保平台数据的安全性、保护用户隐私、防止信息泄露等,都是当前研究中亟待解决的问题。此外,随着技术的不断发展和用户需求的变化,如何持续创新、优化平台功能,提升用户体验,也是未来研究的重要方向。
综上所述,SSM宠物领养平台小程序在国内外的研究中展现出了广阔的发展前景和潜力,但仍需要不断深入研究、探索创新,以更好地满足社会需求和推动宠物领养服务的进步。
1.4本章小结
通过对SSM技术的深入应用,我们成功构建了一个功能完善、操作便捷的宠物领养平台。该平台不仅提供了丰富的宠物信息展示和领养流程管理功能,还注重用户体验和数据安全,为宠物爱好者和待领养宠物之间搭建了高效、安全的交互桥梁。然而,我们也认识到平台仍存在一些挑战,如用户隐私保护和数据安全等问题,需要在后续研究中加以改进和完善。总体而言,本章的研究为SSM宠物领养平台小程序的开发提供了有益的探索和实践经验,为未来的研究工作奠定了坚实的基础。
2.1小程序框架以及目录结构介绍
整个小程序框架系统分为两部分:逻辑层和视图层。小程序开发框架的目标是通过尽可能简单、高效的方式让开发者可以在微信中开发具有原生小程序体验的服务。小程序在视图层与逻辑层间提供了数据传输和事件系统,提供了自己的视图层以及逻辑层框架,让开发者能够专注于数据与逻辑。框架的核心是一个响应的数据绑定系统,可以让数据与视图非常简单地保持同步。在逻辑层做数据修改,在视图层就会做相应的更新。框架提供了一套基础的组件,这些组件自带微信风格的样式以及特殊的逻辑,开发者可以通过组合基础组件,创建出强大的微信小程序 。
2.2 MySql数据库
Mysql的语言具有非常高的灵活性,它的结构简单易懂,但是它的功能强大,可以快速、准确地存储大量的数据,这使得它成为一种广泛应用的数据库系统。Mysql数据库在编程领域发挥着重要作用,它可以提供便捷的数据查询服务,具有极高的灵活性和强大的功能,而且使用的语言也更加简单易懂。
数据流程分析是一种将数据存储、更新、维护、管理等功能有机结合的过程,它不仅仅局限于计算机,而是一种更加复杂的系统,需要更多的技术手段来支持。此外,数据库管理也是一种更加复杂的系统,它可以更好地管理、更新、维护和更新数据,从而确保数据的安全性。由于Mysql具有强大的数据处理能力,因此我们在开发这个系统时,主要使用它来管理数据。
2.3 SSM框架
当今流行的“SSM组合框架”是Spring + SpringMVC + MyBatis的缩写,受到很多的追捧,“组合SSM框架”是强强联手、各司其职、协调互补的团队精神。web项目的框架,通常更简单的数据源。Spring属于一个轻量级的反转控制框架(IoC),但它也是一个面向表面的容器(AOP)。SpringMVC常常用于控制器的分类工作模式,与模型对象分开,程序对象的作用与自动取款机进行处理。这种解耦治疗使整个系统的个性化变得更加容易。MyBatis是一个良好的可持续性框架,支持普通SQL查询,同时允许对存储过程的高级映射进行数据的优化处理。大型Java Web应用程序的由于开发成本太高,开发后难以维护和开发过程中一些难以解决的问题,而采用“SSM组合框架”,它允许建立业务层次结构,并为这个问题提供良好的解决方案。
3.1系统可行性分析
3.1.1技术可行性分析
宠物领养平台小程序采用了SSM框架,开发了功能完备、使用简单的前端应用程序,并建立、维护了一个数据完整、安全、稳定性强的后台数据库系统。
系统使用SSM框架和Mysql数据库作为设计工具,可简单易行地学习操作。用户角色之间的相结合开发一套宠物领养平台小程序是值得尝试的,数据完整性和许多品质为数据的功能分配和管理提供了依据。它也是数据库安全平台的重要组成部分,是提高和增强数据安全性的重要手段。此外,为了提供更平滑,更智能和更有效的基本控制方法,定义了同时构建对安全计算环境的支持所需的步骤,并帮助维护安全性。因为在这两种开发工具中,功能强大且免费且界面良好,所以宠物领养平台小程序在技术方面是可行的。
3.1.2经济可行性分析
宠物领养平台小程序管理的开发是由开发者自己开发,不需要购买其他软件或者端口之类的,而且在宠物领养平台小程序管理的开发之前所做的市场调研及其他的宠物领养平台小程序,都是没有任何费用的,通过开发者自己的努力,所有的工作的都是自己亲力亲为,在碰到自己比较难以解决的问题,大多是通过同学和指导老师的帮助进行相关信息的解决,所以对于宠物领养平台小程序的开发在经济上是完全可行的,没有任何费用支出的。
使用SSM框架是比较成熟的技术,所以宠物领养平台小程序的开发在经济上是没有问题的。
3.1.3操作可行性分析
可操作性主要是对宠物领养平台小程序系统设计完成后,用户的使用体验度,对于管理员可以通过系统随时管理相关的数据信息,并且对于管理员、用户、商家用户角色,都可以简单明了的进入到自己的系统界面,通过界面导航菜单可以简单明了地操作功能模块,方便用户信息需求和商城数据信息的管理,对于系统的操作,不需要专业人员都可以直接进行功能模块的操作管理,所以在系统的可操作性是完全可以的。本系统的操作使用的也是界面窗口进行登录,所以操作人员只要会简单的电脑操作就完全可以的。
3.2系统需求分析
3.2.1功能需求分析
宠物领养平台小程序我划分为了用户管理模块和管理员模块这两大部分。
用户模块功能:
(1)登录:宠物领养平台小程序前台注册后的用户是可以通过自己的账户名和密码进行登录的,当用户输入完整的自己的账户名和密码后,点击“登录”按钮后,将会首先验证输入的有没有空数据,再次验证输入的账户名+密码和数据库中当前保存的用户信息是否一致,只有在一致后将会登录成功并自动跳转到宠物领养平台小程序的首页中;否则将会提示相应错误信息。
(2)宠物资讯:当用户点击下方导航栏“宠物资讯”这一菜单按钮,会显示管理员在后台发布的所有的宠物资讯,可以查看详情,进行收藏、点赞、评论等。
(3)宠物教学:当用户点击下方导航栏“宠物教学”这一菜单按钮,会显示管理员在后台发布的所有的宠物教学,可以查看详情,进行收藏、点赞、评论等。
(4)宠物信息:当用户点击下方导航栏“宠物信息”这一菜单按钮,会显示管理员在后台发布的所有的宠物信息,可以查看详情,进行领养申请等。
(5)宠物认领:当用户点击下方导航栏“宠物认领”这一菜单按钮,会显示管理员在后台发布的所有的宠物认领,可以查看详情,进行宠物认领、点赞、收藏、评论等。
(6)我的模块:用户模块在前台点击“我的”可以对用户的基本信息、收藏、认领信息、领养信息等信息进行管理。
管理员端:
(1)系统用户:包括用户账号的添加、编辑和删除操作,可以查看用户信息、修改用户权限、冻结或解冻用户账号等。
(2)通知公告管理:点击“通知公告”这个菜单,可以查看到所有通知公告详情,可以进行增删改查等操作。
(3)资讯管理:点击“资讯管理”这个菜单,可以查看到所有宠物资讯、新闻列表详情,可以进行增删改查等操作。
(4)系统管理:当管理员点击“系统管理”时,可查看轮播图管理,如需添加新的轮播图,点击右侧“新增”按钮,上传图片,输入标题,点击“确认”按钮进行添加。
(5)领养信息管理:当管理员点击“领养信息管理”时,可查看领养信息,如需添加新的领养信息,点击左侧“添加”按钮,输入标题和正文,点击“提交”按钮进行添加。同时可对领养信息进行增删改查。
(6)认领信息管理:当管理员点击“认领信息管理”时,可查看认领信息,如需添加新的认领信息,点击左侧“添加”按钮,输入标题和正文,点击“提交”按钮进行添加。同时可对领养信息进行增删改查。
(7)交流管理:点击“交流管理”这个菜单,可以查看到感谢信息、论坛分类列表功能,进行查询,添加、删除等操作。
(8)个人信息:点击“个人信息”按钮,可以对个人的头像、昵称、手机号码等信息进行更新。
(9)修改密码:点击“修改密码”按钮,可以对登录密码进行更改,首先输入原密码,然后再输入新密码和确认密码,当原密码正确,输入两次新密码一致,
3.2.2非功能性需求分析
非功能性分析旨在评估宠物领养平台小程序的非功能需求和性能要求。通过对性能、可靠性、安全性、可用性和扩展性等方面进行评估,确保平台能够满足用户和系统运行的要求。具体如下3-1表格中:
表3.1 宠物领养平台小程序非功能需求表
| 非功能性要求 | 说明 |
| 性能 | 评估响应时间、并发用户数、吞吐量等指标,以确保平台稳定高效地运行。 |
| 可靠性 | 评估系统的稳定性、容错能力和数据完整性,保障系统在故障情况下正常运行。 |
| 安全性 | 评估用户身份认证、数据加密和访问控制等,保护用户信息和交易的安全。 |
| 可用性 | 评估系统的稳定性、故障处理能力和用户界面友好性,提供良好的用户体验。 |
| 扩展性 | 评估系统的可扩展性和灵活性,以便根据需求进行功能扩展和升级。 |
3.3系统用例分析
系统用例分析是对宠物领养平台小程序中各个功能模块的用户需求和行为进行分析,以识别和描述不同的用户用例。通过系统用例分析,可以深入了解用户在平台上的操作流程,为系统设计和开发提供指导,并确保平台能够满足用户的需求和期望。
宠物领养平台小程序中用户模块角色用例图如图3.3所示:

图3.3用户模块角色用例图
宠物领养平台小程序中管理员用例图如图3.4所示:

图3.4 管理员用例图
3.4本章小结
在系统分析的章节中,我们通过可行性分析、功能分析和系统用例分析等方法,全面评估了宠物领养平台小程序的可行性、功能需求以及用户需求。这些分析为后续的系统设计和开发提供了重要的指导和决策依据,确保平台能够满足用户需求,并实现预期目标和效益。
宠物领养平台小程序总体设计包括系统架构、数据库设计、用户界面设计等方面。通过三层架构模式,确保系统的可靠性和可扩展性。设计规范化的数据库结构,以存储和管理宠物认领、用户数据等。同时,注重用户界面的友好性和易用性,提供便捷的功能操作和良好的用户体验。总体设计的目标是实现一个稳定、安全、高效的宠物领养平台小程序,满足用户的需求。
4.1系统功能模块设计
通过整体功能模块设计,我们将根据需求分析的结果,将系统的功能划分为不同的模块。每个模块负责实现特定的功能,并与其他模块进行协作。我们将详细定义每个模块的输入、输出、处理逻辑和相互依赖关系。具体的功能模块图如图4.1所示。

图4.1 宠物领养平台小程序功能模块图
4.2数据库设计
数据库设计是系统开发中至关重要的一环,它涉及到数据的组织、存储和管理。在数据库设计中,我们将根据系统的需求设计数据库的概念结构和逻辑结构,包括定义实体、属性、关系和约束等。
4.2.1数据库概念结构设计
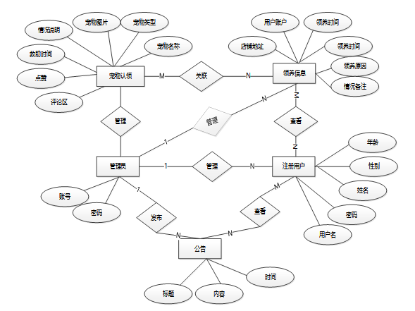
数据库概念结构设计主要涉及数据库的实体和实体之间的关系。通过实体-关系模型或者其他适当的模型,我们将定义系统中涉及的各个实体以及它们之间的联系。下面是整个宠物领养平台小程序的总E-R关系图。

图4.2 宠物领养平台小程序总E-R关系图
4.2.2数据库逻辑结构设计
数据库逻辑结构设计则是在概念结构的基础上,进行具体的数据库表设计。我们将定义每个表的结构、字段和约束,并建立表与表之间的关系。具体如下。
| 编号 | 名称 | 数据类型 | 长度 | 小数位 | 允许空值 | 主键 | 默认值 | 说明 |
| 1 | token_id | int | 10 | 0 | N | Y | 临时访问牌ID | |
| 2 | token | varchar | 64 | 0 | Y | N | 临时访问牌 | |
| 3 | info | text | 65535 | 0 | Y | N | ||
| 4 | maxage | int | 10 | 0 | N | N | 2 | 最大寿命:默认2小时 |
| 5 | create_time | timestamp | 19 | 0 | N | N | CURRENT_TIMESTAMP | 创建时间: |
| 6 | update_time | timestamp | 19 | 0 | N | N | CURRENT_TIMESTAMP | 更新时间: |
| 7 | user_id | int | 10 | 0 | N | N | 0 | 用户编号: |
| 编号 | 名称 | 数据类型 | 长度 | 小数位 | 允许空值 | 主键 | 默认值 | 说明 |
| 1 | adoption_information_id | int | 10 | 0 | N | Y | 领养信息ID | |
| 2 | pet_name | varchar | 64 | 0 | Y | N | 宠物名称 | |
| 3 | pet_type | varchar | 64 | 0 | Y | N | 宠物类型 | |
| 4 | sterilization_situation | varchar | 64 | 0 | Y | N | 绝育情况 | |
| 5 | store_address | varchar | 64 | 0 | Y | N | 店铺地址 | |
| 6 | user_account | int | 10 | 0 | Y | N | 0 | 用户账号 |
| 7 | adoption_time | datetime | 19 | 0 | Y | N | 领养时间 | |
| 8 | reason_for_adoption | text | 65535 | 0 | Y | N | 领养原因 | |
| 9 | situation_notes | text | 65535 | 0 | Y | N | 情况备注 | |
| 10 | examine_state | varchar | 16 | 0 | N | N | 未审核 | 审核状态 |
| 11 | examine_reply | varchar | 16 | 0 | Y | N | 审核回复 | |
| 12 | create_time | datetime | 19 | 0 | N | N | CURRENT_TIMESTAMP | 创建时间 |
| 13 | update_time | timestamp | 19 | 0 | N | N | CURRENT_TIMESTAMP | 更新时间 |
| 编号 | 名称 | 数据类型 | 长度 | 小数位 | 允许空值 | 主键 | 默认值 | 说明 |
| 1 | animal_categories_id | int | 10 | 0 | N | Y | 动物类别ID | |
| 2 | video_classification | varchar | 64 | 0 | Y | N | 动物分类 | |
| 3 | create_time | datetime | 19 | 0 | N | N | CURRENT_TIMESTAMP | 创建时间 |
| 4 | update_time | timestamp | 19 | 0 | N | N | CURRENT_TIMESTAMP | 更新时间 |
| 编号 | 名称 | 数据类型 | 长度 | 小数位 | 允许空值 | 主键 | 默认值 | 说明 |
| 1 | article_id | mediumint | 8 | 0 | N | Y | 文章id:[0,8388607] | |
| 2 | title | varchar | 125 | 0 | N | Y | 标题:[0,125]用于文章和html的title标签中 | |
| 3 | type | varchar | 64 | 0 | N | N | 0 | 文章分类:[0,1000]用来搜索指定类型的文章 |
| 4 | hits | int | 10 | 0 | N | N | 0 | 点击数:[0,1000000000]访问这篇文章的人次 |
| 5 | praise_len | int | 10 | 0 | N | N | 0 | 点赞数 |
| 6 | create_time | timestamp | 19 | 0 | N | N | CURRENT_TIMESTAMP | 创建时间: |
| 7 | update_time | timestamp | 19 | 0 | N | N | CURRENT_TIMESTAMP | 更新时间: |
| 8 | source | varchar | 255 | 0 | Y | N | 来源:[0,255]文章的出处 | |
| 9 | url | varchar | 255 | 0 | Y | N | 来源地址:[0,255]用于跳转到发布该文章的网站 | |
| 10 | tag | varchar | 255 | 0 | Y | N | 标签:[0,255]用于标注文章所属相关内容,多个标签用空格隔开 | |
| 11 | content | longtext | 2147483647 | 0 | Y | N | 正文:文章的主体内容 | |
| 12 | img | varchar | 255 | 0 | Y | N | 封面图 | |
| 13 | description | text | 65535 | 0 | Y | N | 文章描述 |
| 编号 | 名称 | 数据类型 | 长度 | 小数位 | 允许空值 | 主键 | 默认值 | 说明 |
| 1 | type_id | smallint | 5 | 0 | N | Y | 分类ID:[0,10000] | |
| 2 | display | smallint | 5 | 0 | N | N | 100 | 显示顺序:[0,1000]决定分类显示的先后顺序 |
| 3 | name | varchar | 16 | 0 | N | N | 分类名称:[2,16] | |
| 4 | father_id | smallint | 5 | 0 | N | N | 0 | 上级分类ID:[0,32767] |
| 5 | description | varchar | 255 | 0 | Y | N | 描述:[0,255]描述该分类的作用 | |
| 6 | icon | text | 65535 | 0 | Y | N | 分类图标: | |
| 7 | url | varchar | 255 | 0 | Y | N | 外链地址:[0,255]如果该分类是跳转到其他网站的情况下,就在该URL上设置 | |
| 8 | create_time | timestamp | 19 | 0 | N | N | CURRENT_TIMESTAMP | 创建时间: |
| 9 | update_time | timestamp | 19 | 0 | N | N | CURRENT_TIMESTAMP | 更新时间: |
| 编号 | 名称 | 数据类型 | 长度 | 小数位 | 允许空值 | 主键 | 默认值 | 说明 |
| 1 | auth_id | int | 10 | 0 | N | Y | 授权ID: | |
| 2 | user_group | varchar | 64 | 0 | Y | N | 用户组: | |
| 3 | mod_name | varchar | 64 | 0 | Y | N | 模块名: | |
| 4 | table_name | varchar | 64 | 0 | Y | N | 表名: | |
| 5 | page_title | varchar | 255 | 0 | Y | N | 页面标题: | |
| 6 | path | varchar | 255 | 0 | Y | N | 路由路径: | |
| 7 | position | varchar | 32 | 0 | Y | N | 位置: | |
| 8 | mode | varchar | 32 | 0 | N | N | _blank | 跳转方式: |
| 9 | add | tinyint | 3 | 0 | N | N | 1 | 是否可增加: |
| 10 | del | tinyint | 3 | 0 | N | N | 1 | 是否可删除: |
| 11 | set | tinyint | 3 | 0 | N | N | 1 | 是否可修改: |
| 12 | get | tinyint | 3 | 0 | N | N | 1 | 是否可查看: |
| 13 | field_add | text | 65535 | 0 | Y | N | 添加字段: | |
| 14 | field_set | text | 65535 | 0 | Y | N | 修改字段: | |
| 15 | field_get | text | 65535 | 0 | Y | N | 查询字段: | |
| 16 | table_nav_name | varchar | 500 | 0 | Y | N | 跨表导航名称: | |
| 17 | table_nav | varchar | 500 | 0 | Y | N | 跨表导航: | |
| 18 | option | text | 65535 | 0 | Y | N | 配置: | |
| 19 | create_time | timestamp | 19 | 0 | N | N | CURRENT_TIMESTAMP | 创建时间: |
| 20 | update_time | timestamp | 19 | 0 | N | N | CURRENT_TIMESTAMP | 更新时间: |
| 编号 | 名称 | 数据类型 | 长度 | 小数位 | 允许空值 | 主键 | 默认值 | 说明 |
| 1 | claim_information_id | int | 10 | 0 | N | Y | 认领信息ID | |
| 2 | pet_name | varchar | 64 | 0 | Y | N | 宠物名称 | |
| 3 | pet_type | varchar | 64 | 0 | Y | N | 宠物类型 | |
| 4 | rescue_time | datetime | 19 | 0 | Y | N | 救助时间 | |
| 5 | user_account | int | 10 | 0 | Y | N | 0 | 用户账号 |
| 6 | lost_location | varchar | 64 | 0 | Y | N | 走失地点 | |
| 7 | pet_pictures | varchar | 255 | 0 | Y | N | 宠物图片 | |
| 8 | lost_time | datetime | 19 | 0 | Y | N | 走失时间 | |
| 9 | physical_characteristics | text | 65535 | 0 | Y | N | 身形特征 | |
| 10 | situation_description | text | 65535 | 0 | Y | N | 情况说明 | |
| 11 | examine_state | varchar | 16 | 0 | N | N | 未审核 | 审核状态 |
| 12 | examine_reply | varchar | 16 | 0 | Y | N | 审核回复 | |
| 13 | create_time | datetime | 19 | 0 | N | N | CURRENT_TIMESTAMP | 创建时间 |
| 14 | update_time | timestamp | 19 | 0 | N | N | CURRENT_TIMESTAMP | 更新时间 |
| 编号 | 名称 | 数据类型 | 长度 | 小数位 | 允许空值 | 主键 | 默认值 | 说明 |
| 1 | collect_id | int | 10 | 0 | N | Y | 收藏ID: | |
| 2 | user_id | int | 10 | 0 | N | N | 0 | 收藏人ID: |
| 3 | source_table | varchar | 255 | 0 | Y | N | 来源表: | |
| 4 | source_field | varchar | 255 | 0 | Y | N | 来源字段: | |
| 5 | source_id | int | 10 | 0 | N | N | 0 | 来源ID: |
| 6 | title | varchar | 255 | 0 | Y | N | 标题: | |
| 7 | img | varchar | 255 | 0 | Y | N | 封面: | |
| 8 | create_time | timestamp | 19 | 0 | N | N | CURRENT_TIMESTAMP | 创建时间: |
| 9 | update_time | timestamp | 19 | 0 | N | N | CURRENT_TIMESTAMP | 更新时间: |
| 编号 | 名称 | 数据类型 | 长度 | 小数位 | 允许空值 | 主键 | 默认值 | 说明 |
| 1 | comment_id | int | 10 | 0 | N | Y | 评论ID: | |
| 2 | user_id | int | 10 | 0 | N | N | 0 | 评论人ID: |
| 3 | reply_to_id | int | 10 | 0 | N | N | 0 | 回复评论ID:空为0 |
| 4 | content | longtext | 2147483647 | 0 | Y | N | 内容: | |
| 5 | nickname | varchar | 255 | 0 | Y | N | 昵称: | |
| 6 | avatar | varchar | 255 | 0 | Y | N | 头像地址:[0,255] | |
| 7 | create_time | timestamp | 19 | 0 | N | N | CURRENT_TIMESTAMP | 创建时间: |
| 8 | update_time | timestamp | 19 | 0 | N | N | CURRENT_TIMESTAMP | 更新时间: |
| 9 | source_table | varchar | 255 | 0 | Y | N | 来源表: | |
| 10 | source_field | varchar | 255 | 0 | Y | N | 来源字段: | |
| 11 | source_id | int | 10 | 0 | N | N | 0 | 来源ID: |
| 编号 | 名称 | 数据类型 | 长度 | 小数位 | 允许空值 | 主键 | 默认值 | 说明 |
| 1 | forum_id | mediumint | 8 | 0 | N | Y | 论坛id | |
| 2 | display | smallint | 5 | 0 | N | N | 100 | 排序 |
| 3 | user_id | mediumint | 8 | 0 | N | N | 0 | 用户ID |
| 4 | nickname | varchar | 16 | 0 | Y | N | 昵称:[0,16] | |
| 5 | praise_len | int | 10 | 0 | Y | N | 0 | 点赞数 |
| 6 | hits | int | 10 | 0 | N | N | 0 | 访问数 |
| 7 | title | varchar | 125 | 0 | N | N | 标题 | |
| 8 | keywords | varchar | 125 | 0 | Y | N | 关键词 | |
| 9 | description | varchar | 255 | 0 | Y | N | 描述 | |
| 10 | url | varchar | 255 | 0 | Y | N | 来源地址 | |
| 11 | tag | varchar | 255 | 0 | Y | N | 标签 | |
| 12 | img | text | 65535 | 0 | Y | N | 封面图 | |
| 13 | content | longtext | 2147483647 | 0 | Y | N | 正文 | |
| 14 | create_time | timestamp | 19 | 0 | N | N | CURRENT_TIMESTAMP | 创建时间: |
| 15 | update_time | timestamp | 19 | 0 | N | N | CURRENT_TIMESTAMP | 更新时间: |
| 16 | avatar | varchar | 255 | 0 | Y | N | 发帖人头像: | |
| 17 | type | varchar | 64 | 0 | N | N | 0 | 论坛分类:[0,1000]用来搜索指定类型的论坛帖 |
| 编号 | 名称 | 数据类型 | 长度 | 小数位 | 允许空值 | 主键 | 默认值 | 说明 |
| 1 | type_id | smallint | 5 | 0 | N | Y | 分类ID:[0,10000] | |
| 2 | name | varchar | 16 | 0 | N | N | 分类名称:[2,16] | |
| 3 | description | varchar | 255 | 0 | Y | N | 描述:[0,255]描述该分类的作用 | |
| 4 | url | varchar | 255 | 0 | Y | N | 外链地址:[0,255]如果该分类是跳转到其他网站的情况下,就在该URL上设置 | |
| 5 | father_id | smallint | 5 | 0 | N | N | 0 | 上级分类ID:[0,32767] |
| 6 | icon | varchar | 255 | 0 | Y | N | 分类图标: | |
| 7 | create_time | timestamp | 19 | 0 | N | N | CURRENT_TIMESTAMP | 创建时间: |
| 8 | update_time | timestamp | 19 | 0 | N | N | CURRENT_TIMESTAMP | 更新时间: |
| 编号 | 名称 | 数据类型 | 长度 | 小数位 | 允许空值 | 主键 | 默认值 | 说明 |
| 1 | hits_id | int | 10 | 0 | N | Y | 点赞ID: | |
| 2 | user_id | int | 10 | 0 | N | N | 0 | 点赞人: |
| 3 | create_time | timestamp | 19 | 0 | N | N | CURRENT_TIMESTAMP | 创建时间: |
| 4 | update_time | timestamp | 19 | 0 | N | N | CURRENT_TIMESTAMP | 更新时间: |
| 5 | source_table | varchar | 255 | 0 | Y | N | 来源表: | |
| 6 | source_field | varchar | 255 | 0 | Y | N | 来源字段: | |
| 7 | source_id | int | 10 | 0 | N | N | 0 | 来源ID: |
| 编号 | 名称 | 数据类型 | 长度 | 小数位 | 允许空值 | 主键 | 默认值 | 说明 |
| 1 | notice_id | mediumint | 8 | 0 | N | Y | 公告id: | |
| 2 | title | varchar | 125 | 0 | N | N | 标题: | |
| 3 | content | longtext | 2147483647 | 0 | Y | N | 正文: | |
| 4 | create_time | timestamp | 19 | 0 | N | N | CURRENT_TIMESTAMP | 创建时间: |
| 5 | update_time | timestamp | 19 | 0 | N | N | CURRENT_TIMESTAMP | 更新时间: |
| 编号 | 名称 | 数据类型 | 长度 | 小数位 | 允许空值 | 主键 | 默认值 | 说明 |
| 1 | pet_claim_id | int | 10 | 0 | N | Y | 宠物认领ID | |
| 2 | pet_name | varchar | 64 | 0 | Y | N | 宠物名称 | |
| 3 | pet_type | varchar | 64 | 0 | Y | N | 宠物类型 | |
| 4 | pet_pictures | varchar | 255 | 0 | Y | N | 宠物图片 | |
| 5 | situation_description | text | 65535 | 0 | Y | N | 情况说明 | |
| 6 | rescue_time | datetime | 19 | 0 | Y | N | 救助时间 | |
| 7 | hits | int | 10 | 0 | N | N | 0 | 点击数 |
| 8 | praise_len | int | 10 | 0 | N | N | 0 | 点赞数 |
| 9 | create_time | datetime | 19 | 0 | N | N | CURRENT_TIMESTAMP | 创建时间 |
| 10 | update_time | timestamp | 19 | 0 | N | N | CURRENT_TIMESTAMP | 更新时间 |
| 编号 | 名称 | 数据类型 | 长度 | 小数位 | 允许空值 | 主键 | 默认值 | 说明 |
| 1 | pet_education_id | int | 10 | 0 | N | Y | 宠物教学ID | |
| 2 | video_name | varchar | 64 | 0 | Y | N | 视频名称 | |
| 3 | animal_categories | varchar | 64 | 0 | Y | N | 动物类别 | |
| 4 | video_content | varchar | 255 | 0 | Y | N | 视频内容 | |
| 5 | video_cover | varchar | 255 | 0 | Y | N | 视频封面 | |
| 6 | upload_time | datetime | 19 | 0 | Y | N | 上传时间 | |
| 7 | video_theme | text | 65535 | 0 | Y | N | 视频主题 | |
| 8 | hits | int | 10 | 0 | N | N | 0 | 点击数 |
| 9 | praise_len | int | 10 | 0 | N | N | 0 | 点赞数 |
| 10 | create_time | datetime | 19 | 0 | N | N | CURRENT_TIMESTAMP | 创建时间 |
| 11 | update_time | timestamp | 19 | 0 | N | N | CURRENT_TIMESTAMP | 更新时间 |
| 编号 | 名称 | 数据类型 | 长度 | 小数位 | 允许空值 | 主键 | 默认值 | 说明 |
| 1 | pet_information_id | int | 10 | 0 | N | Y | 宠物信息ID | |
| 2 | pet_name | varchar | 64 | 0 | Y | N | 宠物名称 | |
| 3 | pet_type | varchar | 64 | 0 | Y | N | 宠物类型 | |
| 4 | pet_status | varchar | 64 | 0 | Y | N | 宠物状态 | |
| 5 | sterilization_situation | varchar | 64 | 0 | Y | N | 绝育情况 | |
| 6 | pet_pictures | varchar | 255 | 0 | Y | N | 宠物图片 | |
| 7 | pet_habits | text | 65535 | 0 | Y | N | 宠物习性 | |
| 8 | create_time | datetime | 19 | 0 | N | N | CURRENT_TIMESTAMP | 创建时间 |
| 9 | update_time | timestamp | 19 | 0 | N | N | CURRENT_TIMESTAMP | 更新时间 |
| 编号 | 名称 | 数据类型 | 长度 | 小数位 | 允许空值 | 主键 | 默认值 | 说明 |
| 1 | praise_id | int | 10 | 0 | N | Y | 点赞ID: | |
| 2 | user_id | int | 10 | 0 | N | N | 0 | 点赞人: |
| 3 | create_time | timestamp | 19 | 0 | N | N | CURRENT_TIMESTAMP | 创建时间: |
| 4 | update_time | timestamp | 19 | 0 | N | N | CURRENT_TIMESTAMP | 更新时间: |
| 5 | source_table | varchar | 255 | 0 | Y | N | 来源表: | |
| 6 | source_field | varchar | 255 | 0 | Y | N | 来源字段: | |
| 7 | source_id | int | 10 | 0 | N | N | 0 | 来源ID: |
| 8 | status | bit | 1 | 0 | N | N | 1 | 点赞状态:1为点赞,0已取消 |
| 编号 | 名称 | 数据类型 | 长度 | 小数位 | 允许空值 | 主键 | 默认值 | 说明 |
| 1 | regular_users_id | int | 10 | 0 | N | Y | 普通用户ID | |
| 2 | user_name | varchar | 64 | 0 | Y | N | 用户姓名 | |
| 3 | user_gender | varchar | 64 | 0 | Y | N | 用户性别 | |
| 4 | examine_state | varchar | 16 | 0 | N | N | 已通过 | 审核状态 |
| 5 | user_id | int | 10 | 0 | N | N | 0 | 用户ID |
| 6 | create_time | datetime | 19 | 0 | N | N | CURRENT_TIMESTAMP | 创建时间 |
| 7 | update_time | timestamp | 19 | 0 | N | N | CURRENT_TIMESTAMP | 更新时间 |
| 编号 | 名称 | 数据类型 | 长度 | 小数位 | 允许空值 | 主键 | 默认值 | 说明 |
| 1 | slides_id | int | 10 | 0 | N | Y | 轮播图ID: | |
| 2 | title | varchar | 64 | 0 | Y | N | 标题: | |
| 3 | content | varchar | 255 | 0 | Y | N | 内容: | |
| 4 | url | varchar | 255 | 0 | Y | N | 链接: | |
| 5 | img | varchar | 255 | 0 | Y | N | 轮播图: | |
| 6 | hits | int | 10 | 0 | N | N | 0 | 点击量: |
| 7 | create_time | timestamp | 19 | 0 | N | N | CURRENT_TIMESTAMP | 创建时间: |
| 8 | update_time | timestamp | 19 | 0 | N | N | CURRENT_TIMESTAMP | 更新时间: |
| 编号 | 名称 | 数据类型 | 长度 | 小数位 | 允许空值 | 主键 | 默认值 | 说明 |
| 1 | upload_id | int | 10 | 0 | N | Y | 上传ID | |
| 2 | name | varchar | 64 | 0 | Y | N | 文件名 | |
| 3 | path | varchar | 255 | 0 | Y | N | 访问路径 | |
| 4 | file | varchar | 255 | 0 | Y | N | 文件路径 | |
| 5 | display | varchar | 255 | 0 | Y | N | 显示顺序 | |
| 6 | father_id | int | 10 | 0 | Y | N | 0 | 父级ID |
| 7 | dir | varchar | 255 | 0 | Y | N | 文件夹 | |
| 8 | type | varchar | 32 | 0 | Y | N | 文件类型 |
| 编号 | 名称 | 数据类型 | 长度 | 小数位 | 允许空值 | 主键 | 默认值 | 说明 |
| 1 | user_id | mediumint | 8 | 0 | N | Y | 用户ID:[0,8388607]用户获取其他与用户相关的数据 | |
| 2 | state | smallint | 5 | 0 | N | N | 1 | 账户状态:[0,10](1可用|2异常|3已冻结|4已注销) |
| 3 | user_group | varchar | 32 | 0 | Y | N | 所在用户组:[0,32767]决定用户身份和权限 | |
| 4 | login_time | timestamp | 19 | 0 | N | N | CURRENT_TIMESTAMP | 上次登录时间: |
| 5 | phone | varchar | 11 | 0 | Y | N | 手机号码:[0,11]用户的手机号码,用于找回密码时或登录时 | |
| 6 | phone_state | smallint | 5 | 0 | N | N | 0 | 手机认证:[0,1](0未认证|1审核中|2已认证) |
| 7 | username | varchar | 16 | 0 | N | N | 用户名:[0,16]用户登录时所用的账户名称 | |
| 8 | nickname | varchar | 16 | 0 | Y | N | 昵称:[0,16] | |
| 9 | password | varchar | 64 | 0 | N | N | 密码:[0,32]用户登录所需的密码,由6-16位数字或英文组成 | |
| 10 | | varchar | 64 | 0 | Y | N | 邮箱:[0,64]用户的邮箱,用于找回密码时或登录时 | |
| 11 | email_state | smallint | 5 | 0 | N | N | 0 | 邮箱认证:[0,1](0未认证|1审核中|2已认证) |
| 12 | avatar | varchar | 255 | 0 | Y | N | 头像地址:[0,255] | |
| 13 | open_id | varchar | 255 | 0 | Y | N | 针对获取用户信息字段 | |
| 14 | create_time | timestamp | 19 | 0 | N | N | CURRENT_TIMESTAMP | 创建时间: |
| 15 | vip_level | varchar | 255 | 0 | Y | N | 会员等级 | |
| 16 | vip_discount | double | 11 | 2 | Y | N | 0.00 | 会员折扣 |
表user_group (用户组:用于用户前端身份和鉴权)
| 编号 | 名称 | 数据类型 | 长度 | 小数位 | 允许空值 | 主键 | 默认值 | 说明 |
| 1 | group_id | mediumint | 8 | 0 | N | Y | 用户组ID:[0,8388607] | |
| 2 | display | smallint | 5 | 0 | N | N | 100 | 显示顺序:[0,1000] |
| 3 | name | varchar | 16 | 0 | N | N | 名称:[0,16] | |
| 4 | description | varchar | 255 | 0 | Y | N | 描述:[0,255]描述该用户组的特点或权限范围 | |
| 5 | source_table | varchar | 255 | 0 | Y | N | 来源表: | |
| 6 | source_field | varchar | 255 | 0 | Y | N | 来源字段: | |
| 7 | source_id | int | 10 | 0 | N | N | 0 | 来源ID: |
| 8 | register | smallint | 5 | 0 | Y | N | 0 | 注册位置: |
| 9 | create_time | timestamp | 19 | 0 | N | N | CURRENT_TIMESTAMP | 创建时间: |
| 10 | update_time | timestamp | 19 | 0 | N | N | CURRENT_TIMESTAMP | 更新时间: |
第5章 关键模块的设计与实现
5.1登录模块
用户登录界面用于已注册用户进行账号登录,用户需要输入正确的用户名和密码才能成功登录系统。登录界面应对用户的输入进行验证,并提供密码找回或重新注册的选项。界面如下图所示。其主界面展示如下图4.1所示。

图5.1 登录界面图
登录代码如下:
public class LoginInterceptor implements HandlerInterceptor {
private String tokenName = "x-auth-token";
@Override
public boolean preHandle(HttpServletRequest request, HttpServletResponse response, Object handler) throws Exception {
String token = request.getHeader(this.tokenName);
setHeader(request, response);
log.info("[请求接口] - {} , [请求类型] - {}",request.getRequestURL().toString(),request.getMethod());
private void setHeader(HttpServletRequest request, HttpServletResponse response) {
response.setHeader("Access-control-Allow-Origin", request.getHeader("Origin"));
response.setHeader("Access-Control-Allow-Methods", "GET, HEAD, POST, PUT, DELETE, TRACE, OPTIONS, PATCH");
response.setHeader("Access-Control-Allow-Credentials", "true");
response.setHeader("Access-Control-Allow-Headers", request.getHeader("Access-Control-Request-Headers"));
response.setHeader("Access-Control-Max-Age", "1800");
response.setHeader("Content-Type", "application/json;charset=UTF-8");
response.setStatus(HttpStatus.OK.value());
}
5.2注册模块
用户注册界面用于新用户进行账号注册,用户需要填写必要的个人信息并选择合适的用户名和密码。注册界面应该进行输入验证和数据格式检查,确保用户提供有效的信息。界面如下图所示。其主界面展示如下图5.2所示。

图5.2 注册界面图
注册代码如下:
@PostMapping("register")
public Map<String, Object> signUp(HttpServletRequest request) throws IOException {
Map<String, String> query = new HashMap<>();
Map<String,Object> map = service.readBody(request.getReader());
query.put("username",String.valueOf(map.get("username")));
List list = service.selectBaseList(service.select(query, new HashMap<>()));
if (list.size()>0){
return error(30000, "用户已存在");
}
map.put("password",service.encryption(String.valueOf(map.get("password"))));
service.insert(map);
return success(1);
}
5.3宠物认领模块
宠物认领:当用户点击下方导航栏“宠物认领”这一菜单按钮,会显示管理员在后台发布的所有的宠物认领,可以查看详情,进行宠物认领、收藏、点赞、评论等。界面如下图所示。

图5.3 宠物认领查看界面图
宠物认领管理:点击“宠物认领”这个菜单,可以查看到所有宠物认领详情,可以进行增删改查等操作。界面如下图所示。

图5.4 宠物认领界面图
5.4 宠物教学模块
宠物教学:当用户点击下方导航栏“宠物教学”这一菜单按钮,可以查看详情,进行相对应操作等。界面如下图所示。

图5.5 宠物教学查看界面图
宠物教学管理:可以查看到所有宠物教学详情,进行查询,添加、删除等操作。界面如下图所示。

图5.6宠物教学管理界面图
5.5宠物资讯模块
宠物资讯:点击“宠物资讯”这个菜单,可以查看到所有宠物资讯信息详情,进行点赞、收藏、评论等操作。界面如下图所示。

图5.7 宠物资讯界面图
宠物资讯:可以查看到宠物资讯详情,进行查询,添加、删除等操作,界面如下图所示。

图5.8 宠物资讯界面图
5.6 系统用户界面
系统用户:包括用户账号的添加、编辑和删除操作,可以查看用户信息、修改用户权限、冻结或解冻用户账号等。界面如下图所示。

图5.9系统用户界面图
系统用户关键代码:
@TableName("user_group")
@Data
@EqualsAndHashCode(callSuper = false)
public class UserGroup implements Serializable {
private static final long serialVersionUID = 968356951391304707L;
}
5.7个人信息界面
个人信息:点击“个人信息”按钮,可以对个人的头像、昵称、手机号码等信息进行更新,界面如下图所示。

图5.10个人信息界面图
第6章系统测试
6.1测试的目的
测试目的是为了验证系统的功能、性能和稳定性,以确保系统在实际应用中能够达到预期的要求。通过测试,可以发现潜在的问题和缺陷,并及时进行修复和改进。测试还可以评估系统的可靠性、安全性和用户体验,以提供一个高质量和可信赖的产品。此外,测试也有助于验证系统是否满足用户需求和预期,是否符合相应的标准和规范。总之,测试的目的是为了确保系统的质量和可靠性,从而为用户提供良好的使用体验和价值。
6.2系统部分测试
表61 用户注册测试用例
| 测试编号 | 测试内容 | 预期结果 |
| TC-001 | 输入有效信息 | 注册成功,跳转到登录页面 |
| TC-002 | 输入已存在账号 | 显示账号已存在的提示信息 |
| TC-003 | 输入无效信息 | 显示注册失败的提示信息,要求重新输入有效信息 |
表6.2 用户登录测试用例
| 测试编号 | 测试内容 | 预期结果 |
| TC-004 | 输入正确的账号密码 | 登录成功,跳转到个人主页 |
| TC-005 | 输入错误的账号密码 | 显示登录失败的提示信息,要求重新输入正确的账号密码 |
表6.3 修改密码测试用例
| 测试编号 | 测试内容 | 预期结果 |
| TC-006 | 输入有效密码 | 密码修改成功,显示修改成功的提示信息 |
| TC-007 | 输入无效密码 | 显示密码无效的提示信息,要求重新输入有效密码 |
| TC-008 | 输入错误原密码 | 显示原密码错误的提示信息,要求重新输入正确原密码 |
表6.4 宠物资讯测试用例
| 测试编号 | 测试内容 | 预期结果 |
| TC-009 | 输入有效的宠物资讯信息 | 宠物资讯成功,显示记录成功的提示信息 |
| TC-010 | 输入无效的宠物资讯信息 | 显示记录失败的提示信息,要求重新输入有效信息 |
表6.5 查看通知公告测试用例
| 测试编号 | 测试内容 | 预期结果 |
| TC-014 | 点击查看通知公告 | 显示通知公告页面,展示相关的文章、新闻等内容 |
| TC-015 | 选择其他分类 | 显示所选分类下的相关文章、新闻等内容 |
| TC-016 | 无可用通知公告信息 | 显示暂无通知公告的提示信息,提醒用户重新选择分类 |
6.3系统测试结果
综上所述,宠物领养平台小程序在功能测试中表现良好,通过了所有测试用例。系统提供的用户注册、登录、修改密码、宠物资讯、查看通知公告等主要功能都能正常运行,并能够给出预期的提示信息和结果。然而,为了确保系统的全面稳定性和质量,仍建议进行更多的综合性测试,包括性能测试、安全性测试和用户体验测试等,以进一步验证和改进系统的功能和性能。
经过对SSM宠物领养平台小程序的深入探索与实践,我们成功构建了一个功能强大、操作便捷的领养服务平台。该平台充分融合了SSM技术的先进特性,不仅实现了宠物信息的详尽展示与精准匹配,还优化了领养流程,为用户提供了更加流畅、高效的领养体验。同时,我们注重用户体验与数据安全,通过加强数据加密和用户隐私保护措施,确保用户信息的安全可靠。
在平台实践过程中,我们积极收集用户反馈,不断优化平台功能,提升服务质量。通过平台的推广与应用,越来越多的宠物爱好者得以找到心仪的宠物伴侣,而待领养宠物也得以获得更多的关注和救助机会。
然而,我们也清醒地认识到,SSM宠物领养平台小程序在发展过程中仍面临一些挑战。数据安全、用户隐私保护等问题仍需我们持续关注与改进,以应对不断变化的网络安全威胁。此外,随着技术的不断进步和用户需求的变化,我们也需要不断创新,完善平台功能,提升用户体验。
综上所述,SSM宠物领养平台小程序的研究与实践取得了显著的成果,为宠物领养服务的创新与发展注入了新的活力。我们将继续努力,不断优化平台,为更多宠物爱好者和待领养宠物提供更为优质、安全的服务。
[1]李卓,王珂,姜丽媛. “互联网+”农业视角下的电商助农小程序商城研究——以“稷原丰村”微信小程序为例 [J]. 商场现代化, 2024, (07): 24-26. DOI:10.14013/j.cnki.scxdh.2024.07.002.
[2]Johnson C ,Moore K ,Johnson D . Maturing the concept of small-scale mining (SSM) in the Global North using concept evaluation criteria on the placer mining industry in Yukon, Canada [J]. Resources Policy, 2024, 91 104978-.
[3]高敏钦. 基于微信小程序的智慧校园平台设计 [J]. 河北软件职业技术学院学报, 2024, 26 (01): 12-15. DOI:10.13314/j.cnki.jhbsi.2024.01.017.
[4]资佳阳,周灵,曾亚光. 基于微信小程序的眼科参数检测系统设计 [J]. 现代信息科技, 2024, 8 (06): 1-6. DOI:10.19850/j.cnki.2096-4706.2024.06.001.
[5]刘霞,孔昊昱,史嘉豪. 传统壁画色彩数字化采集及管理小程序构建研究 [J]. 包装工程, 2024, 45 (06): 349-355+370. DOI:10.19554/j.cnki.1001-3563.2024.06.037.
[6]QianJun L ,JingJing Z ,RuiChao Y , et al. WeChat mini program in laboratory biosafety education among medical students at Guangzhou Medical University: a mixed method study of feasibility and usability [J]. BMC Medical Education, 2024, 24 (1): 305-305.
[7]宋蕙帆. 基于SSM的精准就业服务平台设计与实现 [J]. 科技创新与应用, 2024, 14 (08): 102-105. DOI:10.19981/j.CN23-1581/G3.2024.08.023.
[8]陈佳乐. 基于微信小程序的图书馆座位预约系统 [J]. 电脑编程技巧与维护, 2024, (03): 63-65+75. DOI:10.16184/j.cnki.comprg.2024.03.021.
[9]王佳,夏云飞,刘玥濛,等. 基于微信小程序的红色文旅线上平台开发 [J]. 电脑编程技巧与维护, 2024, (03): 66-68+75. DOI:10.16184/j.cnki.comprg.2024.03.020.
[10]吕玫霞,张海韬,丁洁琼,等. 基于SSM框架的交通气象站监控系统 [J]. 中国交通信息化, 2024, (S1): 389-391+400. DOI:10.13439/j.cnki.itsc.2024.S1.102.
[11]林红. 基于SSM的共享单车管理系统设计 [J]. 现代信息科技, 2024, 8 (05): 17-20+26. DOI:10.19850/j.cnki.2096-4706.2024.05.004.
[12]Vanderloo M L ,Saravanamuttoo K ,Bruijns A B , et al. Corrigendum to “Parents' attitudes regarding their children's play during COVID-19: Impact of socioeconomic status and urbanicity”. [SSM - Popul. Health. (24) (2023) 101-549] [J]. SSM - Population Health, 2024, 25 101628-.
[13]申娇娣. 基于SSM框架的大学生创新创业申报系统构建 [J]. 中国新技术新产品, 2024, (03): 27-30. DOI:10.13612/j.cnki.cntp.2024.03.018.
[14]粟梁. 基于Java的汽车租赁管理系统 [J]. 电脑编程技巧与维护, 2024, (01): 43-45+52. DOI:10.16184/j.cnki.comprg.2024.01.035.
[15]高俊杰,孙鹏霞,刘义汉,等. 基于SSM的网上订餐管理系统 [J]. 软件, 2024, 45 (01): 168-173.
[16]Wu J ,Chen N ,Xia H , et al. Design and application of a game‐based WeChat mini‐program for screening cognitive impairments in Chinese older adults [J]. Alzheimer's & Dementia, 2023, 19 (S11):
[17]Wu J ,Chen N ,Xia H , et al. Design and development of the intelligent voice recognition‐based cognitive assessment WeChat mini‐program [J]. Alzheimer's & Dementia, 2023, 19 (S11):
[18]袁爱平,陈畅,孙士兵,等. 基于SSM框架的高校学生信息管理系统设计与实现 [J]. 工业控制计算机, 2023, 36 (12): 127-129.
[19]费天乐,刘君. 宠物领养一站式服务平台可行性及运行模式研究 [J]. 国际公关, 2023, (12): 170-172. DOI:10.16645/j.cnki.cn11-5281/c.2023.12.003.
[20]吴文洋,刘世宇. 基于B/S架构宠物领养管理系统设计 [J]. 软件, 2020, 41 (11): 85-87.
致谢
在SSM宠物领养平台小程序的研究与实践过程中,我衷心感谢所有给予我支持与帮助的人。首先,我要感谢我的导师,是您的悉心指导和无私教诲,让我能够顺利完成这一研究工作。同时,我也要感谢团队成员们的辛勤付出和默契配合,是大家的共同努力才使得平台得以成功构建并投入使用。此外,我还要感谢学校和相关部门为我们提供了良好的研究环境和资源,使得我们能够专注于研究工作。最后,我要特别感谢家人和朋友们一直以来的鼓励与支持,是你们的陪伴让我更加坚定地走上了这条研究之路。在此,我再次向所有关心和支持我的人表示衷心的感谢!
1922

被折叠的 条评论
为什么被折叠?



