摘要
随着信息技术的飞速发展,高校体育场地预约管理正迎来全新的变革。传统的场地预约方式不仅效率低下,而且容易出现信息不对称等问题,无法满足师生们日益增长的运动需求。为了提升预约效率,优化服务体验,我们基于Springboot框架和微信小程序技术,研发了高校体育场地预约系统。
该系统充分利用Springboot框架的高效、稳定、易扩展的特性,构建了后端服务,实现了场地信息的统一管理、预约规则的设置以及用户权限的控制等功能。同时,结合微信小程序的便捷性和普及性,我们将场地预约、查询、管理等功能集成于手机端,让师生们可以随时随地通过微信完成预约操作,无需额外安装APP,极大地提高了使用的便捷性。
通过Springboot与微信小程序的结合,我们成功打造了一款功能强大、操作简便的高校体育场地预约系统。该系统不仅能够解决传统预约方式中存在的问题,还能够提升预约效率,优化服务体验,为师生们提供更加高效、便捷的运动场地预约服务。我们相信,这一创新性的尝试将为高校体育场地管理带来革命性的变革,推动高校体育活动的健康发展。
关键词: 高校体育场地预约系统 ;SpringBoot框架;Mysql数据库
With the rapid development of information technology, the appointment management of sports venues in universities is undergoing a new transformation. The traditional venue reservation method is not only inefficient, but also prone to problems such as information asymmetry, which cannot meet the growing sports needs of teachers and students. In order to improve reservation efficiency and optimize service experience, we have developed a university sports venue reservation system based on the Springboot framework and WeChat mini program technology.
The system fully utilizes the efficient, stable, and easily scalable features of the Springboot framework to build backend services, achieving unified management of venue information, setting of appointment rules, and control of user permissions. At the same time, combining the convenience and popularity of WeChat mini programs, we have integrated functions such as venue reservation, query, and management into the mobile end, allowing teachers and students to complete reservation operations anytime and anywhere through WeChat without the need for additional app installation, greatly improving the convenience of use.
Through the combination of Springboot and WeChat mini program, we have successfully developed a powerful and easy-to-use university sports venue reservation system. This system can not only solve the problems existing in traditional reservation methods, but also improve reservation efficiency, optimize service experience, and provide more efficient and convenient sports venue reservation services for teachers and students. We believe that this innovative attempt will bring revolutionary changes to the management of sports venues in universities and promote the healthy development of sports activities in universities.
Keywords: University sports venue reservation system; SpringBoot framework; MySQL database
目录
1.1选题背景及意义
随着移动互联网技术的快速发展,微信小程序作为一种轻量级应用,已经深入人们的日常生活。在高校体育场地管理方面,传统的预约方式往往受限于时间和地点,无法满足师生们灵活多变的运动需求。因此,基于微信小程序的高校体育场地预约系统的研发显得尤为重要。
本系统对高校体育场地管理现状的深入分析与思考,旨在通过信息化手段解决传统预约方式中的痛点问题。通过微信小程序,师生们可以随时随地查看场地信息、发起预约请求,极大地提高了预约的便捷性和效率。同时,系统还可以根据场地使用情况进行智能调度,优化场地资源配置,提高场地利用率。本系统不仅能够提升高校体育场地管理的水平,还能够为师生们提供更加优质、高效的运动服务体验。通过这一系统的应用,可以促进高校体育活动的普及和发展,增强师生们的身体健康意识,推动校园文化的繁荣与发展。
1.2国内外研究概况
随着移动互联网技术的迅猛发展和智能设备的普及,微信小程序以其轻量级、易使用、无需下载安装等特点,迅速成为了人们日常生活的重要组成部分。在高校体育场地管理方面,微信小程序的应用为场地预约带来了革命性的变化。
在国内,众多高校开始积极探索基于微信小程序的体育场地预约系统。这些系统通过整合高校内部的场地资源信息,实现了在线预约、查询、管理等功能。师生们可以通过微信小程序轻松预约所需的体育场地,避免了传统预约方式中的繁琐步骤和时间限制。同时,系统还可以根据场地的使用情况,进行智能调度和优化,提高了场地的利用率。这些实践案例不仅为高校体育场地管理提供了有益的参考,也推动了相关技术的创新和发展。
在国外,尤其是发达国家的高校中,基于移动应用的体育场地预约系统已经相对成熟。这些系统不仅具备基本的预约和管理功能,还融入了数据分析、智能推荐等先进技术,为师生提供了更加个性化、智能化的服务体验。国外高校在场地预约系统的研究与应用方面积累了丰富的经验,为我国高校在这一领域的发展提供了宝贵的借鉴。
综上所述,基于微信小程序的高校体育场地预约系统在国内外均得到了广泛的研究和应用。这些系统通过整合高校场地资源、优化预约流程、提供个性化服务等方式,为高校体育场地管理带来了显著的改进和提升。未来,随着技术的不断进步和应用场景的不断拓展,这一领域的研究和实践将会更加深入和广泛。
1.3论文结构安排
第一章:引言,介绍研究背景和动机,概述研究目的和意义,概括国内外研究现状,并提供论文结构概述。
第二章:系统需求分析,通过用户需求分析和功能需求分析,明确用户对系统的需求和系统应具备的功能。
第三章:系统设计,设计系统架构,包括选择合适的架构模式和数据库设计,以及各个模块的详细设计。
第四章:系统实现,选择合适的技术工具和框架,逐一实现各个模块,建立数据库连接并实现前端界面开发。
第五章:系统测试,进行单元测试、集成测试和整体系统测试,确保系统功能的正确性、协调性和稳定性。
第六章,总结,总结研究工作的主要内容和成果,评价系统的优点和不足,并提出改进和进一步研究的建议,强调研究的意义和影响。
2.1系统可行性分析
2.1.1技术可行性分析
在技术可行性方面,基于微信小程序的高校体育场地预约系统采用Mysql数据库作为数据存储介质,并利用IDEA、Tomcat等开发工具进行系统的搭建和部署。同时,使用springboot框架进行开发,该框架具有良好的可扩展性和维护性,能够简化开发过程并提高系统的性能和稳定性。这些技术选择是成熟且广泛应用的,能够满足项目的需求。
2.1.2经济可行性分析
从经济角度来看,基于微信小程序的高校体育场地预约系统具备良好的经济可行性。小程序开发相对较低成本,不需要单独开发独立的移动应用程序,减少了开发和维护的成本。同时,Spring Boot框架提供了免费且开源的开发工具和库,降低了开发成本。此外,MySQL作为开源数据库管理系统,没有额外的购买和使用费用,可以降低系统的运行成本。
2.1.3操作可行性分析
在操作可行性方面,我们参考了其他成功案例,并对用户界面和功能进行了系统分析。通过以人为本的设计原则,简化了操作流程,使得具备基本计算机知识的用户能够轻松上手。同时,我们也提供了清晰的用户指南和帮助文档,以支持用户的操作和使用。
2.2系统需求分析
2.2.1功能需求分析
基于微信小程序的高校体育场地预约系统划分为了用户管理模块和管理员模块这两大部分。
注册用户功能:
(1)登录:基于微信小程序的高校体育场地预约系统前台注册后的用户是可以通过自己的账户名和密码进行登录的,当用户输入完整的自己的账户名和密码后,点击“登录”按钮后,将会首先验证输入的有没有空数据,再次验证输入的账户名+密码和数据库中当前保存的用户信息是否一致,只有在一致后将会登录成功并自动跳转到基于微信小程序的高校体育场地预约系统的首页中;否则将会提示相应错误信息。
(2)体育资讯:当用户点击下方导航栏“体育资讯”这一菜单按钮,会显示管理员在后台发布的所有的体育资讯信息,可以查看详情,进行收藏、点赞、评论等。
(3)网站公告:当用户点击下方导航栏“网站公告”这一菜单按钮,会显示管理员在后台发布的所有的网站公告信息,可以查看详情,进行收藏、点赞、评论等。
(4)场地信息:当用户点击下方导航栏“场地信息”这一菜单按钮,会显示管理员在后台发布的所有的场地信息,可以查看详情,进行预约、点赞、收藏、评论等。
(5)我的模块:普通用户在前台点击“我的”可以对用户的基本信息、收藏、预约信息、修改记录、取消记录等信息进行管理。
管理员端:
(1)系统用户:包括用户账号的添加、编辑和删除操作,可以查看用户信息、修改用户权限、冻结或解冻用户账号等。
(2)系统管理:当管理员点击“系统管理”时,可查看轮播图管理,如需添加新的轮播图,点击右侧“新增”按钮,上传图片,输入标题,点击“确认”按钮进行添加。
(3)公告信息管理:当管理员点击“公告信息管理”时,可查看公告信息,如需添加新的公告信息,点击左侧“添加”按钮,输入标题和正文,点击“提交”按钮进行添加。同时可对公告信息进行增删改查。
(4)资源管理:进入后台首页工具栏点击“资源管理”这个按钮可以查看所有新闻列表、分类列表等信息,可以进行详情查看、删除、查看评论等操作。
(5)预约信息管理:点击“预约信息”这个菜单,可以查看到预约信息,进行查询,添加、删除等操作。
(6)取消记录管理:点击“取消记录管理”这个菜单,可以查看到取消记录,进行查询,添加、删除等操作。
(7)个人信息:管理员点击“个人信息”按钮,可以对个人的头像、昵称、手机号码等信息进行更新。
(7)修改密码:管理员点击“修改密码”按钮,可以对登录密码进行更改,首先输入原密码,然后再输入新密码和确认密码,当原密码正确,输入两次新密码一致,
2.2.2非功能性需求分析
非功能性分析旨在评估基于微信小程序的高校体育场地预约系统的非功能需求和性能要求。通过对性能、可靠性、安全性、可用性和扩展性等方面进行评估,确保平台能够满足用户和系统运行的要求。具体如下3-1表格中:
表2.1 基于微信小程序的高校体育场地预约系统非功能需求表
| 非功能性要求 | 说明 |
| 性能 | 评估响应时间、并发用户数、吞吐量等指标,以确保平台稳定高效地运行。 |
| 可靠性 | 评估系统的稳定性、容错能力和数据完整性,保障系统在故障情况下正常运行。 |
| 安全性 | 评估用户身份认证、数据加密和访问控制等,保护用户信息和交易的安全。 |
| 可用性 | 评估系统的稳定性、故障处理能力和用户界面友好性,提供良好的用户体验。 |
| 扩展性 | 评估系统的可扩展性和灵活性,以便根据需求进行功能扩展和升级。 |
2.3系统用例分析
系统用例分析是对基于微信小程序的高校体育场地预约系统中各个功能模块的用户需求和行为进行分析,以识别和描述不同的用户用例。通过系统用例分析,可以深入了解用户在平台上的操作流程,为系统设计和开发提供指导,并确保平台能够满足用户的需求和期望。
基于微信小程序的高校体育场地预约系统中用户角色用例图如图2.1所示:

图2.1用户角色用例图
基于微信小程序的高校体育场地预约系统中管理员用例图如图2.2所示:

图2.2 管理员用例图
2.4本章小结
在系统分析的章节中,我们通过可行性分析、功能分析和系统用例分析等方法,全面评估了基于微信小程序的高校体育场地预约系统的可行性、功能需求以及用户需求。这些分析为后续的系统设计和开发提供了重要的指导和决策依据,确保平台能够满足用户需求,并实现预期目标和效益。
基于微信小程序的高校体育场地预约系统总体设计包括系统架构、数据库设计、用户界面设计等方面。通过三层架构模式,确保系统的可靠性和可扩展性。设计规范化的数据库结构,以存储和管理体育资讯、用户数据等。同时,注重用户界面的友好性和易用性,提供便捷的功能操作和良好的用户体验。总体设计的目标是实现一个稳定、安全、高效的基于微信小程序的高校体育场地预约系统,满足用户的需求。
3.1系统架构设计
在系统架构设计中,我们将确定系统的整体结构和组件之间的关系。这包括选择适当的架构风格,划分系统的层次结构,并定义各个模块的职责和交互方式。架构图如下图所示。

图3-1基于微信小程序的高校体育场地预约系统架构设计图
表现层(Presentation Layer):负责与用户进行交互,将系统的功能和数据以易于理解和操作的方式展示给用户。通常包括用户界面、页面设计和用户输入验证等。
业务逻辑层(Business Logic Layer):处理系统的核心业务逻辑,包括对用户请求的处理、业务规则的执行以及数据的处理和转换。它独立于表现层和数据层,实现了业务逻辑的封装和复用。
数据层(Data Layer):负责数据的存储、访问和管理,包括数据库和持久化机制。数据层提供了对数据的增删改查操作,并与业务逻辑层进行交互,使系统能够有效地存储和检索数据。
这三个层次相互独立,通过明确的接口和协议进行通信,实现了系统的模块化和可扩展性。表现层负责将用户的请求传递给业务逻辑层,业务逻辑层处理请求并返回结果,最后数据层负责与数据库交互并提供数据支持。这种分层架构有助于实现系统的可维护性、灵活性和可测试性。
3.2系统功能模块设计
通过整体功能模块设计,我们将根据需求分析的结果,将系统的功能划分为不同的模块。每个模块负责实现特定的功能,并与其他模块进行协作。我们将详细定义每个模块的输入、输出、处理逻辑和相互依赖关系。具体的功能模块图如图3.1所示。

图3.1 基于微信小程序的高校体育场地预约系统功能模块图
3.3数据库设计
数据库设计是系统开发中至关重要的一环,它涉及到数据的组织、存储和管理。在数据库设计中,我们将根据系统的需求设计数据库的概念结构和逻辑结构,包括定义实体、属性、关系和约束等。
3.3.1数据库概念结构设计
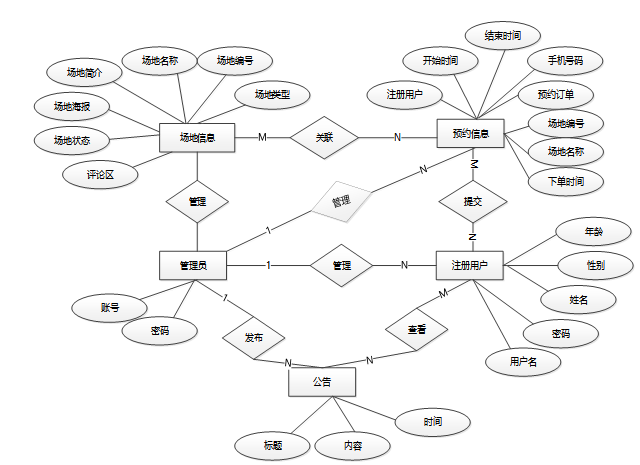
数据库概念结构设计主要涉及数据库的实体和实体之间的关系。通过实体-关系模型或者其他适当的模型,我们将定义系统中涉及的各个实体以及它们之间的联系。下面是整个基于微信小程序的高校体育场地预约系统的总E-R关系图。

图3.2 基于微信小程序的高校体育场地预约系统总E-R关系图
3.3.2数据库逻辑结构设计
数据库逻辑结构设计则是在概念结构的基础上,进行具体的数据库表设计。我们将定义每个表的结构、字段和约束,并建立表与表之间的关系。具体如下。
| 编号 | 名称 | 数据类型 | 长度 | 小数位 | 允许空值 | 主键 | 默认值 | 说明 |
| 1 | token_id | int | 10 | 0 | N | Y | 临时访问牌ID | |
| 2 | token | varchar | 64 | 0 | Y | N | 临时访问牌 | |
| 3 | info | text | 65535 | 0 | Y | N | ||
| 4 | maxage | int | 10 | 0 | N | N | 2 | 最大寿命:默认2小时 |
| 5 | create_time | timestamp | 19 | 0 | N | N | CURRENT_TIMESTAMP | 创建时间: |
| 6 | update_time | timestamp | 19 | 0 | N | N | CURRENT_TIMESTAMP | 更新时间: |
| 7 | user_id | int | 10 | 0 | N | N | 0 | 用户编号: |
表appointment_information (预约信息)
| 编号 | 名称 | 数据类型 | 长度 | 小数位 | 允许空值 | 主键 | 默认值 | 说明 |
| 1 | appointment_information_id | int | 10 | 0 | N | Y | 预约信息ID | |
| 2 | registered_users | int | 10 | 0 | Y | N | 0 | 注册用户 |
| 3 | user_name | varchar | 64 | 0 | Y | N | 用户姓名 | |
| 4 | mobile_phone_number | varchar | 64 | 0 | Y | N | 手机号码 | |
| 5 | appointment_order | varchar | 64 | 0 | Y | N | 预约订单 | |
| 6 | site_number | varchar | 64 | 0 | Y | N | 场地编号 | |
| 7 | venue_name | varchar | 64 | 0 | Y | N | 场地名称 | |
| 8 | site_type | varchar | 64 | 0 | Y | N | 场地类型 | |
| 9 | order_time | datetime | 19 | 0 | Y | N | 下单时间 | |
| 10 | start_time | datetime | 19 | 0 | Y | N | 开始时间 | |
| 11 | end_time | datetime | 19 | 0 | Y | N | 结束时间 | |
| 12 | appointment_remarks | text | 65535 | 0 | Y | N | 预约备注 | |
| 13 | examine_state | varchar | 16 | 0 | N | N | 未审核 | 审核状态 |
| 14 | examine_reply | varchar | 16 | 0 | Y | N | 审核回复 | |
| 15 | create_time | datetime | 19 | 0 | N | N | CURRENT_TIMESTAMP | 创建时间 |
| 16 | update_time | timestamp | 19 | 0 | N | N | CURRENT_TIMESTAMP | 更新时间 |
| 编号 | 名称 | 数据类型 | 长度 | 小数位 | 允许空值 | 主键 | 默认值 | 说明 |
| 1 | article_id | mediumint | 8 | 0 | N | Y | 文章id:[0,8388607] | |
| 2 | title | varchar | 125 | 0 | N | Y | 标题:[0,125]用于文章和html的title标签中 | |
| 3 | type | varchar | 64 | 0 | N | N | 0 | 文章分类:[0,1000]用来搜索指定类型的文章 |
| 4 | hits | int | 10 | 0 | N | N | 0 | 点击数:[0,1000000000]访问这篇文章的人次 |
| 5 | praise_len | int | 10 | 0 | N | N | 0 | 点赞数 |
| 6 | create_time | timestamp | 19 | 0 | N | N | CURRENT_TIMESTAMP | 创建时间: |
| 7 | update_time | timestamp | 19 | 0 | N | N | CURRENT_TIMESTAMP | 更新时间: |
| 8 | source | varchar | 255 | 0 | Y | N | 来源:[0,255]文章的出处 | |
| 9 | url | varchar | 255 | 0 | Y | N | 来源地址:[0,255]用于跳转到发布该文章的网站 | |
| 10 | tag | varchar | 255 | 0 | Y | N | 标签:[0,255]用于标注文章所属相关内容,多个标签用空格隔开 | |
| 11 | content | longtext | 2147483647 | 0 | Y | N | 正文:文章的主体内容 | |
| 12 | img | varchar | 255 | 0 | Y | N | 封面图 | |
| 13 | description | text | 65535 | 0 | Y | N | 文章描述 |
| 编号 | 名称 | 数据类型 | 长度 | 小数位 | 允许空值 | 主键 | 默认值 | 说明 |
| 1 | type_id | smallint | 5 | 0 | N | Y | 分类ID:[0,10000] | |
| 2 | display | smallint | 5 | 0 | N | N | 100 | 显示顺序:[0,1000]决定分类显示的先后顺序 |
| 3 | name | varchar | 16 | 0 | N | N | 分类名称:[2,16] | |
| 4 | father_id | smallint | 5 | 0 | N | N | 0 | 上级分类ID:[0,32767] |
| 5 | description | varchar | 255 | 0 | Y | N | 描述:[0,255]描述该分类的作用 | |
| 6 | icon | text | 65535 | 0 | Y | N | 分类图标: | |
| 7 | url | varchar | 255 | 0 | Y | N | 外链地址:[0,255]如果该分类是跳转到其他网站的情况下,就在该URL上设置 | |
| 8 | create_time | timestamp | 19 | 0 | N | N | CURRENT_TIMESTAMP | 创建时间: |
| 9 | update_time | timestamp | 19 | 0 | N | N | CURRENT_TIMESTAMP | 更新时间: |
| 编号 | 名称 | 数据类型 | 长度 | 小数位 | 允许空值 | 主键 | 默认值 | 说明 |
| 1 | auth_id | int | 10 | 0 | N | Y | 授权ID: | |
| 2 | user_group | varchar | 64 | 0 | Y | N | 用户组: | |
| 3 | mod_name | varchar | 64 | 0 | Y | N | 模块名: | |
| 4 | table_name | varchar | 64 | 0 | Y | N | 表名: | |
| 5 | page_title | varchar | 255 | 0 | Y | N | 页面标题: | |
| 6 | path | varchar | 255 | 0 | Y | N | 路由路径: | |
| 7 | position | varchar | 32 | 0 | Y | N | 位置: | |
| 8 | mode | varchar | 32 | 0 | N | N | _blank | 跳转方式: |
| 9 | add | tinyint | 3 | 0 | N | N | 1 | 是否可增加: |
| 10 | del | tinyint | 3 | 0 | N | N | 1 | 是否可删除: |
| 11 | set | tinyint | 3 | 0 | N | N | 1 | 是否可修改: |
| 12 | get | tinyint | 3 | 0 | N | N | 1 | 是否可查看: |
| 13 | field_add | text | 65535 | 0 | Y | N | 添加字段: | |
| 14 | field_set | text | 65535 | 0 | Y | N | 修改字段: | |
| 15 | field_get | text | 65535 | 0 | Y | N | 查询字段: | |
| 16 | table_nav_name | varchar | 500 | 0 | Y | N | 跨表导航名称: | |
| 17 | table_nav | varchar | 500 | 0 | Y | N | 跨表导航: | |
| 18 | option | text | 65535 | 0 | Y | N | 配置: | |
| 19 | create_time | timestamp | 19 | 0 | N | N | CURRENT_TIMESTAMP | 创建时间: |
| 20 | update_time | timestamp | 19 | 0 | N | N | CURRENT_TIMESTAMP | 更新时间: |
| 编号 | 名称 | 数据类型 | 长度 | 小数位 | 允许空值 | 主键 | 默认值 | 说明 |
| 1 | cancel_record_id | int | 10 | 0 | N | Y | 取消记录ID | |
| 2 | registered_users | int | 10 | 0 | Y | N | 0 | 注册用户 |
| 3 | user_name | varchar | 64 | 0 | Y | N | 用户姓名 | |
| 4 | mobile_phone_number | varchar | 64 | 0 | Y | N | 手机号码 | |
| 5 | appointment_order | varchar | 64 | 0 | N | N | 预约订单 | |
| 6 | site_number | varchar | 64 | 0 | Y | N | 场地编号 | |
| 7 | venue_name | varchar | 64 | 0 | Y | N | 场地名称 | |
| 8 | site_type | varchar | 64 | 0 | Y | N | 场地类型 | |
| 9 | order_time | datetime | 19 | 0 | Y | N | 下单时间 | |
| 10 | start_time | datetime | 19 | 0 | Y | N | 开始时间 | |
| 11 | end_time | datetime | 19 | 0 | Y | N | 结束时间 | |
| 12 | cancel_time | datetime | 19 | 0 | Y | N | 取消时间 | |
| 13 | reason_for_cancellation | text | 65535 | 0 | Y | N | 取消原因 | |
| 14 | examine_state | varchar | 16 | 0 | N | N | 未审核 | 审核状态 |
| 15 | examine_reply | varchar | 16 | 0 | Y | N | 审核回复 | |
| 16 | create_time | datetime | 19 | 0 | N | N | CURRENT_TIMESTAMP | 创建时间 |
| 17 | update_time | timestamp | 19 | 0 | N | N | CURRENT_TIMESTAMP | 更新时间 |
| 编号 | 名称 | 数据类型 | 长度 | 小数位 | 允许空值 | 主键 | 默认值 | 说明 |
| 1 | collect_id | int | 10 | 0 | N | Y | 收藏ID: | |
| 2 | user_id | int | 10 | 0 | N | N | 0 | 收藏人ID: |
| 3 | source_table | varchar | 255 | 0 | Y | N | 来源表: | |
| 4 | source_field | varchar | 255 | 0 | Y | N | 来源字段: | |
| 5 | source_id | int | 10 | 0 | N | N | 0 | 来源ID: |
| 6 | title | varchar | 255 | 0 | Y | N | 标题: | |
| 7 | img | varchar | 255 | 0 | Y | N | 封面: | |
| 8 | create_time | timestamp | 19 | 0 | N | N | CURRENT_TIMESTAMP | 创建时间: |
| 9 | update_time | timestamp | 19 | 0 | N | N | CURRENT_TIMESTAMP | 更新时间: |
| 编号 | 名称 | 数据类型 | 长度 | 小数位 | 允许空值 | 主键 | 默认值 | 说明 |
| 1 | comment_id | int | 10 | 0 | N | Y | 评论ID: | |
| 2 | user_id | int | 10 | 0 | N | N | 0 | 评论人ID: |
| 3 | reply_to_id | int | 10 | 0 | N | N | 0 | 回复评论ID:空为0 |
| 4 | content | longtext | 2147483647 | 0 | Y | N | 内容: | |
| 5 | nickname | varchar | 255 | 0 | Y | N | 昵称: | |
| 6 | avatar | varchar | 255 | 0 | Y | N | 头像地址:[0,255] | |
| 7 | create_time | timestamp | 19 | 0 | N | N | CURRENT_TIMESTAMP | 创建时间: |
| 8 | update_time | timestamp | 19 | 0 | N | N | CURRENT_TIMESTAMP | 更新时间: |
| 9 | source_table | varchar | 255 | 0 | Y | N | 来源表: | |
| 10 | source_field | varchar | 255 | 0 | Y | N | 来源字段: | |
| 11 | source_id | int | 10 | 0 | N | N | 0 | 来源ID: |
| 编号 | 名称 | 数据类型 | 长度 | 小数位 | 允许空值 | 主键 | 默认值 | 说明 |
| 1 | hits_id | int | 10 | 0 | N | Y | 点赞ID: | |
| 2 | user_id | int | 10 | 0 | N | N | 0 | 点赞人: |
| 3 | create_time | timestamp | 19 | 0 | N | N | CURRENT_TIMESTAMP | 创建时间: |
| 4 | update_time | timestamp | 19 | 0 | N | N | CURRENT_TIMESTAMP | 更新时间: |
| 5 | source_table | varchar | 255 | 0 | Y | N | 来源表: | |
| 6 | source_field | varchar | 255 | 0 | Y | N | 来源字段: | |
| 7 | source_id | int | 10 | 0 | N | N | 0 | 来源ID: |
| 编号 | 名称 | 数据类型 | 长度 | 小数位 | 允许空值 | 主键 | 默认值 | 说明 |
| 1 | modifying_records_id | int | 10 | 0 | N | Y | 修改记录ID | |
| 2 | registered_users | int | 10 | 0 | Y | N | 0 | 注册用户 |
| 3 | user_name | varchar | 64 | 0 | Y | N | 用户姓名 | |
| 4 | mobile_phone_number | varchar | 64 | 0 | Y | N | 手机号码 | |
| 5 | appointment_order | varchar | 64 | 0 | N | N | 预约订单 | |
| 6 | site_number | varchar | 64 | 0 | Y | N | 场地编号 | |
| 7 | venue_name | varchar | 64 | 0 | Y | N | 场地名称 | |
| 8 | site_type | varchar | 64 | 0 | Y | N | 场地类型 | |
| 9 | modification_time | datetime | 19 | 0 | Y | N | 修改时间 | |
| 10 | modification_start | datetime | 19 | 0 | Y | N | 修改开始 | |
| 11 | end_of_modification | datetime | 19 | 0 | Y | N | 修改结束 | |
| 12 | modify_remarks | text | 65535 | 0 | Y | N | 修改备注 | |
| 13 | examine_state | varchar | 16 | 0 | N | N | 未审核 | 审核状态 |
| 14 | examine_reply | varchar | 16 | 0 | Y | N | 审核回复 | |
| 15 | create_time | datetime | 19 | 0 | N | N | CURRENT_TIMESTAMP | 创建时间 |
| 16 | update_time | timestamp | 19 | 0 | N | N | CURRENT_TIMESTAMP | 更新时间 |
| 编号 | 名称 | 数据类型 | 长度 | 小数位 | 允许空值 | 主键 | 默认值 | 说明 |
| 1 | notice_id | mediumint | 8 | 0 | N | Y | 公告id: | |
| 2 | title | varchar | 125 | 0 | N | N | 标题: | |
| 3 | content | longtext | 2147483647 | 0 | Y | N | 正文: | |
| 4 | create_time | timestamp | 19 | 0 | N | N | CURRENT_TIMESTAMP | 创建时间: |
| 5 | update_time | timestamp | 19 | 0 | N | N | CURRENT_TIMESTAMP | 更新时间: |
| 编号 | 名称 | 数据类型 | 长度 | 小数位 | 允许空值 | 主键 | 默认值 | 说明 |
| 1 | praise_id | int | 10 | 0 | N | Y | 点赞ID: | |
| 2 | user_id | int | 10 | 0 | N | N | 0 | 点赞人: |
| 3 | create_time | timestamp | 19 | 0 | N | N | CURRENT_TIMESTAMP | 创建时间: |
| 4 | update_time | timestamp | 19 | 0 | N | N | CURRENT_TIMESTAMP | 更新时间: |
| 5 | source_table | varchar | 255 | 0 | Y | N | 来源表: | |
| 6 | source_field | varchar | 255 | 0 | Y | N | 来源字段: | |
| 7 | source_id | int | 10 | 0 | N | N | 0 | 来源ID: |
| 8 | status | bit | 1 | 0 | N | N | 1 | 点赞状态:1为点赞,0已取消 |
| 编号 | 名称 | 数据类型 | 长度 | 小数位 | 允许空值 | 主键 | 默认值 | 说明 |
| 1 | registered_users_id | int | 10 | 0 | N | Y | 注册用户ID | |
| 2 | user_name | varchar | 64 | 0 | Y | N | 用户姓名 | |
| 3 | user_gender | varchar | 64 | 0 | Y | N | 用户性别 | |
| 4 | mobile_phone_number | varchar | 16 | 0 | Y | N | 手机号码 | |
| 5 | examine_state | varchar | 16 | 0 | N | N | 已通过 | 审核状态 |
| 6 | user_id | int | 10 | 0 | N | N | 0 | 用户ID |
| 7 | create_time | datetime | 19 | 0 | N | N | CURRENT_TIMESTAMP | 创建时间 |
| 8 | update_time | timestamp | 19 | 0 | N | N | CURRENT_TIMESTAMP | 更新时间 |
| 编号 | 名称 | 数据类型 | 长度 | 小数位 | 允许空值 | 主键 | 默认值 | 说明 |
| 1 | slides_id | int | 10 | 0 | N | Y | 轮播图ID: | |
| 2 | title | varchar | 64 | 0 | Y | N | 标题: | |
| 3 | content | varchar | 255 | 0 | Y | N | 内容: | |
| 4 | url | varchar | 255 | 0 | Y | N | 链接: | |
| 5 | img | varchar | 255 | 0 | Y | N | 轮播图: | |
| 6 | hits | int | 10 | 0 | N | N | 0 | 点击量: |
| 7 | create_time | timestamp | 19 | 0 | N | N | CURRENT_TIMESTAMP | 创建时间: |
| 8 | update_time | timestamp | 19 | 0 | N | N | CURRENT_TIMESTAMP | 更新时间: |
| 编号 | 名称 | 数据类型 | 长度 | 小数位 | 允许空值 | 主键 | 默认值 | 说明 |
| 1 | upload_id | int | 10 | 0 | N | Y | 上传ID | |
| 2 | name | varchar | 64 | 0 | Y | N | 文件名 | |
| 3 | path | varchar | 255 | 0 | Y | N | 访问路径 | |
| 4 | file | varchar | 255 | 0 | Y | N | 文件路径 | |
| 5 | display | varchar | 255 | 0 | Y | N | 显示顺序 | |
| 6 | father_id | int | 10 | 0 | Y | N | 0 | 父级ID |
| 7 | dir | varchar | 255 | 0 | Y | N | 文件夹 | |
| 8 | type | varchar | 32 | 0 | Y | N | 文件类型 |
| 编号 | 名称 | 数据类型 | 长度 | 小数位 | 允许空值 | 主键 | 默认值 | 说明 |
| 1 | user_id | mediumint | 8 | 0 | N | Y | 用户ID:[0,8388607]用户获取其他与用户相关的数据 | |
| 2 | state | smallint | 5 | 0 | N | N | 1 | 账户状态:[0,10](1可用|2异常|3已冻结|4已注销) |
| 3 | user_group | varchar | 32 | 0 | Y | N | 所在用户组:[0,32767]决定用户身份和权限 | |
| 4 | login_time | timestamp | 19 | 0 | N | N | CURRENT_TIMESTAMP | 上次登录时间: |
| 5 | phone | varchar | 11 | 0 | Y | N | 手机号码:[0,11]用户的手机号码,用于找回密码时或登录时 | |
| 6 | phone_state | smallint | 5 | 0 | N | N | 0 | 手机认证:[0,1](0未认证|1审核中|2已认证) |
| 7 | username | varchar | 16 | 0 | N | N | 用户名:[0,16]用户登录时所用的账户名称 | |
| 8 | nickname | varchar | 16 | 0 | Y | N | 昵称:[0,16] | |
| 9 | password | varchar | 64 | 0 | N | N | 密码:[0,32]用户登录所需的密码,由6-16位数字或英文组成 | |
| 10 | | varchar | 64 | 0 | Y | N | 邮箱:[0,64]用户的邮箱,用于找回密码时或登录时 | |
| 11 | email_state | smallint | 5 | 0 | N | N | 0 | 邮箱认证:[0,1](0未认证|1审核中|2已认证) |
| 12 | avatar | varchar | 255 | 0 | Y | N | 头像地址:[0,255] | |
| 13 | open_id | varchar | 255 | 0 | Y | N | 针对获取用户信息字段 | |
| 14 | create_time | timestamp | 19 | 0 | N | N | CURRENT_TIMESTAMP | 创建时间: |
| 15 | vip_level | varchar | 255 | 0 | Y | N | 会员等级 | |
| 16 | vip_discount | double | 11 | 2 | Y | N | 0.00 | 会员折扣 |
表user_group (用户组:用于用户前端身份和鉴权)
| 编号 | 名称 | 数据类型 | 长度 | 小数位 | 允许空值 | 主键 | 默认值 | 说明 |
| 1 | group_id | mediumint | 8 | 0 | N | Y | 用户组ID:[0,8388607] | |
| 2 | display | smallint | 5 | 0 | N | N | 100 | 显示顺序:[0,1000] |
| 3 | name | varchar | 16 | 0 | N | N | 名称:[0,16] | |
| 4 | description | varchar | 255 | 0 | Y | N | 描述:[0,255]描述该用户组的特点或权限范围 | |
| 5 | source_table | varchar | 255 | 0 | Y | N | 来源表: | |
| 6 | source_field | varchar | 255 | 0 | Y | N | 来源字段: | |
| 7 | source_id | int | 10 | 0 | N | N | 0 | 来源ID: |
| 8 | register | smallint | 5 | 0 | Y | N | 0 | 注册位置: |
| 9 | create_time | timestamp | 19 | 0 | N | N | CURRENT_TIMESTAMP | 创建时间: |
| 10 | update_time | timestamp | 19 | 0 | N | N | CURRENT_TIMESTAMP | 更新时间: |
| 编号 | 名称 | 数据类型 | 长度 | 小数位 | 允许空值 | 主键 | 默认值 | 说明 |
| 1 | venue_information_id | int | 10 | 0 | N | Y | 场地信息ID | |
| 2 | site_number | varchar | 64 | 0 | N | N | 场地编号 | |
| 3 | venue_name | varchar | 64 | 0 | Y | N | 场地名称 | |
| 4 | site_type | varchar | 64 | 0 | Y | N | 场地类型 | |
| 5 | venue_poster | varchar | 255 | 0 | Y | N | 场地海报 | |
| 6 | site_status | varchar | 64 | 0 | Y | N | 场地状态 | |
| 7 | site_introduction | longtext | 2147483647 | 0 | Y | N | 场地简介 | |
| 8 | hits | int | 10 | 0 | N | N | 0 | 点击数 |
| 9 | praise_len | int | 10 | 0 | N | N | 0 | 点赞数 |
| 10 | create_time | datetime | 19 | 0 | N | N | CURRENT_TIMESTAMP | 创建时间 |
| 11 | update_time | timestamp | 19 | 0 | N | N | CURRENT_TIMESTAMP | 更新时间 |
第4章 关键模块的设计与实现
4.1登录模块
用户登录界面用于已注册用户进行账号登录,用户需要输入正确的用户名和密码才能成功登录系统。登录界面应对用户的输入进行验证,并提供密码找回或重新注册的选项。界面如下图所示。其主界面展示如下图4.1所示。

图4.1 登录界面图
登录代码如下:



4.2注册模块
用户注册界面用于新用户进行账号注册,用户需要填写必要的个人信息并选择合适的用户名和密码。注册界面应该进行输入验证和数据格式检查,确保用户提供有效的信息。界面如下图所示。其主界面展示如下图4.2所示。

图4.2 注册界面图
注册代码如下:

4.3场地信息模块
场地信息:当用户点击下方导航栏“场地信息”这一菜单按钮,会显示管理员在后台发布的所有的场地信息,可以查看详情,进行预约、收藏、点赞、评论等。界面如下图所示。

图4.3 场地信息查看界面图
场地信息管理:点击“场地信息”这个菜单,可以查看到场地信息,进行查询,添加、删除等操作。界面如下图所示。

图4.4 场地信息管理界面图
4.4体育资讯模块
体育资讯:当用户点击下方导航栏“体育资讯”这一菜单按钮,会显示管理员在后台发布的所有的体育资讯,可以查看详情,进行添加点赞、收藏、评论等。界面如下图所示。
、

图4.5 体育资讯查看界面图
体育资讯:可以发布到体育资讯详情,进行查询,添加、删除等操作。界面如下图所示。

图4.6体育资讯界面图
4.5预约信息模块
预约详情:用户点击“预约”,会出现预约详情界面根据内容进行填写提交等操作,界面如下图所示。

图4.7订单详情界面图
预约信息管理:可以查看到预约信息详情,进行查询,添加、删除等操作,界面如下图所示。

图4.8 预约信息管理界面图
4.6修改密码界面
管理员点击“修改密码”按钮,可以对登录密码进行更改,首先输入原密码,然后再输入新密码和确认密码,当原密码正确,输入两次新密码一致,界面如下图所示。

图5.9修改密码界面图
第5章系统测试
5.1测试的目的
测试目的是为了验证系统的功能、性能和稳定性,以确保系统在实际应用中能够达到预期的要求。通过测试,可以发现潜在的问题和缺陷,并及时进行修复和改进。测试还可以评估系统的可靠性、安全性和用户体验,以提供一个高质量和可信赖的产品。此外,测试也有助于验证系统是否满足用户需求和预期,是否符合相应的标准和规范。总之,测试的目的是为了确保系统的质量和可靠性,从而为用户提供良好的使用体验和价值。
5.2系统部分测试
表5.1 用户注册测试用例
| 测试编号 | 测试内容 | 预期结果 |
| TC-001 | 输入有效信息 | 注册成功,跳转到登录页面 |
| TC-002 | 输入已存在账号 | 显示账号已存在的提示信息 |
| TC-003 | 输入无效信息 | 显示注册失败的提示信息,要求重新输入有效信息 |
表5.2 用户登录测试用例
| 测试编号 | 测试内容 | 预期结果 |
| TC-004 | 输入正确的账号密码 | 登录成功,跳转到个人主页 |
| TC-005 | 输入错误的账号密码 | 显示登录失败的提示信息,要求重新输入正确的账号密码 |
表5.3 修改密码测试用例
| 测试编号 | 测试内容 | 预期结果 |
| TC-006 | 输入有效密码 | 密码修改成功,显示修改成功的提示信息 |
| TC-007 | 输入无效密码 | 显示密码无效的提示信息,要求重新输入有效密码 |
| TC-008 | 输入错误原密码 | 显示原密码错误的提示信息,要求重新输入正确原密码 |
表5.4 预约信息测试用例
| 测试编号 | 测试内容 | 预期结果 |
| TC-009 | 输入有效的预约信息信息 | 预约信息成功,显示记录成功的提示信息 |
| TC-010 | 输入无效的预约信息信息 | 显示记录失败的提示信息,要求重新输入有效信息 |
表5.5 查看体育资讯测试用例
| 测试编号 | 测试内容 | 预期结果 |
| TC-011 | 点击查看商品 | 显示当日的体育资讯 |
| TC-012 | 选择其他日期 | 显示所选日期的体育资讯 |
| TC-013 | 无可用体育资讯 | 显示暂无商品的提示信息,提醒用户重新选择日期 |
5.3系统测试结果
综上所述,基于微信小程序的高校体育场地预约系统在功能测试中表现良好,通过了所有测试用例。系统提供的用户注册、登录、修改密码、预约信息、查看体育资讯等主要功能都能正常运行,并能够给出预期的提示信息和结果。然而,为了确保系统的全面稳定性和质量,仍建议进行更多的综合性测试,包括性能测试、安全性测试和用户体验测试等,以进一步验证和改进系统的功能和性能。
基于微信小程序的高校体育场地预约系统,结合Spring Boot框架的优势,实现了更为高效、稳定且易于扩展的后台服务。Spring Boot的自动配置和简化部署流程特性,使得系统能够快速搭建并运行,降低了开发难度。同时,其强大的健康检查和监控机制确保了系统的稳定性和可靠性。此外,Spring Boot的集成多种数据源的特性,使得系统能够方便地处理和管理大量的场地预约数据。因此,该系统不仅提升了高校体育场地的使用效率,还通过Spring Boot技术的应用,进一步增强了系统的性能和可扩展性,为高校体育管理带来了全新的体验。
[1]高敏钦. 基于微信小程序的智慧校园平台设计 [J]. 河北软件职业技术学院学报, 2024, 26 (01): 12-15. DOI:10.13314/j.cnki.jhbsi.2024.01.017.
[2]资佳阳,周灵,曾亚光. 基于微信小程序的眼科参数检测系统设计 [J]. 现代信息科技, 2024, 8 (06): 1-6. DOI:10.19850/j.cnki.2096-4706.2024.06.001.
[3]陈佳乐. 基于微信小程序的图书馆座位预约系统 [J]. 电脑编程技巧与维护, 2024, (03): 63-65+75. DOI:10.16184/j.cnki.comprg.2024.03.021.
[4]王佳,夏云飞,刘玥濛,等. 基于微信小程序的红色文旅线上平台开发 [J]. 电脑编程技巧与维护, 2024, (03): 66-68+75. DOI:10.16184/j.cnki.comprg.2024.03.020.
[5]刘慧玲,谭定英,陈平平. 基于SpringBoot和Vue.js的大学生团队管理系统的设计 [J]. 电脑编程技巧与维护, 2024, (03): 120-122. DOI:10.16184/j.cnki.comprg.2024.03.039.
[6]杨奇. 基于微信小程序在施工中快速查询钢筋参数的开发与应用 [J]. 建筑工人, 2024, 45 (03): 4-7.
[7]戴峰. 基于微信小程序的多选题题库设计与开发 [J]. 现代信息科技, 2024, 8 (05): 45-48+53. DOI:10.19850/j.cnki.2096-4706.2024.05.010.
[8]李鹏,高燕,王思源. 基于微信小程序的智能语音家居系统 [J]. 微型电脑应用, 2024, 40 (02): 225-228.
[9]杨吉欢,李娟,陈洋鑫,等. “红色旅游”微信小程序的设计与实现 [J]. 办公自动化, 2024, 29 (04): 78-80+35.
[10]雷欣,马宏琳,郑霖,等. 基于SpringBoot的域名信息系统设计与实现 [J]. 电脑知识与技术, 2024, 20 (05): 44-47. DOI:10.14004/j.cnki.ckt.2024.0188.
[11]周旭东,徐金,王梁,等. 基于微信小程序的老年人看护救助系统设计 [J]. 无线互联科技, 2024, 21 (03): 20-24.
[12]石雨昕,关家兴,邹博华,等. 基于SpringBoot微服务架构设计与实现实验室开放课题管理系统 [J]. 实验室检测, 2024, 2 (01): 101-106.
[13]Wu J ,Chen N ,Xia H , et al. Design and development of the intelligent voice recognition‐based cognitive assessment WeChat mini‐program [J]. Alzheimer's & Dementia, 2023, 19 (S11):
[14]岳鑫尉,王航平. “互联网+”背景下高校开放式体育场馆预约系统的搭建与发展对策研究[C]// 中国体育科学学会. 第十三届全国体育科学大会论文摘要集——专题报告(体育工程分会). 云南师范大学;, 2023: 3. DOI:10.26914/c.cnkihy.2023.061270.
[15]Wang R ,Zhao Z ,Chen S . Research on the Application of Wechat Mini Program in Rural Revitalization – Taking Yanping Jukou Township in Nanping as An Example [J]. Journal of Social Science Humanities and Literature, 2023, 6 (5):
[16]Yang Y . Design and Implementation of Student Information Management System Based on Springboot [J]. Advances in Computer, Signals and Systems, 2022, 6 (6):
[17]于子桐,邵志豪. 智慧体育场馆预约系统的研究与设计 [J]. 电脑编程技巧与维护, 2022, (07): 94-96. DOI:10.16184/j.cnki.comprg.2022.07.019.
[18]Hejing W . Commerce Middle Office Management System Based on Springboot [J]. International Journal of Advanced Network, Monitoring and Controls, 2022, 7 (2): 32-45.
[19]麦凯昌,沈静颖. 顺德职业技术学院:资源预约系统助力信息化新时代 [J]. 中国高新科技, 2021, (20): 16-17.
[20]Cheng F . Talent Recruitment Management System for Small and Micro Enterprises Based on Springboot Framework [J]. Advances in Educational Technology and Psychology, 2021, 5 (2):
在Springboot 基于微信小程序的高校体育场地预约系统的开发与运行过程中,我们得到了众多人士的无私支持与帮助,对此我们深感感激与欣慰。
首先,我们要衷心感谢指导老师的耐心指导和专业建议。在开发过程中,老师不仅为我们提供了宝贵的技术指导,还时刻关注着我们的进展,为我们解答疑惑,提供了极大的帮助。正是有了老师的悉心指导,我们才能更好地应对各种挑战,不断完善和优化小程序的功能和性能。
同时,我们也要感谢团队成员们的辛勤付出和紧密合作。在开发过程中,我们共同面对困难,相互支持,不断攻克技术难题,共同推动项目的进展。每一位团队成员都发挥了自己的专长,为小程序的成功上线和稳定运行做出了重要贡献。
此外,我们还要特别感谢云财校园内的师生们。正是你们的支持与信任,让我们有了不断改进和完善的动力。你们的反馈和建议,让我们更加深入地了解用户需求,不断优化用户体验,使小程序能够更好地服务于基于微信小程序的高校体育场地预约系统
最后,我们还要向所有为小程序开发提供支持和帮助的人士表示衷心的感谢。无论是技术上的帮助还是资源上的支持,都让我们感受到了团队的力量和温暖。是你们的付出和支持,让Springboot 基于微信小程序的高校体育场地预约系统成为了校园内一道亮丽的风景线。
在未来的日子里,我们将继续秉持着感恩的心态,不断努力,为校园内的师生们提供更加优质、便捷的育场地预约系统服务。

被折叠的 条评论
为什么被折叠?



