随着工业化进程的加速和城市化水平的提高,水环境污染问题日益凸显,对水环境质量的实时监测与精准管理变得尤为重要。Spring Boot水环境检测系统应运而生,它基于Spring Boot框架构建,具备高效、稳定、易扩展的特性,能够实现对水环境各项指标的实时采集、传输、处理与分析。通过该系统,我们能够及时发现水环境污染问题,为环境保护部门提供科学决策支持,有效推动水环境治理和生态文明建设。整个开发过程首先对软件系统进行需求分析,得出系统的主要功能。接着对系统进行总体设计和详细设计。总体设计主要包括系统总体结构设计、系统数据结构设计、系统功能设计和系统安全设计等;详细设计主要包括模块实现的关键代码,系统数据库访问和主要功能模块的具体实现等。最后对系统进行功能测试,并对测试结果进行分析总结,及时改进系统中存在的不足,为以后的系统维护提供了方便,也为今后开发类似系统提供了借鉴和帮助。
本水环境检测系统采用的数据库是Mysql,使用springboot技术开发。在设计过程中,充分保证了系统代码的良好可读性、实用性、易扩展性、通用性、便于后期维护、操作方便以及页面简洁等特点。
关键词:水环境检测系统;springboot框架,Mysql 数据库
Abstract
With the acceleration of industrialization and the improvement of urbanization level, the problem of water environment pollution is becoming increasingly prominent, and real-time monitoring and precise management of water environment quality have become particularly important. The Spring Boot water environment detection system has emerged, which is built on the Spring Boot framework and has the characteristics of high efficiency, stability, and easy scalability. It can achieve real-time collection, transmission, processing, and analysis of various indicators of the water environment. Through this system, we can promptly identify water pollution issues, provide scientific decision-making support for environmental protection departments, and effectively promote water environment governance and ecological civilization construction. The entire development process begins with a requirement analysis of the software system to determine its main functions. Then proceed with the overall and detailed design of the system. The overall design mainly includes system overall structure design, system data structure design, system function design, and system security design, etc; The detailed design mainly includes the key code for module implementation, system database access, and the specific implementation of the main functional modules. Finally, functional testing was conducted on the system, and the test results were analyzed and summarized to promptly improve the shortcomings in the system, providing convenience for future system maintenance and reference and assistance for the development of similar systems in the future.
The database used in this water environment detection system is MySQL, developed using Springboot technology. During the design process, the system code was fully ensured to have good readability, practicality, scalability, universality, ease of maintenance, ease of operation, and concise pages.
Keywords: Water environment detection system; Springboot framework, MySQL database
1 绪论
1.1 选题背景
随着全球水资源的日益紧张和水环境质量的不断恶化,水环境保护和水资源管理成为当今社会面临的重大挑战。传统的水环境检测手段往往存在效率低下、数据不准确等问题,难以满足现代水环境治理的需求。因此,借助现代信息技术手段,开发一套高效、智能的水环境检测系统成为迫切需求。Spring Boot框架以其快速构建、易于维护的特性,为水环境检测系统的研发提供了强大的技术支持。在此背景下,我们选择基于Spring Boot的水环境检测系统作为研究课题,旨在通过技术创新,提升水环境检测的效率和准确性,为水环境保护和水资源管理提供有力支持。
随着工业化和城市化的快速发展,水环境污染问题日益凸显,传统的水环境检测手段已难以满足现代水环境治理的需求。因此,借助先进的Spring Boot框架,我们旨在构建一个高效、稳定、可扩展的水环境检测系统,实现对水环境质量的实时监测与精准评估。通过实时采集、传输和处理水环境数据,我们能够及时发现潜在污染问题,预警风险,并为相关部门提供决策支持,以推动水环境治理和生态保护工作的深入开展。
该系统的研发不仅有助于提升水环境管理的智能化水平,还能推动信息技术在水环境领域的应用创新。通过整合现代信息技术与水环境检测业务,我们可以实现对水环境数据的智能化分析和处理,为水环境保护提供更加科学、精准的技术支撑。同时,该系统的推广和应用也将促进水资源的可持续利用和生态环境的和谐发展,为构建美丽中国贡献力量。
论文将分层次经行编排,除去论文摘要致谢文献参考部分,正文部分还会对系统需求做出分析,以及阐述大体的设计和实现的功能,最后罗列部分调测记录,论文主要架构如下:
第一章:引言。第一章主要介绍了课题研究的背景和意义,系统开发的国内外研究现状和本文的研究内容与主要工作。
第二章:系统需求分析。主要从系统的用户、功能等方面进行需求分析。
第三章:系统设计。主要对系统框架、系统功能模块、数据库进行功能设计。
第四章:系统实现。主要介绍了系统框架搭建、系统界面的实现。
第五章:系统测试。主要对系统的部分界面进行测试并对主要功能进行测试
2系统分析
系统分析是开发一个项目的先决条件,通过系统分析可以很好的了解系统的主体用户的基本需求情况,同时这也是项目的开发的原因。进而对系统开发进行可行性分析,通常包括技术可行性、经济可行性等,可行性分析同时也是从项目整体角度进行的分析。然后就是对项目的具体需求进行分析,分析的手段一般都是通过用户的用例图来实现。接下来会进行详细的介绍。
2.1.1 技术可行性分析
水环境检测系统在数据的存储上使用的MYSQL数据库,在水环境检测系统开发中使用了JAVA、HTML、TOMCAT、Springboot这些开发工具的使用,能够给我们的编写工作带来许多的便利。系统使用B/S模式进行开发,使系统的可扩展性和维护性更佳,减少系统配置代码,简化编程代码,目前B/S模式是目前最受欢迎的一种模式。
从经济可行性上看项目在开发阶段需要一台开发PC,在生产阶段需要web服务器和数据库服务器。一台个人PC从经济上来看也不是太多问题,在后期的系统部署生产上来说,服务器的投入也不会过高,在经济层面上是一个比较可行的。
系统从法律层面上来没有对第三方有其他放有法律层面的问题,系统数据库采用的Mysql 开源社区数据库、框架采用的是开源的Springboot。系统资讯和相关内容也是有法律层面的。在源码的管理上采用git开源进行管理,所以在法律可行性上是成立的。
2.2.1 添加信息流程
管理员可以对用户信息的添加,用户可以对自己权限内的信息进行添加,输入信息后,系统会自行验证输入的信息和数据,若信息正确,会将其添加到数据库内,若信息有误,则会提示重新输入信息,添加信息流程如图2-1所示。

图2-1添加信息流程图
2.2.2 修改信息流程
管理员可以对用户信息进行的修改,用户可以对自己权限内的信息进行修改,首先进入修改信息界面,输入修改信息数据,系统进行数据的判断验证,修改信息合法则修改成功,信息更新至数据库,信息不合法则修改失败,重新输入。修改信息流程图如图2-2所示。

图2-2修改信息流程图
2.2.3 删除信息流程
管理员可以对用户信息进行删除,对要删除的信息进行选中后,点击删除按钮,系统会询问是否确定,若点击确定,则系统会删除掉选中的信息,并在数据库内对信息进行删除,删除信息流程图如图2-3所示。

图2-3 删除信息流程图
2.3 系统功能分析
按照水环境检测系统的角色,划分为了普通用户模块和管理员模块这两大部分。
普通用户模块:
(1)注册登录:游客可以随时进入到系统中,对系统中的信息浏览,但是想要实现咨询师用户信息操作,就必须有这个系统的账号,如果没有账号的话,可以注册用户进行相关的操作,同时用户还可以通过“用户”这以按钮对个人信息以及操作的信息进行管控。
(2)通知公告:当用户点击“通知公告”这一菜单按钮,会显示管理员在后台发布的所有的公告,可以查看详情;可以以进行点赞、收藏、评论等操作。
(3)水环境监测:当用户点击“水环境监测”这一菜单按钮,会显示管理员在后台发布的所有的水环境监测信息,可以查看详情;可以以进行点赞、收藏、评论等操作。
(4)新闻资讯:当用户点击“新闻资讯”这一菜单按钮,会显示管理员在后台发布的所有的新闻资讯,可以查看详情;可以进行点赞、收藏、评论等操作。
(5)监测站点:当用户点击“监测站点”这一菜单按钮,会显示管理员在后台发布的所有的监测站点,可以查看详情;可以进行点赞、收藏、评论等操作。
(6)项目信息:当用户点击“项目信息”这一菜单按钮,会显示管理员在后台发布的所有的项目信息,可以查看详情;可以进行点赞、收藏、评论等操作。
(7)我的账户:在前台点击“我的”下面的“我的账户”可以对个人资料+密码修改+自己收藏的信息进行管控。
(8)个人中心:在前台点击“我的”下面的“个人中心”可以对个人首页、监测站点、项目信息、水环境监测、收藏等信息进行管控。
管理员模块:
(1)系统用户管理:管理员可以对系统中所有的用户角色进行管控,包含了管理员、普通用户角色,如果需要添加新的用户,点击页面中的“添加”按钮根据提示输入上用户信息,点击“提交”以后在对应的用户界面就可以查看到了,可以点击用户后面的“删除”按钮直接删除某一用户。
(2)系统管理:进入后台首页工具栏点击“系统管理”这个按钮可以查看所有轮播图信息,可以进行详情查看、删除、查看评论等操作。
(3)资源管理:进入后台首页工具栏点击“资源管理”这个按钮可以查看所有新闻列表、新闻分类列表等信息,可以进行详情查看、删除、查看评论等操作。
(4)通知公告管理:进入后台首页工具栏点击“通知公告管理”这个按钮可以查看所有通知公告等信息,可以进行详情查看、删除、查看评论等操作。
(5)水环境监测管理:进入后台首页工具栏点击“水环境监测管理”这个按钮可以查看所有水环境监测管理信息,可以进行详情查看、删除等操作。
(6)个人信息:管理员和用户点击“个人信息”按钮,可以对个人的头像、昵称、手机号码等信息进行更新。
(7)修改密码:管理员和用户点击“修改密码”按钮,可以对登录密码进行更改,首先输入原密码,然后再输入新密码和确认密码,当原密码正确,输入两次新密码一致,则修改成功,否则给出错误提示信息。
水环境检测系统的非功能性需求比如平台的安全性怎么样,可靠性怎么样,性能怎么样,可拓展性怎么样等。具体可以表示在如下2-4表格中:
表2-4水环境检测系统非功能需求表
| 安全性 | 主要指水环境检测系统数据库的安装,数据库的使用和密码的设定必须合乎规范。 |
| 可靠性 | 可靠性是指水环境检测系统能够安装用户的指示进行操作,经过测试,可靠性90%以上。 |
| 性能 | 性能是影响水环境检测系统占据市场的必要条件,所以性能最好要佳才好。 |
| 可扩展性 | 比如数据库预留多个属性,比如接口的使用等确保了系统的非功能性需求。 |
| 易用性 | 用户只要跟着水环境检测系统的页面展示内容进行操作,就可以了。 |
| 可维护性 | 水环境检测系统开发的可维护性是非常重要的,经过测试,可维护性没有问题 |
2.4 系统用例分析
通过2.3功能的分析,得出了系统的用例图:
普通用户角色用例如图2-5所示。

图2-5水环境检测系统普通用户角色用例图
管理员是维护整个水环境检测系统中所有数据信息的。管理员角色用例如图2-6所示。

本章主要通过对水环境检测系统的可行性分析、流程分析、功能需求分析、系统用例分析,确定整个系统要实现的功能。同时也为系统的代码实现和测试提供了标准。
3 系统总体设计
3.1 系统架构设计
本系统从架构上分为三层:表现层(UI)、业务逻辑层(BLL)以及数据层(DL)。

图3-1系统架构设计图
表现层(UI):又称UI层,主要完成本系统的UI交互功能,一个良好的UI可以打打提高用户的用户体验,增强用户使用本系统时的舒适度。UI的界面设计也要适应不同版本的水环境检测系统以及不同尺寸的分辨率,以做到良好的兼容性。UI交互功能要求合理,用户进行交互操作时必须要得到与之相符的交互结果,这就要求表现层要与业务逻辑层进行良好的对接。
业务逻辑层(BLL):主要完成本系统的数据处理功能。用户从表现层传输过来的数据经过业务逻辑层进行处理交付给数据层,系统从数据层读取的数据经过业务逻辑层进行处理交付给表现层。
数据层(DL):由于本系统的数据是放在服务端的mysql数据库中,因此本属于服务层的部分可以直接整合在业务逻辑层中,所以数据层中只有数据库,其主要完成本系统的数据存储和管理功能。
3.2 系统功能模块设计
在上一章节中主要对系统的功能性需求和非功能性需求进行分析,并且根据需求分析了本系统中的用例。那么接下来就要开始对本系统的架构、主要功能和数据库开始进行设计。水环境检测系统根据前面章节的需求分析得出,其总体设计模块图如图3-2所示。

图3-2系统功能模块图
数据库设计一般包括需求分析、概念模型设计、数据库表建立三大过程,其中需求分析前面章节已经阐述,概念模型设计有概念模型和逻辑结构设计两部分。
3.3.1 数据库概念结构设计
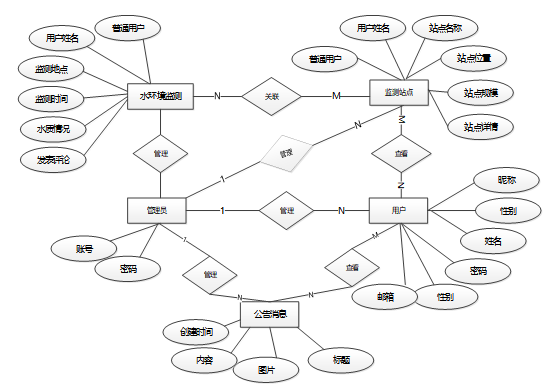
下面是整个水环境检测系统中主要的数据库表总E-R实体关系图。

图3-3水环境检测系统总E-R关系图
通过上一小节中水环境检测系统中总E-R关系图上得出一共需要创建很多个数据表。在此我主要罗列几个主要的数据库表结构设计。
| 编号 | 名称 | 数据类型 | 长度 | 小数位 | 允许空值 | 主键 | 默认值 | 说明 |
| 1 | token_id | int | 10 | 0 | N | Y | 临时访问牌ID | |
| 2 | token | varchar | 64 | 0 | Y | N | 临时访问牌 | |
| 3 | info | text | 65535 | 0 | Y | N | ||
| 4 | maxage | int | 10 | 0 | N | N | 2 | 最大寿命:默认2小时 |
| 5 | create_time | timestamp | 19 | 0 | N | N | CURRENT_TIMESTAMP | 创建时间: |
| 6 | update_time | timestamp | 19 | 0 | N | N | CURRENT_TIMESTAMP | 更新时间: |
| 7 | user_id | int | 10 | 0 | N | N | 0 | 用户编号: |
| 编号 | 名称 | 数据类型 | 长度 | 小数位 | 允许空值 | 主键 | 默认值 | 说明 |
| 1 | article_id | mediumint | 8 | 0 | N | Y | 文章id:[0,8388607] | |
| 2 | title | varchar | 125 | 0 | N | Y | 标题:[0,125]用于文章和html的title标签中 | |
| 3 | type | varchar | 64 | 0 | N | N | 0 | 文章分类:[0,1000]用来搜索指定类型的文章 |
| 4 | hits | int | 10 | 0 | N | N | 0 | 点击数:[0,1000000000]访问这篇文章的人次 |
| 5 | praise_len | int | 10 | 0 | N | N | 0 | 点赞数 |
| 6 | create_time | timestamp | 19 | 0 | N | N | CURRENT_TIMESTAMP | 创建时间: |
| 7 | update_time | timestamp | 19 | 0 | N | N | CURRENT_TIMESTAMP | 更新时间: |
| 8 | source | varchar | 255 | 0 | Y | N | 来源:[0,255]文章的出处 | |
| 9 | url | varchar | 255 | 0 | Y | N | 来源地址:[0,255]用于跳转到发布该文章的网站 | |
| 10 | tag | varchar | 255 | 0 | Y | N | 标签:[0,255]用于标注文章所属相关内容,多个标签用空格隔开 | |
| 11 | content | longtext | 2147483647 | 0 | Y | N | 正文:文章的主体内容 | |
| 12 | img | varchar | 255 | 0 | Y | N | 封面图 | |
| 13 | description | text | 65535 | 0 | Y | N | 文章描述 |
| 编号 | 名称 | 数据类型 | 长度 | 小数位 | 允许空值 | 主键 | 默认值 | 说明 |
| 1 | type_id | smallint | 5 | 0 | N | Y | 分类ID:[0,10000] | |
| 2 | display | smallint | 5 | 0 | N | N | 100 | 显示顺序:[0,1000]决定分类显示的先后顺序 |
| 3 | name | varchar | 16 | 0 | N | N | 分类名称:[2,16] | |
| 4 | father_id | smallint | 5 | 0 | N | N | 0 | 上级分类ID:[0,32767] |
| 5 | description | varchar | 255 | 0 | Y | N | 描述:[0,255]描述该分类的作用 | |
| 6 | icon | text | 65535 | 0 | Y | N | 分类图标: | |
| 7 | url | varchar | 255 | 0 | Y | N | 外链地址:[0,255]如果该分类是跳转到其他网站的情况下,就在该URL上设置 | |
| 8 | create_time | timestamp | 19 | 0 | N | N | CURRENT_TIMESTAMP | 创建时间: |
| 9 | update_time | timestamp | 19 | 0 | N | N | CURRENT_TIMESTAMP | 更新时间: |
| 编号 | 名称 | 数据类型 | 长度 | 小数位 | 允许空值 | 主键 | 默认值 | 说明 |
| 1 | auth_id | int | 10 | 0 | N | Y | 授权ID: | |
| 2 | user_group | varchar | 64 | 0 | Y | N | 用户组: | |
| 3 | mod_name | varchar | 64 | 0 | Y | N | 模块名: | |
| 4 | table_name | varchar | 64 | 0 | Y | N | 表名: | |
| 5 | page_title | varchar | 255 | 0 | Y | N | 页面标题: | |
| 6 | path | varchar | 255 | 0 | Y | N | 路由路径: | |
| 7 | position | varchar | 32 | 0 | Y | N | 位置: | |
| 8 | mode | varchar | 32 | 0 | N | N | _blank | 跳转方式: |
| 9 | add | tinyint | 3 | 0 | N | N | 1 | 是否可增加: |
| 10 | del | tinyint | 3 | 0 | N | N | 1 | 是否可删除: |
| 11 | set | tinyint | 3 | 0 | N | N | 1 | 是否可修改: |
| 12 | get | tinyint | 3 | 0 | N | N | 1 | 是否可查看: |
| 13 | field_add | text | 65535 | 0 | Y | N | 添加字段: | |
| 14 | field_set | text | 65535 | 0 | Y | N | 修改字段: | |
| 15 | field_get | text | 65535 | 0 | Y | N | 查询字段: | |
| 16 | table_nav_name | varchar | 500 | 0 | Y | N | 跨表导航名称: | |
| 17 | table_nav | varchar | 500 | 0 | Y | N | 跨表导航: | |
| 18 | option | text | 65535 | 0 | Y | N | 配置: | |
| 19 | create_time | timestamp | 19 | 0 | N | N | CURRENT_TIMESTAMP | 创建时间: |
| 20 | update_time | timestamp | 19 | 0 | N | N | CURRENT_TIMESTAMP | 更新时间: |
| 编号 | 名称 | 数据类型 | 长度 | 小数位 | 允许空值 | 主键 | 默认值 | 说明 |
| 1 | collect_id | int | 10 | 0 | N | Y | 收藏ID: | |
| 2 | user_id | int | 10 | 0 | N | N | 0 | 收藏人ID: |
| 3 | source_table | varchar | 255 | 0 | Y | N | 来源表: | |
| 4 | source_field | varchar | 255 | 0 | Y | N | 来源字段: | |
| 5 | source_id | int | 10 | 0 | N | N | 0 | 来源ID: |
| 6 | title | varchar | 255 | 0 | Y | N | 标题: | |
| 7 | img | varchar | 255 | 0 | Y | N | 封面: | |
| 8 | create_time | timestamp | 19 | 0 | N | N | CURRENT_TIMESTAMP | 创建时间: |
| 9 | update_time | timestamp | 19 | 0 | N | N | CURRENT_TIMESTAMP | 更新时间: |
| 编号 | 名称 | 数据类型 | 长度 | 小数位 | 允许空值 | 主键 | 默认值 | 说明 |
| 1 | comment_id | int | 10 | 0 | N | Y | 评论ID: | |
| 2 | user_id | int | 10 | 0 | N | N | 0 | 评论人ID: |
| 3 | reply_to_id | int | 10 | 0 | N | N | 0 | 回复评论ID:空为0 |
| 4 | content | longtext | 2147483647 | 0 | Y | N | 内容: | |
| 5 | nickname | varchar | 255 | 0 | Y | N | 昵称: | |
| 6 | avatar | varchar | 255 | 0 | Y | N | 头像地址:[0,255] | |
| 7 | create_time | timestamp | 19 | 0 | N | N | CURRENT_TIMESTAMP | 创建时间: |
| 8 | update_time | timestamp | 19 | 0 | N | N | CURRENT_TIMESTAMP | 更新时间: |
| 9 | source_table | varchar | 255 | 0 | Y | N | 来源表: | |
| 10 | source_field | varchar | 255 | 0 | Y | N | 来源字段: | |
| 11 | source_id | int | 10 | 0 | N | N | 0 | 来源ID: |
| 编号 | 名称 | 数据类型 | 长度 | 小数位 | 允许空值 | 主键 | 默认值 | 说明 |
| 1 | hits_id | int | 10 | 0 | N | Y | 点赞ID: | |
| 2 | user_id | int | 10 | 0 | N | N | 0 | 点赞人: |
| 3 | create_time | timestamp | 19 | 0 | N | N | CURRENT_TIMESTAMP | 创建时间: |
| 4 | update_time | timestamp | 19 | 0 | N | N | CURRENT_TIMESTAMP | 更新时间: |
| 5 | source_table | varchar | 255 | 0 | Y | N | 来源表: | |
| 6 | source_field | varchar | 255 | 0 | Y | N | 来源字段: | |
| 7 | source_id | int | 10 | 0 | N | N | 0 | 来源ID: |
| 编号 | 名称 | 数据类型 | 长度 | 小数位 | 允许空值 | 主键 | 默认值 | 说明 |
| 1 | monitoring_stations_id | int | 10 | 0 | N | Y | 监测站点ID | |
| 2 | regular_users | int | 10 | 0 | Y | N | 0 | 普通用户 |
| 3 | user_name | varchar | 64 | 0 | Y | N | 用户姓名 | |
| 4 | site_name | varchar | 64 | 0 | Y | N | 站点名称 | |
| 5 | site_images | varchar | 255 | 0 | Y | N | 站点图片 | |
| 6 | site_location | varchar | 64 | 0 | Y | N | 站点位置 | |
| 7 | site_size | varchar | 64 | 0 | Y | N | 站点规模 | |
| 8 | site_details | text | 65535 | 0 | Y | N | 站点详情 | |
| 9 | hits | int | 10 | 0 | N | N | 0 | 点击数 |
| 10 | create_time | datetime | 19 | 0 | N | N | CURRENT_TIMESTAMP | 创建时间 |
| 11 | update_time | timestamp | 19 | 0 | N | N | CURRENT_TIMESTAMP | 更新时间 |
| 编号 | 名称 | 数据类型 | 长度 | 小数位 | 允许空值 | 主键 | 默认值 | 说明 |
| 1 | notice_id | mediumint | 8 | 0 | N | Y | 公告id: | |
| 2 | title | varchar | 125 | 0 | N | N | 标题: | |
| 3 | content | longtext | 2147483647 | 0 | Y | N | 正文: | |
| 4 | create_time | timestamp | 19 | 0 | N | N | CURRENT_TIMESTAMP | 创建时间: |
| 5 | update_time | timestamp | 19 | 0 | N | N | CURRENT_TIMESTAMP | 更新时间: |
| 编号 | 名称 | 数据类型 | 长度 | 小数位 | 允许空值 | 主键 | 默认值 | 说明 |
| 1 | praise_id | int | 10 | 0 | N | Y | 点赞ID: | |
| 2 | user_id | int | 10 | 0 | N | N | 0 | 点赞人: |
| 3 | create_time | timestamp | 19 | 0 | N | N | CURRENT_TIMESTAMP | 创建时间: |
| 4 | update_time | timestamp | 19 | 0 | N | N | CURRENT_TIMESTAMP | 更新时间: |
| 5 | source_table | varchar | 255 | 0 | Y | N | 来源表: | |
| 6 | source_field | varchar | 255 | 0 | Y | N | 来源字段: | |
| 7 | source_id | int | 10 | 0 | N | N | 0 | 来源ID: |
| 8 | status | bit | 1 | 0 | N | N | 1 | 点赞状态:1为点赞,0已取消 |
| 编号 | 名称 | 数据类型 | 长度 | 小数位 | 允许空值 | 主键 | 默认值 | 说明 |
| 1 | project_information_id | int | 10 | 0 | N | Y | 项目信息ID | |
| 2 | regular_users | int | 10 | 0 | Y | N | 0 | 普通用户 |
| 3 | user_name | varchar | 64 | 0 | Y | N | 用户姓名 | |
| 4 | entry_name | varchar | 64 | 0 | Y | N | 项目名称 | |
| 5 | project_images | varchar | 255 | 0 | Y | N | 项目图片 | |
| 6 | project_progress | text | 65535 | 0 | Y | N | 项目进度 | |
| 7 | project_details | text | 65535 | 0 | Y | N | 项目详情 | |
| 8 | hits | int | 10 | 0 | N | N | 0 | 点击数 |
| 9 | create_time | datetime | 19 | 0 | N | N | CURRENT_TIMESTAMP | 创建时间 |
| 10 | update_time | timestamp | 19 | 0 | N | N | CURRENT_TIMESTAMP | 更新时间 |
| 编号 | 名称 | 数据类型 | 长度 | 小数位 | 允许空值 | 主键 | 默认值 | 说明 |
| 1 | regular_users_id | int | 10 | 0 | N | Y | 普通用户ID | |
| 2 | user_name | varchar | 64 | 0 | Y | N | 用户姓名 | |
| 3 | user_gender | varchar | 64 | 0 | Y | N | 用户性别 | |
| 4 | contact_information | varchar | 64 | 0 | Y | N | 联系方式 | |
| 5 | examine_state | varchar | 16 | 0 | N | N | 已通过 | 审核状态 |
| 6 | user_id | int | 10 | 0 | N | N | 0 | 用户ID |
| 7 | create_time | datetime | 19 | 0 | N | N | CURRENT_TIMESTAMP | 创建时间 |
| 8 | update_time | timestamp | 19 | 0 | N | N | CURRENT_TIMESTAMP | 更新时间 |
| 编号 | 名称 | 数据类型 | 长度 | 小数位 | 允许空值 | 主键 | 默认值 | 说明 |
| 1 | slides_id | int | 10 | 0 | N | Y | 轮播图ID: | |
| 2 | title | varchar | 64 | 0 | Y | N | 标题: | |
| 3 | content | varchar | 255 | 0 | Y | N | 内容: | |
| 4 | url | varchar | 255 | 0 | Y | N | 链接: | |
| 5 | img | varchar | 255 | 0 | Y | N | 轮播图: | |
| 6 | hits | int | 10 | 0 | N | N | 0 | 点击量: |
| 7 | create_time | timestamp | 19 | 0 | N | N | CURRENT_TIMESTAMP | 创建时间: |
| 8 | update_time | timestamp | 19 | 0 | N | N | CURRENT_TIMESTAMP | 更新时间: |
| 编号 | 名称 | 数据类型 | 长度 | 小数位 | 允许空值 | 主键 | 默认值 | 说明 |
| 1 | upload_id | int | 10 | 0 | N | Y | 上传ID | |
| 2 | name | varchar | 64 | 0 | Y | N | 文件名 | |
| 3 | path | varchar | 255 | 0 | Y | N | 访问路径 | |
| 4 | file | varchar | 255 | 0 | Y | N | 文件路径 | |
| 5 | display | varchar | 255 | 0 | Y | N | 显示顺序 | |
| 6 | father_id | int | 10 | 0 | Y | N | 0 | 父级ID |
| 7 | dir | varchar | 255 | 0 | Y | N | 文件夹 | |
| 8 | type | varchar | 32 | 0 | Y | N | 文件类型 |
| 编号 | 名称 | 数据类型 | 长度 | 小数位 | 允许空值 | 主键 | 默认值 | 说明 |
| 1 | user_id | mediumint | 8 | 0 | N | Y | 用户ID:[0,8388607]用户获取其他与用户相关的数据 | |
| 2 | state | smallint | 5 | 0 | N | N | 1 | 账户状态:[0,10](1可用|2异常|3已冻结|4已注销) |
| 3 | user_group | varchar | 32 | 0 | Y | N | 所在用户组:[0,32767]决定用户身份和权限 | |
| 4 | login_time | timestamp | 19 | 0 | N | N | CURRENT_TIMESTAMP | 上次登录时间: |
| 5 | phone | varchar | 11 | 0 | Y | N | 手机号码:[0,11]用户的手机号码,用于找回密码时或登录时 | |
| 6 | phone_state | smallint | 5 | 0 | N | N | 0 | 手机认证:[0,1](0未认证|1审核中|2已认证) |
| 7 | username | varchar | 16 | 0 | N | N | 用户名:[0,16]用户登录时所用的账户名称 | |
| 8 | nickname | varchar | 16 | 0 | Y | N | 昵称:[0,16] | |
| 9 | password | varchar | 64 | 0 | N | N | 密码:[0,32]用户登录所需的密码,由6-16位数字或英文组成 | |
| 10 | | varchar | 64 | 0 | Y | N | 邮箱:[0,64]用户的邮箱,用于找回密码时或登录时 | |
| 11 | email_state | smallint | 5 | 0 | N | N | 0 | 邮箱认证:[0,1](0未认证|1审核中|2已认证) |
| 12 | avatar | varchar | 255 | 0 | Y | N | 头像地址:[0,255] | |
| 13 | open_id | varchar | 255 | 0 | Y | N | 针对获取用户信息字段 | |
| 14 | create_time | timestamp | 19 | 0 | N | N | CURRENT_TIMESTAMP | 创建时间: |
| 15 | vip_level | varchar | 255 | 0 | Y | N | 会员等级 | |
| 16 | vip_discount | double | 11 | 2 | Y | N | 0.00 | 会员折扣 |
| 编号 | 名称 | 数据类型 | 长度 | 小数位 | 允许空值 | 主键 | 默认值 | 说明 |
| 1 | group_id | mediumint | 8 | 0 | N | Y | 用户组ID:[0,8388607] | |
| 2 | display | smallint | 5 | 0 | N | N | 100 | 显示顺序:[0,1000] |
| 3 | name | varchar | 16 | 0 | N | N | 名称:[0,16] | |
| 4 | description | varchar | 255 | 0 | Y | N | 描述:[0,255]描述该用户组的特点或权限范围 | |
| 5 | source_table | varchar | 255 | 0 | Y | N | 来源表: | |
| 6 | source_field | varchar | 255 | 0 | Y | N | 来源字段: | |
| 7 | source_id | int | 10 | 0 | N | N | 0 | 来源ID: |
| 8 | register | smallint | 5 | 0 | Y | N | 0 | 注册位置: |
| 9 | create_time | timestamp | 19 | 0 | N | N | CURRENT_TIMESTAMP | 创建时间: |
| 10 | update_time | timestamp | 19 | 0 | N | N | CURRENT_TIMESTAMP | 更新时间: |
表water_environment_monitoring (水环境监测)
| 编号 | 名称 | 数据类型 | 长度 | 小数位 | 允许空值 | 主键 | 默认值 | 说明 |
| 1 | water_environment_monitoring_id | int | 10 | 0 | N | Y | 水环境监测ID | |
| 2 | regular_users | int | 10 | 0 | Y | N | 0 | 普通用户 |
| 3 | user_name | varchar | 64 | 0 | Y | N | 用户姓名 | |
| 4 | monitoring_location | varchar | 64 | 0 | Y | N | 监测地点 | |
| 5 | monitoring_images | varchar | 255 | 0 | Y | N | 监测图片 | |
| 6 | monitoring_time | datetime | 19 | 0 | Y | N | 监测时间 | |
| 7 | water_quality_situation | text | 65535 | 0 | Y | N | 水质情况 | |
| 8 | hits | int | 10 | 0 | N | N | 0 | 点击数 |
| 9 | create_time | datetime | 19 | 0 | N | N | CURRENT_TIMESTAMP | 创建时间 |
| 10 | update_time | timestamp | 19 | 0 | N | N | CURRENT_TIMESTAMP | 更新时间 |
整个水环境检测系统的需求分析主要对系统总体架构以及功能模块的设计,通过建立E-R模型和数据库逻辑系统设计完成了数据库系统设计。
4系统关键模块设计与实现
水环境检测系统的详细设计与实现主要是根据前面的需求分析和总体设计来设计页面并实现业务逻辑。主要从界面实现、业务逻辑实现这两部分进行介绍。
4.1普通用户功能模块
4.1.1 首页界面
当进入水环境检测系统的时候,首先映入眼帘的是系统的导航栏,其主界面展示如下图4-1所示。

图4-1 首页界面图
注册模块满足用户两部分,当用户想要进行资料相关信息的查询管理的时候,就必须进行登录,如果没有账号的话,在登录界面,点击“注册”按钮就会跳转到注册的界面,根据提示填写好注册信息,添加提交,注册的信息在数据库中就添加完成了,然后再输入填写好的账号和密码进行登录,其注册主界面展示如下图4-2所示。

图4-1 用户注册界面图
注册关键代码如下:
/**
* 注册
* @param user
* @return
*/
@PostMapping("register")
public Map<String, Object> signUp(@RequestBody User user) {
// 查询用户
Map<String, String> query = new HashMap<>();
Map<String,Object> map = JSON.parseObject(JSON.toJSONString(user));
query.put("username",user.getUsername());
List list = service.selectBaseList(service.select(query, new HashMap<>()));
if (list.size()>0){
return error(30000, "用户已存在");
}
map.put("password",service.encryption(String.valueOf(map.get("password"))));
service.insert(map);
return success(1);
}
4.1.3用户登录界面
水环境检测系统中的注册后的用户是可以通过自己的账户名和密码进行登录的,当用户输入完整的自己的账户名和密码信息并点击“登录”按钮后,将会首先验证输入的有没有空数据,再次验证输入的账户名+密码和数据库中当前保存的用户信息是否一致,只有在一致后将会登录成功并自动跳转到水环境检测系统的首页中;否则将会提示相应错误信息,用户登录界面如下图4-3所示。

图4-3用户登录界面图
登录的逻辑代码如下所示。
/**
* 登录
* @param data
* @param httpServletRequest
* @return
*/
@PostMapping("login")
public Map<String, Object> login(@RequestBody Map<String, String> data, HttpServletRequest httpServletRequest) {
log.info("[执行登录接口]");
String username = data.get("username");
String email = data.get("email");
String phone = data.get("phone");
String password = data.get("password");
List resultList = null;
Map<String, String> map = new HashMap<>();
if(username != null && "".equals(username) == false){
map.put("username", username);
resultList = service.select(map, new HashMap<>()).getResultList();
}
else if(email != null && "".equals(email) == false){
map.put("email", email);
resultList = service.select(map, new HashMap<>()).getResultList();
}
else if(phone != null && "".equals(phone) == false){
map.put("phone", phone);
resultList = service.select(map, new HashMap<>()).getResultList();
}else{
return error(30000, "账号或密码不能为空");
}
if (resultList == null || password == null) {
return error(30000, "账号或密码不能为空");
}
//判断是否有这个用户
if (resultList.size()<=0){
return error(30000,"用户不存在");
}
User byUsername = (User) resultList.get(0);
Map<String, String> groupMap = new HashMap<>();
groupMap.put("name",byUsername.getUserGroup());
List groupList = userGroupService.select(groupMap, new HashMap<>()).getResultList();
if (groupList.size()<1){
return error(30000,"用户组不存在");
}
UserGroup userGroup = (UserGroup) groupList.get(0);
//查询用户审核状态
if (!StringUtils.isEmpty(userGroup.getSourceTable())){
String sql = "select examine_state from "+ userGroup.getSourceTable() +" WHERE user_id = " + byUsername.getUserId();
String res = String.valueOf(service.runCountSql(sql).getSingleResult());
if (res==null){
return error(30000,"用户不存在");
}
if (!res.equals("已通过")){
return error(30000,"该用户审核未通过");
}
}
//查询用户状态
if (byUsername.getState()!=1){
return error(30000,"用户非可用状态,不能登录");
}
String md5password = service.encryption(password);
if (byUsername.getPassword().equals(md5password)) {
// 存储Token到数据库
AccessToken accessToken = new AccessToken();
accessToken.setToken(UUID.randomUUID().toString().replaceAll("-", ""));
accessToken.setUser_id(byUsername.getUserId());
tokenService.save(accessToken);
// 返回用户信息
JSONObject user = JSONObject.parseObject(JSONObject.toJSONString(byUsername));
user.put("token", accessToken.getToken());
JSONObject ret = new JSONObject();
ret.put("obj",user);
return success(ret);
} else {
return error(30000, "账号或密码不正确");
}
}
4.1.4 水环境监测界面
当用户点击“水环境监测”后,可以查看水环境监测详情,并可进行点赞、收藏、评论等操作。界面如下图4-4所示。

图4-4水环境监测界面图
4.1.5 新闻资讯界面
用户点击“新闻资讯”这一菜单按钮,会显示管理员在后台发布的所有的新闻资讯,可以查看详情;可以进行点赞、收藏、评论等操作。。界面如图4-5所示。

图4-5 新闻资讯界面图
4.2管理员功能模块
4.2.1 系统用户管理界面
水环境检测系统中的管理人员是可以对注册的普通用户进行管理的,也可以对管理员进行管控。界面如下图4-6所示。

图4-6用户管理界面图
用户管理关键代码如下:
@PostMapping("/add")
@Transactional
public Map<String, Object> add(HttpServletRequest request) throws IOException {
service.insert(service.readBody(request.getReader()));
return success(1);
}
public Map<String, Object> addMap(Map<String,Object> map){
service.insert(map);
return success(1);
}
管理员点击“项目信息管理”这个按钮可以查看所有项目信息,可以进行详情查看、删除、查看评论等操作,界面如下图4-7所示。

图4-7项目信息管理界面图
4.2.3轮播图界面
管理员点击“系统管理”这一菜单会显示轮播图菜单,管理员可以对前台展示的轮播图进行设置,轮播图界面如下图4-8所示。

图4-8轮播图界面图
管理员点击“监测站点管理”这个按钮可以查看所有监测站点信息,可以进行详情查看、删除、查看评论等操作,监测站点界面如下图4-9所示。

图4-9监测站点管理界面图
5系统测试
系统开发到了最后一个阶段那就是系统测试,系统测试对软件的开发其实是非常有必要的。因为没什么系统一经开发出来就可能会尽善尽美,再厉害的系统开发工程师也会在系统开发的时候出现纰漏,系统测试能够较好的改正一些bug,为后期系统的维护性提供很好的支持。通过系统测试,开发人员也可以建立自己对系统的信心,为后期的系统版本的跟新提供支持。
5.2 系统测试用例
系统测试包括:用户登录功能测试、水环境监测展示功能测试、监测站点搜索、密码修改功能测试,如表5-1、5-2、5-3、5-4、5-5所示:
表5-1 用户登录功能测试表
| 用例名称 | 用户登录系统 |
| 目的 | 测试用户通过正确的用户名和密码可否登录功能 |
| 前提 | 未登录的情况下 |
| 测试流程 | 1) 进入登录页面 2) 输入正确的用户名和密码 |
| 预期结果 | 用户名和密码正确的时候,跳转到登录成功界面,反之则显示错误信息,提示重新输入 |
| 实际结果 | 实际结果与预期结果一致 |
管理员添加监测站点界面测试:
表5-3 管理员添加监测站点界面测试表
| 用例名称 | 监测站点添加测试用例 |
| 目的 | 测试监测站点添加功能 |
| 前提 | 管理员正常登录情况下 |
| 测试流程 | 1)管理员点击监测站点,点击添加后并填写信息。 2)点击进行提交。 |
| 预期结果 | 提交以后,页面首页会显示新的监测站点 |
| 实际结果 | 实际结果与预期结果一致 |
密码修改功能测试:
表5-4 密码修改功能测试表
| 用例名称 | 密码修改测试用例 |
| 目的 | 测试管理员密码修改功能 |
| 前提 | 管理员用户正常登录情况下 |
| 测试流程 | 1)管理员密码修改并完成填写。 2)点击进行提交。 |
| 预期结果 | 使用新的密码可以登录 |
| 实际结果 | 实际结果与预期结果一致 |
5.3 系统测试结果
通过编写水环境检测系统的测试用例,已经检测完毕用户登录功能测试、水环境监测展示功能测试、监测站点添加、密码修改功能测试,通过这4大模块为水环境检测系统的后期推广运营提供了强力的技术支撑。
结论
经过深入研究和开发,基于Spring Boot的水环境检测系统取得了显著的成果。该系统实现了对水环境质量的实时监测与精准评估,为水环境保护和水资源管理提供了强有力的技术支持。通过实时采集、传输和处理水环境数据,系统能够及时发现污染问题并预警潜在风险,为相关部门的决策提供科学依据。同时,该系统的运行稳定、性能优良,易于维护和扩展,具有广阔的应用前景。总之,Spring Boot水环境检测系统的研发与应用,为水环境治理和生态保护工作提供了有力的技术支撑,对于推动水资源的可持续利用和生态环境的和谐发展具有重要意义。
[1]李明,冯树栋,白宗文,等. 基于SpringBoot的成果需求匹配系统设计与实现 [J]. 延安大学学报(自然科学版), 2024, 43 (01): 90-95. DOI:10.13876/J.cnki.ydnse.230026.
[2]刘慧玲,谭定英,陈平平. 基于SpringBoot和Vue.js的大学生团队管理系统的设计 [J]. 电脑编程技巧与维护, 2024, (03): 120-122. DOI:10.16184/j.cnki.comprg.2024.03.039.
[3]刘帅克,王梓琪,郭霆,等. 无人机大气环境检测系统设计 [J]. 机电产品开发与创新, 2024, 37 (01): 11-14.
[4]白韦娟,何磊,何信一,等. 基于LoRa的环境检测系统的设计与实现 [J]. 自动化应用, 2023, 64 (20): 227-230.
[5]张恒超. 水环境重金属检测系统设计与试验[D]. 河南农业大学, 2023. DOI:10.27117/d.cnki.ghenu.2023.000292.
[6]张秦伟,邱力军,屈硕,等. 基于LabVIEW的博物馆多情景环境检测系统 [J]. 无线互联科技, 2023, 20 (05): 80-82.
[7]赵一瑾. 多点无线智能环境检测系统设计的研究与实现 [J]. 科技资讯, 2023, 21 (01): 41-44. DOI:10.16661/j.cnki.1672-3791.2206-5042-2660.
[8]Yang Y . Design and Implementation of Student Information Management System Based on Springboot [J]. Advances in Computer, Signals and Systems, 2022, 6 (6):
[9]廖子源,王晓娜,冯玉中,等. 基于Arduino的室内环境检测系统设计 [J]. 实验室科学, 2022, 25 (03): 62-65.
[10]Hejing W . Commerce Middle Office Management System Based on Springboot [J]. International Journal of Advanced Network, Monitoring and Controls, 2022, 7 (2): 32-45.
[11]张海林,张笑. 基于互联网平台的室内环境检测系统的设计研究 [J]. 皮革制作与环保科技, 2021, 2 (18): 85-86.
[12]刘欣,姜浩延,边超,等. 水环境硝酸盐全自动电化学检测系统 [J]. 分析仪器, 2021, (04): 17-21.
[13]冯新刚,王浩能,陈林敏,等. 基于STM32智能植物培育环境检测系统的设计 [J]. 智慧农业导刊, 2021, 1 (09): 30-33.
[14]李爽. 基于电子鼻技术的养殖场环境检测系统的设计与实现[D]. 武汉轻工大学, 2021. DOI:10.27776/d.cnki.gwhgy.2021.000184.
[15]Cheng F . Talent Recruitment Management System for Small and Micro Enterprises Based on Springboot Framework [J]. Advances in Educational Technology and Psychology, 2021, 5 (2):
[16]董梅. 多点无线智能环境检测系统设计与实现 [J]. 电子测试, 2021, (10): 33-34+26. DOI:10.16520/j.cnki.1000-8519.2021.10.012.
[17]杨清. 智慧环境检测系统的实现原理及应用分析 [J]. 决策探索(中), 2020, (12): 91.
[18]Chen G ,Xu J . Design and implementation of efficient Learning platform based on SpringBoot Framework [J]. Journal of Electronics and Information Science, 2020, 6 (1):
[19]Chen J ,Jian C ,Hailan P . Design of Man Hour Management Information System on SpringBoot Framework [J]. Journal of Physics: Conference Series, 2020, 1646 (1): 012136-.
[20]He M ,Lv S . Research on Civil Aircraft Structural Strength Material Performance Database Based on SpringBoot[C]// Advanced Science and Industry Research Center. Proceedings of 2020 4th International Conference on Electrical,Automation and Mechanical Engineering(EAME2020). School of Software, Northwestern Polytechnical University;Science and Technology of UAV Laboratory, Northwestern Polytechnical University;, 2020: 6. DOI:10.26914/c.cnkihy.2020.057541.
[21]邵英淼,李晶晶,马丽娜,等. 基于无线通信的多功能室内环境检测系统设计 [J]. 无线互联科技, 2020, 17 (09): 1-2.
[22]幸联星. 基于单片机的智能家居环境检测系统设计 [J]. 电子技术与软件工程, 2020, (01): 59-61.
首先,我要感谢导师的悉心指导与无私帮助。导师在课题研究过程中给予了我宝贵的意见和建议,使我在技术难题面前得以迎刃而解。同时,导师的严谨治学和勤奋工作的精神也深深影响着我,激励着我不断追求卓越。
其次,我要感谢团队成员们的协作与努力。在系统的开发过程中,我们共同面对挑战,相互支持,共同攻克了一个又一个技术难关。没有团队成员们的辛勤付出,就没有今天的成果。
此外,我还要感谢在课题研究中提供帮助的专家和学者。他们无私地分享了自己的知识和经验,为我解决了许多技术难题,提供了宝贵的指导。
最后,我要感谢家人和朋友们的关心与支持。他们的鼓励与陪伴让我在研究的道路上更加坚定与自信。
在此,我再次向所有给予我支持与帮助的人表示衷心的感谢。我将继续努力,不辜负大家的期望与信任,为水环境检测与保护事业贡献自己的力量。
基于SpringBoot的水环境检测系统
701

被折叠的 条评论
为什么被折叠?



