目 录
摘 要
本校园社交平台基于SpringBoot框架开发,旨在为学生、社团成员以及管理员提供一个全面互动的交流空间。对于学生用户而言,他们可以通过平台轻松注册登录,并浏览首页获取最新资讯。平台特别设置了新闻资讯和社团活动板块,学生可以对感兴趣的内容进行点赞、收藏或评论,并能直接报名参加社团活动,丰富课余生活。学生还能通过导航地图功能找到校园内的各个地点,方便参与线下活动。而对于社团用户来说,除了享受与学生用户相同的功能外,还可以添加社团信息和社团活动内容,但需经过管理员审核才能在前端显示,确保信息的真实性和安全性。
针对管理员,系统提供了强大的后台管理功能,社团信息管理和社团活动管理功能,涵盖添加、删除、查询及详情查看等操作,并负责审核社团提交的信息和活动内容。同时,管理员能够统计和管理活动报名情况和反馈,有助于及时了解学生的兴趣点和需求。系统还设计了通知公告管理功能,便于向全体用户发布重要消息。整个平台通过SpringBoot的强大支持,实现了高效的数据处理和业务逻辑实现,为校园社交生活注入新的活力。
关键词:校园社交平台;SpringBoot框架
The campus social platform, developed based on the SpringBoot framework, aims to provide a comprehensive interactive communication space for students, community members and administrators. For student users, they can easily sign up through the platform and browse the home page for the latest information. The platform specially has news and information and club activities sections. Students can like, collect or comment on the content they are interested in, and directly sign up for club activities to enrich their after-school life. Students can also find various location on the campus through the navigation map function to participate in offline activities. For community users, in addition to enjoying the same functions as student users, they can also add club information and club activities, but they need to be displayed in the front end of the administrator review, to ensure the authenticity and security of the information.
For administrators, the system provides powerful background management functions, community information management and community activity management functions, covering add, delete, query and detail view operations, and is responsible for reviewing the information and activities submitted by communities. At the same time, the administrator can count and manage the registration situation and feedback of the activities, which helps to timely understand the students' interests and needs. The system also designed the notice announcement management function to facilitate the release of important information to all users. Through the strong support of SpringBoot, the whole platform has realized the efficient data processing and business logic realization, injecting new vitality into the campus social life.
Keywords: campus social networking platform; SpringBoot framework
第一章 绪 论
1.1研究背景及意义
在当今数字化时代,校园社交平台的建设对于促进学生之间的交流与合作具有不可忽视的作用。通过搭建一个集新闻资讯、社团活动、在线聊天等功能于一体的综合平台,不仅能够丰富学生的课余生活,还能增强校园文化的凝聚力和影响力。学生可以方便地获取最新的校园动态,参与到感兴趣的社团活动中去,同时也能通过平台上的导航地图找到各类活动的具体位置,极大提升了参与感和归属感。此外,这样的平台也为社团成员提供了一个展示自我、分享经验的机会,促进了不同背景学生之间的相互了解和协作,有助于培养学生的团队精神和社会责任感。
校园社交平台能够显著提升管理效率和服务质量。管理员通过后台系统对用户信息、社团资料及活动报名情况进行统一管理,确保所有发布的信息准确无误且符合规范。审核机制的存在保证了平台内容的质量,为用户提供了一个安全可靠的交流环境。同时,通过对活动报名情况和反馈意见的数据分析,管理者可以更加精准地把握学生的需求和兴趣点,进而优化资源配置,策划更多贴合学生兴趣的活动。这不仅有助于提升学生的满意度和参与度,也为学校的管理工作带来了新的思路和方法,推动校园文化建设向更高层次发展。
1.2国内外研究现状
在国内外,针对校园社交平台的研究主要集中在如何通过信息技术手段促进学生之间的互动与合作。国外的一些大学已经开始利用在线平台来增强学生的参与度,例如通过创建专门的社交媒体工具来连接学生和社团,以及支持学术交流和课外活动的组织。这些研究强调了信息传播的有效性和用户界面的友好性对于提高用户体验的重要性。还有大量文献讨论了社交平台对学生活动组织、文化传播及心理健康的支持作用,提倡开发能够满足多样化需求的综合平台。
在国内,随着教育信息化的发展,关于构建校园社交平台的研究日益增多,并且更多地关注于如何将传统校园文化与现代信息技术相结合。一些研究聚焦于提升平台的安全性和隐私保护机制,确保学生能够在安全的环境下自由交流。同时,也有研究致力于探索社交平台对学生社团发展的促进作用,比如如何更好地展示社团风采,吸引更多的成员加入。此类研究不仅有助于深化对校园社交行为的理解,还为实际平台的设计与实施提供了宝贵的参考意见。总体来看,无论是国内还是国外,相关研究都旨在打造更加高效、便捷且富有活力的校园社交环境。
1.3论文组织结构
本论文共分为七个主要章节,具体结构如下:
1. 绪论:介绍研究背景与意义,回顾国内外研究现状,并概述论文的组织结构。
2. 相关技术介绍:详细介绍与本研究相关的技术,包括Java语言、B/S框架、SpringBoot框架、Vue技术和MySQL数据库。
3. 需求分析:对系统的功能需求和非功能需求进行分析,明确用户和管理员的需求,并进行可行性分析,包括技术、操作和经济可行性。
4. 系统设计:涵盖系统架构设计、系统模块设计,并进行数据库的概念设计与表设计。
5. 系统实现:具体描述各个功能模块的实现过程,展示系统如何根据需求进行开发。
6. 系统测试:阐述测试的目的,分析测试结果并得出结论,以验证系统的稳定性和功能完整性。
7. 总结:总结研究的主要成果和贡献,指出存在的不足及未来的研究方向。
第二章 关键技术
2.1Java语言
Java语言是一种广泛使用的高级编程语言,具有平台无关性、面向对象特性和丰富的标准库。Java通过Java虚拟机(JVM)实现跨平台运行,开发者可以编写一次代码,在任何支持JVM的环境中执行[1]。Java的面向对象特性使得代码复用和模块化变得更加容易,促进了软件的维护和扩展。Java支持多线程编程,允许开发者在同一程序中同时执行多个任务,提升了应用程序的性能。
Java语言的语法结构简洁且易于理解,吸引了大量开发者。Java的标准库包含数据结构、输入输出处理、网络编程等众多功能模块。这使得开发者在构建应用程序时能够高效利用已有工具,减少重复劳动。Java广泛应用于企业级应用、移动应用、Web开发和大数据处理等领域。
2.2 B/S框架
B/S(Browser/Server)架构是一种基于浏览器和服务器的系统架构模式,用户通过浏览器与服务器进行交互。B/S架构简化了客户端的部署和管理,用户无需在本地安装复杂的软件,只需使用标准浏览器即可访问应用程序。服务器端负责处理业务逻辑和数据存储,客户端则主要负责展示用户界面和数据交互[2]。B/S架构的设计使得系统更新和维护集中在服务器端,降低了维护成本。
B/S架构通常采用Web技术进行实现,包括HTML、CSS和JavaScript等。用户在浏览器中发起请求,服务器响应并返回数据。数据传输通常通过HTTP或HTTPS协议进行,B/S架构的灵活性使其适用于在线购物、信息管理系统和社交网络等各类应用场景[3]。由于其易于扩展性,B/S架构可以方便地支持大规模用户访问,适应不断变化的业务需求。
2.3 SpringBoot框架
SpringBoot框架是基于Spring框架的开源项目,简化Java应用程序的开发过程。SpringBoot通过约定优于配置的理念,减少了传统Spring应用的繁琐配置,开发者可以快速搭建和部署应用程序。框架提供了一系列默认配置,支持自动化配置,简化了应用启动的复杂性[4]。SpringBoot内置了嵌入式Web服务器,使得开发者能够独立运行Java应用,无需外部容器。
SpringBoot支持微服务架构,开发者可以轻松创建和管理多个微服务。框架集成了丰富的功能模块,包括安全、数据访问和消息中间件等,支持RESTful API和JSON数据格式的处理[5]。SpringBoot还提供了强大的监控和管理功能,允许开发者实时监控应用的健康状态和性能指标。借助SpringBoot,开发者能够高效构建和维护现代企业级应用,满足复杂业务需求。
2.4 Vue技术
Vue是一种渐进式JavaScript框架,专注于构建用户界面。Vue采用组件化的开发模式,允许开发者将应用程序拆分为独立的、可重用的组件,从而提高了开发效率和代码的可维护性[6]。框架的核心库专注于视图层,支持数据绑定和DOM操作,提供了简洁的API。Vue的虚拟DOM机制提升了应用的性能,减少了实际DOM操作的次数。
Vue支持双向数据绑定,能够自动更新视图与模型之间的变化。开发者可以通过Vue的指令系统,简化数据展示和事件处理。Vue还支持路由管理和状态管理,使得开发复杂单页面应用变得更加容易[7]。借助Vue的生态系统,开发者能够使用多种工具和库来扩展功能,满足不同的业务需求。Vue在前端开发中逐渐成为主流选择,受到广泛关注和应用。
2.5 MySQL数据库
MySQL是一种开源关系型数据库管理系统,广泛应用于Web应用和企业级数据存储。MySQL支持结构化查询语言,允许开发者通过标准语句进行数据的创建、读取、更新和删除操作[8]。数据库通过表格形式组织数据,支持数据完整性和约束条件的定义。MySQL的存储引擎机制使得用户可以根据具体需求选择不同的存储引擎,以优化性能和功能。
MySQL具有高性能和可扩展性,支持大规模数据存储和高并发访问。系统提供了丰富的用户权限管理和数据加密安全特性。
2.6微信开发者工具
微信开发者工具是一款专为小程序开发而设计的应用,它不断改进,提供了便捷的操作方式,并且在开发过程中可以通过微信扫描二维码来访问,从而实现快速、准确的小程序开发和调试。
根据用户的需求,我们将采用不同的屏幕大小来制作小程序。
在完成了视图布置之后,可以通过执行编辑功能,快速更改当前的视图界面。
控制台:方便调试打印输出信息。
将代码上传至腾讯服务器,并在审核过程中填写版本号和备注信息,以确保代码的安全性和准确性。
通过查看资源文件,我们可以快速地调整相关项目的文件目录,从而实现断点调试。
使用远程调试技术,无论是在手机端还是PC端,都能够轻松地进行开发工作。
本地数据存储:显示的是本地存储的数据。
通过使用子父层级结构,我们可以更容易地进行视图调试。
微信的代码体积应该保持在2M 以内,而且在开发过程中,应该严格检查合法域名信息,并且为小程序的后台配置服务器域名。
微信开发者工具已经成为了开发过程中不可或缺的一部分,并且正在不断地改进和完善。
2.7小程序框架以及目录结构介绍
这款微信小程序的设计旨在帮助用户快速、便捷地创建出一款拥有完全独特色的应用。它由一套完善的框架结构,将用户界面、操作界面、功能界面等多种功能完美结合,使用户只需要一点点的操作,就能轻松实现微信小程序的创建。框架的核心功能是一个快速的数据绑定机制,它能够轻松地将用户的信息和界面进行一致性的管理。它不仅支持对用户信息的实时监控,还能够根据用户的需求,实现对界面的快速调整和优化,从而使用户能够轻松地构建强大的微信小程序。
第三章 系统分析
3.1系统可行性分析
3.1.1技术可行性
从技术角度来看,开发校园社交平台是完全可行的。当前的技术环境提供了多种成熟且可靠的框架和工具,如前面提到的Springboot框架、Vue技术、MySQL数据库以及微信开发者工具等,这些都可以为小程序的开发提供强有力的支持。此外,可以通过学习和掌握这些技术,确保小程序的开发进度和质量。同时,考虑到小程序主要用于移动端的访问,其开发门槛相对较低,对设备的性能要求也不高,这进一步增强了技术可行性的信心。
3.1.2经济可行性
系统开发所需的硬件和软件资源相对容易获取,且成本较低。硬件方面,只需普通的开发服务器和测试设备即可满足需求。软件方面,所需的开发工具和框架大多为开源或免费试用,大大降低了开发成本。同时,小程序作为一种轻量级应用,无需复杂的部署和维护,也减少了后期的运营成本。因此,从经济角度来看,系统开发也是可行的。
3.1.3社会可行性
校园社交平台旨在为学生提供便捷的社交服务,符合当前社会对信息化、便捷化的需求。平台的设计和开发将充分考虑用户隐私和数据安全,确保用户信息的安全性和保密性。通过合理的用户权限管理和数据加密措施,可以有效防止数据泄露和滥用。平台的开发和运营将遵循相关法律法规,确保合法合规。因此,从社会角度来看,系统开发同样是可行的。
3.1.4操作可行性
在操作可行性方面,宠物医院小程序的设计充分考虑了用户的使用习惯和操作便捷性。小程序界面简洁明了,功能布局合理,使得用户能够轻松上手并快速完成所需操作。小程序还提供了详细的操作指南和帮助文档,方便用户在遇到问题时能够快速找到解决方案。因此,从操作角度来看,校园社交平台的开发也是完全可行的。
3.2系统功能分析
3.2.1功能性分析
校园社交平台划分为了前端模块和后端模块两大部分。
前端学生用户模块:
- 注册登录:注册和登录功能是平台的入口,支持学生通过邮箱、手机号或学号进行注册,并设置个性化的登录密码。方便学生快速进入社交平台,享受校园生活分享和交流。
- 首页:首页是学生获取校园动态和社交互动的核心界面。这里展示最新和最热门的帖子、活动、新闻以及通知公告,学生可以浏览感兴趣的内容,并通过点赞、评论和分享功能与他人互动。首页设计简洁直观,确保学生能够快速找到他们感兴趣的信息。
- 通知公告:通知公告模块是校园社交平台的重要组成部分,用于发布学校官方通知、活动信息等重要消息。学生可以在这里查看最新的通知,并设置提醒,确保不会错过任何重要信息。
- 在线聊天:在线聊天功能允许学生之间进行实时的文字聊天。学生可以可以进行一对一的私聊。方便学生在学习和生活中保持紧密联系。
- 导航地图:导航地图模块提供地图服务,方便学生规划校园生活和参与各类活动。
- 新闻资讯:新闻资讯模块发布校园内外的最新新闻和事件,包括学术讲座、文化活动、体育赛事等。学生可以在这里阅读新闻,了解校园动态,并通过点赞、收藏和评论功能与他人分享自己的观点和感受。
- 社团信息:社团信息模块展示校园内各个社团的详细信息。学生可以浏览感兴趣的社团,通过点赞、收藏和评论功能表达自己的支持和兴趣,并与社团成员进行交流。
- 社团活动:社团活动模块发布各社团组织的活动信息,包括活动时间、地点、内容和报名方式。学生可以查看活动详情,对感兴趣的活动进行点赞、收藏和评论,并通过报名功能快速加入活动,参与社团生活。
- 我的:“我的”模块是学生个人中心,展示学生的个人资料、活动报名记录、活动反馈以及收藏列表。学生可以在这里管理个人信息,查看自己参与的活动和反馈,以及收藏的社团、新闻和活动。
前端社团用户模块:
- 注册登录:用户可以通过注册功能创建个人账户,输入必要的信息如用户名、密码、邮箱等。登录功能允许用户使用已注册的凭证访问个人账户,进行后续的社团活动和信息互动。
- 首页:首页是用户访问社团平台后看到的第一个页面,它提供了一个直观的界面,展示最新或最重要的社团信息、活动通知、新闻资讯等,方便用户快速获取社团动态。
- 通知公告:通知公告模块用于发布社团的最新消息和重要通知,用户可以在这里查看所有官方发布的公告,确保不错过任何重要信息。
- 在线聊天:在线聊天功能允许用户实时与其他社团成员进行交流,促进社团成员之间的沟通和协作。
- 导航地图:导航地图模块提供社团活动地点的可视化展示,用户可以通过地图查看活动地点的具体位置,方便参与线下活动。
- 新闻资讯:用户可以在这里阅读最新资讯,并通过点赞、收藏、评论等功能与内容互动。
- 社团信息:社团信息模块展示各个社团的详细资料,用户可以浏览并了解不同社团的特点。用户还可以对感兴趣的社团进行点赞、收藏和评论。
- 社团活动:社团活动模块提供社团举办的各种活动信息,用户可以查看活动详情,并通过点赞、收藏、评论等功能表达自己的兴趣和看法。
- 我的:“我的”模块是用户个人中心,用户可以查看和编辑自己的基本信息,管理自己的收藏内容,以及添加社团信息和社团活动。添加的信息和活动需要经过管理员审核后才能在前端显示,确保内容的准确性和合规性。此外,用户还可以审核学生提交的活动报名和活动反馈,参与社团的管理与运营。
后端管理员模块:
- 登录:管理员通过输入账号和密码登录系统,系统会进行身份验证,确保只有授权的管理员可以访问后台管理界面。
- 后台首页:登录后,管理员将看到一个功能概览,显示个人信息、修改密码的选项,以及活动报名统计和活动反馈统计的概览,方便管理员快速了解平台的最新动态。
- 系统用户:管理员可以管理不同类型的用户账户,包括其他管理员账户、社团用户和学生用户。可以添加、删除或编辑这些用户的权限和信息。
- 社团信息管理:管理员可以添加、删除和查询社团信息,查看社团详情,包括社团的评论和审核状态,确保社团信息的准确性和合规性。
- 社团活动管理:管理员负责管理社团发起的活动,包括删除和查询活动信息,查看活动详情和评论,以及审核活动的合法性,保证活动的质量和安全性。
- 活动报名管理:管理员可以对活动报名进行管理,包括删除和查询报名信息,查看报名者的详细资料,确保活动的顺利进行。
- 活动反馈管理:管理员负责活动反馈的管理,可以删除和查询反馈信息,查看活动的详细反馈,以便对活动进行改进和优化。
- 系统管理:管理员可以对系统的轮播图管理功能进行管理,添加、删除和查询轮播图,
- 通知公告管理,添加、删除和查询公告信息,保持平台信息的更新和准确性。
- 资源管理:管理员可以管理平台上的新闻资讯,包括资讯分类的添加、删除和查询,以及新闻资讯的详情和评论,确保信息的丰富性和时效性。
3.2.2非功能性分析
校园社交平台的非功能性需求比如校园社交平台的安全性怎么样,可靠性怎么样,性能怎么样,可拓展性怎么样等,具体可以表示在如下3-1表格中:
表3-1校园社交平台非功能需求表
| 安全性 | 主要指校园社交平台数据库的安装,数据库的使用和密码的设定必须合乎规范。 |
| 可靠性 | 可靠性是指校园社交平台能够安装用户的指示进行操作,经过测试,可靠性90%以上。 |
| 性能 | 性能是影响校园社交平台占据市场的必要条件,所以性能最好要佳才好。 |
| 可扩展性 | 比如数据库预留多个属性,比如接口的使用等确保了系统的非功能性需求。 |
| 易用性 | 用户只要跟着校园社交平台的页面展示内容进行操作,就可以了。 |
| 可维护性 | 校园社交平台开发的可维护性是非常重要的,经过测试,可维护性没有问题 |
3.3系统用例分析
校园社交平台的完整UML用例图分别是图3-1、3-2。
学生用户角色用例如下图所示。

图3-1校园社交平台学生用户角色用例图
管理员角色用例如下图所示。

图3-2校园社交平台管理员角色用例图
社团用户角色用例如下图所示。

图3-3校园社交平台社团用户角色用例图
3.4系统总体流程设计
3.4.1数据开发流程
系统开发流程的主要步骤,从需求分析到系统完成的全过程。流程包括需求分析、总体设计(结构、功能、数据)、详细设计(模块、编码)、模块整合与调用,以及测试、扩展和完善,最终完成系统的开发。本系统的开发流程如下图所示

图3-4系统开发流程图
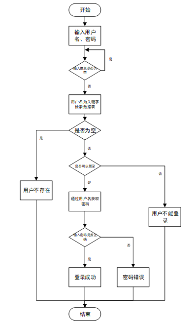
3.4.2用户登录流程
用户输入用户名和密码后,系统先检查输入是否为空,再验证用户名是否存在,若存在则通过用户名获取密码并校验。若密码正确则登录成功,否则提示密码错误。若用户名不存在或无法登录,提示用户操作无效。如下图所示。

图3-5登录流程图
3.4.3系统操作流程
用户首先进入系统登录界面,输入用户名和密码后,系统验证信息是否正确。若验证失败,返回登录界面重新输入,若验证成功,则进入功能界面,执行相应功能处理后结束操作流程。操作流程如下图所示。

图3-6系统操作流程图
3.4.4添加信息流程
管理员可以添加信息,用户添加可以自己权限内的信息,输入信息后,要想利用这个软件来进行系统的安全管理,首先需要登录到该软件中。添加信息流程如下图所示。

图3-7添加信息流程图
3.4.5修改信息流程
用户首先选择需要修改的记录,输入修改后的数据,系统判断输入数据是否合法。若数据不合法,提示重新输入,若数据合法,则将修改后的数据写入数据库,完成操作后流程结束。修改信息流程图如下图所示。

图3-8修改信息流程图
3.4.6删除信息流程
用户选择需要删除的记录后,系统判断是否确认删除。若未确认,返回选择环节,若确认删除,则更新数据库,删除对应记录,完成操作后流程结束。删除信息流程图如下图所示。

图3-9删除信息流程图
第四章 总体设计
本章主要讨论的内容包括校园社交平台的功能模块设计、数据库系统设计。
4.1系统架构设计
本校园社交平台从架构上分为三层:表现层(UI)、业务逻辑层(BLL)以及数据层(DL)。

图4-1校园社交平台架构设计图
表现层(UI):也称为用户界面层,它负责与用户进行直接的交互。一个优秀的UI设计能够显著提升用户的体验,确保用户在使用校园社交平台时感到舒适和便捷。为了确保良好的兼容性,UI界面设计需要适应不同版本的平台和各种屏幕尺寸的分辨率。此外,UI交互功能必须合理设计,确保用户的操作能够得到相应的反馈和结果,这要求表现层与业务逻辑层之间保持良好的通信和协同工作。
业务逻辑层(BLL):这一层主要处理校园社交平台的数据和业务逻辑。当用户通过表现层提交数据时,业务逻辑层会接收这些数据,进行处理,并将结果传递给数据层进行存储或查询。同时,当系统需要从数据层读取数据时,业务逻辑层会处理这些数据,并将其传递给表现层进行展示。
数据层(DL):虽然本校园社交平台的数据存储在服务端的MySQL数据库中,但数据层仍然作为一个独立的部分存在。它的主要功能是存储和管理校园社交平台的数据。数据层与MySQL数据库进行交互,执行数据的增、删、改、查等操作,确保数据的完整性和安全性。
这三个层次相互独立但又紧密协作,共同构成了校园社交平台的完整架构。通过合理的分层设计,可以提高系统的可维护性、可扩展性和可重用性,为用户提供更好的服务和体验。
4.2系统模块设计
在上一章节中主要对系统的功能性需求和非功能性需求进行分析,并且根据需求分析了本校园社交平台中的用例。那么接下来就要开始对本校园社交平台的架构、主要功能和数据库开始进行设计。校园社交平台根据前面章节的需求分析得出,校园社交平台的功能模块图如下图所示。

图4-2校园社交平台功能模块图
4.3数据库设计
数据库设计一般包括需求分析、概念模型设计、数据库表建立三大过程,其中需求分析前面章节已经阐述,概念模型设计有概念模型和逻辑结构设计两部分。
4.3.1数据库概念结构设计
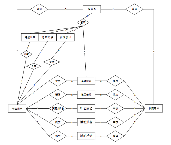
下面是整个校园社交平台中主要的数据库表总E-R实体关系图。

图4-3校园社交平台总E-R关系图
4.3.2数据库逻辑结构设计
通过上一小节中校园社交平台中总E-R关系图上得出一共需要创建多个数据表。在此主要罗列几个主要的数据库表结构设计。
| 编号 | 字段名 | 类型 | 长度 | 是否非空 | 是否主键 | 注释 |
| 1 | token_id | int | 是 | 是 | 临时访问牌ID | |
| 2 | token | varchar | 64 | 否 | 否 | 临时访问牌 |
| 3 | info | text | 65535 | 否 | 否 | 信息 |
| 4 | maxage | int | 是 | 否 | 最大寿命:默认2小时 | |
| 5 | create_time | timestamp | 是 | 否 | 创建时间 | |
| 6 | update_time | timestamp | 是 | 否 | 更新时间 | |
| 7 | user_id | int | 是 | 否 | 用户编号 |
表 4-2-activity_feedback(活动反馈)
| 编号 | 字段名 | 类型 | 长度 | 是否非空 | 是否主键 | 注释 |
| 1 | activity_feedback_id | int | 是 | 是 | 活动反馈ID | |
| 2 | community_users | int | 否 | 否 | 社团用户 | |
| 3 | name_of_president | varchar | 64 | 否 | 否 | 社长姓名 |
| 4 | community_name | varchar | 64 | 否 | 否 | 社团名称 |
| 5 | activity_name | varchar | 64 | 否 | 否 | 活动名称 |
| 6 | activity_time | varchar | 64 | 否 | 否 | 活动时间 |
| 7 | activity_location | varchar | 64 | 否 | 否 | 活动地点 |
| 8 | student_users | int | 否 | 否 | 学生用户 | |
| 9 | student_name | varchar | 64 | 否 | 否 | 学生姓名 |
| 10 | student_grade | varchar | 64 | 否 | 否 | 学生年级 |
| 11 | student_professional | varchar | 64 | 否 | 否 | 学生专业 |
| 12 | registration_date | varchar | 64 | 否 | 否 | 报名日期 |
| 13 | degree_of_satisfaction | varchar | 64 | 否 | 否 | 满意程度 |
| 14 | feedback_content | varchar | 64 | 否 | 否 | 反馈内容 |
| 15 | create_time | datetime | 是 | 否 | 创建时间 | |
| 16 | update_time | timestamp | 是 | 否 | 更新时间 | |
| 17 | source_table | varchar | 255 | 否 | 否 | 来源表 |
| 18 | source_id | int | 否 | 否 | 来源ID | |
| 19 | source_user_id | int | 否 | 否 | 来源用户 |
表 4-3-activity_registration(活动报名)
| 编号 | 字段名 | 类型 | 长度 | 是否非空 | 是否主键 | 注释 |
| 1 | activity_registration_id | int | 是 | 是 | 活动报名ID | |
| 2 | community_users | int | 否 | 否 | 社团用户 | |
| 3 | name_of_president | varchar | 64 | 否 | 否 | 社长姓名 |
| 4 | community_name | varchar | 64 | 否 | 否 | 社团名称 |
| 5 | activity_name | varchar | 64 | 否 | 否 | 活动名称 |
| 6 | activity_time | varchar | 64 | 否 | 否 | 活动时间 |
| 7 | activity_location | varchar | 64 | 否 | 否 | 活动地点 |
| 8 | student_users | int | 否 | 否 | 学生用户 | |
| 9 | student_name | varchar | 64 | 否 | 否 | 学生姓名 |
| 10 | student_grade | varchar | 64 | 否 | 否 | 学生年级 |
| 11 | student_professional | varchar | 64 | 否 | 否 | 学生专业 |
| 12 | registration_date | date | 否 | 否 | 报名日期 | |
| 13 | number_of_entries | varchar | 64 | 否 | 否 | 报名次数 |
| 14 | registration_remarks | text | 65535 | 否 | 否 | 报名备注 |
| 15 | enrollment_status | varchar | 64 | 否 | 否 | 报名状态 |
| 16 | status_description | varchar | 64 | 否 | 否 | 状态描述 |
| 17 | activity_feedback_limit_times | int | 是 | 否 | 反馈限制次数 | |
| 18 | create_time | datetime | 是 | 否 | 创建时间 | |
| 19 | update_time | timestamp | 是 | 否 | 更新时间 | |
| 20 | source_table | varchar | 255 | 否 | 否 | 来源表 |
| 21 | source_id | int | 否 | 否 | 来源ID | |
| 22 | source_user_id | int | 否 | 否 | 来源用户 |
表 4-4-article(文章)
| 编号 | 字段名 | 类型 | 长度 | 是否非空 | 是否主键 | 注释 |
| 1 | article_id | mediumint | 是 | 是 | 文章id | |
| 2 | title | varchar | 125 | 是 | 是 | 标题 |
| 3 | type | varchar | 64 | 是 | 否 | 文章分类 |
| 4 | hits | int | 是 | 否 | 点击数 | |
| 5 | praise_len | int | 是 | 否 | 点赞数 | |
| 6 | create_time | timestamp | 是 | 否 | 创建时间 | |
| 7 | update_time | timestamp | 是 | 否 | 更新时间 | |
| 8 | source | varchar | 255 | 否 | 否 | 来源 |
| 9 | url | varchar | 255 | 否 | 否 | 来源地址 |
| 10 | tag | varchar | 255 | 否 | 否 | 标签 |
| 11 | content | longtext | 4294967295 | 否 | 否 | 正文 |
| 12 | img | varchar | 255 | 否 | 否 | 封面图 |
| 13 | description | text | 65535 | 否 | 否 | 文章描述 |
表 4-5-article_type(文章分类)
| 编号 | 字段名 | 类型 | 长度 | 是否非空 | 是否主键 | 注释 |
| 1 | type_id | smallint | 是 | 是 | 分类ID | |
| 2 | display | smallint | 是 | 否 | 显示顺序 | |
| 3 | name | varchar | 16 | 是 | 否 | 分类名称 |
| 4 | father_id | smallint | 是 | 否 | 上级分类ID | |
| 5 | description | varchar | 255 | 否 | 否 | 描述 |
| 6 | icon | text | 65535 | 否 | 否 | 分类图标 |
| 7 | url | varchar | 255 | 否 | 否 | 外链地址 |
| 8 | create_time | timestamp | 是 | 否 | 创建时间 | |
| 9 | update_time | timestamp | 是 | 否 | 更新时间 |
表 4-6-auth(用户权限管理)
| 编号 | 字段名 | 类型 | 长度 | 是否非空 | 是否主键 | 注释 |
| 1 | auth_id | int | 是 | 是 | 授权ID | |
| 2 | user_group | varchar | 64 | 否 | 否 | 用户组 |
| 3 | mod_name | varchar | 64 | 否 | 否 | 模块名 |
| 4 | table_name | varchar | 64 | 否 | 否 | 表名 |
| 5 | page_title | varchar | 255 | 否 | 否 | 页面标题 |
| 6 | path | varchar | 255 | 否 | 否 | 路由路径 |
| 7 | parent | varchar | 64 | 否 | 否 | 父级菜单 |
| 8 | parent_sort | int | 是 | 否 | 父级菜单排序 | |
| 9 | position | varchar | 32 | 否 | 否 | 位置 |
| 10 | mode | varchar | 32 | 是 | 否 | 跳转方式 |
| 11 | add | tinyint | 是 | 否 | 是否可增加 | |
| 12 | del | tinyint | 是 | 否 | 是否可删除 | |
| 13 | set | tinyint | 是 | 否 | 是否可修改 | |
| 14 | get | tinyint | 是 | 否 | 是否可查看 | |
| 15 | field_add | text | 65535 | 否 | 否 | 添加字段 |
| 16 | field_set | text | 65535 | 否 | 否 | 修改字段 |
| 17 | field_get | text | 65535 | 否 | 否 | 查询字段 |
| 18 | table_nav_name | varchar | 500 | 否 | 否 | 跨表导航名称 |
| 19 | table_nav | varchar | 500 | 否 | 否 | 跨表导航 |
| 20 | option | text | 65535 | 否 | 否 | 配置 |
| 21 | create_time | timestamp | 是 | 否 | 创建时间 | |
| 22 | update_time | timestamp | 是 | 否 | 更新时间 |
表 4-7-code_token(验证码)
| 编号 | 字段名 | 类型 | 长度 | 是否非空 | 是否主键 | 注释 |
| 1 | code_token_id | int | 是 | 是 | 验证码ID | |
| 2 | token | varchar | 255 | 否 | 否 | 令牌 |
| 3 | code | varchar | 255 | 否 | 否 | 验证码 |
| 4 | expire_time | timestamp | 是 | 否 | 失效时间 | |
| 5 | create_time | timestamp | 是 | 否 | 创建时间 | |
| 6 | update_time | timestamp | 是 | 否 | 更新时间 |
表 4-8-collect(收藏)
| 编号 | 字段名 | 类型 | 长度 | 是否非空 | 是否主键 | 注释 |
| 1 | collect_id | int | 是 | 是 | 收藏ID | |
| 2 | user_id | int | 是 | 是 | 收藏人ID | |
| 3 | source_table | varchar | 255 | 否 | 否 | 来源表 |
| 4 | source_field | varchar | 255 | 否 | 否 | 来源字段 |
| 5 | source_id | int | 是 | 否 | 来源ID | |
| 6 | title | varchar | 255 | 否 | 否 | 标题 |
| 7 | img | varchar | 255 | 否 | 否 | 封面 |
| 8 | create_time | timestamp | 是 | 否 | 创建时间 | |
| 9 | update_time | timestamp | 是 | 否 | 更新时间 |
表 4-9-comment(评论)
| 编号 | 字段名 | 类型 | 长度 | 是否非空 | 是否主键 | 注释 |
| 1 | comment_id | int | 是 | 是 | 评论ID | |
| 2 | user_id | int | 是 | 是 | 评论人ID | |
| 3 | reply_to_id | int | 是 | 否 | 回复评论ID | |
| 4 | content | longtext | 4294967295 | 否 | 否 | 内容 |
| 5 | nickname | varchar | 255 | 否 | 否 | 昵称 |
| 6 | avatar | varchar | 255 | 否 | 否 | 头像地址 |
| 7 | create_time | timestamp | 是 | 否 | 创建时间 | |
| 8 | update_time | timestamp | 是 | 否 | 更新时间 | |
| 9 | source_table | varchar | 255 | 否 | 否 | 来源表 |
| 10 | source_field | varchar | 255 | 否 | 否 | 来源字段 |
| 11 | source_id | int | 是 | 否 | 来源ID |
表 4-10-community_activities(社团活动)
| 编号 | 字段名 | 类型 | 长度 | 是否非空 | 是否主键 | 注释 |
| 1 | community_activities_id | int | 是 | 是 | 社团活动ID | |
| 2 | community_users | int | 否 | 否 | 社团用户 | |
| 3 | name_of_president | varchar | 64 | 否 | 否 | 社长姓名 |
| 4 | community_name | varchar | 64 | 否 | 否 | 社团名称 |
| 5 | activity_name | varchar | 64 | 否 | 否 | 活动名称 |
| 6 | activity_time | varchar | 64 | 否 | 否 | 活动时间 |
| 7 | activity_location | varchar | 64 | 否 | 否 | 活动地点 |
| 8 | cover_image | varchar | 255 | 否 | 否 | 封面图片 |
| 9 | activity_details | text | 65535 | 否 | 否 | 活动详情 |
| 10 | praise_len | int | 是 | 否 | 点赞数 | |
| 11 | collect_len | int | 是 | 否 | 收藏数 | |
| 12 | comment_len | int | 是 | 否 | 评论数 | |
| 13 | examine_state | varchar | 16 | 是 | 否 | 审核状态 |
| 14 | activity_registration_limit_times | int | 是 | 否 | 报名限制次数 | |
| 15 | create_time | datetime | 是 | 否 | 创建时间 | |
| 16 | update_time | timestamp | 是 | 否 | 更新时间 | |
| 17 | source_table | varchar | 255 | 否 | 否 | 来源表 |
| 18 | source_id | int | 否 | 否 | 来源ID | |
| 19 | source_user_id | int | 否 | 否 | 来源用户 |
表 4-11-community_information(社团信息)
| 编号 | 字段名 | 类型 | 长度 | 是否非空 | 是否主键 | 注释 |
| 1 | community_information_id | int | 是 | 是 | 社团信息ID | |
| 2 | community_users | int | 否 | 否 | 社团用户 | |
| 3 | name_of_president | varchar | 64 | 否 | 否 | 社长姓名 |
| 4 | community_address | varchar | 64 | 否 | 否 | 社团地址 |
| 5 | community_name | varchar | 64 | 否 | 否 | 社团名称 |
| 6 | community_type | varchar | 64 | 否 | 否 | 社团类型 |
| 7 | purpose_of_association | varchar | 64 | 否 | 否 | 社团宗旨 |
| 8 | community_cover | varchar | 255 | 否 | 否 | 社团封面 |
| 9 | community_profile | text | 65535 | 否 | 否 | 社团简介 |
| 10 | praise_len | int | 是 | 否 | 点赞数 | |
| 11 | collect_len | int | 是 | 否 | 收藏数 | |
| 12 | comment_len | int | 是 | 否 | 评论数 | |
| 13 | examine_state | varchar | 16 | 是 | 否 | 审核状态 |
| 14 | community_activities_limit_times | int | 是 | 否 | 发布活动限制次数 | |
| 15 | create_time | datetime | 是 | 否 | 创建时间 | |
| 16 | update_time | timestamp | 是 | 否 | 更新时间 |
表 4-12-community_users(社团用户)
| 编号 | 字段名 | 类型 | 长度 | 是否非空 | 是否主键 | 注释 |
| 1 | community_users_id | int | 是 | 是 | 社团用户ID | |
| 2 | name_of_president | varchar | 64 | 否 | 否 | 社长姓名 |
| 3 | community_name | varchar | 64 | 否 | 否 | 社团名称 |
| 4 | community_address | varchar | 64 | 否 | 否 | 社团地址 |
| 5 | examine_state | varchar | 16 | 是 | 否 | 审核状态 |
| 6 | user_id | int | 是 | 否 | 用户ID | |
| 7 | create_time | datetime | 是 | 否 | 创建时间 | |
| 8 | update_time | timestamp | 是 | 否 | 更新时间 |
表 4-13-hits(用户点击)
| 编号 | 字段名 | 类型 | 长度 | 是否非空 | 是否主键 | 注释 |
| 1 | hits_id | int | 是 | 是 | 点赞ID | |
| 2 | user_id | int | 是 | 否 | 点赞人 | |
| 3 | create_time | timestamp | 是 | 否 | 创建时间 | |
| 4 | update_time | timestamp | 是 | 否 | 更新时间 | |
| 5 | source_table | varchar | 255 | 否 | 否 | 来源表 |
| 6 | source_field | varchar | 255 | 否 | 否 | 来源字段 |
| 7 | source_id | int | 是 | 否 | 来源ID |
表 4-14-notice(公告)
| 编号 | 字段名 | 类型 | 长度 | 是否非空 | 是否主键 | 注释 |
| 1 | notice_id | mediumint | 是 | 是 | 公告ID | |
| 2 | title | varchar | 125 | 是 | 否 | 标题 |
| 3 | content | longtext | 4294967295 | 否 | 否 | 正文 |
| 4 | create_time | timestamp | 是 | 否 | 创建时间 | |
| 5 | update_time | timestamp | 是 | 否 | 更新时间 |
表 4-15-praise(点赞)
| 编号 | 字段名 | 类型 | 长度 | 是否非空 | 是否主键 | 注释 |
| 1 | praise_id | int | 是 | 是 | 点赞ID | |
| 2 | user_id | int | 是 | 是 | 点赞人 | |
| 3 | create_time | timestamp | 是 | 否 | 创建时间 | |
| 4 | update_time | timestamp | 是 | 否 | 更新时间 | |
| 5 | source_table | varchar | 255 | 否 | 否 | 来源表 |
| 6 | source_field | varchar | 255 | 否 | 否 | 来源字段 |
| 7 | source_id | int | 是 | 否 | 来源ID | |
| 8 | status | tinyint | 是 | 否 | 点赞状态:1为点赞,0已取消 |
表 4-16-schedule(日程管理)
| 编号 | 字段名 | 类型 | 长度 | 是否非空 | 是否主键 | 注释 |
| 1 | schedule_id | smallint | 是 | 是 | 日程ID | |
| 2 | content | varchar | 255 | 否 | 否 | 日程内容 |
| 3 | scheduled_time | datetime | 否 | 否 | 计划时间 | |
| 4 | user_id | int | 是 | 否 | 用户ID | |
| 5 | create_time | datetime | 否 | 否 | 创建时间 | |
| 6 | update_time | datetime | 否 | 否 | 更新时间 |
表 4-17-score(评分)
| 编号 | 字段名 | 类型 | 长度 | 是否非空 | 是否主键 | 注释 |
| 1 | score_id | int | 是 | 是 | 评分ID | |
| 2 | user_id | int | 是 | 否 | 评分人 | |
| 3 | nickname | varchar | 64 | 否 | 否 | 昵称 |
| 4 | score_num | double | 是 | 否 | 评分 | |
| 5 | create_time | timestamp | 是 | 否 | 创建时间 | |
| 6 | update_time | timestamp | 是 | 否 | 更新时间 | |
| 7 | source_table | varchar | 255 | 否 | 否 | 来源表 |
| 8 | source_field | varchar | 255 | 否 | 否 | 来源字段 |
| 9 | source_id | int | 是 | 否 | 来源ID |
表 4-18-slides(轮播图)
| 编号 | 字段名 | 类型 | 长度 | 是否非空 | 是否主键 | 注释 |
| 1 | slides_id | int | 是 | 是 | 轮播图ID | |
| 2 | title | varchar | 64 | 否 | 否 | 标题 |
| 3 | content | varchar | 255 | 否 | 否 | 内容 |
| 4 | url | varchar | 255 | 否 | 否 | 链接 |
| 5 | img | varchar | 255 | 否 | 否 | 轮播图 |
| 6 | hits | int | 是 | 否 | 点击量 | |
| 7 | create_time | timestamp | 是 | 否 | 创建时间 | |
| 8 | update_time | timestamp | 是 | 否 | 更新时间 |
表 4-19-student_users(学生用户)
| 编号 | 字段名 | 类型 | 长度 | 是否非空 | 是否主键 | 注释 |
| 1 | student_users_id | int | 是 | 是 | 学生用户ID | |
| 2 | student_name | varchar | 64 | 否 | 否 | 学生姓名 |
| 3 | student_gender | varchar | 64 | 否 | 否 | 学生性别 |
| 4 | student_grade | varchar | 64 | 否 | 否 | 学生年级 |
| 5 | student_professional | varchar | 64 | 否 | 否 | 学生专业 |
| 6 | student_phone | varchar | 64 | 否 | 否 | 学生电话 |
| 7 | examine_state | varchar | 16 | 是 | 否 | 审核状态 |
| 8 | user_id | int | 是 | 否 | 用户ID | |
| 9 | create_time | datetime | 是 | 否 | 创建时间 | |
| 10 | update_time | timestamp | 是 | 否 | 更新时间 |
表 4-20-upload(文件上传)
| 编号 | 字段名 | 类型 | 长度 | 是否非空 | 是否主键 | 注释 |
| 1 | upload_id | int | 是 | 是 | 上传ID | |
| 2 | name | varchar | 64 | 否 | 否 | 文件名 |
| 3 | path | varchar | 255 | 否 | 否 | 访问路径 |
| 4 | file | varchar | 255 | 否 | 否 | 文件路径 |
| 5 | display | varchar | 255 | 否 | 否 | 显示顺序 |
| 6 | father_id | int | 否 | 否 | 父级ID | |
| 7 | dir | varchar | 255 | 否 | 否 | 文件夹 |
| 8 | type | varchar | 32 | 否 | 否 | 文件类型 |
表 4-21-user(用户账户)
| 编号 | 字段名 | 类型 | 长度 | 是否非空 | 是否主键 | 注释 |
| 1 | user_id | int | 是 | 是 | 用户ID | |
| 2 | state | smallint | 是 | 否 | 账户状态:(1可用|2异常|3已冻结|4已注销) | |
| 3 | user_group | varchar | 32 | 否 | 否 | 所在用户组 |
| 4 | login_time | timestamp | 是 | 否 | 上次登录时间 | |
| 5 | phone | varchar | 11 | 否 | 否 | 手机号码 |
| 6 | phone_state | smallint | 是 | 否 | 手机认证:(0未认证|1审核中|2已认证) | |
| 7 | username | varchar | 16 | 是 | 否 | 用户名 |
| 8 | nickname | varchar | 16 | 否 | 否 | 昵称 |
| 9 | password | varchar | 64 | 是 | 否 | 密码 |
| 10 | | varchar | 64 | 否 | 否 | 邮箱 |
| 11 | email_state | smallint | 是 | 否 | 邮箱认证:(0未认证|1审核中|2已认证) | |
| 12 | avatar | varchar | 255 | 否 | 否 | 头像地址 |
| 13 | open_id | varchar | 255 | 否 | 否 | 针对获取用户信息字段 |
| 14 | create_time | timestamp | 是 | 否 | 创建时间 |
表 4-22-user_chat_friend(聊天用户好友)
| 编号 | 字段名 | 类型 | 长度 | 是否非空 | 是否主键 | 注释 |
| 1 | user_chat_friend_id | int | 是 | 是 | ID | |
| 2 | user_id | int | 是 | 否 | 用户ID | |
| 3 | friend_user_id | int | 是 | 否 | 用户好友ID | |
| 4 | friend_user_name | varchar | 255 | 否 | 否 | 好友名称 |
| 5 | create_time | timestamp | 是 | 否 | 创建时间 | |
| 6 | update_time | timestamp | 是 | 否 | 更新时间 |
表 4-23-user_chat_group(聊天用户群聊)
| 编号 | 字段名 | 类型 | 长度 | 是否非空 | 是否主键 | 注释 |
| 1 | user_chat_group_id | int | 是 | 是 | ID | |
| 2 | group_id | int | 否 | 否 | 群聊ID | |
| 3 | group_name | varchar | 255 | 否 | 否 | 群聊名称 |
| 4 | user_id | int | 否 | 否 | 用户ID | |
| 5 | create_time | timestamp | 是 | 否 | 创建时间 | |
| 6 | update_time | timestamp | 是 | 否 | 更新时间 |
表 4-24-user_chat_read(聊天用户消息)
| 编号 | 字段名 | 类型 | 长度 | 是否非空 | 是否主键 | 注释 |
| 1 | user_chat_read_id | varchar | 255 | 是 | 是 | ID |
| 2 | user_id | int | 否 | 否 | 接收人ID | |
| 3 | send_user_id | int | 否 | 否 | 发送人ID | |
| 4 | group_id | int | 否 | 否 | 群聊ID | |
| 5 | type | int | 否 | 否 | 类型1-点对点消息,2-群聊消息 | |
| 6 | create_time | timestamp | 否 | 否 | 时间 | |
| 7 | message | text | 65535 | 否 | 否 | 消息 |
表 4-25-user_group(用户组)
| 编号 | 字段名 | 类型 | 长度 | 是否非空 | 是否主键 | 注释 |
| 1 | group_id | mediumint | 是 | 是 | 用户组ID | |
| 2 | display | smallint | 是 | 否 | 显示顺序 | |
| 3 | name | varchar | 16 | 是 | 否 | 名称 |
| 4 | description | varchar | 255 | 否 | 否 | 描述 |
| 5 | source_table | varchar | 255 | 否 | 否 | 来源表 |
| 6 | source_field | varchar | 255 | 否 | 否 | 来源字段 |
| 7 | source_id | int | 是 | 否 | 来源ID | |
| 8 | register | smallint | 否 | 否 | 注册位置 | |
| 9 | create_time | timestamp | 是 | 否 | 创建时间 | |
| 10 | update_time | timestamp | 是 | 否 | 更新时间 |
第五章 详细设计与实现
校园社交平台的详细设计与实现主要是根据前面的校园社交平台的需求分析和校园社交平台的总体设计来设计页面并实现业务逻辑。主要从校园社交平台界面实现、业务逻辑实现这两部分进行介绍。
5.1前端首页模块
首页是学生获取校园动态和社交互动的核心界面。这里展示最新和最热门的帖子、活动、新闻以及通知公告,学生可以浏览感兴趣的内容,并通过点赞、评论功能与他人互动。首页设计简洁直观,确保学生能够快速找到他们感兴趣的信息。前台首页模块展示如下图所示。

图5-1前台首页模块图
5.2用户注册模块
不是校园社交平台中正式用户的是可以在线进行注册的,当填写上自己的账号+设置密码+确认密码+昵称+邮箱+手机号+身份+用户姓名+用户性别等信息后再点击“注册”按钮后将会先验证输入的有没有空数据,再次验证密码和确认密码是否是一样的,最后验证输入的账户名和数据库表中已经注册的账户名是否重复,只有都验证没问题后即可用户注册成功。其用户注册模块展示如下图所示。

图5-2注册模块图
5.3登录模块
校园社交平台中的前台上注册后的用户是可以通过自己的用户名+密码进行登录的,当用户输入完整的自己的用户名+密码信息并点击“登录”按钮后,将会首先验证输入的有没有空数据,再次验证输入的用户名+密码和数据库中当前保存的用户信息是否一致,只有在一致后将会登录成功并自动跳转到校园社交平台的首页中,否则将会提示相应错误信息,登录模块如下图所示。

图5-3登录模块图
5.4前端学生用户功能模块
5.4.1社团信息模块
社团信息模块展示校园内各个社团的详细信息。学生可以浏览感兴趣的社团,通过点赞、收藏和评论功能表达自己的支持和兴趣,并与社团成员进行交流。模块如下图所示:

图5-4社团信息模块图
5.4.2社团活动模块
社团活动模块发布各社团组织的活动信息,包括活动时间、地点、内容和报名方式。学生可以查看活动详情,对感兴趣的活动进行点赞、收藏和评论,并通过报名功能快速加入活动,参与社团生活。模块如下图所示。

图5-5社团活动详情模块图
5.4.3新闻资讯模块
新闻资讯模块发布校园内外的最新新闻和事件,包括学术讲座、文化活动、体育赛事等。学生可以在这里阅读新闻,了解校园动态,并通过点赞、收藏和评论功能与他人分享自己的观点和感受。模块如下图所示。

图5-6新闻资讯模块图
5.4.4“我的”模块
“我的”模块是学生个人中心,展示学生的个人资料、活动报名记录、活动反馈以及收藏列表。学生可以在这里管理个人信息,查看自己参与的活动和反馈,以及收藏的社团、新闻和活动。模块如下图所示。

图5-7“我的”模块图
5.5前端社团用户功能模块
5.5.1“我的”模块
“我的”模块是用户个人中心,用户可以查看和编辑自己的基本信息,管理自己的收藏内容,以及添加社团信息和社团活动。添加的信息和活动需要经过管理员审核后才能在前端显示,确保内容的准确性和合规性。此外,用户还可以审核学生提交的活动报名和活动反馈,参与社团的管理与运营。模块如下图所示。

图5-8“我的”模块图

图5-9“我的”:社团信息添加模块图
5.6后端管理员功能模块
5.6.1后台首页模块
登录后,管理员将看到一个功能概览,显示个人信息、修改密码的选项,以及活动报名统计和活动反馈统计的概览,方便管理员快速了解平台的最新动态。模块如下图所示。

图5-10后台首页模块图
5.6.2系统用户模块
系统用户管理功能允许管理员对系统中的用户进行全面管理。管理员可以添加用户、修改用户信息、设定用户角色以及处理用户账号的停用或删除。这一功能确保了系统用户信息的准确性和安全性,也方便管理员根据实际需要调整用户权限。流程图如下所示。

图5-11用户管理流程图
系统用户模块如下图所示。

图5-12系统用户模块图
5.6.3社团信息管理模块
管理员可以添加、删除和查询社团信息,查看社团详情,包括社团的评论和审核状态,确保社团信息的准确性和合规性。模块如下图所示。

图5-13社团信息管理模块图
5.6.4系统管理模块
管理员可以在此部分管理平台的全局设置,如轮播图的添加、删除和查询。管理员可以上传新的轮播图,编辑现有内容,移除不再需要的轮播图。模块如下图所示。

图5-14轮播图管理模块图
5.6.5资源管理模块
管理员可以管理平台上的新闻资讯,包括资讯分类的添加、删除和查询,以及新闻资讯的详情和评论,确保信息的丰富性和时效性。模块如下图所示。

图5-15新闻资讯管理模块图
5.6.6活动反馈管理模块
管理员负责活动反馈的管理,可以删除和查询反馈信息,查看活动的详细反馈,以便对活动进行改进和优化。模块如下图所示。

图5-16活动反馈管理模块图
第六章 系统测试
6.1系统测试的目的
测试的主要目的是确保系统的功能和性能满足预期的需求,同时识别和修复潜在的缺陷。通过系统测试,可以验证各个功能模块的正确性和稳定性,确保系统在不同使用场景下的表现符合设计要求。测试目的包括确认系统功能的完整性、验证数据处理的准确性、评估系统的性能和安全性[10]。测试还可以提高用户满意度,保证用户在使用系统时获得流畅和可靠的体验。通过全面的测试,可以降低后期维护成本,减少系统上线后出现故障的风险,从而保障系统的长期稳定运行。
6.2测试方法
在本系统中,测试方法主要依赖于测试用例的设计与执行。测试用例是根据系统需求文档编写的,覆盖所有功能模块及其边界情况。每个测试用例包含输入数据、预期结果和实际结果的对比,以验证系统的功能是否按预期工作。
常见的测试用例包括功能测试用例、边界测试用例和异常测试用例。功能测试用例针对系统的各项功能进行验证;边界测试用例则侧重于输入数据的边界条件,验证系统在极端情况下是否能够稳定运行;异常测试用例则用于验证系统在处理错误输入或异常情况时的反应。本文选择功能测试用例进行系统测试。
在测试执行过程中,记录每个用例的执行结果,并根据实际结果与预期结果的对比,判断系统是否存在缺陷。通过系统化的测试用例执行,可以有效提高测试的覆盖率和效率,为系统的最终上线提供保障。
6.3测试用例
6.3.1用户登录功能测试
表6-1 用户登录功能测试表
| 用例名称 | 用户登录系统 |
| 目的 | 测试用户通过正确的用户名和密码可否登录功能 |
| 前提 | 未登录的情况下 |
| 测试流程 | 1) 进入登录页面 2) 输入正确的用户名和密码 |
| 预期结果 | 用户名和密码正确的时候,跳转到登录成功界面,反之则显示错误信息,提示重新输入 |
| 实际结果 | 实际结果与预期结果一致 |
6.3.2创建数据测试
在系统中,创建功能也是基础功能之一,因此创建功能的测试很有代表性。在此章节主要列举在创建时各种情况下系统结果的测试。由于系统涉及创建功能操作过多,因此将多处统称创建功能。
创建数据用例如表6-2 所示。
表6-2 创建数据测试用例
| 测试用例编号 | YL_05 | |
| 测试用例名称 | 系统使用者进行创建数据 | |
| 测试用例描述 | 使用者输入要创建的数据 | |
| 系统入口 | 浏览器 | |
| 步骤 | 预期结果 | 实际结果 |
| 输入完整并且格式正确的数据 | 提示“创建成功”,并显示所有数据 | 预期结果 |
| 核心位置数据但非必要位置不输入数据 | 提示“创建成功”,并显示所有数据 | 预期结果 |
| 核心数据位置不输入数据 | 提示“创建失败” | 预期结果 |
6.3.3修改数据测试
在系统中,修改功能是系统主要实现功能,因此修改功能的测试很有代表性。在此章节主要列举在修改时各种情况下系统结果的测试。由于系统涉及修改功能操作过多,因此将多处数据表记录修改和状态修改统称修改功能。
修改数据用例如表6-3所示。
表6-3 修改数据测试用例
| 测试用例编号 | YL_06 | |
| 测试用例名称 | 系统使用者进行修改数据 | |
| 测试用例描述 | 使用者对可修改的数据项进行修改 | |
| 系统入口 | 浏览器 | |
| 步骤 | 预期结果 | 实际结果 |
| 将现有数据修改成正确的数据 | 提示“修改成功”,并显示所有数据 | 预期结果 |
| 将现有数据修改成错误的数据 | 提示“修改失败” | 预期结果 |
6.3.4查询数据测试
在系统中,查询功能是使用系统使用最多也是最基础的功能,因此查询功能的测试很有代表性。在此章节主要列举在查询时各种情况下系统结果的测试。
查询数据用例如表6-4所示。
表6-4 查询数据测试用例
| 测试用例编号 | YL_05 | |
| 测试用例名称 | 系统使用者进行查询数据 | |
| 测试用例描述 | 全部查询以及输入关键词查询 | |
| 系统入口 | 浏览器 | |
| 步骤 | 预期结果 | 实际结果 |
| 界面自动查询全部 | 显示对应所有记录 | 预期结果 |
| 输入已存在且能匹配成功的关键字 | 显示所查询到的数据 | 预期结果 |
| 输入不存在的关键字 | 显示数据界面为空 | 预期结果 |
6.4测试结果
在本次测试的过程主要针对所有功能下的添加操作,修改操作和删除操作,并以真实数据一一进行相关功能项目的输入,最终能够保证每个项目涉及的功能都能够正常运行,因此能够保证本次设计的,已实现的功能能够正常运行并且相关数据库的信息也同样保证正确。
经过本次系统测试,校园社交平台的各项功能均得到了全面的验证。测试结果显示,系统在不同使用场景下均能稳定运行,功能和性能均达到了预期的设计要求。特别是在数据创建、数据修改以及数据查询等核心功能上,系统展现出了良好的稳定性和准确性。
在测试过程中,发现了少量潜在的缺陷,并及时进行了修复。这些修复工作进一步提升了系统的可靠性和用户体验。通过全面的测试用例执行,确保了系统的测试覆盖率达到了较高水平,为系统的最终上线提供了坚实的保障。
综上所述,本次系统测试取得了圆满成功。校园社交平台的功能和性能均达到了预期目标,为系统的后续开发和维护奠定了坚实的基础。该模块将在实际应用中发挥出色的表现,为用户提供高效、便捷的资源管理服务。
- 尹应荆.JAVA编程语言在计算机软件开发中的应用[J].石河子科技,2023,(05):45-47.
- 刘江涛,王亮亮,吴庆茹,等.基于B/S模式的铁路勘测设计案例信息化管理系统设计与实现[J].铁路计算机应用,2021,30(03):32-35.
- 张丹丹,李弘.基于B/S架构的办公管理系统设计与开发[J].铁路通信信号工程技术,2024,21(09):44-48+106.
- 王志亮,纪松波.基于SpringBoot的Web前端与数据库的接口设计[J].工业控制计算机,2023,36(03):51-53.
- 熊永平.基于SpringBoot框架应用开发技术的分析与研究[J].电脑知识与技术,2021,15(36):76-77.
- 赵媛.基于Vue的Web系统前端性能优化分析[J].电脑编程技巧与维护,2024,(09):44-46.
- 秦冬.浅析Vue框架在前端开发中的应用[J].信息与电脑(理论版),2024,36(13):61-63.
- 李艳杰.MySQL数据库下存储过程的综合运用研究[J].现代信息科技,2023,7(11):80-82+88.
- 周晓玉,崔文超.基于Web技术的数据库应用系统设计[J].信息与电脑(理论版),2023,35(09):189-191.
- 李俊萌.计算机软件测试技术与开发应用策略分析[J].信息记录材料,2023,24(03):50-52.
- Java Sunrise Coffee: Better Beans, and Better Coffee [J]. M2 Presswire, 2025,
- Salunke V S ,Ouda A . A Performance Benchmark for the PostgreSQL and MySQL Databases [J]. Future Internet, 2024, 16 (10): 382-382.
- Shao W ,Liu K . Design and Implementation of Online Ordering System Based on SpringBoot [J]. Journal of Big Data and Computing, 2024, 2 (3):
- 张萌,郑军.校园社交网络场域下的“网红思政”教育策略研究[C]//中国智慧工程研究会.2023教育创新理论与实践研讨会论文集(二).西安翻译学院(教务处);,2023:208-210.
- 张驰.社交媒体时代高校校园文化建设路径思考[J].新闻研究导刊,2023,14(08):143-145.
- 黄青燕.校园社交网络传播与大学生思政教育的新特点——推荐《思想政治教育视域下校园社交网络传播圈研究》[J].新闻记者,2022,(02):97.
- 李胜,段元梅.基于Vue的校园活动社交平台设计[J].无线互联科技,2022,19(01):44-45.
- 廉松霖.校园社交软件用户采纳行为的影响因素研究[D].哈尔滨工程大学,2022.
- 方圆.校园网用户的社交属性挖掘方法研究[D].辽宁工程技术大学,2022.
- 陈园琼,张晓丽,曾玉波,等.基于Android的校园移动社交平台的分析与设计[J].电脑知识与技术,2020,16(06):49-51.
校园社交平台设计与实现工作已结束,虽然过程中充满挑战,但内心充满自豪和满足。感谢大学四年间教导我的所有老师,他们的专业知识与人生智慧让我成长为能独立完成系统的学生。特别感谢指导老师,他耐心解答疑惑,引导我解决问题,提升自主解决能力。室友和同学们的宝贵建议和支持也让我取得长足进步。未来,我将继续努力追求卓越,不辜负所学所悟和老师期望。坚信坚定信念和不懈努力,未来定能取得更辉煌成就。期待更美好未来!
此外,校园社交平台设计与实现不仅是技术挑战,挫折和困难是成长的垫脚石,让我更深入理解问题,精确找到解决方案。每次解决问题,都感到满足和自豪。
对于未来,我充满期待和信心。无论道路多崎岖,只要保持坚定信念,持续努力,定能取得更大成就。期待将知识和技能运用到实际中,为社会做出更大贡献。
最后,感谢所有帮助和支持我的人。你们的教诲、鼓励和支持让我有今天的成就。我会继续努力,不辜负期望,为实现更美好的未来而奋斗。
代码:
连接数据库的文件在Resources 文件夹下的application.yml文件,代码如下:
server:
port: 5000
servlet:
context-path: /api
spring:
mvc:
static-path-pattern: /upload/**
resources:
static-locations: file:此处填写地址/project93355/server/src/main/resources/static
datasource:
jdbc:mysql://127.0.0.1:3306/projectxxxxx?serverTimezone=GMT%2B8&useSSL=false&characterEncoding=utf-8
username: root
password: root
driver-class-name: com.mysql.cj.jdbc.Driver
type: com.alibaba.druid.pool.DruidDataSource
jackson:
property-naming-strategy: CAMEL_CASE_TO_LOWER_CASE_WITH_UNDERSCORES
default-property-inclusion: ALWAYS
time-zone: GMT+8
date-format: yyyy-MM-dd HH:mm:ss
servlet:
项目启动文件Application.java,代码如下:
@SpringBootApplication(exclude = {DataSourceAutoConfiguration.class})
@EnableJpaRepositories
@MapperScan("com.project.demo.dao")
public class Application {
public static void main(String[] args) {
SpringApplication.run(Application.class,args);
}
}
修改数据代码如下:
@PostMapping("/set")
@Transactional
public Map<String, Object> set(HttpServletRequest request) throws IOException {
service.update(service.readQuery(request), service.readConfig(request), service.readBody(request.getReader()));
return success(1);
}
删除一条数据代码如下:
@RequestMapping(value = "/del")
@Transactional
public Map<String, Object> del(HttpServletRequest request) {
service.delete(service.readQuery(request), service.readConfig(request));
return success(1);
}
public void delete(Map<String,String> query,Map<String,String> config){
QueryWrapper wrapper = new QueryWrapper<E>();
toWhereWrapper(query, "0".equals(config.get(FindConfig.GROUP_BY)),wrapper);
baseMapper.delete(wrapper);
log.info("[{}] - 删除操作:{}",wrapper.getSqlSelect());
}
通过请求的参数获取列表数据,代码如下:
@RequestMapping("/get_list")
public Map<String, Object> getList(HttpServletRequest request) {
Map<String, Object> map = service.selectToPage(service.readQuery(request), service.readConfig(request));
return success(map);
}
获取某个组下面的数量,代码如下:
@RequestMapping(value = {"/count_group", "/count"})
public Map<String, Object> count(HttpServletRequest request) {
Integer value= service.selectSqlToInteger(service.groupCount(service.readQuery(request), service.readConfig(request)));
return success(value);
}
注册页登录代码如下:
/**
* 注册
* @param user
* @return
*/
@PostMapping("register")
public Map<String, Object> signUp(@RequestBody User user) {
// 查询用户
Map<String, String> query = new HashMap<>();
Map<String,Object> map = JSON.parseObject(JSON.toJSONString(user));
query.put("username",user.getUsername());
List list = service.selectBaseList(service.select(query, new HashMap<>()));
if (list.size()>0){
return error(30000, "用户已存在");
}
map.put("password",service.encryption(String.valueOf(map.get("password"))));
service.insert(map);
return success(1);
}
MD5加密,代码如下:
public String encryption(String plainText) {
String re_md5 = new String();
try {
MessageDigest md = MessageDigest.getInstance("MD5");
md.update(plainText.getBytes());
byte b[] = md.digest();
int i;
StringBuffer buf = new StringBuffer("");
for (int offset = 0; offset < b.length; offset++) {
i = b[offset];
if (i < 0)
i += 256;
if (i < 16)
buf.append("0");
buf.append(Integer.toHexString(i));
}
re_md5 = buf.toString();
} catch (Exception e) {
e.printStackTrace();
}
return re_md5;
}
登录页代码如下:
/**
* 登录
* @param data
* @param httpServletRequest
* @return
*/
@PostMapping("login")
public Map<String, Object> login(@RequestBody Map<String, String> data, HttpServletRequest httpServletRequest) {
log.info("[执行登录接口]");
String username = data.get("username");
String email = data.get("email");
String phone = data.get("phone");
String password = data.get("password");
List resultList = null;
Map<String, String> map = new HashMap<>();
if(username != null && "".equals(username) == false){
map.put("username", username);
resultList = service.selectBaseList(service.select(map, new HashMap<>()));
}
else if(email != null && "".equals(email) == false){
map.put("email", email);
resultList = service.selectBaseList(service.select(map, new HashMap<>()));
}
找回密码,接收用户输入的用户名、密码、验证码,并进行条件判断,代码如下:
/**
* 找回密码
* @param form
* @return
*/
@PostMapping("forget_password")
public Map<String, Object> forgetPassword(@RequestBody User form,HttpServletRequest request) {
JSONObject ret = new JSONObject();
String username = form.getUsername();
String code = form.getCode();
String password = form.getPassword();
// 判断条件
if(code == null || code.length() == 0){
return error(30000, "验证码不能为空");
}
if(username == null || username.length() == 0){
return error(30000, "用户名不能为空");
}
if(password == null || password.length() == 0){
return error(30000, "密码不能为空");
}

被折叠的 条评论
为什么被折叠?



