管理员负责系统的后台管理工作,包括用户管理、博客文章审核、校园资讯发布与分类管理、轮播图和公告通知的维护等。管理员还可对系统权限进行细化设置,确保不同角色的操作权限符合安全要求。通过系统后台,管理员可以管理所有内容的审核、修改和删除,确保系统内容的合规性和准确性。此系统不仅为学生提供了丰富的校园信息和互动功能,也为管理员提供了强大的内容和用户管理工具,确保平台的高效运作。
关键词:校园博客系统,SpringBoot框架。
The campus blog system is designed based on the SpringBoot framework and mainly serves two roles: student users and administrators. Student users can browse campus information, blog articles, participate in interactive operations such as liking, commenting, and bookmarking through the system, while managing personal profiles and homepage content. Students can also post blog articles, but these articles need to be reviewed by administrators before they can be displayed. The system uses intelligent recommendation algorithms to push information and blog content that meets students' interests based on their browsing habits, enhancing user experience and personalized content.
The administrator is responsible for the backend management of the system, including user management, blog article review, campus information publishing and classification management, maintenance of carousel and announcement notifications, etc. Administrators can also refine system permissions to ensure that the operational permissions of different roles meet security requirements. Through the system backend, administrators can manage the review, modification, and deletion of all content, ensuring the compliance and accuracy of system content. This system not only provides students with rich campus information and interactive functions, but also provides administrators with powerful content and user management tools to ensure the efficient operation of the platform.
Keywords:Campus blog system, SpringBoot framework.
目 录
1绪论
1.1系统的研究背景与意义
1.1.1研究背景
随着信息技术的快速发展,校园内的信息交流和资源共享需求不断增加。传统的信息传递方式已无法满足现代学生对即时性和互动性的要求。构建一个高效、便捷且功能全面的校园博客系统成为必要。通过集成最新的Web开发技术,特别是SpringBoot框架,该系统旨在提供信息发布、互动交流和个性化推荐于一体的平台,促进校园文化的传播,增强学生之间的互动与合作,提升整体的学习和生活体验。
现有的高校在线服务平台多侧重于教学管理和行政服务,缺乏对学生日常生活和社交需求的关注。校园博客系统的引入填补了这一空白,不仅提供了丰富的资讯展示和博客文章发布功能,还通过智能化推荐算法,根据用户行为推送感兴趣的内容,提高信息获取效率和用户参与度。管理员可以通过后台管理内容质量和用户体验,确保系统的安全性和灵活性。该系统不仅满足了学生对便捷信息获取的需求,也为校园文化建设提供了新的技术支持。
1.1.2研究意义
校园博客系统的开发具有重要的现实意义和长远价值。通过构建一个集信息发布、互动交流和个性化推荐于一体的平台,该系统不仅能满足学生对即时信息获取和社交互动的需求,还能促进校园文化的传播与建设。借助SpringBoot框架的强大功能,系统实现了高效的内容管理和用户体验优化,为学生提供了一个便捷、安全的交流空间。此外,智能化的推荐算法能够根据用户的浏览和点击行为推送感兴趣的内容,显著提高信息获取效率和用户粘性。
管理员可以通过后台管理功能有效控制内容质量和用户体验,确保发布的信息合法、准确,同时保障系统的安全性和灵活性。校园博客系统填补了现有高校服务平台在学生日常生活和社交需求方面的空白,不仅提升了学生的参与感和归属感,也为学校管理提供了新的工具和支持。通过整合先进的技术和人性化的设计理念,该系统有望成为校园生活中不可或缺的一部分,推动校园信息化水平迈上新台阶,助力构建更加活跃和多元的校园社区。
1.2国内外发展现状分析
1.2.1国内研究现状
国内对校园博客系统的开发和应用已有一定积累,但多数系统仍集中在基础功能的实现上,如信息发布、用户管理和简单的互动交流。近年来,随着对学生社交需求和个性化服务的关注增加,一些高校开始探索更丰富的功能模块,例如智能化的内容推荐和多渠道的信息推送。然而,现有系统在用户体验和内容管理方面仍有改进空间,特别是在如何更好地促进学生之间的互动与合作,以及提升信息获取效率方面。
目前的研究更多地聚焦于平台的功能扩展和服务优化,较少涉及深层次的用户行为分析和系统性能评估。尽管部分研究引入了先进的设计理念和技术手段,但在实际应用中,这些创新往往未能充分落地。因此,进一步深化对校园博客系统的研究,特别是在个性化推荐算法和用户体验设计方面,仍然是一个值得深入探讨的方向。这不仅有助于提高系统的实用性和吸引力,也为校园文化的传播和发展提供了新的思路。
1.2.2 国外研究现状
国外在校园博客系统的研究和应用方面已经取得了一定进展,许多高校不仅关注平台的基本功能,还注重提升用户体验和促进社区互动。这些系统通常集成了丰富的社交功能,如评论、点赞和分享,鼓励学生积极参与讨论和交流。此外,一些先进的校园博客平台通过个性化推荐算法,根据用户的浏览历史和兴趣偏好推送相关内容,显著提高了信息获取的效率和用户粘性。
国外的研究也强调了内容管理和审核机制的重要性,确保发布的信息准确、合法。管理员可以通过后台进行高效的用户管理、内容审核和数据分析,保障系统的安全性和稳定性。尽管如此,仍有改进的空间,特别是在如何更好地结合教育目标和社会需求,提供更具针对性的服务和支持方面。总体而言,国外的研究为校园博客系统的开发提供了宝贵的经验和启示,强调了技术与人文关怀相结合的重要性,以构建更加活跃和多元的校园社区。
2相关技术简介
2.1 Java语言
校园博客系统采用了Java语言作为后端开发的核心技术。Java语言因其跨平台特性和高度灵活性而备受青睐,使系统能够在不同操作系统上稳定运行,并为未来功能的拓展提供可靠的技术支持。同时,采用SpringBoot框架简化了配置,提升了开发效率和系统的稳定性。Java的选择确保了平台具有良好的可扩展性和稳定性,在为校园博客系统提供技术支持的同时,也为用户提供畅顺的体验。
2.2 SpringBoot 框架
SpringBoot,作为Spring生态系统中一颗璀璨的明星,以其“约定优于配置”的核心理念,极大地简化了Java应用的开发、部署与管理流程。它并非对Spring框架的颠覆,而是在其基础上进行了深度封装与优化,旨在快速搭建独立的、生产级别的Spring应用。SpringBoot通过自动配置功能,减少了大量繁琐的配置工作,让开发者能够更加专注于业务逻辑的实现。同时,它集成了众多常用库,如数据库连接池、缓存、消息队列等,为开发者提供了一站式的解决方案。此外,SpringBoot还支持多种部署方式,无论是传统的WAR包部署,还是现代的容器化部署,都能轻松应对。因此,选择SpringBoot作为校园博客系统的开发框架,不仅能够提升开发效率,还能确保系统的稳定性和可维护性。
2.3 Vue框架
Vue框架,作为一款风靡前端的JavaScript框架,以其渐进式、组件化的设计理念,为开发者构建高效、灵活的Web界面提供了强大支持。Vue不仅轻量且易于上手,其核心库专注于视图层,使得开发者能够轻松地将Vue集成到现有项目中,实现前后端分离的现代Web应用开发。其数据绑定和组件系统,让开发者能够高效地管理界面状态和用户交互,同时Vue丰富的生态系统也提供了众多插件和工具,进一步提升了开发效率和应用的性能。在校园博客系统中引入Vue作为前端框架,不仅可以优化用户界面的渲染和交互体验,还能通过前后端分离的架构提升系统的可维护性和可扩展性,是构建更高效的校园博客系统的理想选择。
2.4 MySQL数据库
MySQL数据库,作为开源关系型数据库管理系统的佼佼者,以其高性能、可靠性、易用性和灵活性,在全球范围内被广泛应用于各类企业级应用中。MySQL采用SQL(结构化查询语言)作为数据操作的标准语言,支持复杂的查询、数据更新、索引优化等功能,确保数据的高效存取和完整性。其强大的事务处理能力,为业务逻辑的原子性、一致性、隔离性和持久性提供了坚实保障。此外,MySQL还具备高度的可配置性和可扩展性,通过优化存储引擎、调整配置参数等手段,可以轻松应对高并发、大数据量的应用场景。在校园博客系统中,MySQL作为后端数据存储的核心,不仅为系统提供了稳定可靠的数据支持,还通过其丰富的数据操作功能,助力系统实现复杂的业务逻辑和高效的数据管理。
3.1系统功能需求分析
系统功能需求分析旨在确保校园博客系统能够满足学生用户和管理员的多样化需求。对于学生而言,系统应提供便捷的信息浏览、个性化内容推荐、博客文章发布与管理、评论互动及个人资料管理等功能,确保其使用体验的流畅与个性化。同时,系统需具备文章审核机制,确保学生发布的内容符合校园规范。管理员则需要一个强大的后台管理平台,支持对用户、博客内容、校园资讯的全面管理,并能够进行权限设置、内容审核、公告发布等操作,确保平台内容的安全与规范。这些功能需求共同构建了一个高效、互动性强且安全的校园信息管理平台。主要功能如下:
3.1.1 学生用户功能
登录页面:提供注册功能,允许新用户创建账户。用户可以选择身份进行登录。
首页:学生用户可以在导航栏下输入关键词进行全网搜索,浏览轮播图、校园资讯和博客文章推荐。系统根据用户的点击行为自动推荐感兴趣的文章类型,提升用户体验。
公告通知:学生可以查看网站公告、关于我们、联系方式和网站介绍等信息,确保及时了解学校动态和平台更新。
校园资讯:学生可以查看各类校园资讯详情及热门列表,并对喜欢的资讯进行点赞、收藏和评论,增强互动性。
博客文章:学生可以查看博客文章详情,包括标题、类型、作者姓名、发布时间和点赞数等信息。支持通过标题、类型、作者姓名、排序等方式搜索文章,并对喜欢的文章进行点赞、收藏和评论。
我的账户:学生可以修改个人资料,如密码、头像、昵称等信息,个性化设置自己的账户。
个人中心:学生可以通过个人中心管理个人首页,包含博客文章、收藏和评论管理等功能,集中处理与自己相关的所有内容。
个人首页:个人首页提供博客文章发布、收藏管理和评论管理功能,学生可以在此添加博客文章并查看详情审核状态和用户评论。
博客文章:学生可以添加博客文章,需经过管理员审核后才能展示在前台首页。支持通过标题、作者姓名、文章类型、审核状态进行搜索。
收藏:学生可以查看收藏的博客信息和校园资讯等内容,对不再感兴趣的内容进行删除,保持收藏夹整洁。
评论管理:学生可以管理自己发布的评论,编辑或删除评论,维护良好的社区氛围。
3.1.2 管理员功能
后台首页:管理员可以修改个人资料信息和密码,确保账号安全和个人信息准确。
系统用户:管理员可以管控注册用户,通过输入用户姓名、联系方式进行搜索,执行增删改查操作,确保用户信息的安全性和准确性。
博客文章管理:管理员可以查看各用户的博客文章详情和评论,进行审核操作。支持通过标题、作者姓名、文章类型、审核状态进行搜索,以及查询、删除等操作。
文章分类管理:管理员可以查看和管理文章分类列表,通过输入文章分类进行搜索,执行查询、删除等操作,并可添加新的分类。
系统管理:管理员可以管理轮播图,查看详情、上传图片、输入标题和链接,执行查询、删除和添加等操作,确保首页内容的丰富性和吸引力。
公告通知管理:管理员可以查看和管理各类公告,通过输入标题、正文进行提交添加,执行查询、删除和添加等操作,确保信息透明和及时传达。
资源管理:管理员可以通过资源管理模块全面掌控校园资讯,包括用户评论、封面图、分类和标签等信息。系统支持通过标题、标签、分类进行搜索,方便快速定位和管理特定资讯,执行查询、删除和添加等操作。管理员还可以管理资讯分类,通过输入类型名称进行搜索,确保分类的合理性和易用性。
权限管理:管理员可以管理权限列表,查看详情并对前台用户的各类列表信息进行修改。支持通过权限名、选择用户组、添加权限、修改权限、删除权限、查询权限等操作,确保系统的安全性和灵活性。
3.2系统非功能性分析
在研究校园博客系统时,非功能性需求分析是一个重要的部分。非功能性需求主要关注的是系统如何运行,而不是它具体完成什么功能。这些需求包括性能、可用性、安全性、可维护性、可扩展性、易用性等方面。以下是一个关于校园博客系统非功能性需求分析的概要。
性能需求:系统需确保快速响应和高吞吐量,以支持大量用户同时访问,即使在高峰时段也能保持流畅的操作体验,避免因延迟或卡顿影响用户体验。
可用性:系统必须具备高可用性,采用冗余部署、负载均衡等策略,确保即使部分组件故障也能迅速恢复服务,减少服务中断时间,保障用户业务的连续性。
安全性:鉴于系统处理用户敏感信息,如个人信息、博客文章等,必须实施严格的安全措施,包括数据加密、访问控制、防攻击机制等,以保护用户数据免受未授权访问或泄露。
可维护性:系统设计应注重可维护性,采用模块化、标准化的架构,提供详尽的开发文档和用户手册,确保系统易于理解和维护,降低长期运维成本。
可扩展性:随着业务的发展,系统可能需要扩展功能或提升性能。因此,系统需具备灵活的可扩展性,能够轻松添加新模块、优化性能,以应对未来增长的需求。
易用性:用户界面应直观易用,符合用户习惯,提供清晰的导航和友好的操作反馈,帮助用户快速上手并高效完成任务,提升整体用户满意度。
3.3系统可行性分析
通过校园博客系统的可行性分析,我们可以从技术可行性、经济可行性、操作可行性以及社会可行性四个维度进行深入探讨,以确保系统的开发与应用具有坚实的可行性基础。
3.3.1技术可行性
SpringBoot作为目前流行的Java企业级应用开发框架,以其“约定优于配置”的原则,极大地简化了开发流程,降低了技术门槛。前端采用Vue框架,不仅提升了用户界面的交互体验,也实现了前后端分离的现代Web架构。MySQL数据库作为后端数据存储,以其高性能和稳定性为系统提供了可靠的数据支持。综上所述,从技术角度来看,该系统的开发具备高度可行性。
3.3.2经济可行性
考虑到SpringBoot、Vue及MySQL等均为开源技术,无需支付高昂的许可费用,大大降低了系统的开发成本。同时,这些技术拥有广泛的用户群体和成熟的社区支持,便于获取技术支持和资源共享。此外,系统的实施将显著提升系统管理的效率和用户体验,从而带来潜在的经济效益。因此,从经济角度来看,该系统的开发同样具备可行性。
3.3.3操作可行性
系统设计应遵循用户友好原则,确保用户能够轻松上手并高效使用。通过合理的界面布局、直观的操作流程以及详尽的帮助文档,可以大大降低用户的学习成本,提高系统的操作可行性。此外,系统还应具备完善的权限管理和数据安全机制,确保操作的安全性和合规性。
3.3.4社会可行性
校园博客系统的开发和应用具有较高的社会可行性。该系统不仅满足了学生对即时信息获取和互动交流的需求,还促进了校园文化的传播与建设。通过提供一个安全、便捷的平台,学生可以更好地参与校园生活,增强归属感和互动性。同时,系统有助于学校提升信息化管理水平,推动教育资源的共享和优化配置,符合现代教育的发展趋势,得到了师生和社会的广泛认可和支持。
从技术、经济、操作和社会四个维度来看,校园博客系统的开发均具备高度的可行性。
3.4系统用例分析
校园博客系统用例分析主要从学生用户、管理员这些实体展开描述。
3.4.1学生用户用例分析
学生用户可以通过校园博客系统进行全网搜索、浏览轮播图和校园资讯,查看个性化推荐的博客文章,并对感兴趣的内容进行点赞、收藏和评论。他们可以管理个人资料,发布和管理自己的博客文章,查看文章审核状态和用户评论,同时管理和整理收藏夹中的内容,确保个人信息和兴趣内容的有序管理。详细用例图如图3-1所示。

图3-1学生用户用例图
3.4.2管理员用例分析
管理员用例分析主要涉及对系统的全面管理与控制。管理员需要具备对用户信息的管理权限,包括添加、删除和修改用户角色与权限;对博客内容进行审核,确保发布内容的合法性与合规性;管理校园资讯、公告、轮播图等,确保信息及时更新;还需要对系统中的各种操作进行日志记录,监控平台的运行状态。此外,管理员还需设置权限规则,确保不同角色的操作权限符合安全要求,以保障平台的稳定性和信息的安全性。详细用例图如图3-2所示。

图3-2管理员用例图
4系统设计
4.1系统总体设计思路
校园博客系统采用Browser/Server结构,(浏览器/服务器)和基于Web服务前后台交互的模式,是一个适用于Windows体系环境下的模型结构。只要用户有符合程序运行的硬件系统,并连上互联网,便可以在任何时间、任何地点使用。系统工作原理图如图4-1所示:

图4-1系统工作原理图
其最终前后台交互原理如图4-2所示。

图4-2前后台交互原理
具体交互流程为:浏览器中执行具体操作,操作命令将生成一个do方法。该方法使得浏览器能够访问后台中的Controller层,Controller层由于业务上的需要执行进而访问Service层。Service层收到指令后将会去调用内部DAO层的接口。接口将会和MyBatis层下的一个SQL语句相对接。对接好之后进而访问MySql数据库。更新底层数据,然后将数据同步回MyBatis层,同步变化后的数据将通过DAO层接口,Service层和后台Controller层,直观反映到浏览器页面上。
4.2系统结构设计
校园博客系统的整体结构设计如图4-3所示。

图4-3整体功能结构设计图
4.3系统功能设计
4.3.1用户登录流程
当用户进入登录页面时,当其在浏览器执行具体操作的时候,后端会同步显示,如图4-4所示。

图4-4登录流程图
4.3.2用户注册流程
未有账号的用户可进入注册界面进行注册操作,填写注册表格,包括用户名、密码、邮箱等必要信息。后台系统验证并保存用户提交的信息。分配唯一用户标识符。注册成功后,用户可以使用账号密码进行登录。用户注册流程图如图4-5所示。

图4-5注册流程图
4.4系统核心代码设计
校园博客系统的核心代码设计如下:
4.4.1用户注册
注册页UserController.java,传入user对象,并将"user_id"、 "state"、 "user_group"、"login_time"、"phone"、"phone_state"、 "username"、"nickname"、"password"、"email"、"email_state"、"avatar"、"create_time"输入,重点是 "username"、"nickname"、"password"必须输入,通过获取username,数据库查询是否有该用户,如果存在,则提示“用户已存在”,否则执行将UserId置为空(数据库表中该字段已设置自动递增),代码如下所示。
/**
* 注册
* @param user
* @return
*/
@PostMapping("register")
public Map<String, Object> signUp(@RequestBody User user) {
// 查询用户
Map<String, String> query = new HashMap<>();
Map<String,Object> map = JSON.parseObject(JSON.toJSONString(user));
query.put("username",user.getUsername());
List list = service.selectBaseList(service.select(query, new HashMap<>()));
if (list.size()>0){
return error(30000, "用户已存在");
}
map.put("password",service.encryption(String.valueOf(map.get("password"))));
service.insert(map);
return success(1);
}
4.4.2用户登录
登录页,首先输入"username"、"email"、"phone"、"password",用户可通过用户名、邮箱、手机号进行登录,通过判断resultList来确定查询结果,然后执行查询用户组UserGroup,用户组里面不存在,依然报“用户不存在”,执行完以上代码,最后涉及用户带有“审核”的,会查询examine_state(用户的审核状态),数据库表user_group中含有source_table和source_field进行查询,以上步骤完成,对输入的密码进行存储Token到数据库,匹配账号和密码,数据库中的AccessToken为令牌,用于身份认证,代码如下所示。
/**
* 登录
* @param data
* @param httpServletRequest
* @return
*/
@PostMapping("login")
public Map<String, Object> login(@RequestBody Map<String, String> data, HttpServletRequest httpServletRequest) {
log.info("[执行登录接口]");
String username = data.get("username");
String email = data.get("email");
String phone = data.get("phone");
String password = data.get("password");
List resultList = null;
Map<String, String> map = new HashMap<>();
if(username != null && "".equals(username) == false){
map.put("username", username);
resultList = service.selectBaseList(service.select(map, new HashMap<>()));
}
4.4.3修改密码
修改密码,通过请求data,获取旧密码,并将新密码重新赋值,其间都是需要通过加密,代码如下所示。
* 修改密码
* @param data
* @param request
* @return
*/
@PostMapping("change_password")
public Map<String, Object> change_password(@RequestBody Map<String, String> data, HttpServletRequest request){
// 根据Token获取UserId
String token = request.getHeader("x-auth-token");
Integer userId = tokenGetUserId(token);
// 根据UserId和旧密码获取用户
Map<String, String> query = new HashMap<>();
String o_password = data.get("o_password");
query.put("user_id" ,String.valueOf(userId));
query.put("password" ,service.encryption(o_password));
int count = service.selectBaseCount(service.count(query, service.readConfig(request)));
if(count > 0){
// 修改密码
Map<String,Object> form = new HashMap<>();
form.put("password",service.encryption(data.get("password")));
service.update(query,service.readConfig(request),form);
return success(1);
}
return error(10000,"密码修改失败!");
4.4.4修改数据
修改一个数据,原理与add基本一致,不同点在于通过readConfig()读取关键字,以及通过readQuery()获取URL后面?指定位置的标识,转成Map对象后,执行update操作,同样通过拼接的sql语句执行,执行过程读取query,toWhereSql()语句完成数据库操作,body为修改对象的值,代码如下所示。
@PostMapping("/set")
@Transactional
public Map<String, Object> set(HttpServletRequest request) throws IOException {
service.update(service.readQuery(request), service.readConfig(request), service.readBody(request.getReader()));
return success(1);
}
4.4.5删除数据
删除一条数据,通过readQuery(),获取URL后面的对象地址,删除FROM具体的table,query删除查询FindConfig语句,代码如下所示。
@RequestMapping(value = "/del")
@Transactional
public Map<String, Object> del(HttpServletRequest request) {
service.delete(service.readQuery(request), service.readConfig(request));
return success(1);
}
public void delete(Map<String,String> query,Map<String,String> config){
QueryWrapper wrapper = new QueryWrapper<E>();
toWhereWrapper(query, "0".equals(config.get(FindConfig.GROUP_BY)),wrapper);
baseMapper.delete(wrapper);
log.info("[{}] - 删除操作:{}",wrapper.getSqlSelect());
}
4.4.6获取数据
通过请求的参数获取列表数据,代码如下所示。
@RequestMapping("/get_obj")
public Map<String, Object> obj(HttpServletRequest request) {
List resultList = service.selectBaseList(service.select(service.readQuery(request), service.readConfig(request)));
if (resultList.size() > 0) {
JSONObject jsonObject = new JSONObject();
jsonObject.put("obj",resultList.get(0));
return success(jsonObject);
} else {
return success(null);
}
4.4.7图片上传
通过请求的参数获取列表数据,代码如下所示。
@PostMapping("/upload")
public Map<String, Object> upload(@RequestParam("file") MultipartFile file) {
log.info("进入方法");
if (file.isEmpty()) {
return error(30000, "没有选择文件");
}
try {
//判断有没路径,没有则创建
String filePath = System.getProperty("user.dir") + "/src/main/resources/static/";
File targetDir = new File(filePath);
if (!targetDir.exists() && !targetDir.isDirectory()) {
if (targetDir.mkdirs()) {
log.info("创建目录成功");
} else {
log.error("创建目录失败");
}
}
4.5数据库设计
4.4.1数据库设计原则
校园博客系统在进行数据库设计时,考虑到个人能力与数据库选择,选择了数据库Mysql。以下将使用E-R展示数据库中设计的实体及主要的字段和类型及数据库的描述。
4.4.2数据库实体
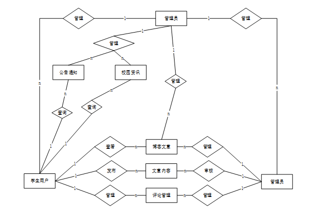
通过建立校园博客系统的E-R模型图。以此来设计详细的数据库资料实体,以下为具体图例:
(1)学生用户实体图如下图所示;

图4-6学生用户实体图
(2)博客文章实体图如下图所示;

图4-7博客文章实体图
(4)数据库实体E-R图如下图所示:

图4-8数据库E-R图
4.4.3数据库表设计
表access_token (登陆访问时长)
| 编号 | 名称 | 数据类型 | 长度 | 小数位 | 允许空值 | 主键 | 默认值 | 说明 |
| 1 | token_id | int | 10 | 0 | N | Y | 临时访问牌ID | |
| 2 | token | varchar | 64 | 0 | Y | N | 临时访问牌 | |
| 3 | info | text | 65535 | 0 | Y | N | ||
| 4 | maxage | int | 10 | 0 | N | N | 2 | 最大寿命:默认2小时 |
| 5 | create_time | timestamp | 19 | 0 | N | N | CURRENT_TIMESTAMP | 创建时间: |
| 6 | update_time | timestamp | 19 | 0 | N | N | CURRENT_TIMESTAMP | 更新时间: |
| 7 | user_id | int | 10 | 0 | N | N | 0 | 用户编号: |
| 编号 | 名称 | 数据类型 | 长度 | 小数位 | 允许空值 | 主键 | 默认值 | 说明 |
| 1 | article_id | mediumint | 8 | 0 | N | Y | 文章id:[0,8388607] | |
| 2 | title | varchar | 125 | 0 | N | Y | 标题:[0,125]用于文章和html的title标签中 | |
| 3 | type | varchar | 64 | 0 | N | N | 0 | 文章分类:[0,1000]用来搜索指定类型的文章 |
| 4 | hits | int | 10 | 0 | N | N | 0 | 点击数:[0,1000000000]访问这篇文章的人次 |
| 5 | praise_len | int | 10 | 0 | N | N | 0 | 点赞数 |
| 6 | create_time | timestamp | 19 | 0 | N | N | CURRENT_TIMESTAMP | 创建时间: |
| 7 | update_time | timestamp | 19 | 0 | N | N | CURRENT_TIMESTAMP | 更新时间: |
| 8 | source | varchar | 255 | 0 | Y | N | 来源:[0,255]文章的出处 | |
| 9 | url | varchar | 255 | 0 | Y | N | 来源地址:[0,255]用于跳转到发布该文章的网站 | |
| 10 | tag | varchar | 255 | 0 | Y | N | 标签:[0,255]用于标注文章所属相关内容,多个标签用空格隔开 | |
| 11 | content | longtext | 2147483647 | 0 | Y | N | 正文:文章的主体内容 | |
| 12 | img | varchar | 255 | 0 | Y | N | 封面图 | |
| 13 | description | text | 65535 | 0 | Y | N | 文章描述 |
表article_classification (文章分类)
| 编号 | 名称 | 数据类型 | 长度 | 小数位 | 允许空值 | 主键 | 默认值 | 说明 |
| 1 | article_classification_id | int | 10 | 0 | N | Y | 文章分类ID | |
| 2 | article_classification | varchar | 64 | 0 | Y | N | 文章分类 | |
| 3 | create_time | datetime | 19 | 0 | N | N | CURRENT_TIMESTAMP | 创建时间 |
| 4 | update_time | timestamp | 19 | 0 | N | N | CURRENT_TIMESTAMP | 更新时间 |
| 编号 | 名称 | 数据类型 | 长度 | 小数位 | 允许空值 | 主键 | 默认值 | 说明 |
| 1 | type_id | smallint | 5 | 0 | N | Y | 分类ID:[0,10000] | |
| 2 | display | smallint | 5 | 0 | N | N | 100 | 显示顺序:[0,1000]决定分类显示的先后顺序 |
| 3 | name | varchar | 16 | 0 | N | N | 分类名称:[2,16] | |
| 4 | father_id | smallint | 5 | 0 | N | N | 0 | 上级分类ID:[0,32767] |
| 5 | description | varchar | 255 | 0 | Y | N | 描述:[0,255]描述该分类的作用 | |
| 6 | icon | text | 65535 | 0 | Y | N | 分类图标: | |
| 7 | url | varchar | 255 | 0 | Y | N | 外链地址:[0,255]如果该分类是跳转到其他网站的情况下,就在该URL上设置 | |
| 8 | create_time | timestamp | 19 | 0 | N | N | CURRENT_TIMESTAMP | 创建时间: |
| 9 | update_time | timestamp | 19 | 0 | N | N | CURRENT_TIMESTAMP | 更新时间: |
| 编号 | 名称 | 数据类型 | 长度 | 小数位 | 允许空值 | 主键 | 默认值 | 说明 |
| 1 | auth_id | int | 10 | 0 | N | Y | 授权ID: | |
| 2 | user_group | varchar | 64 | 0 | Y | N | 用户组: | |
| 3 | mod_name | varchar | 64 | 0 | Y | N | 模块名: | |
| 4 | table_name | varchar | 64 | 0 | Y | N | 表名: | |
| 5 | page_title | varchar | 255 | 0 | Y | N | 页面标题: | |
| 6 | path | varchar | 255 | 0 | Y | N | 路由路径: | |
| 7 | parent | varchar | 64 | 0 | Y | N | 父级菜单 | |
| 8 | parent_sort | int | 10 | 0 | N | N | 0 | 父级菜单排序 |
| 9 | position | varchar | 32 | 0 | Y | N | 位置: | |
| 10 | mode | varchar | 32 | 0 | N | N | _blank | 跳转方式: |
| 11 | add | tinyint | 3 | 0 | N | N | 1 | 是否可增加: |
| 12 | del | tinyint | 3 | 0 | N | N | 1 | 是否可删除: |
| 13 | set | tinyint | 3 | 0 | N | N | 1 | 是否可修改: |
| 14 | get | tinyint | 3 | 0 | N | N | 1 | 是否可查看: |
| 15 | field_add | text | 65535 | 0 | Y | N | 添加字段: | |
| 16 | field_set | text | 65535 | 0 | Y | N | 修改字段: | |
| 17 | field_get | text | 65535 | 0 | Y | N | 查询字段: | |
| 18 | table_nav_name | varchar | 500 | 0 | Y | N | 跨表导航名称: | |
| 19 | table_nav | varchar | 500 | 0 | Y | N | 跨表导航: | |
| 20 | option | text | 65535 | 0 | Y | N | 配置: | |
| 21 | create_time | timestamp | 19 | 0 | N | N | CURRENT_TIMESTAMP | 创建时间: |
| 22 | update_time | timestamp | 19 | 0 | N | N | CURRENT_TIMESTAMP | 更新时间: |
| 编号 | 名称 | 数据类型 | 长度 | 小数位 | 允许空值 | 主键 | 默认值 | 说明 |
| 1 | blog_article_id | int | 10 | 0 | N | Y | 博客文章ID | |
| 2 | article_title | varchar | 64 | 0 | Y | N | 文章标题 | |
| 3 | article_type | varchar | 64 | 0 | Y | N | 文章类型 | |
| 4 | article_author | int | 10 | 0 | Y | N | 0 | 文章作者 |
| 5 | student_name | varchar | 64 | 0 | Y | N | 学生姓名 | |
| 6 | release_time | datetime | 19 | 0 | Y | N | 发布时间 | |
| 7 | cover_photo | varchar | 255 | 0 | Y | N | 封面图片 | |
| 8 | article_details | longtext | 2147483647 | 0 | Y | N | 文章详情 | |
| 9 | hits | int | 10 | 0 | N | N | 0 | 点击数 |
| 10 | praise_len | int | 10 | 0 | N | N | 0 | 点赞数 |
| 11 | examine_state | varchar | 16 | 0 | N | N | 未审核 | 审核状态 |
| 12 | recommend | int | 10 | 0 | N | N | 0 | 智能推荐 |
| 13 | create_time | datetime | 19 | 0 | N | N | CURRENT_TIMESTAMP | 创建时间 |
| 14 | update_time | timestamp | 19 | 0 | N | N | CURRENT_TIMESTAMP | 更新时间 |
| 编号 | 名称 | 数据类型 | 长度 | 小数位 | 允许空值 | 主键 | 默认值 | 说明 |
| 1 | code_token_id | int | 10 | 0 | N | Y | ||
| 2 | token | varchar | 255 | 0 | Y | N | ||
| 3 | code | varchar | 255 | 0 | Y | N | 验证码 | |
| 4 | expire_time | timestamp | 19 | 0 | N | N | CURRENT_TIMESTAMP | 失效时间 |
| 5 | create_time | timestamp | 19 | 0 | N | N | CURRENT_TIMESTAMP | 创建时间 |
| 6 | update_time | timestamp | 19 | 0 | N | N | CURRENT_TIMESTAMP | 更新时间: |
| 编号 | 名称 | 数据类型 | 长度 | 小数位 | 允许空值 | 主键 | 默认值 | 说明 |
| 1 | collect_id | int | 10 | 0 | N | Y | 收藏ID: | |
| 2 | user_id | int | 10 | 0 | N | N | 0 | 收藏人ID: |
| 3 | source_table | varchar | 255 | 0 | Y | N | 来源表: | |
| 4 | source_field | varchar | 255 | 0 | Y | N | 来源字段: | |
| 5 | source_id | int | 10 | 0 | N | N | 0 | 来源ID: |
| 6 | title | varchar | 255 | 0 | Y | N | 标题: | |
| 7 | img | varchar | 255 | 0 | Y | N | 封面: | |
| 8 | create_time | timestamp | 19 | 0 | N | N | CURRENT_TIMESTAMP | 创建时间: |
| 9 | update_time | timestamp | 19 | 0 | N | N | CURRENT_TIMESTAMP | 更新时间: |
| 编号 | 名称 | 数据类型 | 长度 | 小数位 | 允许空值 | 主键 | 默认值 | 说明 |
| 1 | comment_id | int | 10 | 0 | N | Y | 评论ID: | |
| 2 | user_id | int | 10 | 0 | N | N | 0 | 评论人ID: |
| 3 | reply_to_id | int | 10 | 0 | N | N | 0 | 回复评论ID:空为0 |
| 4 | content | longtext | 2147483647 | 0 | Y | N | 内容: | |
| 5 | nickname | varchar | 255 | 0 | Y | N | 昵称: | |
| 6 | avatar | varchar | 255 | 0 | Y | N | 头像地址:[0,255] | |
| 7 | create_time | timestamp | 19 | 0 | N | N | CURRENT_TIMESTAMP | 创建时间: |
| 8 | update_time | timestamp | 19 | 0 | N | N | CURRENT_TIMESTAMP | 更新时间: |
| 9 | source_table | varchar | 255 | 0 | Y | N | 来源表: | |
| 10 | source_field | varchar | 255 | 0 | Y | N | 来源字段: | |
| 11 | source_id | int | 10 | 0 | N | N | 0 | 来源ID: |
| 编号 | 名称 | 数据类型 | 长度 | 小数位 | 允许空值 | 主键 | 默认值 | 说明 |
| 1 | hits_id | int | 10 | 0 | N | Y | 点赞ID: | |
| 2 | user_id | int | 10 | 0 | N | N | 0 | 点赞人: |
| 3 | create_time | timestamp | 19 | 0 | N | N | CURRENT_TIMESTAMP | 创建时间: |
| 4 | update_time | timestamp | 19 | 0 | N | N | CURRENT_TIMESTAMP | 更新时间: |
| 5 | source_table | varchar | 255 | 0 | Y | N | 来源表: | |
| 6 | source_field | varchar | 255 | 0 | Y | N | 来源字段: | |
| 7 | source_id | int | 10 | 0 | N | N | 0 | 来源ID: |
| 编号 | 名称 | 数据类型 | 长度 | 小数位 | 允许空值 | 主键 | 默认值 | 说明 |
| 1 | notice_id | mediumint | 8 | 0 | N | Y | 公告id: | |
| 2 | title | varchar | 125 | 0 | N | N | 标题: | |
| 3 | content | longtext | 2147483647 | 0 | Y | N | 正文: | |
| 4 | create_time | timestamp | 19 | 0 | N | N | CURRENT_TIMESTAMP | 创建时间: |
| 5 | update_time | timestamp | 19 | 0 | N | N | CURRENT_TIMESTAMP | 更新时间: |
| 编号 | 名称 | 数据类型 | 长度 | 小数位 | 允许空值 | 主键 | 默认值 | 说明 |
| 1 | praise_id | int | 10 | 0 | N | Y | 点赞ID: | |
| 2 | user_id | int | 10 | 0 | N | N | 0 | 点赞人: |
| 3 | create_time | timestamp | 19 | 0 | N | N | CURRENT_TIMESTAMP | 创建时间: |
| 4 | update_time | timestamp | 19 | 0 | N | N | CURRENT_TIMESTAMP | 更新时间: |
| 5 | source_table | varchar | 255 | 0 | Y | N | 来源表: | |
| 6 | source_field | varchar | 255 | 0 | Y | N | 来源字段: | |
| 7 | source_id | int | 10 | 0 | N | N | 0 | 来源ID: |
| 8 | status | bit | 1 | 0 | N | N | 1 | 点赞状态:1为点赞,0已取消 |
| 编号 | 名称 | 数据类型 | 长度 | 小数位 | 允许空值 | 主键 | 默认值 | 说明 |
| 1 | schedule_id | smallint | 5 | 0 | N | Y | 日程ID:[0,32767] | |
| 2 | content | varchar | 255 | 0 | Y | N | 日程内容 | |
| 3 | scheduled_time | datetime | 19 | 0 | Y | N | 计划时间 | |
| 4 | user_id | int | 10 | 0 | N | N | 用户id | |
| 5 | create_time | datetime | 19 | 0 | Y | N | 创建时间 | |
| 6 | update_time | datetime | 19 | 0 | Y | N | 更新时间 |
| 编号 | 名称 | 数据类型 | 长度 | 小数位 | 允许空值 | 主键 | 默认值 | 说明 |
| 1 | score_id | int | 10 | 0 | N | Y | 评分ID: | |
| 2 | user_id | int | 10 | 0 | N | N | 0 | 评分人: |
| 3 | nickname | varchar | 64 | 0 | Y | N | 昵称: | |
| 4 | score_num | double | 5 | 2 | N | N | 0.00 | 评分: |
| 5 | create_time | timestamp | 19 | 0 | N | N | CURRENT_TIMESTAMP | 创建时间: |
| 6 | update_time | timestamp | 19 | 0 | N | N | CURRENT_TIMESTAMP | 更新时间: |
| 7 | source_table | varchar | 255 | 0 | Y | N | 来源表: | |
| 8 | source_field | varchar | 255 | 0 | Y | N | 来源字段: | |
| 9 | source_id | int | 10 | 0 | N | N | 0 | 来源ID: |
| 编号 | 名称 | 数据类型 | 长度 | 小数位 | 允许空值 | 主键 | 默认值 | 说明 |
| 1 | slides_id | int | 10 | 0 | N | Y | 轮播图ID: | |
| 2 | title | varchar | 64 | 0 | Y | N | 标题: | |
| 3 | content | varchar | 255 | 0 | Y | N | 内容: | |
| 4 | url | varchar | 255 | 0 | Y | N | 链接: | |
| 5 | img | varchar | 255 | 0 | Y | N | 轮播图: | |
| 6 | hits | int | 10 | 0 | N | N | 0 | 点击量: |
| 7 | create_time | timestamp | 19 | 0 | N | N | CURRENT_TIMESTAMP | 创建时间: |
| 8 | update_time | timestamp | 19 | 0 | N | N | CURRENT_TIMESTAMP | 更新时间: |
| 编号 | 名称 | 数据类型 | 长度 | 小数位 | 允许空值 | 主键 | 默认值 | 说明 |
| 1 | student_users_id | int | 10 | 0 | N | Y | 学生用户ID | |
| 2 | student_name | varchar | 64 | 0 | Y | N | 学生姓名 | |
| 3 | student_gender | varchar | 64 | 0 | Y | N | 学生性别 | |
| 4 | student_age | double | 9 | 2 | Y | N | 0.00 | 学生年龄 |
| 5 | examine_state | varchar | 16 | 0 | N | N | 已通过 | 审核状态 |
| 6 | user_id | int | 10 | 0 | N | N | 0 | 用户ID |
| 7 | create_time | datetime | 19 | 0 | N | N | CURRENT_TIMESTAMP | 创建时间 |
| 8 | update_time | timestamp | 19 | 0 | N | N | CURRENT_TIMESTAMP | 更新时间 |
| 编号 | 名称 | 数据类型 | 长度 | 小数位 | 允许空值 | 主键 | 默认值 | 说明 |
| 1 | upload_id | int | 10 | 0 | N | Y | 上传ID | |
| 2 | name | varchar | 64 | 0 | Y | N | 文件名 | |
| 3 | path | varchar | 255 | 0 | Y | N | 访问路径 | |
| 4 | file | varchar | 255 | 0 | Y | N | 文件路径 | |
| 5 | display | varchar | 255 | 0 | Y | N | 显示顺序 | |
| 6 | father_id | int | 10 | 0 | Y | N | 0 | 父级ID |
| 7 | dir | varchar | 255 | 0 | Y | N | 文件夹 | |
| 8 | type | varchar | 32 | 0 | Y | N | 文件类型 |
| 编号 | 名称 | 数据类型 | 长度 | 小数位 | 允许空值 | 主键 | 默认值 | 说明 |
| 1 | user_id | int | 10 | 0 | N | Y | 用户ID:[0,8388607]用户获取其他与用户相关的数据 | |
| 2 | state | smallint | 5 | 0 | N | N | 1 | 账户状态:[0,10](1可用|2异常|3已冻结|4已注销) |
| 3 | user_group | varchar | 32 | 0 | Y | N | 所在用户组:[0,32767]决定用户身份和权限 | |
| 4 | login_time | timestamp | 19 | 0 | N | N | CURRENT_TIMESTAMP | 上次登录时间: |
| 5 | phone | varchar | 11 | 0 | Y | N | 手机号码:[0,11]用户的手机号码,用于找回密码时或登录时 | |
| 6 | phone_state | smallint | 5 | 0 | N | N | 0 | 手机认证:[0,1](0未认证|1审核中|2已认证) |
| 7 | username | varchar | 16 | 0 | N | N | 用户名:[0,16]用户登录时所用的账户名称 | |
| 8 | nickname | varchar | 16 | 0 | Y | N | 昵称:[0,16] | |
| 9 | password | varchar | 64 | 0 | N | N | 密码:[0,32]用户登录所需的密码,由6-16位数字或英文组成 | |
| 10 | | varchar | 64 | 0 | Y | N | 邮箱:[0,64]用户的邮箱,用于找回密码时或登录时 | |
| 11 | email_state | smallint | 5 | 0 | N | N | 0 | 邮箱认证:[0,1](0未认证|1审核中|2已认证) |
| 12 | avatar | varchar | 255 | 0 | Y | N | 头像地址:[0,255] | |
| 13 | open_id | varchar | 255 | 0 | Y | N | 针对获取用户信息字段 | |
| 14 | create_time | timestamp | 19 | 0 | N | N | CURRENT_TIMESTAMP | 创建时间: |
| 编号 | 名称 | 数据类型 | 长度 | 小数位 | 允许空值 | 主键 | 默认值 | 说明 |
| 1 | group_id | mediumint | 8 | 0 | N | Y | 用户组ID:[0,8388607] | |
| 2 | display | smallint | 5 | 0 | N | N | 100 | 显示顺序:[0,1000] |
| 3 | name | varchar | 16 | 0 | N | N | 名称:[0,16] | |
| 4 | description | varchar | 255 | 0 | Y | N | 描述:[0,255]描述该用户组的特点或权限范围 | |
| 5 | source_table | varchar | 255 | 0 | Y | N | 来源表: | |
| 6 | source_field | varchar | 255 | 0 | Y | N | 来源字段: | |
| 7 | source_id | int | 10 | 0 | N | N | 0 | 来源ID: |
| 8 | register | smallint | 5 | 0 | Y | N | 0 | 注册位置: |
| 9 | create_time | timestamp | 19 | 0 | N | N | CURRENT_TIMESTAMP | 创建时间: |
| 10 | update_time | timestamp | 19 | 0 | N | N | CURRENT_TIMESTAMP | 更新时间: |
5系统实现
5.1学生用户功能实现
5.1.1前台首页
学生用户可以在导航栏下输入关键词进行全网搜索,浏览轮播图、校园资讯和博客文章推荐。系统根据用户的点击行为自动推荐感兴趣的文章类型,提升用户体验。如下图所示。

图5-1首页界面图
5.1.2用户注册
用户注册流程简便快捷,用户通过填写基本信息和设置登录凭证完成注册,确保账户安全。注册信息将被安全地存储和管理,保障用户隐私和数据安全。如下图所示。

图5-2用户注册界面图
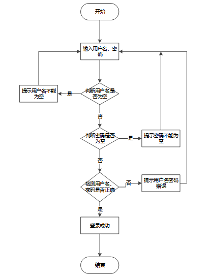
5.1.3用户登录
用户通过输入注册时设置的用户名和密码进行登录,系统将验证用户身份。若信息正确,用户将成功进入个人中心,访问各项功能。如果输入错误,系统会提示用户重新输入,提供找回密码的选项以帮助用户恢复账户访问。如下图所示。

图5-3用户登录界面图
5.1.4公告通知
学生可以查看网站公告、关于我们、联系方式和网站介绍等信息,确保及时了解学校动态和平台更新。如下图所示。

图5-4公告通知界面图
5.1.5校园资讯
学生可以查看各类校园资讯详情及热门列表,并对喜欢的资讯进行点赞、收藏和评论,增强互动性。如下图所示。

图5-5 校园资讯界面图
5.1.6博客文章
学生可以查看博客文章详情,包括标题、类型、作者姓名、发布时间和点赞数等信息。支持通过标题、类型、作者姓名、排序等方式搜索文章,并对喜欢的文章进行点赞、收藏和评论。如下图所示。

图5-6 博客文章列表界面图

图5-7 博客文章详情界面图
5.1.7 个人中心-博客文章
学生可以添加博客文章,需经过管理员审核后才能展示在前台首页。支持通过标题、作者姓名、文章类型、审核状态进行搜索。如下图所示。

图5-8 个人中心-博客文章界面图

图5-9 个人中心-添加博客文章界面图
5.2管理员功能实现
5.2.1文章分类管理
管理员可以查看和管理文章分类列表,通过输入文章分类进行搜索,执行查询、删除等操作,并可添加新的分类。如下图所示。

图5-10 文章分类管理界面
5.2.2博客文章管理
管理员可以查看各用户的博客文章详情和评论,进行审核操作。支持通过标题、作者姓名、文章类型、审核状态进行搜索,以及查询、删除等操作。如下图所示。

图5-11 博客文章管理界面

图5-12 审核博客文章界面
5.2.3系统管理
管理员可以管理轮播图,查看详情、上传图片、输入标题和链接,执行查询、删除和添加等操作,确保首页内容的丰富性和吸引力。如下图所示。

图5-13 系统管理界面
5.2.4资源管理
管理员可以通过资源管理模块全面掌控校园资讯,包括用户评论、封面图、分类和标签等信息。系统支持通过标题、标签、分类进行搜索,方便快速定位和管理特定资讯,执行查询、删除和添加等操作。管理员还可以管理资讯分类,通过输入类型名称进行搜索,确保分类的合理性和易用性。如下图所示。

图5-14 资源管理界面
6系统测试
6.1系统测试目标
为了保证校园博客系统的质量,使其能够稳定地运行,并排除其可能存在的未知隐患。解除软件可能存在的故障,理清楚测试与纠错的关系,如下图所示。

图6-1测试与纠错信息流程
6.2系统功能测试
通过对系统中所含的主要实体对象及其功能操作进行测试用例设计。以下是详细的测试表:
表6-1用户注册登录测试表
| 测试用例编号 | 功能模块 | 测试用例描述 | 测试结果 |
| TC001 | 用户注册 | 输入正确的用户名和密码 | 注册成功,提示注册完成 |
| TC002 | 用户注册 | 输入已存在的用户名 | 注册失败,提示用户名已存在 |
| TC003 | 用户注册 | 输入格式错误的邮箱地址 | 注册失败,提示邮箱格式错误 |
| TC004 | 用户注册 | 不输入密码 | 注册失败,提示密码不能为空 |
| TC005 | 用户注册 | 输入弱密码(如123456) | 注册失败,提示密码强度不足 |
表6-2用户登录测试表
| 测试用例编号 | 功能模块 | 测试用例描述 | 测试结果 |
| TC001 | 用户登录 | 输入正确的用户名和密码 | 登录成功,进入主页 |
| TC002 | 用户登录 | 输入错误的用户名 | 登录失败,提示用户名不存在 |
| TC003 | 用户登录 | 输入错误的密码 | 登录失败,提示密码错误 |
| TC004 | 用户登录 | 未输入用户名或密码 | 登录失败,提示用户名或密码不能为空 |
| TC005 | 用户登录 | 多次输入错误密码 | 登录失败,提示账户已被锁定 |
表6-3博客文章信息查看测试表
| 测试用例编号 | 功能模块 | 测试用例描述 | 测试结果 |
| TC001 | 博客文章信息查看 | 浏览特定博客文章信息 | 信息显示正常 |
| TC002 | 博客文章信息查看 | 搜索博客文章信息 | 返回搜索结果 |
| TC003 | 博客文章信息查看 | 查看评价 | 评价展示正常 |
| TC004 | 博客文章信息查看 | 查看博客文章图片 | 图片展示正常 |
6.3测试结果总结
经过测试,用户注册功能正常,对于正确、错误、格式错误的用户名、密码和强度进行了有效验证。用户登录功能也正常,能处理正确、错误和多次错误密码的情况。博客文章信息查看模块能够正常展示特定博客文章的信息,包括评价和图片。总体来说,各功能模块的测试表现良好,符合预期的功能要求,为用户提供了良好的体验和有效的操作流程。
校园博客系统的开发和实施为学生提供了一个高效、便捷且功能全面的信息交流平台,显著提升了校园信息传播的效率和互动性。通过集成先进的Web开发技术,特别是SpringBoot框架,该系统不仅满足了学生对即时信息获取和社交互动的需求,还通过个性化推荐算法增强了用户体验。学生可以在首页进行全网搜索,浏览轮播图、校园资讯和根据点击行为推荐的博客文章,确保他们能够快速找到感兴趣的内容。公告通知模块让学生及时了解学校动态和平台更新,而丰富的互动功能如点赞、收藏和评论则促进了学生之间的交流与合作。
管理员在系统中扮演着至关重要的角色,他们可以通过后台管理模块有效控制内容质量和用户体验。管理员可以管理用户账号、审核博客文章、管理和优化资讯分类及轮播图内容,发布公告通知,处理用户评论,确保信息的准确性和社区的健康互动。此外,系统提供了多版本管理和自定义分类图标功能,帮助管理员灵活调整分类体系,设置独特的视觉标识,增强用户识别度。权限管理模块确保系统的安全性和灵活性,管理员可以根据不同角色分配操作权限,保障平台的安全运行。总体而言,校园博客系统的成功开发不仅提升了学校的信息化管理水平,也为构建更加活跃和多元的校园社区提供了新的技术支持。通过不断优化功能和服务,该系统有望成为校园生活中不可或缺的一部分,推动校园文化和教育质量的全面提升。
[1]陈钱,兰全祥. Java Web中文件上传方法的研究与分析 [J]. 工业控制计算机, 2024, 37 (11): 72-74+77.
[2]Borrego D ,Barba I ,Valle D C , et al. DPGraphJ: A Java package for the implementation of dynamic programming algorithms [J]. SoftwareX, 2024, 28 101948-101948.
[3]庞敏. MySQL数据库的数据安全应用设计技术研究 [J]. 数字通信世界, 2024, (09): 25-27.
[4]Zhu Y . Contract Management System Based on SpringBoot and Vue [J]. Advances in Computer, Signals and Systems, 2024, 8 (5):
[5]王海,张丽香. 基于Web微型博客系统的设计与实现 [J]. 电脑知识与技术, 2024, 20 (17): 65-68+77.
[6]Jamie C . Learn SQL using MySQL in One Day and Learn It Well:SQL for beginners with Hands-on Project[M]. Packt Publishing Limited: 2024-04-26.
[7]颉浪鑫. 基于序列模型的个性化博客推荐系统研究与实现[D]. 西安电子科技大学, 2023.
[8]王志亮,纪松波. 基于SpringBoot的Web前端与数据库的接口设计 [J]. 工业控制计算机, 2023, 36 (03): 51-53.
[9]路玲玲,赵宇鹏. 基于SSH2的开发者多功能型博客系统 [J]. 信息与电脑(理论版), 2023, 35 (03): 126-128.
[10]杭翔. 校园学习类博主在视频博客中的自我呈现研究[D]. 东华大学, 2022.
[11]闵亮,薛格格,张玉欣,等. 基于Node.JS博客系统的设计与实现 [J]. 电子设计工程, 2022, 30 (07): 37-41.
[12]施鹭. 基于大数据技术的博客系统研究与开发 [J]. 北京印刷学院学报, 2021, 29 (12): 168-170.
[13]姜全坤,邬卓恒,闫娇娇. 基于SpringBoot+AdminLTE3的博客管理系统设计与实现 [J]. 信息与电脑(理论版), 2021, 33 (24): 124-127.
[14]秦中原. 视频博客在大学生思想政治教育中的运用研究[D]. 重庆大学, 2021.
[15]刘子凡,郭昱君. 基于SpringBoot+Mybatis的个人博客系统设计与实现 [J]. 现代信息科技, 2021, 5 (08): 104-107+111.
[16]钟怡旸,郭昱君. 基于Springboot的博客管理系统设计与实现 [J]. 现代信息科技, 2021, 5 (07): 18-20+24.
[17]常佳宁,李阳齐. 基于Django的个人博客系统设计开发 [J]. 中国科技信息, 2021, (02): 75-77.
[18]涂远杰,郑剑. 基于Flask的博客网站设计与实现 [J]. 电脑知识与技术, 2020, 16 (15): 109-111.
[19]黄文旭,杨艳红. “全映苏应校园说”校园博客系统数据库的设计 [J]. 现代信息科技, 2020, 4 (10): 101-103.
[20]童松铅,杨艳红. “全映苏应校园说”校园博客系统的研发 [J]. 电脑知识与技术, 2020, 16 (14): 118-119.
在本论文的撰写及系统开发过程中,我深刻体会到了独立完成系统开发任务所带来的挑战与成就感。首先,我必须向我的导师表达最诚挚的谢意,他在整个研究与开发过程中,为我提供了无私的指导与建议。无论是在技术细节的处理还是在研究思路上的把握,他都给予了我宝贵的方向性指导,帮助我解决了众多难题。他的专业知识和严谨态度对我产生了深远的影响,促进了我在学术领域的不断进步。每一次的讨论和反馈都让我受益良多。
在开发过程中,我经历了从系统需求分析、架构设计到功能实现的整个流程。这一过程不仅锻炼了我的编程技能,也让我在项目管理、时间规划和问题解决等方面取得了显著的进步。我独立编写了系统的每一行代码,并通过不断的测试与优化,确保了系统的稳定性和性能。面对技术难题时,我通过广泛查阅文献、技术文档和参与社区讨论,自主解决了各种问题,这个过程加深了我对技术深度与广度的理解。
同时,我也要向我的家人和朋友表达感激之情,感谢你们在我遇到困难时给予的鼓励与支持。我们的讨论和互动不仅丰富了我的研究内容,也让整个过程充满了乐趣。
我还要特别感谢我的家人,感谢你们的理解和支持。在我追求学术目标的道路上,你们的鼓励是我前进的最大动力。
最后,我要向所有参与本研究的受访者以及提供数据支持的机构表示感谢,你们的帮助是本研究得以顺利完成的关键。
再次感谢所有关心和支持我的人,正是因为有了你们的陪伴,我才能走到今天。

被折叠的 条评论
为什么被折叠?



