摘 要
近年来,随着气候变化对社会生产生活的影响日益凸显,气象数据采集和可视化成为关注焦点。为满足气象数据管理和展示的需求,本文开发了一套全国气象数据采集可视化系统。Python作为一种强大的编程语言,提供了丰富的数据处理和可视化库,能够高效处理气象数据并实现可视化展示。Django框架为系统提供了灵活的网站开发框架和强大的后台管理功能,便于管理员对系统进行管理和维护。而MySQL数据库作为稳定的关系型数据库,用于数据的存储和管理,确保数据的安全性和可靠性。
该系统主要通过可视化大屏展示贵阳、杭州、济南、昆明、拉萨、南京等城市的气象数据统计图表,包括温度和风速等信息,为用户提供直观、全面的气象数据展示。管理员可通过系统管理用户权限、城市天气数据,实现数据的查询、导入、删除等操作,同时查看城市气象数据的可视化图表,帮助管理员分析数据趋势和提供决策支持。
通过技术上的整合和优化,本系统实现了气象数据的高效采集、管理和可视化展示,为用户提供了方便快捷的气象信息访问途径,帮助用户及时获取准确的气象数据,提高数据分析和决策的效率。同时,系统的开发也推动了气象信息化技术在实践中的应用和推广,为气象数据的管理和利用提供了新的思路和技术支持。未来,可以进一步优化系统性能和功能,拓展更多气象数据展示和管理功能,提升系统的实用性和用户体验,为气象领域的数据管理和应用提供更多可能性和便利。
关键词:全国气象数据采集可视化系统;可视化大屏;Python语言;Django框架;MySQL数据库
In recent years, with the increasingly prominent impact of climate change on social production and life, meteorological data collection and visualization have become a focus of attention. To meet the needs of meteorological data management and display, this article has developed a national meteorological data collection visualization system. Python, as a powerful programming language, provides rich data processing and visualization libraries that can efficiently process meteorological data and achieve visual display. The Django framework provides a flexible website development framework and powerful backend management functions for the system, making it easy for administrators to manage and maintain the system. As a stable relational database, MySQL is used for data storage and management, ensuring data security and reliability.
The system mainly displays meteorological data statistical charts of cities such as Guiyang, Hangzhou, Jinan, Kunming, Lhasa, and Nanjing through a visual large screen, including temperature and wind speed information, providing users with intuitive and comprehensive meteorological data display. Administrators can manage user permissions and urban weather data through the system, and perform operations such as querying, importing, and deleting data. At the same time, they can view visual charts of urban weather data to help administrators analyze data trends and provide decision support.
Through technical integration and optimization, this system has achieved efficient collection, management, and visual display of meteorological data, providing users with convenient and fast access to meteorological information, helping them obtain accurate meteorological data in a timely manner, and improving the efficiency of data analysis and decision-making. At the same time, the development of the system has also promoted the application and promotion of meteorological information technology in practice, providing new ideas and technical support for the management and utilization of meteorological data. In the future, system performance and functionality can be further optimized, more meteorological data display and management functions can be expanded, and the practicality and user experience of the system can be improved, providing more possibilities and convenience for data management and applications in the meteorological field.
Keywords: National Meteorological Data Collection Visualization System; Visual large screen; Python language; Django framework; MySQL database
目 录
气象数据在现代社会中具有重要意义,对农业、交通、能源等领域产生深远影响。然而,传统气象数据采集和展示方式存在信息传递效率低下、数据处理复杂等问题,迫切需要一套高效的气象数据管理和可视化系统。基于此背景,本研究旨在开发一套全国气象数据采集可视化系统。该系统将提供实时的气象数据展示和管理功能,帮助用户快速获取各城市的气象信息,实现数据的集中管理和可视化展示。通过引入先进的技术手段,该系统将为气象数据的处理和应用提供新的思路和工具,推动气象信息化领域的发展和进步。本研究背景旨在解决现有气象数据管理系统的不足,提升气象数据处理和展示的效率和质量,为气象领域的研究和应用提供更好的支持。
全国气象数据采集可视化系统的研究具有重要的研究意义和应用价值。首先,该系统有助于提升气象数据的准确性和可靠性,为用户提供全面、及时的气象信息,帮助用户更好地了解气象状况。其次,系统的可视化展示功能有助于用户直观地分析和比较各城市的气象数据,为决策提供科学依据。此外,系统的开发不仅促进了气象数据的数字化和智能化管理,也为气象领域的研究和应用提供了新的技术支持和发展机遇。总之,该系统的建立将为气象数据的管理和应用提供更便捷、高效的解决方案,推动气象信息化技术的发展,促进气象领域的进步和应用推广。
在国内外,气象数据管理和可视化系统的研究和应用已经得到了广泛关注和深入探讨。国外方面,一些发达国家如美国、欧洲国家等在气象数据处理和可视化领域处于领先地位。美国的国家气象局(National Weather Service)通过先进的气象数据处理技术和大数据分析,提供了高质量的气象预报和灾害预警服务,为民众提供了重要的气象信息支持。欧洲气象卫星组织(EUMETSAT)利用卫星遥感技术,实现了对欧洲范围内的气象监测和数据传输,为气象研究和预警提供了关键数据支持。
在国内方面,我国气象领域的研究和发展也取得了显著进展。中国气象局通过建设和完善气象信息共享平台,实现了气象数据的集中管理和共享,提高了数据的利用效率和应用价值。一些高校和科研机构也开展了气象数据可视化系统的研究,利用大数据和人工智能技术,实现了气象数据的智能分析和展示,为气象研究和应用提供了新的思路和技术支持。
综合来看,国内外在气象数据管理和可视化系统方面的研究取得了一定进展,但仍面临着诸多挑战和问题。未来的研究可以加强国际合作与交流,共同探讨气象数据管理系统的发展趋势和创新方向,为气象数据的管理和应用提供更全面、高效的解决方案,推动气象信息化领域的发展和进步。
本研究的主要内容包括全国气象数据采集可视化系统的设计、开发和实现。具体包括如下内容:
- 系统需求分析:通过调研用户需求和功能要求,明确系统需求,包括实时气象数据采集、城市天气展示、用户权限管理等功能。
- 系统架构设计:设计系统整体架构,包括前端可视化界面设计、后端数据处理和存储架构,保证系统稳定运行和高效性能。
- 数据库设计:根据系统需求设计数据库模型,包括气象数据表、用户信息表、城市信息表等,确保数据存储和管理的有效性。
- 系统模块开发:根据设计,开发系统各功能模块,包括用户登录模块、城市天气展示模块、数据采集模块等,保证功能实现的准确性。
- 系统测试与优化:进行系统功能测试、性能测试和用户体验测试,发现和解决系统问题,优化系统性能和用户体验。
- 系统上线与维护:将系统部署上线,对用户进行培训和指导,监控系统运行情况,及时处理用户反馈和故障报告,持续优化系统功能和服务,确保系统的稳定运行和用户满意度。
第一章:绪论
本章介绍了论文的引言,包括对系统的背景和现状进行了概述,阐明了研究的目的和意义,并简要描述了论文的结构和各章节的主要内容。
第二章:相关技术介绍
该章节详细介绍了系统采用的技术的基本概念和特点。通过对这些关键技术的介绍,为后续章节中系统分析、设计和实现提供了必要的技术背景和理论支持。
第三章:系统分析
在本章中,对系统进行了需求分析,包括用户需求和功能需求。根据需求分析结果,对系统进行了模块划分,并设计了相应的数据库结构,以确保系统能够满足用户的基本需求和功能要求。
第四章:系统设计
该章节从系统架构和用户界面两个方面进行设计。在系统架构设计中,描述了系统的整体结构和各个模块之间的关系。在用户界面设计中,通过界面原型和布局设计,展示了用户与系统交互的界面效果。
第五章:系统实现
本章详细介绍了系统的实现过程,确保系统能够有效地处理和管理相关数据。
第六章:系统测试
在本章中,对已实现的系统进行了全面的测试。包括各项功能测试,以验证系统是否符合需求规格,并评估系统的稳定性和可靠性。
第七章:总结与展望
最后一章对整个研究工作进行了总结和回顾,指出已完成的工作和取得的成果。同时,还提出了存在问题和改进建议,并对未来的研究方向和发展前景进行了展望。
第 2 章 相关技术介绍
2.1 Python语言
Python是一种流行的编程语言,具有丰富的数据处理和机器学习库,非常适合用于全国气象数据采集可视化系统的开发。通过使用Python的数据处理库(如pandas、numpy)和推荐系统库(如Surprise),我们可以方便地对数据进行处理和建模,实现协同过滤算法的应用。Python还具有简洁、易读的语法,以及强大的社区支持,使得开发人员能够快速有效地构建复杂的推荐系统。在全国气象数据采集可视化系统中,Python的灵活性和丰富的第三方库为系统的开发提供了强大的支持。
2.2 Django框架
Django是一个基于Python的Web应用框架,提供了快速搭建Web应用的功能。在全国气象数据采集可视化系统中,我们可以利用Django框架搭建系统的前端展示界面,实现用户注册登录、数据展示等功能。Django框架提供了诸多功能强大的工具,如ORM(对象关系映射)、模板引擎、表单处理等,能够高效地构建复杂的Web应用。同时,Django还具有良好的安全性和扩展性,能够保障系统的稳定性和可维护性。通过Django框架,我们能够快速搭建一个用户友好、功能完备的全国气象数据采集可视化系统。
MySQL是一种流行的关系型数据库管理系统,适合用于存储全国气象数据采集可视化系统中的用户数据、气象数据等信息。通过MySQL数据库,我们可以高效地管理和查询系统中的大量数据,确保系统的稳定性和数据的完整性。在全国气象数据采集可视化系统中,合理设计数据库结构对系统的性能和可维护性至关重要。MySQL提供了丰富的数据操作功能和安全机制,能够满足全国气象数据采集可视化系统对数据存储和管理的需求。通过与Python和Django的结合,我们可以实现数据的快速导入、查询和展示,为用户提供高效、准确的气象数据采集可视化服务。
第 3 章 系统分析
系统分析是对系统开发的可行性进行研究,分析功能需求以确保系统满足用户期望。系统用例设计将明确定义系统与外部用户的交互场景,系统流程规划则细化系统内部功能流程,确保系统各模块协调工作。通过系统分析,可以建立清晰的系统框架,明确系统目标和功能,为系统开发和实施奠定基础。
3.1 可行性分析
可行性分析是对系统开发的技术实施、经济投入和操作流程进行评估的过程。技术可行性评估系统开发所需技术是否可行和可实施;经济可行性评估系统开发和运营的成本与效益是否符合预期;操作可行性评估系统实施后操作流程是否顺畅。通过综合评估这三个方面,可以确定系统开发的可行性,为系统的顺利实施和成功运营提供重要依据。
3.1.1 技术可行性
基于Python语言、Django框架和MySQL数据库的技术方案在气象数据管理系统中具备可行性,这些成熟稳定的技术工具能够有效支持系统的开发和运行,同时可视化大屏技术的应用将提供直观的数据展示方式,有利于提高用户体验和数据分析效率。
3.1.2 经济可行性
采用基于Python和Django的系统开发方案具有较低的成本,开源工具和软件可降低开发和维护成本,同时系统的实用性和效益将带来长期的经济回报,提高气象数据处理和展示的效率和质量,符合经济可行性原则。
系统基于常用的Python和Django技术开发,操作界面简洁明了,易于理解和操作,用户上手难度较低,同时可视化大屏展示方式提供直观、易懂的数据展示,有助于用户快速理解和分析气象数据,提高用户操作便捷性和数据利用效率,符合用户操作可行性要求。
3.2 系统流程分析
系统流程分析包括用户登录系统,选择城市进行天气数据查看,系统实时采集和展示城市天气数据,管理员可管理用户权限和城市气象数据,包括查询、修改和删除操作,同时可视化大屏展示各城市气象数据统计图表,为用户提供直观的数据展示和决策支持,实现气象数据的采集、管理和可视化展示全流程。
3.2.1 数据新增流程
管理员增加数据流程包括登录系统、输入新数据、验证审核、存储数据库、生成记录、查看信息、后续处理、更新状态和提供反馈等步骤,以确保数据准确性和完整性,提升数据管理效率和安全性。数据新增的流程图如下图所示。

图3-1 数据新增流程图
3.2.2 数据修改流程
管理员修改数据流程包括登录系统、选择数据管理功能、搜索要修改的数据、进行修改操作、保存修改后的数据、生成修改记录、查看更新后的信息、确认修改完成,并提供反馈。这一流程有助于管理员高效地进行数据修改操作,确保数据准确性和一致性,提升数据管理效率和系统运行稳定性。流程图如下所示。

图3-2 数据修改流程图
3.2.3 数据删除流程
管理员删除数据流程包括登录系统、选择数据管理功能、搜索要删除的数据、确认删除操作、记录删除日志、查看删除后的数据状态、确认删除完成,并提供反馈。这一流程有助于管理员有效地进行数据清理操作,确保数据安全性和合规性,维护系统数据的整洁和准确性,提升数据管理效率和系统运行稳定性。数据删除时流程图如下图所示。

图3-3 数据删除流程图
3.3 系统功能分析
该系统为普通用户提供后台首页展示天气地图、天气预报、预警信息,可查看贵阳、杭州、济南、昆明、拉萨、南京等城市的天气情况。管理员可访问后台首页,管理系统用户、各城市天气数据,实现查询、重置、删除、数据导入等操作,同时查看城市气温和风速等数据的可视化图表,提供全面的气象信息管理和决策支持。
普通用户模块:
- 后台首页:普通用户可以在后台首页查看天气地图、定制城市7天天气预报和预警信息,提供全面的气象信息展示,帮助用户了解天气状况。
- 城市天气查看:用户可以查看贵阳、杭州、济南、昆明、拉萨、南京等城市的天气情况,包括实时天气、气温、风力等信息,方便用户获取所需城市的天气预报和实况。
管理员模块:
- 后台首页:管理员可以访问后台首页,查看系统概况和重要信息,方便管理系统运行和监控。
- 系统用户管理:管理员可以管理系统用户,包括管理员和普通用户的权限分配、用户信息维护等,确保系统安全和稳定运行。
- 城市天气管理:管理员可以对贵阳、杭州、济南、昆明、拉萨、南京等城市的天气数据进行查询、重置、删除,以及下载导入文档和数据导入操作,保证数据准确性和及时更新。
- 可视化大屏:管理员可查看贵阳最高气温统计图、拉萨天气情况统计图、杭州最低气温统计图、济南最高气温统计图、昆明最低气温统计图、南京风速信息等数据可视化图表,帮助管理员分析气象数据和趋势,提供决策支持。
非功能性分析是评估系统运行质量和性能的重要部分。针对本系统,以下是非功能性需求的分析:
安全性:系统应具备用户数据保护和隐私保密能力,包括数据加密传输、访问控制、防止SQL注入等措施,确保系统数据的安全性和完整性。
可靠性:系统应具备高可靠性,保证系统24/7稳定运行,减少系统故障和停机时间,提供用户持续可用的服务。
性能:系统应具备高性能,包括快速响应用户请求、快速加载数据、支持大规模数据处理和用户访问,提高系统的效率和用户体验。
可扩展性:系统应具备良好的可扩展性,能够支持未来业务需求的扩展和变化,包括支持更多城市的数据采集和展示,以及系统功能的拓展。
用户友好性:系统应具备良好的用户界面设计和用户体验,保证用户操作简单直观,信息展示清晰明了,提高用户满意度和使用便捷性。
可维护性:系统应易于维护和管理,包括代码结构清晰、注释完善、易于修改和扩展,提高系统的可维护性和可持续性。
通过对这些非功能性需求的分析和评估,可以确保系统具备良好的运行性能和用户体验,提高系统的质量和可靠性。
系统用例分析是对系统中各个功能模块的用户需求和行为进行分析,以识别和描述不同的用户用例。通过系统用例分析,可以深入了解用户在平台上的操作流程和交互方式,为系统设计和开发提供指导,并确保平台能够满足用户的需求和期望。普通用户角色用例图如下所示。

图3-4 用户用例图
管理员角色用例图如下所示。

图3-5 管理员用例图
第 4 章 系统设计
4.1 总体结构设计
通过整体功能模块设计,我们将根据需求分析的结果,将系统的功能划分为不同的模块。每个模块负责实现特定的功能,并与其他模块进行协作。我们将详细定义每个模块的输入、输出、处理逻辑和相互依赖关系。具体的功能模块图。系统的功能结构图如下图所示。

图4-2 系统功能结构图
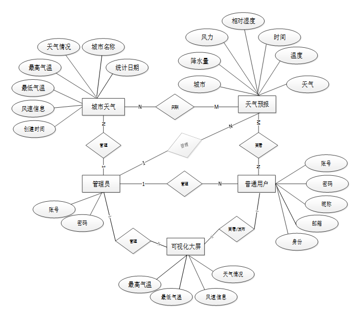
数据库设计是系统开发中至关重要的一环,它涉及到数据的组织、存储和管理。在数据库设计中,我们将根据系统的需求设计数据库的概念结构和逻辑结构,包括定义实体、属性、关系和约束等。
数据库设计是系统开发中至关重要的一环,它涉及到数据的组织、存储和管理。在数据库设计中,我们将根据系统的需求设计数据库的概念结构和逻辑结构,包括定义实体、属性、关系和约束等。

图4-8 总体E-R图
数据库逻辑结构设计则是在概念结构的基础上,进行具体的数据库表设计。我们将定义每个表的结构、字段和约束,并建立表与表之间的关系:
表hangzhou_weather (杭州天气)
| 编号 | 名称 | 数据类型 | 长度 | 小数位 | 允许空值 | 主键 | 默认值 | 说明 |
| 1 | hangzhou_weather_id | int | 10 | 0 | N | Y | 杭州天气ID | |
| 2 | statistical_date | varchar | 64 | 0 | Y | N | 统计日期 | |
| 3 | city_name | varchar | 64 | 0 | Y | N | 城市名称 | |
| 4 | weather_condition | varchar | 64 | 0 | Y | N | 天气情况 | |
| 5 | maximum_temperature | int | 10 | 0 | Y | N | 0 | 最高气温 |
| 6 | minimum_temperature | int | 10 | 0 | Y | N | 0 | 最低气温 |
| 7 | wind_speed_information | varchar | 64 | 0 | Y | N | 风速信息 | |
| 8 | create_time | datetime | 19 | 0 | N | N | CURRENT_TIMESTAMP | 创建时间 |
| 9 | update_time | timestamp | 19 | 0 | N | N | CURRENT_TIMESTAMP | 更新时间 |
表jinan_weather (济南天气)
| 编号 | 名称 | 数据类型 | 长度 | 小数位 | 允许空值 | 主键 | 默认值 | 说明 |
| 1 | jinan_weather_id | int | 10 | 0 | N | Y | 济南天气ID | |
| 2 | statistical_date | varchar | 64 | 0 | Y | N | 统计日期 | |
| 3 | city_name | varchar | 64 | 0 | Y | N | 城市名称 | |
| 4 | weather_condition | varchar | 64 | 0 | Y | N | 天气情况 | |
| 5 | maximum_temperature | int | 10 | 0 | Y | N | 0 | 最高气温 |
| 6 | minimum_temperature | int | 10 | 0 | Y | N | 0 | 最低气温 |
| 7 | wind_speed_information | varchar | 64 | 0 | Y | N | 风速信息 | |
| 8 | create_time | datetime | 19 | 0 | N | N | CURRENT_TIMESTAMP | 创建时间 |
| 9 | update_time | timestamp | 19 | 0 | N | N | CURRENT_TIMESTAMP | 更新时间 |
| 编号 | 名称 | 数据类型 | 长度 | 小数位 | 允许空值 | 主键 | 默认值 | 说明 |
| 1 | kunming_weather_id | int | 10 | 0 | N | Y | 昆明天气ID | |
| 2 | statistical_date | varchar | 64 | 0 | Y | N | 统计日期 | |
| 3 | city_name | varchar | 64 | 0 | Y | N | 城市名称 | |
| 4 | weather_condition | varchar | 64 | 0 | Y | N | 天气情况 | |
| 5 | maximum_temperature | int | 10 | 0 | Y | N | 0 | 最高气温 |
| 6 | minimum_temperature | int | 10 | 0 | Y | N | 0 | 最低气温 |
| 7 | wind_speed_information | varchar | 64 | 0 | Y | N | 风速信息 | |
| 8 | create_time | datetime | 19 | 0 | N | N | CURRENT_TIMESTAMP | 创建时间 |
| 9 | update_time | timestamp | 19 | 0 | N | N | CURRENT_TIMESTAMP | 更新时间 |
| 编号 | 名称 | 数据类型 | 长度 | 小数位 | 允许空值 | 主键 | 默认值 | 说明 |
| 1 | lhasa_weather_id | int | 10 | 0 | N | Y | 拉萨天气ID | |
| 2 | statistical_date | varchar | 64 | 0 | Y | N | 统计日期 | |
| 3 | city_name | varchar | 64 | 0 | Y | N | 城市名称 | |
| 4 | weather_condition | varchar | 64 | 0 | Y | N | 天气情况 | |
| 5 | maximum_temperature | int | 10 | 0 | Y | N | 0 | 最高气温 |
| 6 | minimum_temperature | int | 10 | 0 | Y | N | 0 | 最低气温 |
| 7 | wind_speed_information | varchar | 64 | 0 | Y | N | 风速信息 | |
| 8 | create_time | datetime | 19 | 0 | N | N | CURRENT_TIMESTAMP | 创建时间 |
| 9 | update_time | timestamp | 19 | 0 | N | N | CURRENT_TIMESTAMP | 更新时间 |
| 编号 | 名称 | 数据类型 | 长度 | 小数位 | 允许空值 | 主键 | 默认值 | 说明 |
| 1 | nanjing_weather_id | int | 10 | 0 | N | Y | 南京天气ID | |
| 2 | statistical_date | varchar | 64 | 0 | Y | N | 统计日期 | |
| 3 | city_name | varchar | 64 | 0 | Y | N | 城市名称 | |
| 4 | weather_condition | varchar | 64 | 0 | Y | N | 天气情况 | |
| 5 | maximum_temperature | int | 10 | 0 | Y | N | 0 | 最高气温 |
| 6 | minimum_temperature | int | 10 | 0 | Y | N | 0 | 最低气温 |
| 7 | wind_speed_information | varchar | 64 | 0 | Y | N | 风速信息 | |
| 8 | create_time | datetime | 19 | 0 | N | N | CURRENT_TIMESTAMP | 创建时间 |
| 9 | update_time | timestamp | 19 | 0 | N | N | CURRENT_TIMESTAMP | 更新时间 |
第 5 章 系统实现
用户通过输入用户名和密码进行身份验证,系统验证用户信息的准确性和合法性。登录成功后,用户可以访问系统的各项功能和数据资源,包括城市天气查看、数据管理等。登录功能应确保用户信息的安全性和隐私保护,防止未经授权的访问。用户登录功能的顺畅和安全性对于系统整体运行和数据管理至关重要,通过良好的用户登录设计,提高系统的安全性和用户体验,确保用户信息和数据的安全可靠。用户登录流程图如下所示。

图5-1 用户登录流程图
登录界面如下图所示。

图5-2 登录界面
登录代码如下:

5.2 用户模块的实现
5.2.1 注册模块的实现
用户需要填写必要的信息如用户名、密码、邮箱等,系统验证信息的有效性和唯一性。注册成功后,用户可以获得账户权限,享有系统提供的功能和服务。注册功能应包括信息输入验证、用户身份识别和信息存储等步骤,确保用户信息的准确性和安全性。用户注册功能的完善和安全性对于系统的用户管理和数据安全至关重要,通过规范的注册流程和信息保护措施,提高系统的用户参与度和数据管理效率,保障用户数据的隐私和安全。用户注册流程图如下所示。

图5-3用户注册流程
用户注册界面如下图所示。

图5-4 注册界面
注册代码如下:

首页是系统的门户页面,展示系统的主要功能和信息,包括天气地图、城市天气预报、预警信息等。用户进入首页后可以直观地查看全国各城市的天气情况,定制城市的7天天气预报,以及实时的气象预警信息。首页设计简洁直观,用户可以快速获取所需的气象数据和信息,提供了方便的数据查看和使用体验。通过前台首页的设计,用户可以快速了解当前的气象状况,方便用户做出相应的决策和安排,提高系统的实用性和用户满意度。首页界面如图所示。

图5-5 首页界面
天气地图功能允许用户通过系统查看全国各城市的实时天气情况,以地图形式展示气温、降雨情况等数据。用户可以通过交互式地图快速浏览不同地区的天气信息,实时了解各地的气象状况。天气地图功能提供直观、全面的天气数据展示,帮助用户快速把握全国范围内的气象动态,为用户出行、生活和工作提供及时的气象参考信息。界面如图所示。

图5-6 天气地图界面
查看代码如下所示:

定制城市7天天气预报功能允许用户选择特定城市,查看该城市未来7天的天气预报情况。用户可以输入城市名称或选择城市列表,系统将显示该城市每天的预计气温、天气状况、降水概率等信息。用户可以快速了解未来一周的天气变化趋势,做出相应的生活和出行安排。定制城市7天天气预报功能提供便捷的天气查询服务,帮助用户预先规划活动和行程,提高生活和工作的便利性。界面如下图所示。

图5-8定制天气预报界面
关键代码如下:

-
-
- 预警信息的实现
-
预警信息功能提供用户实时查看气象预警信息,包括暴雨、大风、雷电等天气灾害预警。用户可以在系统中获取最新的预警通知和警报,了解可能影响到的地区和时间段,做好相应的防范和准备。预警信息功能通过及时的信息推送和展示,帮助用户提前预警和应对气象灾害,保障人们的生命财产安全,提高公众对天气变化的警觉性和应对能力。界面如图所示。

图5-10预警信息查看界面
关键代码如下:

系统提供了查看系统采集到的各城市天气信息的功能,用户可以浏览系统收集到的全国各城市的天气数据,包括实时温度、天气状况、湿度、风力等详细信息。用户可以通过城市列表或地图界面选择具体城市,查看该城市的天气情况,了解气象变化趋势和实时数据。这一功能帮助用户获取全面的气象信息,方便用户对不同城市的天气状况进行比较和分析,为用户提供全面的天气数据支持,帮助用户更好地规划生活和工作。界面如图所示。

图5-11 贵阳天气管理界面
关键代码如下:

5.3 后台管理模块的实现
5.3.1 系统用户模块的实现
管理员可以对用户进行注册审核、权限分配、数据管理等操作。用户管理功能包括添加新用户、编辑用户信息、重置密码、删除用户等功能。管理员可以根据用户需求和系统运营情况,灵活管理用户账号,保障系统的安全性和稳定性。通过用户管理功能,管理员可以有效监控用户行为、维护用户信息的完整性和准确性,确保系统的正常运行和数据安全。系统用户界面如下图所示。

图5-12用户管理界面
关键代码如下:

管理员功能包括各城市天气管理,管理员可以进行查询、重置、删除、下载导入文档、导入等操作。通过查询功能,管理员可以快速查找特定城市的天气信息,实现精准数据管理。重置功能允许管理员对天气数据进行修改和更新,确保数据准确性。管理员还可以根据需要删除不必要的数据,保持数据整洁。下载导入文档功能允许管理员将天气数据导出至文档进行备份或分享。导入功能则支持管理员将外部数据导入系统进行更新和整合,保持数据的及时性和完整性。这些功能帮助管理员高效管理各城市的天气数据,确保系统运行的顺畅和数据管理的有效性。界面如下图所示。

图5-13 天气管理界面
添加代码如下:

5.3.3 可视化大屏模块的实现
可视化大屏功能为管理员提供了展示贵阳、拉萨、杭州、济南、昆明、南京等城市天气数据的统计图表,包括贵阳的最高气温统计图、拉萨的天气情况统计图、杭州的最低气温统计图、济南的最高气温统计图、昆明的最低气温统计图以及南京的风速信息。这些图表直观显示了不同城市的气象特征,帮助管理员快速了解各城市的气象数据趋势,支持数据分析和决策制定。通过可视化大屏展示,管理员可以直观地比较各城市的气象情况,发现规律性和变化趋势,为气象数据管理和应用提供直观、全面的数据展示。界面如下图所示。

图5-15 可视化大屏管理界面
更新代码如下:

第 6 章 系统测试
6.1 测试目的
测试是为了验证系统在功能、性能、安全性和用户体验等方面的表现。通过测试,可以发现并修复潜在的问题和缺陷,确保系统的正常运行和稳定性。功能验证确保各项功能按设计要求运行;性能评估评估系统的响应时间和并发处理能力;安全检测确保系统的身份认证和数据传输安全;用户体验评估提升界面友好性和操作流程;兼容性测试确保系统在不同设备和浏览器上的兼容性。通过全面的测试,系统将更可靠地支持用户需求,并提供优质的用户体验。
6.2 测试过程
测试过程是全国气象数据采集可视化系统开发中至关重要的阶段,包括单元测试、集成测试、系统测试和用户验收测试等。单元测试用于验证各个模块的功能是否正常;集成测试检查模块之间的交互是否协调;系统测试验证整体系统功能是否符合需求;用户验收测试由最终用户进行,确认系统是否满足用户期望。测试过程需要根据需求设计测试用例、执行测试计划、记录问题并进行修复。通过全面的测试过程,能够确保系统稳定性、功能完整性和用户体验,提高系统质量和可靠性,减少上线后出现问题的风险。
6.3 测试用例
系统测试包括:用户注册、用户登录、天气地图查看、天气预报查看、可视化大屏展示等,如表6-1、6-2、6-3、6-4、6-5所示:
表6-1 用户注册测试用例
| 测试编号 | 测试内容描述 | 测试步骤和预期结果 | 测试结果 |
| 6-1 | 用户注册 | 输入有效信息,如用户名、密码、邮箱,点击注册按钮,预期成功注册并跳转至登录页面。 | 通过 |
| 6-2 | 用户注册 | 输入无效信息,如重复用户名、无效密码,点击注册按钮,预期系统提示错误信息。 | 通过 |
| 6-3 | 用户注册 | 填写部分信息,如只填写用户名,点击注册按钮,预期系统提示完整信息。 | 通过 |
表6-2 用户登录测试用例
| 测试编号 | 测试内容描述 | 测试步骤和预期结果 | 测试结果 |
| 7-1 | 用户登录 | 输入正确的用户名和密码,点击登录按钮,预期成功登录系统并跳转至用户首页。 | 通过 |
| 7-2 | 用户登录 | 输入错误的用户名或密码,点击登录按钮,预期系统提示登录失败并给出错误信息。 | 通过 |
| 7-3 | 用户登录 | 不输入用户名或密码,点击登录按钮,预期系统提示填写必要信息。 | 通过 |
表6-3 天气地图查看测试用例
| 测试编号 | 测试内容描述 | 测试步骤和预期结果 | 测试结果 |
| 7-4 | 天气地图查看 | 点击天气地图功能,查看全国各城市的实时天气情况,预期地图上显示各城市气象数据。 | 通过 |
| 7-5 | 天气地图查看 | 放大地图并选择特定城市,预期显示该城市详细天气信息和预报数据。 | 通过 |
| 7-6 | 天气地图查看 | 点击城市标记,预期弹出该城市的气象数据窗口,包括温度、风力等信息。 | 通过 |
表6-4 天气预报查看测试用例
| 测试编号 | 测试内容描述 | 测试步骤和预期结果 | 测试结果 |
| 7-7 | 天气预报查看 | 选择城市天气预报功能,输入城市名称,预期显示该城市未来7天的天气预报情况。 | 通过 |
| 7-8 | 天气预报查看 | 点击日期,查看具体某天的天气预报信息,包括温度、天气情况等,预期显示详细数据。 | 通过 |
| 7-9 | 天气预报查看 | 点击预警信息,查看该城市的气象预警情况,预期显示警报类型和影响范围。 | 通过 |
表6-5 可视化大屏展示测试用例
| 测试编号 | 测试内容描述 | 测试步骤和预期结果 | 测试结果 |
| 7-10 | 可视化大屏展示 | 进入可视化大屏功能,选择贵阳最高气温统计图,预期展示贵阳最高气温的统计图表。 | 通过 |
| 7-11 | 可视化大屏展示 | 选择拉萨天气情况统计图,预期展示拉萨的天气情况统计图表,包括天气类型分布等。 | 通过 |
| 7-12 | 可视化大屏展示 | 选择杭州最低气温统计图,预期显示杭州的最低气温统计图表,展示温度变化趋势。 | 通过 |
经过对用户注册、登录、天气地图查看、天气预报查看和可视化大屏展示等功能的测试,所有测试用例均顺利通过验证。系统表现稳定,功能完备,用户操作流畅。用户能够顺利登录系统,查看全国各城市的实时天气情况,获取未来天气预报和预警信息,以及通过可视化大屏展示直观了解城市气象数据。管理员能够管理用户权限和各城市天气数据,实现数据的查询、导入和展示等操作。测试结果表明系统设计和开发符合需求,用户体验良好,功能完善,为用户提供准确、实时的气象信息展示和管理功能。
结 论
本研究开发了全国气象数据采集可视化系统,实现了气象数据的实时展示和管理。通过Python的数据处理库和可视化工具,系统能够高效处理和展示气象数据;Django框架提供了便捷的网站架构和后台管理功能;MySQL数据库保证了数据的安全性和稳定性。系统的开发为用户提供了直观、全面的气象数据展示,为决策提供了重要参考。
在研究过程中,发现了一些挑战和问题。首先,对气象数据的采集和清洗需要更加精细和全面,以确保数据的准确性和可靠性。其次,系统的可视化效果和用户体验仍有提升空间,可以进一步优化界面设计和交互体验,提高用户满意度。另外,数据的实时性和更新速度也是需要关注的问题,需要优化数据采集和展示流程,保证数据的及时性和有效性。
在未来的研究中,我将加强系统的功能拓展和优化,增加更多气象数据的展示和管理功能,提升系统的实用性和适用范围。同时,可以引入更多先进的技术手段如人工智能和大数据分析,提高数据处理和决策支持的能力。另外,可以加强系统的稳定性和安全性,建立完善的数据备份和恢复机制,确保系统的安全运行。总体而言,本系统为气象数据的管理和可视化提供了新的思路和技术支持,为气象领域的研究和应用带来了新的机遇和挑战。
参考文献
[1]贾莉媛.全国农村电影管理平台数据可视化的研发与实现[J].现代电影技术,2024,(03):20-25.
[2]陈洪儒,邓荣蒙,李瑶瑶.基于Python爬虫的泰安市天气数据可视化分析[J].信息与电脑(理论版),2024,36(03):70-73.
[3]Suparman,Rosida Marasabessy,Yullys Helsa.Enhancing Spatial Visualization in CABRI 3D-Assisted Geometry Learning: A Systematic Review and Meta-Analysis[J].International Journal of Information and Education Technology,2024,14(2):
[4]刘丽景,刘力维,王林,郝婉婷.基于Spark技术的气象数据分析[J].黑龙江科学,2024,15(02):56-59.
[5]Mingxing Zhao,Tao Liu,Hui Jiang.Quantitative detection of moisture content of corn by olfactory visualization technology[J].Microchemical Journal,2024,199109937-.
[6]李雨谦,范进进,王美月.气象数据可视化应用传播[J].科技与创新,2023,(22):179-181.
[7]魏晓玲,刘红英.基于Python和Django框架的琴房管理系统设计与实现[J].无线互联科技,2023,20(22):51-53.
[8]胡从寅,杨文远,赵鑫,许紫迎,杨哲,潘显鑫.基于Django+Vue.js的设计作品交易平台的实现[J].软件,2023,44(11):42-46.
[9]胡超,王雪芹,赵媛.基于Python城市历年气象数据可视化分析——以眉山市为例[J].河南科技,2023,42(17):95-99.
[10]魏凯.基于Python Django框架的协同办公管理系统构建[J].信息与电脑(理论版),2023,35(16):114-116.
[11]郭鹤楠.基于Django和Python技术的网站设计与实现[J].数字通信世界,2023,(06):60-62.
[12]Yu Xiya,Li Xianhe,Wu Changping,Xu Gongyou.Design and Deployment of Django-based Housing Information Management System[J].Journal of Physics: Conference Series,2023,2425(1):
[13]谢晓林,胡迪,罗宇昂,李翔,景号然.新一代天气雷达标准格式数据可视化监控系统设计与实现方法[J].气象水文海洋仪器,2022,39(03):65-69.
[14]何林,任杰,吉庆.智能网格天气预报监控平台设计研究[J].计算机技术与发展,2022,32(01):197-203.
[15]Li Hui chao,Shen Shun fa.Construction of College Students’ Physical Health Data Sharing System Based on Django Framework[J].Journal of Sensors,2021,2021
[16]金静梅.基于网络爬虫的城市天气服务系统设计与实现[J].办公自动化,2021,26(19):58-59+30.
[17]王焕哲.地理信息系统在气象领域的应用[J].河南科技,2021,40(01):156-158.
[18]Tian Huan,Zhao Jing,Shen Jiaqi.Research on Optimized Storage and Analysis System of Web Log Based on Django’s MVC Framework[J].Journal of Physics: Conference Series,2021,1769(1):012065-.
[19]Shyam Adamya,Mukesh Nitin.A Django Based Educational Resource Sharing Website: Shreic[J].Journal of scientific research,2020,64(01):138-152.
[20]刘康.三维可视化技术在天气雷达中的应用研究[J].电子测试,2019,(24):127-128+126.
致 谢
在此,我要衷心感谢所有在项目中给予支持和帮助的各位。首先,感谢项目指导老师和领导的悉心指导和支持,您们的智慧和指引让项目得以顺利进行,是我们不断成长的动力源泉。特别感谢所有用户和测试人员的积极参与和宝贵反馈,是您们的使用和意见让我们更加了解用户需求,不断优化和改进平台,提供更优质的服务体验。此外,感谢家人和朋友们在背后默默支持和理解,是你们的支持让我们有信心和勇气克服困难,坚定地向前迈进。另外,感谢所有为项目提供资源和帮助的机构和个人,您们的支持为项目的顺利开展提供了重要保障。最后,感谢所有曾经在我们生活中出现过的每一个人,是你们的陪伴和鼓励让我们变得更强大和坚定,感恩每一个和我们相遇的人,您们都是我们成长路上重要的一部分。
在您们的帮助和支持下,系统得以顺利开发,我们将倍加珍惜这份情谊,继续努力,为更好地回馈社会和服务大众而努力奋斗。再次感谢每一位给予支持和帮助的人,愿我们一同携手,共同创造更美好的明天!感恩有您!
原创定制程序、单片机、java、PHP、Python、小程序、文案全套、毕设成品等!&spm=1001.2101.3001.5002&articleId=151248234&d=1&t=3&u=5635782a3820484299b8a5a577ebca8d)
1231

被折叠的 条评论
为什么被折叠?



