目 录
表battery_car_information (电瓶车信息)
表charging_station_information (充电桩信息)
表parking_lot_information (停车场信息)
目 录
表battery_car_information (电瓶车信息)
表charging_station_information (充电桩信息)
随着我国高等教育事业的蓬勃发展,大学校园的规模不断扩大,师生人数逐年增加。在这样的背景下,校园电瓶车作为一种便捷的交通工具,已经成为众多高校的标配。然而,随着电瓶车数量的激增,如何有效管理这些车辆,确保校园交通安全,已成为摆在高校管理者面前的一道难题。为此,本文提出了一种基于微信小程序的校园电瓶车管理系统。
本系统选择Spring Boot作为后端开发框架,微信小程序作为前端展示界面。微信作为中国最受欢迎的社交平台,拥有庞大的用户群体。基于微信平台开发的小程序,可以充分利用微信的社交属性和用户基础,方便用户的使用和推广。Spring Boot以其高效、简洁、易用的特性,成为了开发此类小程序的理想选择。基于微信小程序的校园电瓶车管理系统,以其便捷、实用的特点,可以满足校园电瓶车管理的需求。
关键词:校园;电瓶车;微信小程序;Spring Boot
Abstract
With the vigorous development of higher education in China, the scale of university campuses continues to expand, and the number of teachers and students is increasing year by year. In this context, campus electric vehicles, as a convenient means of transportation, have become a standard feature in many universities. However, with the sharp increase in the number of electric vehicles, how to effectively manage these vehicles and ensure campus traffic safety has become a challenge for university administrators. Therefore, this article proposes a campus electric vehicle management system based on WeChat mini programs.
This system chooses Spring Boot as the backend development framework and WeChat Mini Program as the frontend display interface. WeChat, as the most popular social platform in China, has a huge user base. A mini program developed based on the WeChat platform can fully utilize the social attributes and user base of WeChat, making it convenient for users to use and promote. Spring Boot, with its efficient, concise, and user-friendly features, has become an ideal choice for developing such mini programs. The campus electric vehicle management system based on WeChat mini program, with its convenient and practical characteristics, can meet the needs of campus electric vehicle management.
Keywords:Campus; Electric scooter; WeChat Mini Program; Spring Boot
1 绪论
1.1 研究背景
随着高校规模的不断扩大和师生数量的增加,校园内的出行需求也在日益增长。电瓶车作为一种便捷的出行方式,受到了许多师生的青睐。然而,在实际的管理过程中,许多高校存在电瓶车乱停乱放、骑行不规范、违规充电等问题,这不仅影响了校园秩序,也给师生带来了安全隐患。
随着信息技术的不断发展,高校的管理方式也在逐步向信息化、智能化转变。微信小程序作为一种轻量级的应用程序,具有无需下载安装、即用即走的特点。同时,微信小程序还具有丰富的API接口和强大的社交功能,可以实现与用户的实时交互和数据共享。因此,基于微信小程序的校园电瓶车管理系统可以更好地满足用户需求,提高用户体验。此外,Spring Boot框架是一个开源的Java框架,具有简单易用、功能强大等特点。它可以帮助开发人员快速构建高效、稳定的Web应用程序。在开发基于微信小程序的校园电瓶车管理系统时,采用Spring Boot框架可以简化开发过程,提高开发效率,保证系统的稳定性和可扩展性。
近年来,移动互联网、大数据、人工智能等先进技术快速发展,为解决校园电瓶车管理难题提供了新的可能。微信小程序作为一种便捷、易用的应用平台,具有广泛的用户基础和强大的功能优势,将其应用于校园电瓶车管理具有重要意义。
首先,可以提高电瓶车管理效率。通过微信小程序实现电瓶车管理的信息化、智能化,可以大大提高管理效率,减少人工干预,降低管理成本。
其次,可以增强校园安全。通过微信小程序对电瓶车进行规范化管理,可以减少电瓶车乱停乱放、违规充电等问题,从而降低校园内的安全隐患,保障师生的出行安全。
最后,有助于推动智慧校园建。我国政府高度重视智慧校园建设,出台了一系列政策措施,鼓励高校运用现代信息技术提升管理水平。基于微信小程序的校园电瓶车管理系统,是智慧校园建设的重一部分,通过实现电瓶车管理的信息化、智能化,可以推动整个智慧校园的建设进程。
1.3 研究内容
- 需求分析:首先需要明确平台的主要功能,比如用户注册与登录、用户管理、充电桩信息管理、停车场信息管理、充电信息管理等。
- 技术选型:选择Spring Boot作为后端框架,利用它的快速开发、易于维护的特性。前端则可以选择微信小程序框架,利用它的跨平台、易上手的特点。数据库选择MySQL来存储和管理系统数据。
- 设计系统架构:根据需求分析,设计系统的整体架构,包括前后端交互方式、数据库设计等。
- 开发环境搭建:安装并配置Java开发环境,创建Spring Boot项目,安装并配置微信小程序开发工具。
- 编码实现:后端开发使用Spring Boot实现用户管理、数据存储、业务逻辑等功能。前端开发使用微信小程序开发框架,实现用户界面和交互逻辑。
- 测试与调试:在开发过程中进行测试和调试,确保程序的正确性和稳定性。这包括单元测试、集成测试和用户测试等。
论文将分层次进行编排,除去论文摘要致谢文献参考部分,正文部分主要结构如下:
第一章:绪论,主要介绍系统的研究背景和意义,同时进行了论文整体框架的结构的简要介绍。
第二章:需求分析,主要对系统进行可行性技术、系统功能分析、用例分析。
第三章:系统总体设计,主要是对系统功能结构、系统数据库进行分析。
第四章:系统详细设计与实现,根据系统功能的划分,主要对系统的部分界面进行展示。
第五章:系统测试,主要对系统的主要功能进行测试。
第六章:结论,主要对系统的开发设计工作进行总结。
2系统分析
2.1 可行性分析
Spring Boot框架作为一种成熟、稳定的Java开发框架,已经被广泛应用于各类Web应用程序的开发中。同时,微信小程序作为一种轻量级的应用程序,也具有丰富的API接口和强大的社交功能。结合Spring Boot框架和微信小程序,可以实现校园电瓶车管理系统的快速开发和高效运行。因此,从技术层面分析是可行的。
Spring Boot和微信小程序都是开源技术,可以免费使用,从而可以降低开发成本。此外,由于采用轻资产运营模式,小程序在运营过程中的维护成本也相对较低。此外,相对于传统的电瓶车管理方式,基于微信小程序的校园电瓶车管理系统可以减少人力物力的投入,提高管理效率,降低管理成本。因此,从经济角度层面分析是可行的。
随着智能化、便捷化生活的需求不断增加,人们对于校园电瓶车管理的需求也在不断提高。基于微信小程序的校园电瓶车管理系统可以满足这一需求,提高校园管理的整体水平,为师生提供更加便捷、高效的服务。因此,从社会角度层面分析是可行的。
按照基于微信小程序的校园电瓶车管理系统的功能模块,主要包括用户端(学生用户、管理员)和管理端(管理员)这两大模块,各模块具体功能如下:
- 用户端(学生用户)功能
- 注册登录:学生可以通过注册成为系统用户,注册后可以用账号密码登录。
- 首页:小程序首页界面是用户访问系统的入口页面,用户可以查看首页展示的轮播图、公告信息、电瓶车信息、停车场信息、充电桩信息、校园资讯等信息。
- 校园资讯:用户可以查看资讯列表中某个资讯的详情并可以点赞、收藏和评论。
- 我的:用户点击首页右下角“我的”进入页面可以查看和管理基本信息、电瓶车信息、充电信息、违规信息和收藏信息;点击“退出”即可退出系统登录。
- 用户端(管理员)功能
- 登录:管理员的账号和密码是事先在数据库中设定好的,管理员可以通过在后台输入正确的账号和密码进行登录。
- 首页:小程序首页界面是用户访问系统的入口页面,管理员可以查看首页展示的轮播图、公告信息、电瓶车信息、停车场信息、充电桩信息、校园资讯等信息。
- 校园资讯:管理员可以查看资讯列表中某个资讯的详情并可以点赞、收藏和评论。
- 我的:管理员点击首页右下角“我的”进入页面可以查看和管理基本信息、学生用户、电瓶车信息、停车场信息、充电桩信息、充电信息、违规信息和收藏信息;点击“退出”即可退出系统登录。
- 管理端(管理员)功能
- 登录:管理员的账号和密码是事先在数据库中设定好的,管理员可以通过在后台输入正确的账号和密码进行登录。
- 后台首页:管理员可以查看后台首页展示的相关信息。
- 系统用户:管理员可以查看系统用户(管理员、学生用户)列表中个用户的详情,可以对用户信息进行查询、添加和删除操作。
- 电瓶车信息管理:管理员可以查看电瓶车信息列表中某辆电瓶车的详情、违规信息和评论信息,可以对电瓶车信息进行查询、添加和删除操作。
- 停车场信息管理:管理员可以查看停车场信息列表中某个停车场的详情和评论并可以提交违规信息,可以对停车场信息进行查询、添加和删除操作。
- 充电桩信息管理:管理员可以查看充电桩信息列表中某个充电桩的详情和评论;可以对列表信息进行查询和删除操作。
- 充电信息管理:管理员可以查看充电信息列表中某个用户的充电详情,可以对列表信息进行查询和删除操作。
- 违规信息管理:管理员可以查看违规信息列表中某个用户的车辆的违规详情,可以对列表信息进行查询和删除操作。
- 系统管理:管理人员在“系统管理”这一菜单下对轮播图进行管控,可以对轮播图信息进行查询、添加和删除操作。
- 公告信息管理:公告信息管理界面是管理员用来管理系统中的公告信息的界面,管理员可以查询、添加和删除公告信息。
- 资源管理:管理员可以查看校园资讯列表中某个资讯的详情和评论信息,可以查看分类列表中某个分类的详情,可以对校园资讯、分类列表信息进行查询、添加和删除操作。
2.3 系统用例分析
通过上面的角色分析,得出了基于微信小程序的校园电瓶车管理系统的用例图:
学生用户用例图如下图2-1所示。

图2-1 学生用户用例图
管理员(用户端)用例图如下图2-2所示。

图2-2管理员(用户端)用例图
管理员(管理端)用例图如下图2-3所示。

图2-3管理员(管理端)用例图
要成为系统用户,首先要通过注册,用户注册流程图如下图2-1所示

图2-4 用户注册流程图
2.4.2 用户登录流程
用户通过登录才能访问系统及权限以内的功能,对此将实现各种应用及管理等功能,用户登录流程图如下图2-5所示。

图2-5 用户登录流程图
2.4.3 数据删除流程
如果系统里面存在一些没用的数据,相关的管理人员还可以对这些数据进行删除,数据删除时流程图如下图2-6所示。

图2-6 数据删除流程图
2.5本章小结
本章主要通过对基于微信小程序的校园电瓶车管理系统的可行性分析、流程分析、功能需求分析、系统用例分析,确定整个基于微信小程序的校园电瓶车管理系统要实现的功能。同时也为基于微信小程序的校园电瓶车管理系统的代码实现和测试提供了标准。
本章主要讨论的内容包括基于微信小程序的校园电瓶车管理系统的功能模块设计、数据库系统设计。
3.1 系统功能模块设计
3.1.1整体功能模块设计
在上一章节中主要对系统的功能性需求和非功能性需求进行分析,并且根据需求分析了本基于微信小程序的校园电瓶车管理系统中的用例。那么接下来就要开始对本基于微信小程序的校园电瓶车管理系统的主要功能和数据库开始进行设计。基于微信小程序的校园电瓶车管理系统根据前面章节的需求分析得出,其总体设计模块图如图4-1所示。

图3-1 系统功能模块图
3.1.2用户模块设计
用户模块是系统中一个重要的功能模块,它涉及用户的注册、登录、个人信息管理等操作。在用户模块设计中,我们将定义用户数据的结构和属性,包括用户名、密码、邮箱等。同时,还需要实现用户注册、登录、修改密码等功能,并对用户输入进行验证和处理。用户模块的结构图如下图所示3-2所示:

图3-2用户模块结构图
3.1.3充电桩信息管理模块设计
充电桩信息管理模块是本系统中的重要功能之一。该模块的设计旨在提供对活动中心信息的发布、编辑、删除和查看等管理功能,以便及时、准确地向系统用户发布相关的充电桩信息。其模块功能结构结构图如下图3-3所示:

图3-3充电桩信息管理模块结构图
3.1.4评论管理模块设计
基于微信小程序的校园电瓶车管理系统是一个交流性质的公开平台,用户可以对校园资讯、电瓶车信息等进行评论,增加用户之间的互动性。但是同时也为了更好的规范评论的内容,管理员可以删除不合适的评论,其模块功能结构图如下图3-4所示:

图3-4评论管理模块结构图
3.2 数据库设计
数据库设计一般包括需求分析、概念模型设计、数据库表建立三大过程,其中需求分析前面章节已经阐述,概念模型设计有概念模型和逻辑结构设计两部分。
3.2.1 数据库概念结构设计
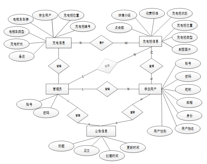
下面是整个基于微信小程序的校园电瓶车管理系统中主要的数据库表总E-R实体关系图。

图3-5 系统总E-R关系图
3.2.2 数据库逻辑结构设计
通过上一小节中基于微信小程序的校园电瓶车管理系统中总E-R关系图上得出一共需要创建很多个数据表。在此主要罗列几个主要的数据库表结构设计。
表access_token (登陆访问时长)
| 编号 | 名称 | 数据类型 | 长度 | 小数位 | 允许空值 | 主键 | 默认值 | 说明 |
| 1 | token_id | int | 10 | 0 | N | Y | 临时访问牌ID | |
| 2 | token | varchar | 64 | 0 | Y | N | 临时访问牌 | |
| 3 | info | text | 65535 | 0 | Y | N | ||
| 4 | maxage | int | 10 | 0 | N | N | 2 | 最大寿命:默认2小时 |
| 5 | create_time | timestamp | 19 | 0 | N | N | CURRENT_TIMESTAMP | 创建时间: |
| 6 | update_time | timestamp | 19 | 0 | N | N | CURRENT_TIMESTAMP | 更新时间: |
| 7 | user_id | int | 10 | 0 | N | N | 0 | 用户编号: |
表article (文章:用于内容管理系统的文章)
| 编号 | 名称 | 数据类型 | 长度 | 小数位 | 允许空值 | 主键 | 默认值 | 说明 |
| 1 | article_id | mediumint | 8 | 0 | N | Y | 文章id:[0,8388607] | |
| 2 | title | varchar | 125 | 0 | N | Y | 标题:[0,125]用于文章和html的title标签中 | |
| 3 | type | varchar | 64 | 0 | N | N | 0 | 文章分类:[0,1000]用来搜索指定类型的文章 |
| 4 | hits | int | 10 | 0 | N | N | 0 | 点击数:[0,1000000000]访问这篇文章的人次 |
| 5 | praise_len | int | 10 | 0 | N | N | 0 | 点赞数 |
| 6 | create_time | timestamp | 19 | 0 | N | N | CURRENT_TIMESTAMP | 创建时间: |
| 7 | update_time | timestamp | 19 | 0 | N | N | CURRENT_TIMESTAMP | 更新时间: |
| 8 | source | varchar | 255 | 0 | Y | N | 来源:[0,255]文章的出处 | |
| 9 | url | varchar | 255 | 0 | Y | N | 来源地址:[0,255]用于跳转到发布该文章的网站 | |
| 10 | tag | varchar | 255 | 0 | Y | N | 标签:[0,255]用于标注文章所属相关内容,多个标签用空格隔开 | |
| 11 | content | longtext | 2147483647 | 0 | Y | N | 正文:文章的主体内容 | |
| 12 | img | varchar | 255 | 0 | Y | N | 封面图 | |
| 13 | description | text | 65535 | 0 | Y | N | 文章描述 |
表article_type (文章分类)
| 编号 | 名称 | 数据类型 | 长度 | 小数位 | 允许空值 | 主键 | 默认值 | 说明 |
| 1 | type_id | smallint | 5 | 0 | N | Y | 分类ID:[0,10000] | |
| 2 | display | smallint | 5 | 0 | N | N | 100 | 显示顺序:[0,1000]决定分类显示的先后顺序 |
| 3 | name | varchar | 16 | 0 | N | N | 分类名称:[2,16] | |
| 4 | father_id | smallint | 5 | 0 | N | N | 0 | 上级分类ID:[0,32767] |
| 5 | description | varchar | 255 | 0 | Y | N | 描述:[0,255]描述该分类的作用 | |
| 6 | icon | text | 65535 | 0 | Y | N | 分类图标: | |
| 7 | url | varchar | 255 | 0 | Y | N | 外链地址:[0,255]如果该分类是跳转到其他网站的情况下,就在该URL上设置 | |
| 8 | create_time | timestamp | 19 | 0 | N | N | CURRENT_TIMESTAMP | 创建时间: |
| 9 | update_time | timestamp | 19 | 0 | N | N | CURRENT_TIMESTAMP | 更新时间: |
表auth (用户权限管理)
| 编号 | 名称 | 数据类型 | 长度 | 小数位 | 允许空值 | 主键 | 默认值 | 说明 |
| 1 | auth_id | int | 10 | 0 | N | Y | 授权ID: | |
| 2 | user_group | varchar | 64 | 0 | Y | N | 用户组: | |
| 3 | mod_name | varchar | 64 | 0 | Y | N | 模块名: | |
| 4 | table_name | varchar | 64 | 0 | Y | N | 表名: | |
| 5 | page_title | varchar | 255 | 0 | Y | N | 页面标题: | |
| 6 | path | varchar | 255 | 0 | Y | N | 路由路径: | |
| 7 | position | varchar | 32 | 0 | Y | N | 位置: | |
| 8 | mode | varchar | 32 | 0 | N | N | _blank | 跳转方式: |
| 9 | add | tinyint | 3 | 0 | N | N | 1 | 是否可增加: |
| 10 | del | tinyint | 3 | 0 | N | N | 1 | 是否可删除: |
| 11 | set | tinyint | 3 | 0 | N | N | 1 | 是否可修改: |
| 12 | get | tinyint | 3 | 0 | N | N | 1 | 是否可查看: |
| 13 | field_add | text | 65535 | 0 | Y | N | 添加字段: | |
| 14 | field_set | text | 65535 | 0 | Y | N | 修改字段: | |
| 15 | field_get | text | 65535 | 0 | Y | N | 查询字段: | |
| 16 | table_nav_name | varchar | 500 | 0 | Y | N | 跨表导航名称: | |
| 17 | table_nav | varchar | 500 | 0 | Y | N | 跨表导航: | |
| 18 | option | text | 65535 | 0 | Y | N | 配置: | |
| 19 | create_time | timestamp | 19 | 0 | N | N | CURRENT_TIMESTAMP | 创建时间: |
| 20 | update_time | timestamp | 19 | 0 | N | N | CURRENT_TIMESTAMP | 更新时间: |
表battery_car_information (电瓶车信息)
| 编号 | 名称 | 数据类型 | 长度 | 小数位 | 允许空值 | 主键 | 默认值 | 说明 |
| 1 | battery_car_information_id | int | 10 | 0 | N | Y | 电瓶车信息ID | |
| 2 | battery_car_number | varchar | 64 | 0 | Y | N | 电瓶车编号 | |
| 3 | type_of_electric_scooter | varchar | 64 | 0 | Y | N | 电瓶车类型 | |
| 4 | electric_vehicle_license_plate | varchar | 64 | 0 | Y | N | 电瓶车车牌 | |
| 5 | cover_photo | varchar | 255 | 0 | Y | N | 封面图片 | |
| 6 | student_users | int | 10 | 0 | Y | N | 0 | 学生用户 |
| 7 | student_name | varchar | 64 | 0 | Y | N | 学生姓名 | |
| 8 | remarks | text | 65535 | 0 | Y | N | 备注信息 | |
| 9 | hits | int | 10 | 0 | N | N | 0 | 点击数 |
| 10 | praise_len | int | 10 | 0 | N | N | 0 | 点赞数 |
| 11 | examine_state | varchar | 16 | 0 | N | N | 未审核 | 审核状态 |
| 12 | create_time | datetime | 19 | 0 | N | N | CURRENT_TIMESTAMP | 创建时间 |
| 13 | update_time | timestamp | 19 | 0 | N | N | CURRENT_TIMESTAMP | 更新时间 |
表charging_information (充电信息)
| 编号 | 名称 | 数据类型 | 长度 | 小数位 | 允许空值 | 主键 | 默认值 | 说明 |
| 1 | charging_information_id | int | 10 | 0 | N | Y | 充电信息ID | |
| 2 | charging_station_number | varchar | 64 | 0 | Y | N | 充电桩编号 | |
| 3 | charging_station_location | varchar | 64 | 0 | Y | N | 充电桩位置 | |
| 4 | student_users | int | 10 | 0 | Y | N | 0 | 学生用户 |
| 5 | student_name | varchar | 64 | 0 | Y | N | 学生姓名 | |
| 6 | electric_vehicle_license_plate | varchar | 64 | 0 | Y | N | 电瓶车车牌 | |
| 7 | type_of_electric_scooter | varchar | 64 | 0 | Y | N | 电瓶车类型 | |
| 8 | charging_duration | varchar | 64 | 0 | Y | N | 充电时长 | |
| 9 | remarks | text | 65535 | 0 | Y | N | 备注信息 | |
| 10 | create_time | datetime | 19 | 0 | N | N | CURRENT_TIMESTAMP | 创建时间 |
| 11 | update_time | timestamp | 19 | 0 | N | N | CURRENT_TIMESTAMP | 更新时间 |
表charging_station_information (充电桩信息)
| 编号 | 名称 | 数据类型 | 长度 | 小数位 | 允许空值 | 主键 | 默认值 | 说明 |
| 1 | charging_station_information_id | int | 10 | 0 | N | Y | 充电桩信息ID | |
| 2 | charging_station_number | varchar | 64 | 0 | Y | N | 充电桩编号 | |
| 3 | charging_station_type | varchar | 64 | 0 | Y | N | 充电桩类型 | |
| 4 | cover_photo | varchar | 255 | 0 | Y | N | 封面图片 | |
| 5 | charging_station_location | varchar | 64 | 0 | Y | N | 充电桩位置 | |
| 6 | charging_station_status | varchar | 64 | 0 | Y | N | 充电桩状态 | |
| 7 | fee_standards | varchar | 64 | 0 | Y | N | 收费标准 | |
| 8 | details_introduction | text | 65535 | 0 | Y | N | 详情介绍 | |
| 9 | hits | int | 10 | 0 | N | N | 0 | 点击数 |
| 10 | praise_len | int | 10 | 0 | N | N | 0 | 点赞数 |
| 11 | create_time | datetime | 19 | 0 | N | N | CURRENT_TIMESTAMP | 创建时间 |
| 12 | update_time | timestamp | 19 | 0 | N | N | CURRENT_TIMESTAMP | 更新时间 |
表collect (收藏)
| 编号 | 名称 | 数据类型 | 长度 | 小数位 | 允许空值 | 主键 | 默认值 | 说明 |
| 1 | collect_id | int | 10 | 0 | N | Y | 收藏ID: | |
| 2 | user_id | int | 10 | 0 | N | N | 0 | 收藏人ID: |
| 3 | source_table | varchar | 255 | 0 | Y | N | 来源表: | |
| 4 | source_field | varchar | 255 | 0 | Y | N | 来源字段: | |
| 5 | source_id | int | 10 | 0 | N | N | 0 | 来源ID: |
| 6 | title | varchar | 255 | 0 | Y | N | 标题: | |
| 7 | img | varchar | 255 | 0 | Y | N | 封面: | |
| 8 | create_time | timestamp | 19 | 0 | N | N | CURRENT_TIMESTAMP | 创建时间: |
| 9 | update_time | timestamp | 19 | 0 | N | N | CURRENT_TIMESTAMP | 更新时间: |
表comment (评论)
| 编号 | 名称 | 数据类型 | 长度 | 小数位 | 允许空值 | 主键 | 默认值 | 说明 |
| 1 | comment_id | int | 10 | 0 | N | Y | 评论ID: | |
| 2 | user_id | int | 10 | 0 | N | N | 0 | 评论人ID: |
| 3 | reply_to_id | int | 10 | 0 | N | N | 0 | 回复评论ID:空为0 |
| 4 | content | longtext | 2147483647 | 0 | Y | N | 内容: | |
| 5 | nickname | varchar | 255 | 0 | Y | N | 昵称: | |
| 6 | avatar | varchar | 255 | 0 | Y | N | 头像地址:[0,255] | |
| 7 | create_time | timestamp | 19 | 0 | N | N | CURRENT_TIMESTAMP | 创建时间: |
| 8 | update_time | timestamp | 19 | 0 | N | N | CURRENT_TIMESTAMP | 更新时间: |
| 9 | source_table | varchar | 255 | 0 | Y | N | 来源表: | |
| 10 | source_field | varchar | 255 | 0 | Y | N | 来源字段: | |
| 11 | source_id | int | 10 | 0 | N | N | 0 | 来源ID: |
表hits (用户点击)
| 编号 | 名称 | 数据类型 | 长度 | 小数位 | 允许空值 | 主键 | 默认值 | 说明 |
| 1 | hits_id | int | 10 | 0 | N | Y | 点赞ID: | |
| 2 | user_id | int | 10 | 0 | N | N | 0 | 点赞人: |
| 3 | create_time | timestamp | 19 | 0 | N | N | CURRENT_TIMESTAMP | 创建时间: |
| 4 | update_time | timestamp | 19 | 0 | N | N | CURRENT_TIMESTAMP | 更新时间: |
| 5 | source_table | varchar | 255 | 0 | Y | N | 来源表: | |
| 6 | source_field | varchar | 255 | 0 | Y | N | 来源字段: | |
| 7 | source_id | int | 10 | 0 | N | N | 0 | 来源ID: |
表notice (公告)
| 编号 | 名称 | 数据类型 | 长度 | 小数位 | 允许空值 | 主键 | 默认值 | 说明 |
| 1 | notice_id | mediumint | 8 | 0 | N | Y | 公告id: | |
| 2 | title | varchar | 125 | 0 | N | N | 标题: | |
| 3 | content | longtext | 2147483647 | 0 | Y | N | 正文: | |
| 4 | create_time | timestamp | 19 | 0 | N | N | CURRENT_TIMESTAMP | 创建时间: |
| 5 | update_time | timestamp | 19 | 0 | N | N | CURRENT_TIMESTAMP | 更新时间: |
表parking_lot_information (停车场信息)
| 编号 | 名称 | 数据类型 | 长度 | 小数位 | 允许空值 | 主键 | 默认值 | 说明 |
| 1 | parking_lot_information_id | int | 10 | 0 | N | Y | 停车场信息ID | |
| 2 | parking_lot_number | varchar | 64 | 0 | Y | N | 停车场编号 | |
| 3 | name_of_parking_lot | varchar | 64 | 0 | Y | N | 停车场名称 | |
| 4 | cover_photo | varchar | 255 | 0 | Y | N | 封面图片 | |
| 5 | shared_parking_spaces | int | 10 | 0 | Y | N | 0 | 共有车位 |
| 6 | remaining_parking_spaces | int | 10 | 0 | Y | N | 0 | 剩余车位 |
| 7 | remarks | text | 65535 | 0 | Y | N | 备注信息 | |
| 8 | hits | int | 10 | 0 | N | N | 0 | 点击数 |
| 9 | praise_len | int | 10 | 0 | N | N | 0 | 点赞数 |
| 10 | create_time | datetime | 19 | 0 | N | N | CURRENT_TIMESTAMP | 创建时间 |
| 11 | update_time | timestamp | 19 | 0 | N | N | CURRENT_TIMESTAMP | 更新时间 |
表praise (点赞)
| 编号 | 名称 | 数据类型 | 长度 | 小数位 | 允许空值 | 主键 | 默认值 | 说明 |
| 1 | praise_id | int | 10 | 0 | N | Y | 点赞ID: | |
| 2 | user_id | int | 10 | 0 | N | N | 0 | 点赞人: |
| 3 | create_time | timestamp | 19 | 0 | N | N | CURRENT_TIMESTAMP | 创建时间: |
| 4 | update_time | timestamp | 19 | 0 | N | N | CURRENT_TIMESTAMP | 更新时间: |
| 5 | source_table | varchar | 255 | 0 | Y | N | 来源表: | |
| 6 | source_field | varchar | 255 | 0 | Y | N | 来源字段: | |
| 7 | source_id | int | 10 | 0 | N | N | 0 | 来源ID: |
| 8 | status | bit | 1 | 0 | N | N | 1 | 点赞状态:1为点赞,0已取消 |
表slides (轮播图)
| 编号 | 名称 | 数据类型 | 长度 | 小数位 | 允许空值 | 主键 | 默认值 | 说明 |
| 1 | slides_id | int | 10 | 0 | N | Y | 轮播图ID: | |
| 2 | title | varchar | 64 | 0 | Y | N | 标题: | |
| 3 | content | varchar | 255 | 0 | Y | N | 内容: | |
| 4 | url | varchar | 255 | 0 | Y | N | 链接: | |
| 5 | img | varchar | 255 | 0 | Y | N | 轮播图: | |
| 6 | hits | int | 10 | 0 | N | N | 0 | 点击量: |
| 7 | create_time | timestamp | 19 | 0 | N | N | CURRENT_TIMESTAMP | 创建时间: |
| 8 | update_time | timestamp | 19 | 0 | N | N | CURRENT_TIMESTAMP | 更新时间: |
表student_users (学生用户)
| 编号 | 名称 | 数据类型 | 长度 | 小数位 | 允许空值 | 主键 | 默认值 | 说明 |
| 1 | student_users_id | int | 10 | 0 | N | Y | 学生用户ID | |
| 2 | student_name | varchar | 64 | 0 | Y | N | 学生姓名 | |
| 3 | student_gender | varchar | 64 | 0 | Y | N | 学生性别 | |
| 4 | student_age | varchar | 64 | 0 | Y | N | 学生年龄 | |
| 5 | examine_state | varchar | 16 | 0 | N | N | 已通过 | 审核状态 |
| 6 | user_id | int | 10 | 0 | N | N | 0 | 用户ID |
| 7 | create_time | datetime | 19 | 0 | N | N | CURRENT_TIMESTAMP | 创建时间 |
| 8 | update_time | timestamp | 19 | 0 | N | N | CURRENT_TIMESTAMP | 更新时间 |
表upload (文件上传)
| 编号 | 名称 | 数据类型 | 长度 | 小数位 | 允许空值 | 主键 | 默认值 | 说明 |
| 1 | upload_id | int | 10 | 0 | N | Y | 上传ID | |
| 2 | name | varchar | 64 | 0 | Y | N | 文件名 | |
| 3 | path | varchar | 255 | 0 | Y | N | 访问路径 | |
| 4 | file | varchar | 255 | 0 | Y | N | 文件路径 | |
| 5 | display | varchar | 255 | 0 | Y | N | 显示顺序 | |
| 6 | father_id | int | 10 | 0 | Y | N | 0 | 父级ID |
| 7 | dir | varchar | 255 | 0 | Y | N | 文件夹 | |
| 8 | type | varchar | 32 | 0 | Y | N | 文件类型 |
表user (用户账户:用于保存用户登录信息)
| 编号 | 名称 | 数据类型 | 长度 | 小数位 | 允许空值 | 主键 | 默认值 | 说明 |
| 1 | user_id | mediumint | 8 | 0 | N | Y | 用户ID:[0,8388607]用户获取其他与用户相关的数据 | |
| 2 | state | smallint | 5 | 0 | N | N | 1 | 账户状态:[0,10](1可用|2异常|3已冻结|4已注销) |
| 3 | user_group | varchar | 32 | 0 | Y | N | 所在用户组:[0,32767]决定用户身份和权限 | |
| 4 | login_time | timestamp | 19 | 0 | N | N | CURRENT_TIMESTAMP | 上次登录时间: |
| 5 | phone | varchar | 11 | 0 | Y | N | 手机号码:[0,11]用户的手机号码,用于找回密码时或登录时 | |
| 6 | phone_state | smallint | 5 | 0 | N | N | 0 | 手机认证:[0,1](0未认证|1审核中|2已认证) |
| 7 | username | varchar | 16 | 0 | N | N | 用户名:[0,16]用户登录时所用的账户名称 | |
| 8 | nickname | varchar | 16 | 0 | Y | N | 昵称:[0,16] | |
| 9 | password | varchar | 64 | 0 | N | N | 密码:[0,32]用户登录所需的密码,由6-16位数字或英文组成 | |
| 10 | | varchar | 64 | 0 | Y | N | 邮箱:[0,64]用户的邮箱,用于找回密码时或登录时 | |
| 11 | email_state | smallint | 5 | 0 | N | N | 0 | 邮箱认证:[0,1](0未认证|1审核中|2已认证) |
| 12 | avatar | varchar | 255 | 0 | Y | N | 头像地址:[0,255] | |
| 13 | open_id | varchar | 255 | 0 | Y | N | 针对获取用户信息字段 | |
| 14 | create_time | timestamp | 19 | 0 | N | N | CURRENT_TIMESTAMP | 创建时间: |
| 15 | vip_level | varchar | 255 | 0 | Y | N | 会员等级 | |
| 16 | vip_discount | double | 11 | 2 | Y | N | 0.00 | 会员折扣 |
表user_group (用户组:用于用户前端身份和鉴权)
| 编号 | 名称 | 数据类型 | 长度 | 小数位 | 允许空值 | 主键 | 默认值 | 说明 |
| 1 | group_id | mediumint | 8 | 0 | N | Y | 用户组ID:[0,8388607] | |
| 2 | display | smallint | 5 | 0 | N | N | 100 | 显示顺序:[0,1000] |
| 3 | name | varchar | 16 | 0 | N | N | 名称:[0,16] | |
| 4 | description | varchar | 255 | 0 | Y | N | 描述:[0,255]描述该用户组的特点或权限范围 | |
| 5 | source_table | varchar | 255 | 0 | Y | N | 来源表: | |
| 6 | source_field | varchar | 255 | 0 | Y | N | 来源字段: | |
| 7 | source_id | int | 10 | 0 | N | N | 0 | 来源ID: |
| 8 | register | smallint | 5 | 0 | Y | N | 0 | 注册位置: |
| 9 | create_time | timestamp | 19 | 0 | N | N | CURRENT_TIMESTAMP | 创建时间: |
| 10 | update_time | timestamp | 19 | 0 | N | N | CURRENT_TIMESTAMP | 更新时间: |
表violation_information (违规信息)
| 编号 | 名称 | 数据类型 | 长度 | 小数位 | 允许空值 | 主键 | 默认值 | 说明 |
| 1 | violation_information_id | int | 10 | 0 | N | Y | 违规信息ID | |
| 2 | battery_car_number | varchar | 64 | 0 | Y | N | 电瓶车编号 | |
| 3 | type_of_electric_scooter | varchar | 64 | 0 | Y | N | 电瓶车类型 | |
| 4 | electric_vehicle_license_plate | varchar | 64 | 0 | Y | N | 电瓶车车牌 | |
| 5 | student_users | int | 10 | 0 | Y | N | 0 | 学生用户 |
| 6 | student_name | varchar | 64 | 0 | Y | N | 学生姓名 | |
| 7 | violation_type | varchar | 64 | 0 | Y | N | 违规类型 | |
| 8 | violation_details | text | 65535 | 0 | Y | N | 违规详情 | |
| 9 | create_time | datetime | 19 | 0 | N | N | CURRENT_TIMESTAMP | 创建时间 |
| 10 | update_time | timestamp | 19 | 0 | N | N | CURRENT_TIMESTAMP | 更新时间 |
3.4本章小结
整个基于微信小程序的校园电瓶车管理系统的需求分析主要对系统功能模块的设计,通过建立E-R模型和数据库逻辑系统设计完成了数据库系统设计。
4 系统详细设计与实现
4.1用户端功能模块
学生可以通过注册成为系统用户。点击首页右下角“我的”进入页面点击“登录”,点击登录页面下方的“没有账户?马上注册”进入注册页面填写账号、密码、确认密码、昵称、邮箱、身份等信息后点击“立即注册”按钮,系统会对输入的信息进行验证,验证通过后即可完成注册。其界面图如下图4-1所示。

图4-1 用户注册界面图
注册的代码如下:
/**
* 注册
* @param user
* @return
*/
@PostMapping("register")
public Map<String, Object> signUp(@RequestBody User user) {
// 查询用户
Map<String, String> query = new HashMap<>();
Map<String,Object> map = JSON.parseObject(JSON.toJSONString(user));
query.put("username",user.getUsername());
List list = service.selectBaseList(service.select(query, new HashMap<>()));
if (list.size()>0){
return error(30000, "用户已存在");
}
map.put("password",service.encryption(String.valueOf(map.get("password"))));
service.insert(map);
return success(1);
}
学生用户注册后可以用账号密码登录,点击首页下方“我的”进入页面后点击“登录”,在登录页面输入自己的账号、密码后后点击“登录”按钮,系统验证通过后即可完成登录。其界面图如下图4-2所示。

图4-2 用户登录界面图
登录的代码如下:
/**
* 登录
* @param data
* @param httpServletRequest
* @return
*/
@PostMapping("login")
public Map<String, Object> login(@RequestBody Map<String, String> data, HttpServletRequest httpServletRequest) {
log.info("[执行登录接口]");
String username = data.get("username");
String email = data.get("email");
String phone = data.get("phone");
String password = data.get("password");
List resultList = null;
Map<String, String> map = new HashMap<>();
if(username != null && "".equals(username) == false){
map.put("username", username);
resultList = service.selectBaseList(service.select(map, new HashMap<>()));
}
else if(email != null && "".equals(email) == false){
map.put("email", email);
resultList = service.selectBaseList(service.select(map, new HashMap<>()));
}
else if(phone != null && "".equals(phone) == false){
map.put("phone", phone);
resultList = service.selectBaseList(service.select(map, new HashMap<>()));
}else{
return error(30000, "账号或密码不能为空");
}
if (resultList == null || password == null) {
return error(30000, "账号或密码不能为空");
}
//判断是否有这个用户
if (resultList.size()<=0){
return error(30000,"用户不存在");
}
User byUsername = (User) resultList.get(0);
Map<String, String> groupMap = new HashMap<>();
groupMap.put("name",byUsername.getUserGroup());
List groupList = userGroupService.selectBaseList(userGroupService.select(groupMap, new HashMap<>()));
if (groupList.size()<1){
return error(30000,"用户组不存在");
}
UserGroup userGroup = (UserGroup) groupList.get(0);
//查询用户审核状态
if (!StringUtils.isEmpty(userGroup.getSourceTable())){
String res = service.selectExamineState(userGroup.getSourceTable(),byUsername.getUserId());
if (res==null){
return error(30000,"用户不存在");
}
if (!res.equals("已通过")){
return error(30000,"该用户审核未通过");
}
}
//查询用户状态
if (byUsername.getState()!=1){
return error(30000,"用户非可用状态,不能登录");
}
String md5password = service.encryption(password);
if (byUsername.getPassword().equals(md5password)) {
// 存储Token到数据库
AccessToken accessToken = new AccessToken();
accessToken.setToken(UUID.randomUUID().toString().replaceAll("-", ""));
accessToken.setUser_id(byUsername.getUserId());
Duration duration = Duration.ofSeconds(7200L);
redisTemplate.opsForValue().set(accessToken.getToken(), accessToken,duration);
// 返回用户信息
JSONObject user = JSONObject.parseObject(JSONObject.toJSONString(byUsername));
user.put("token", accessToken.getToken());
JSONObject ret = new JSONObject();
ret.put("obj",user);
return success(ret);
} else {
return error(30000, "账号或密码不正确");
}
}
4.1.3 用户端首页界面
小程序首页界面是用户访问系统的入口页面,用户可以查看首页展示的轮播图、公告信息、电瓶车信息、停车场信息、充电桩信息、校园资讯等信息。用户可以左右滑动查看轮播图信息。点击“电瓶车信息”进入页面可以查看列表中某辆电瓶车的的详情并可以点赞、收藏和评论;点击“停车场信息”进入页面可以查看列表中某个停车场的的详情并可以点赞、收藏和评论;点击“充电桩信息”进入页面可以查看列表中某个充电桩的详情并可以充电、点赞、收藏和评论。其界面展示如下图4-3所示。

图4-3 用户端首页界面图
用户点击首页右下角“校园资讯”进入页面可以查看资讯列表中某个资讯的详情并可以点赞、收藏和评论。用户可以通过输入关键字查询校园资讯信息。其界面展示如下图4-4所示。

图4-4 校园资讯界面图
用户点击首页右下角“我的”进入页面可以查看和管理基本信息、电瓶车信息、充电信息、违规信息和收藏信息。点击“基本信息”进入页面可以修改密码和个人资料,密码修改后可以用新密码登录系统;”可以查询、重置和添加电瓶车信息;可以查询和重置充电信息、违规信息;可以查看或删除收藏列表信息。其界面展示如下图4-5所示。

图4-5我的界面图
管理员点击首页右下角“我的”进入页面可以查看和管理基本信息、学生用户、电瓶车信息、停车场信息、充电桩信息、充电信息、违规信息和收藏信息。管理员可以查看学生发布的电瓶车信息详情并进行审核和回复,可以查看列表中某辆电瓶车信息并可以提交违规信息;可以查看、重置和添加电瓶车信息、停车场信息、充电桩信息、充电信息、违规信息;可以查看或删除收藏列表信息。其界面展示如下图4-6所示。

图4-6我的界面图
4.2 管理端功能模块
管理员可以查看系统用户(管理员、学生用户)列表中个用户的详情,可以对用户信息进行查询、添加和删除操作。其界面如下图4-7所示。

图4-7系统用户界面图
添加的代码如下:
@PostMapping("/add")
@Transactional
public Map<String, Object> add(HttpServletRequest request) throws IOException {
service.insert(service.readBody(request.getReader()));
return success(1);
}
public Map<String, Object> addMap(Map<String,Object> map){
service.insert(map);
return success(1);
}
删除的代码如下:
@RequestMapping(value = "/del")
@Transactional
public Map<String, Object> del(HttpServletRequest request) {
service.delete(service.readQuery(request), service.readConfig(request));
return success(1);
}
public void delete(Map<String,String> query,Map<String,String> config){
QueryWrapper wrapper = new QueryWrapper<E>();
toWhereWrapper(query, "0".equals(config.get(FindConfig.GROUP_BY)),wrapper);
baseMapper.delete(wrapper);
log.info("[{}] - 删除操作:{}",wrapper.getSqlSelect());
}
管理员可以添加电瓶车信息,可以查看电瓶车信息列表中某辆电瓶车的详情、违规信息和评论信息,可以对列表信息进行查询和删除操作。其界面如下图4-8所示。

图4-8电瓶车信息管理界面图
管理员可以添加停车场信息;可以查看停车场信息列表中某个停车场的详情和评论并可以提交违规信息,可以对列表进行查询和删除操作。其界面如下图4-9所示。

图4-9停车场信息管理界面图
管理员可以查看充电桩信息列表中某个充电桩的详情和评论;可以对列表信息进行查询和删除操作。其界面如下图4-10所示。

图4-10充电桩信息管理界面图
管理员可以查看充电信息列表中某个用户的充电详情,可以对列表信息进行查询和删除操作。其界面如下图4-11所示。

图4-11充电信息管理界面图
管理员可以查看违规信息列表中某个用户的车辆的违规详情,可以对列表信息进行查询和删除操作。其界面如下图4-12所示。

图4-12违规信息管理界面图
管理人员在“系统管理”这一菜单下对轮播图进行管控,可以对轮播图信息进行查询、添加和删除操作。其界面如下图4-13所示。

图4-13系统管理界面图
片上传的代码如下:
@PostMapping("/upload")
public Map<String, Object> upload(@RequestParam("file") MultipartFile file) {
log.info("进入方法");
if (file.isEmpty()) {
return error(30000, "没有选择文件");
}
try {
//判断有没路径,没有则创建
String filePath = System.getProperty("user.dir") + "/src/main/resources/static/";
File targetDir = new File(filePath);
if (!targetDir.exists() && !targetDir.isDirectory()) {
if (targetDir.mkdirs()) {
log.info("创建目录成功");
} else {
log.error("创建目录失败");
}
}
String fileName = file.getOriginalFilename();
File dest = new File(filePath + fileName);
log.info("文件路径:{}", dest.getPath());
log.info("文件名:{}", dest.getName());
file.transferTo(dest);
JSONObject jsonObject = new JSONObject();
jsonObject.put("url", "/api/upload/" + fileName);
return success(jsonObject);
} catch (IOException e) {
log.info("上传失败:{}", e.getMessage());
}
return error(30000, "上传失败");
}
公告信息管理界面是管理员用来管理系统中的公告信息的界面,以便向用户传达各种重要信息、公告、更新或事件等内容,管理员可以查询、添加和删除公告信息。其界面如下图4-14所示。

图4-14公告信息管理界面图
管理员可以查看校园资讯列表中某个资讯的详情和评论信息,可以查看分类列表中某个分类的详情,可以对校园资讯、分类列表信息进行查询、添加和删除操作。其界面如下图4-15所示。

5系统测试
5.1 系统测试目的
无论什么样的系统,测试都至关重要,通过测试可以检查出潜藏的缺陷,从而确保系统的性能和稳定性,避免Bug的出现,并确保系统的功能和性价比达到预期的要求。
系统测试包括:用户登录功能测试、校园资讯查看功能、轮播图信息添加功能、密码修改功能测试,如表5-1、5-2、5-3、5-4所示:
表5-1 用户登录功能测试表
| 用例名称 | 用户登录系统 |
| 目的 | 测试用户通过正确的用户名和密码可否登录功能 |
| 前提 | 未登录的情况下 |
| 测试流程 | 1) 进入登录页面 2) 输入正确的用户名和密码 |
| 预期结果 | 用户名和密码正确的时候,跳转到登录成功界面,反之则显示错误信息,提示重新输入 |
| 实际结果 | 实际结果与预期结果一致 |
校园资讯查看功能测试:
表5-2 校园资讯查看功能测试表
| 用例名称 | 校园资讯查看 |
| 目的 | 测试校园资讯查看功能 |
| 前提 | 学生用户登录 |
| 测试流程 | 点击小程序首页的下方的“校园资讯” |
| 预期结果 | 可以查看到所有活校园资讯信息 |
| 实际结果 | 实际结果与预期结果一致 |
轮播图信息添加界面测试:
表5-3 轮播图信息添加界面测试表
| 用例名称 | 轮播图信息添加测试用例 |
| 目的 | 测试轮播图信息添加功能 |
| 前提 | 管理员用户正常登录情况下 |
| 测试流程 | 1)管理员点击系统管理下方的“轮播图管理”,然后点击添加进入添加页面填写信息。 2)填写完毕后点击“提交”。 |
| 预期结果 | 提交以后,页面首页会显示新的轮播图信息 |
| 实际结果 | 实际结果与预期结果一致 |
密码修改功能测试:
表5-4 密码修改功能测试表
| 用例名称 | 密码修改测试用例 |
| 目的 | 测试社区用户密码修改功能 |
| 前提 | 注社区用户正常登录情况下 |
| 测试流程 | 1)点击“我的”进入页面点击基本信息,点击“修改密码”。 2)修改后点击提交。 |
| 预期结果 | 使用新的密码可以登录 |
| 实际结果 | 实际结果与预期结果一致 |
通过编写基于微信小程序的校园电瓶车管理系统的测试用例,已经检测完毕用户登录功能测试、校园资讯查看功能、轮播图信息添加功能、密码修改功能测试,通过这四大模块的测试为基于微信小程序的校园电瓶车管理系统的后期推广运营提供了强力的技术支撑。
在基于微信小程序的校园电瓶车管理系统开发之前,需要先对用户的具体需求进行分析。包括系统的可行性分析、功能需求分析以及其他需求等。在可行性分析过程中,对系统实现的技术性、经济性等方面进行了分析。总体上证明了系统实施的可行性。
本文总结了基于微信小程序的校园电瓶车管理系统开发背景与意义,然后阐述了系统的具体业务需求,并根据系统需求对系统结构以及功能模块等进行了详细地设计,将整个系统划分为用户端模块和管理端模块。在分析系统功能需求时,对整个系统的总体架构以及功能模块等进行了分析,并选择合适的系统开发技术完成了对各个模块的开发工作。系统开发完成之后进行了部署,同时进行了系统的测试过程,通过测试证明了系统在功能以及性能等方面都达到了预期的要求,具有较高的稳定性与可靠性。
[1]高敏钦.基于微信小程序的智慧校园平台设计[J].河北软件职业技术学院学报,2024,26(01):12-15.
[2]李鹏,高燕,王思源.基于微信小程序的智能语音家居系统[J].微型电脑应用,2024,40(02):225-228.
[3]陈锦.校园智能导览小程序的设计与实现[J].襄阳职业技术学院学报,2024,23(01):88-92.
[4]陈淼,羊开云.基于微信小程序的校园报修管理系统设计[J].网络安全技术与应用,2024,(01):57-60.
[5]卢诗瑶,蔡士东,龙新宇,等.基于微信小程序的智能温控系统设计[J].山西电子技术,2023,(06):26-28.
[6]王馗,吴勇灵.基于微信小程序的点餐系统设计与实现[J].现代信息科技,2023,7(22):30-35+39.
[7]王庆月,王灿,仝镇熙.基于微信小程序的校园导览系统开发[J].电脑编程技巧与维护,2023,(11):79-81+109.
[8]韩存鸽,林观滢,黄有珍.基于微信小程序的高校垃圾分类系统[J].电脑编程技巧与维护,2023,(08):64-66+80.
[9]孟石.小程序安全分析工具的研究与实现[D].北京邮电大学,2023.DOI:10.26969/d.cnki.gbydu.2023.003101.
[10]马兆鑫,陈曦,赵浩源.微信小程序在无线网络优化中的应用[J].通信与信息技术,2023,(03):74-78.
[11]黄铄,林锴,戚耀中,等.微信小程序安全问题浅析[J].数字通信世界,2023,(05):81-83.
[12]张振,李强.基于充电安全的电瓶车充电桩云平台设计[J].智能建筑电气技术,2022,16(03):145-149.
[13]任彦萍.浅谈智能环保电瓶车充电桩系统方案的设计应用[J].甘肃科技,2021,37(15):18-20.
[14]张玉.H市电瓶车管理优化研究[D].青海师范大学,2020.
[15]游晶,邱淑丽,李敬文.基于SpringBoot的校园智慧报修系统的设计与实现[J].电脑知识与技术,2023,19(32):50-52+65.
[16]Yang Y .Design and Implementation of Student Information Management System Based on Springboot[J].Advances in Computer, Signals and Systems,2022,6(6):
[17]Junhao S ,Weize L ,Zhiheng Z , et al.Design and Implementation of the Remote Use of the Table Tennis Ball Recovery and Cleaning Machine Based on Wechat Mini Program[J].Academic Journal of Engineering and Technology Science,2023,6(9):
[18]Yong R ,Feng P .Design and Realization of University Personnel Office Service Platform Based on WeChat Applet[J].Advances in Computer, Signals and Systems,2023,7(6):
[19]熊群毓.大数据时代MySQL数据库的应用分析[J].信息与电脑(理论版),2023,35(14):209-212.
[20]马庆.计算机软件开发中JAVA编程语言的应用[J].山西电子技术,2023,(06):84-86+98.
首先,我要感谢我的论文指导老师。在论文完成的整个过程中,指导老师始终给予我无微不至的关爱与指导。在论文写作的过程中,导师那耐心细致的指导,以及提出的具有建设性的意见,都给予了我极大的帮助,让我受益匪浅。导师严谨的治学态度、敬业精神以及高水平的教学能力,都给我树立了追求卓越的典范,这对我以后的人生道路和学业成就都产生了极大的积极影响。
此外,我还要感谢我班的同学们,他们既是我的同窗好友,又是我的良师益友。正是由于你们的支持和关怀,使得我在大学期间的学习和生活都变得异常充实。感谢那些在大学期间给予我帮助的所有老师和同学们,是你们给予了我在学业道路上的前进动力。
当然,我也不能忘记我的父母,是他们用无私的爱抚养我成人。你们的养育之恩我将永生难忘,将来我一定会用我的成绩回报你们。在成长的道路上,我会不断努力,不负众望,用实际行动来回报你们对我的期望。

被折叠的 条评论
为什么被折叠?



