信息化社会内需要与之针对性的信息获取途径,但是途径的扩展基本上为人们所努力的方向,由于站在的角度存在偏差,人们经常能够获得不同类型信息,这也是技术最为难以攻克的课题。针对微博客系统等问题,对微博客系统进行研究分析,然后开发设计出微博客系统以解决问题。
微博客系统主要功能模块包括轮播图(轮播图管理)公告信息管理(公告信息)系统用户(管理员、注册用户、医生用户)资源管理(新闻资讯、新闻分类列表)模块管理(药品信息、药品库存、药品入库、药品出库),采取面对对象的开发模式进行软件的开发和硬体的架设,能很好的满足实际使用的需求,完善了对应的软体架设以及程序编码的工作,采取MySQL作为后台数据的主要存储单元,采用springboot框架、Java技术、Ajax技术进行业务系统的编码及其开发,实现了本系统的全部功能。本次报告,首先分析了研究的背景、作用、意义,为研究工作的合理性打下了基础。针对微博客系统的各项需求以及技术问题进行分析,证明了系统的必要性和技术可行性,然后对设计系统需要使用的技术软件以及设计思想做了基本的介绍,最后来实现微博客系统和部署运行使用它。
关键词:springboot;MySQL; 微博客系统 ;Java
In the information society, there is a need for targeted information acquisition channels, but the expansion of channels is basically the direction of people's efforts. Due to the deviation in perspective, people often can obtain different types of information, which is also the most difficult topic for technology to overcome. Research and analyze the microblogging system and other issues, and then develop and design a microblogging system to solve the problem.
The main functional modules of the microblog system include rotation chart management, announcement information management, system user (administrator, registered user, doctor user) resource management (news information, news classification list) module management (drug information, drug inventory, drug storage, drug delivery), adopting an object-oriented development model for software development and hardware installation, It can well meet the actual usage needs, improve the corresponding software installation and program coding work, adopt MySQL as the main storage unit for backend data, and use the spring boot framework, Java technology, Ajax technology for business system coding and development, achieving all the functions of this system. This report first analyzes the background, role, and significance of the research, laying the foundation for the rationality of the research work. Analyze the various requirements and technical issues of the microblogging system, prove the necessity and feasibility of the system, and then provide a basic introduction to the technical software and design ideas required for designing the system. Finally, implement the microblogging system and deploy it for operation.
Keywords: springboot; MySQL; Micro blog system; Java
1 绪论
1.1 选题背景
当今社会,计算机及网络技术的飞速发展,为社会信息的交流与获取提供非常有利的条件。人们对于信息的获取和分享也变得十分简单和方便。各行各业无不体现了信息化所带来的机遇与挑战。为了保证信息获取与发布的及时性,并能与当今信息时代发展的步伐相一致,信息的即时获取,成为了每个人的必需。微博作为一种新型的信息交流平台受到了广大网民的欢迎,如何能够快速获取信息及发布信息,实现信息的共享是当今各大企业及研究机构共同努力的方向。
1.2研究内容与问题
主要研究内容与问题是对各功能模块的设计与实现。包括对微博的发布、转发、评论功能的实现、用户关系建立技术方案的探讨和实现。
(一)易用性。如何做到系统界面简洁美观,易于操作,系统设计做到页面布局合理,提高系统的可用性和易用性,让用户无需帮助即可操作和使用本系统。
(二)可靠性。如何使系统具有较高的使用效率,满足用户同时在线人数及同时发布微博数较高的情况下,以较快的速度将用户所操作的结果呈现到前端。
(三)可维护性。可根据用户需求的改变而对系统做相应的拓展和维护,在原有系统的基础上增加功能而无需更改过多的代码。
(四)可扩展性。在微博原有的基本功能上做一些拓展,添加了一些板块,如显示热点新闻,热点话题等。用以增加微博的社交性和信息获取的实时性“。本系统采用目前比较流行的MVC框架,做到视图、模型、控制的分离,有利于系统的升级。
2 微博客系统需求分析
在我们开发一个新的项目的时候,我们首先要考虑这个项目是否可以开发,是否值得开发,因此在开发本微博客系统的第一步就要对系统的需求进行分析。
2.1 可行性分析
在项目上使用的工具大部分都是是当下流行开源免费的,所以在开发前期,开发时用于项目的经费将会大大降低,不会让开发该软件在项目启动期受到经费的影响,所以经济上还是可行的。尽量用最少的花费去满足用户的需求。省下经费用于人工费,以及设备费用。将在无纸化,高效率的道路上越走越远。
所以经济可行性没有问题。
(2)操作可行性:
此次项目设计参考了几个该模式下网站的开发案例,对他们的操作界面分析,将众多案例结合在一起,突出以人为本简化操作,所以具有基本计算机知识的人都会操作本项目。
因此操作可行性也没有问题。
(3)技术可行性:
技术可行性指的是对于搭建框架的可行性,以及有更优秀的技术出现时系统的技术更新换代的纳新性如何,开发时间成本费用比如何。
现有的springboot技术能够迎合所有电子商务系统的搭建。开发这个微博客系统的时候我采用了springboot+MYSQL用以运行整体程序。
综上所述技术可行性也没有问题。
(4)法律可行性:
从开发者角度来看,springboot和MYSQL是网上开源且免费的,在知识产权方面不会产生任何法律纠纷。
从用户使用角度来看,只要不再系统上贩卖违禁品,对系统做出条约协议,杜绝非法支付即可。
综上所述法律可行性也没有问题。
2.2 功能需求分析
微博客系统划分为了注册用户模块、医生用户模块和管理员模块这三大部分。
注册用户模块:
(1)注册用户注册登录:游客可以随时进入到系统中,对系统中的信息浏览,但是想要实现药品信息等操作,就必须有这个系统的账号,如果没有账号的话,可以注册以后进行相关的操作,同时用户还可以通过“我的”这以按钮对个人信息以及操作的信息进行管控。
(2)查看微博客系统的首页信息:微博客系统的首页信息包含了首页、交流论坛、公告信息、新闻资讯、个人账户、个人收藏、药品信息、个人中心。
(3)公告信息:用户可以查看后台管理员发布的公告信息,在查询到自己想要了解的公告信息的时候,可以进入查看详细的介绍。
(4)新闻资讯:用户可以查看新闻资讯信息,在查询到自己想要了解的新闻资讯的时候,可以进入查看详细的介绍进行评论、点赞、收藏操作。
(5)药品信息:用户可以查看药品信息,在查询到自己想要了解的药品信息的时候,可以进入查看详细的介绍。
(6)个人账户:在前台点击“个人账户”可以对个人资料+密码修改+自己收藏的信息进行管控。
图2-1就是注册用户角色的用例展示。

图2-1 微博客系统注册用户角色用例图
管理员管理模块:
(1)登录:管理员在后台可以输入用户名+密码进行登录,管理员的用户名和密码是在数据库中直接设定好的。
(2)轮播图:管理员点击“轮播图”菜单可以对首页展示的轮播图进行增删改查。
(3)公告信息:管理员点击“公告信息”菜单可以查看到系统中的所有公告信息,对已经存在的公告信息,管理员可以修改,也可以添加新的公告信息或者删除公告信息。
(4)系统用户:管理员点击“系统用户”菜单可以对系统中存在的用户进行管理,包含了管理员用户、医生用户和普通用户。
(5)资源管理:管理员可以对微博客系统前台展示的新闻资讯以及新闻所属的分类进行管控。
(6)模块管理:在“模块管理”这一菜单下可以对系统当中的用户和医生操作的所有信息进行管理,包含了药品信息、药品库存、药品入库、药品出库。
图2-3就是管理员角色的用例展示。

3 微博客系统总体设计
3.1 系统功能模块设计
微博客系统整体的功能模块包括管理员+医生用户+注册用户三个模块,其总体设计模块图如图3-1所示。
图3-1 微博客系统功能模块图
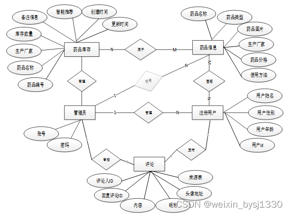
3.2系统E-R图设计

图3-2 微博客系统总E-R关系图
3.3 数据库设计
通过上一节中微博客系统中总E-R关系图上得出一共需要创建很多个数据表。在此我主要罗列几个主要的数据库表结构设计。
表comment (评论)
| 编号 | 名称 | 数据类型 | 长度 | 小数位 | 允许空值 | 主键 | 默认值 | 说明 |
| 1 | comment_id | int | 10 | 0 | N | Y | 评论ID: | |
| 2 | user_id | int | 10 | 0 | N | N | 0 | 评论人ID: |
| 3 | reply_to_id | int | 10 | 0 | N | N | 0 | 回复评论ID:空为0 |
| 4 | content | longtext | 2147483647 | 0 | Y | N | 内容: | |
| 5 | nickname | varchar | 255 | 0 | Y | N | 昵称: | |
| 6 | avatar | varchar | 255 | 0 | Y | N | 头像地址:[0,255] | |
| 7 | create_time | timestamp | 19 | 0 | N | N | CURRENT_TIMESTAMP | 创建时间: |
| 8 | update_time | timestamp | 19 | 0 | N | N | CURRENT_TIMESTAMP | 更新时间: |
| 9 | source_table | varchar | 255 | 0 | Y | N | 来源表: | |
| 10 | source_field | varchar | 255 | 0 | Y | N | 来源字段: | |
| 11 | source_id | int | 10 | 0 | N | N | 0 | 来源ID: |
表doctor_user (医生用户)
| 编号 | 名称 | 数据类型 | 长度 | 小数位 | 允许空值 | 主键 | 默认值 | 说明 |
| 1 | doctor_user_id | int | 10 | 0 | N | Y | 医生用户ID | |
| 2 | doctors_name | varchar | 64 | 0 | Y | N | 医生姓名 | |
| 3 | doctors_gender | varchar | 64 | 0 | Y | N | 医生性别 | |
| 4 | doctors_age | varchar | 64 | 0 | Y | N | 医生年龄 | |
| 5 | examine_state | varchar | 16 | 0 | N | N | 已通过 | 审核状态 |
| 6 | recommend | int | 10 | 0 | N | N | 0 | 智能推荐 |
| 7 | user_id | int | 10 | 0 | N | N | 0 | 用户ID |
| 8 | create_time | datetime | 19 | 0 | N | N | CURRENT_TIMESTAMP | 创建时间 |
| 9 | update_time | timestamp | 19 | 0 | N | N | CURRENT_TIMESTAMP | 更新时间 |
表drugs_warehousing (药品入库)
| 编号 | 名称 | 数据类型 | 长度 | 小数位 | 允许空值 | 主键 | 默认值 | 说明 |
| 1 | drugs_warehousing_id | int | 10 | 0 | N | Y | 药品入库ID | |
| 2 | drug_no | varchar | 64 | 0 | Y | N | 药品编号 | |
| 3 | drug_name | varchar | 64 | 0 | Y | N | 药品名称 | |
| 4 | manufacturer | varchar | 64 | 0 | Y | N | 生产厂家 | |
| 5 | warehousing_time | date | 10 | 0 | Y | N | 入库时间 | |
| 6 | receipt_quantity | varchar | 64 | 0 | Y | N | 入库数量 | |
| 7 | recommend | int | 10 | 0 | N | N | 0 | 智能推荐 |
| 8 | create_time | datetime | 19 | 0 | N | N | CURRENT_TIMESTAMP | 创建时间 |
| 9 | update_time | timestamp | 19 | 0 | N | N | CURRENT_TIMESTAMP | 更新时间 |
表drug_delivery (药品出库)
| 编号 | 名称 | 数据类型 | 长度 | 小数位 | 允许空值 | 主键 | 默认值 | 说明 |
| 1 | drug_delivery_id | int | 10 | 0 | N | Y | 药品出库ID | |
| 2 | drug_no | varchar | 64 | 0 | Y | N | 药品编号 | |
| 3 | drug_name | varchar | 64 | 0 | Y | N | 药品名称 | |
| 4 | manufacturer | varchar | 64 | 0 | Y | N | 生产厂家 | |
| 5 | delivery_time | date | 10 | 0 | Y | N | 出库时间 | |
| 6 | delivery_quantity | varchar | 64 | 0 | Y | N | 出库数量 | |
| 7 | recommend | int | 10 | 0 | N | N | 0 | 智能推荐 |
| 8 | create_time | datetime | 19 | 0 | N | N | CURRENT_TIMESTAMP | 创建时间 |
| 9 | update_time | timestamp | 19 | 0 | N | N | CURRENT_TIMESTAMP | 更新时间 |
表drug_information (药品信息)
| 编号 | 名称 | 数据类型 | 长度 | 小数位 | 允许空值 | 主键 | 默认值 | 说明 |
| 1 | drug_information_id | int | 10 | 0 | N | Y | 药品信息ID | |
| 2 | drug_name | varchar | 64 | 0 | Y | N | 药品名称 | |
| 3 | drug_type | varchar | 64 | 0 | Y | N | 药品类型 | |
| 4 | medicine_picture | varchar | 255 | 0 | Y | N | 药品图片 | |
| 5 | manufacturer | varchar | 64 | 0 | Y | N | 生产厂家 | |
| 6 | drug_prices | varchar | 64 | 0 | Y | N | 药品价格 | |
| 7 | usage_method | varchar | 64 | 0 | Y | N | 使用方法 | |
| 8 | drug_efficacy | varchar | 64 | 0 | Y | N | 药品功效 | |
| 9 | drug_details | text | 65535 | 0 | Y | N | 药品详情 | |
| 10 | hits | int | 10 | 0 | N | N | 0 | 点击数 |
| 11 | praise_len | int | 10 | 0 | N | N | 0 | 点赞数 |
| 12 | recommend | int | 10 | 0 | N | N | 0 | 智能推荐 |
| 13 | create_time | datetime | 19 | 0 | N | N | CURRENT_TIMESTAMP | 创建时间 |
| 14 | update_time | timestamp | 19 | 0 | N | N | CURRENT_TIMESTAMP | 更新时间 |
表drug_inventory (药品库存)
| 编号 | 名称 | 数据类型 | 长度 | 小数位 | 允许空值 | 主键 | 默认值 | 说明 |
| 1 | drug_inventory_id | int | 10 | 0 | N | Y | 药品库存ID | |
| 2 | drug_no | varchar | 64 | 0 | Y | N | 药品编号 | |
| 3 | drug_name | varchar | 64 | 0 | Y | N | 药品名称 | |
| 4 | manufacturer | varchar | 64 | 0 | Y | N | 生产厂家 | |
| 5 | inventory_quantity | varchar | 64 | 0 | Y | N | 库存数量 | |
| 6 | remarks | text | 65535 | 0 | Y | N | 备注信息 | |
| 7 | recommend | int | 10 | 0 | N | N | 0 | 智能推荐 |
| 8 | create_time | datetime | 19 | 0 | N | N | CURRENT_TIMESTAMP | 创建时间 |
| 9 | update_time | timestamp | 19 | 0 | N | N | CURRENT_TIMESTAMP | 更新时间 |
表hits (用户点击)
| 编号 | 名称 | 数据类型 | 长度 | 小数位 | 允许空值 | 主键 | 默认值 | 说明 |
| 1 | hits_id | int | 10 | 0 | N | Y | 点赞ID: | |
| 2 | user_id | int | 10 | 0 | N | N | 0 | 点赞人: |
| 3 | create_time | timestamp | 19 | 0 | N | N | CURRENT_TIMESTAMP | 创建时间: |
| 4 | update_time | timestamp | 19 | 0 | N | N | CURRENT_TIMESTAMP | 更新时间: |
| 5 | source_table | varchar | 255 | 0 | Y | N | 来源表: | |
| 6 | source_field | varchar | 255 | 0 | Y | N | 来源字段: | |
| 7 | source_id | int | 10 | 0 | N | N | 0 | 来源ID: |
表notice (公告)
| 编号 | 名称 | 数据类型 | 长度 | 小数位 | 允许空值 | 主键 | 默认值 | 说明 |
| 1 | notice_id | mediumint | 8 | 0 | N | Y | 公告id: | |
| 2 | title | varchar | 125 | 0 | N | N | 标题: | |
| 3 | content | longtext | 2147483647 | 0 | Y | N | 正文: | |
| 4 | create_time | timestamp | 19 | 0 | N | N | CURRENT_TIMESTAMP | 创建时间: |
| 5 | update_time | timestamp | 19 | 0 | N | N | CURRENT_TIMESTAMP | 更新时间: |
表praise (点赞)
| 编号 | 名称 | 数据类型 | 长度 | 小数位 | 允许空值 | 主键 | 默认值 | 说明 |
| 1 | praise_id | int | 10 | 0 | N | Y | 点赞ID: | |
| 2 | user_id | int | 10 | 0 | N | N | 0 | 点赞人: |
| 3 | create_time | timestamp | 19 | 0 | N | N | CURRENT_TIMESTAMP | 创建时间: |
| 4 | update_time | timestamp | 19 | 0 | N | N | CURRENT_TIMESTAMP | 更新时间: |
| 5 | source_table | varchar | 255 | 0 | Y | N | 来源表: | |
| 6 | source_field | varchar | 255 | 0 | Y | N | 来源字段: | |
| 7 | source_id | int | 10 | 0 | N | N | 0 | 来源ID: |
| 8 | status | bit | 1 | 0 | N | N | 1 | 点赞状态:1为点赞,0已取消 |
表registered_users (注册用户)
| 编号 | 名称 | 数据类型 | 长度 | 小数位 | 允许空值 | 主键 | 默认值 | 说明 |
| 1 | registered_users_id | int | 10 | 0 | N | Y | 注册用户ID | |
| 2 | user_name | varchar | 64 | 0 | Y | N | 用户姓名 | |
| 3 | user_gender | varchar | 64 | 0 | Y | N | 用户性别 | |
| 4 | user_age | varchar | 64 | 0 | Y | N | 用户年龄 | |
| 5 | examine_state | varchar | 16 | 0 | N | N | 已通过 | 审核状态 |
| 6 | recommend | int | 10 | 0 | N | N | 0 | 智能推荐 |
| 7 | user_id | int | 10 | 0 | N | N | 0 | 用户ID |
| 8 | create_time | datetime | 19 | 0 | N | N | CURRENT_TIMESTAMP | 创建时间 |
| 9 | update_time | timestamp | 19 | 0 | N | N | CURRENT_TIMESTAMP | 更新时间 |
表slides (轮播图)
| 编号 | 名称 | 数据类型 | 长度 | 小数位 | 允许空值 | 主键 | 默认值 | 说明 |
| 1 | slides_id | int | 10 | 0 | N | Y | 轮播图ID: | |
| 2 | title | varchar | 64 | 0 | Y | N | 标题: | |
| 3 | content | varchar | 255 | 0 | Y | N | 内容: | |
| 4 | url | varchar | 255 | 0 | Y | N | 链接: | |
| 5 | img | varchar | 255 | 0 | Y | N | 轮播图: | |
| 6 | hits | int | 10 | 0 | N | N | 0 | 点击量: |
| 7 | create_time | timestamp | 19 | 0 | N | N | CURRENT_TIMESTAMP | 创建时间: |
| 8 | update_time | timestamp | 19 | 0 | N | N | CURRENT_TIMESTAMP | 更新时间: |
表upload (文件上传)
| 编号 | 名称 | 数据类型 | 长度 | 小数位 | 允许空值 | 主键 | 默认值 | 说明 |
| 1 | upload_id | int | 10 | 0 | N | Y | 上传ID | |
| 2 | name | varchar | 64 | 0 | Y | N | 文件名 | |
| 3 | path | varchar | 255 | 0 | Y | N | 访问路径 | |
| 4 | file | varchar | 255 | 0 | Y | N | 文件路径 | |
| 5 | display | varchar | 255 | 0 | Y | N | 显示顺序 | |
| 6 | father_id | int | 10 | 0 | Y | N | 0 | 父级ID |
| 7 | dir | varchar | 255 | 0 | Y | N | 文件夹 | |
| 8 | type | varchar | 32 | 0 | Y | N | 文件类型 |
表user (用户账户:用于保存用户登录信息)
| 编号 | 名称 | 数据类型 | 长度 | 小数位 | 允许空值 | 主键 | 默认值 | 说明 |
| 1 | user_id | mediumint | 8 | 0 | N | Y | 用户ID:[0,8388607]用户获取其他与用户相关的数据 | |
| 2 | state | smallint | 5 | 0 | N | N | 1 | 账户状态:[0,10](1可用|2异常|3已冻结|4已注销) |
| 3 | user_group | varchar | 32 | 0 | Y | N | 所在用户组:[0,32767]决定用户身份和权限 | |
| 4 | login_time | timestamp | 19 | 0 | N | N | CURRENT_TIMESTAMP | 上次登录时间: |
| 5 | phone | varchar | 11 | 0 | Y | N | 手机号码:[0,11]用户的手机号码,用于找回密码时或登录时 | |
| 6 | phone_state | smallint | 5 | 0 | N | N | 0 | 手机认证:[0,1](0未认证|1审核中|2已认证) |
| 7 | username | varchar | 16 | 0 | N | N | 用户名:[0,16]用户登录时所用的账户名称 | |
| 8 | nickname | varchar | 16 | 0 | Y | N | 昵称:[0,16] | |
| 9 | password | varchar | 64 | 0 | N | N | 密码:[0,32]用户登录所需的密码,由6-16位数字或英文组成 | |
| 10 | | varchar | 64 | 0 | Y | N | 邮箱:[0,64]用户的邮箱,用于找回密码时或登录时 | |
| 11 | email_state | smallint | 5 | 0 | N | N | 0 | 邮箱认证:[0,1](0未认证|1审核中|2已认证) |
| 12 | avatar | varchar | 255 | 0 | Y | N | 头像地址:[0,255] | |
| 13 | create_time | timestamp | 19 | 0 | N | N | CURRENT_TIMESTAMP | 创建时间: |
表user_group (用户组:用于用户前端身份和鉴权)
| 编号 | 名称 | 数据类型 | 长度 | 小数位 | 允许空值 | 主键 | 默认值 | 说明 |
| 1 | group_id | mediumint | 8 | 0 | N | Y | 用户组ID:[0,8388607] | |
| 2 | display | smallint | 5 | 0 | N | N | 100 | 显示顺序:[0,1000] |
| 3 | name | varchar | 16 | 0 | N | N | 名称:[0,16] | |
| 4 | description | varchar | 255 | 0 | Y | N | 描述:[0,255]描述该用户组的特点或权限范围 | |
| 5 | source_table | varchar | 255 | 0 | Y | N | 来源表: | |
| 6 | source_field | varchar | 255 | 0 | Y | N | 来源字段: | |
| 7 | source_id | int | 10 | 0 | N | N | 0 | 来源ID: |
| 8 | register | smallint | 5 | 0 | Y | N | 0 | 注册位置: |
| 9 | create_time | timestamp | 19 | 0 | N | N | CURRENT_TIMESTAMP | 创建时间: |
| 10 | update_time | timestamp | 19 | 0 | N | N | CURRENT_TIMESTAMP | 更新时间: |
4 微博客系统详细设计与实现
微博客系统的详细设计与实现主要是根据前面的微博客系统的需求分析和微博客系统的总体设计来设计页面并实现业务逻辑,开发工具采用ecplice,数据库在MYSQL中存储,运用了当下比较主流的springboot框架。
4.1用户功能模块的实现
4.1.1 前台首页界面
当进入微博客系统的时候,系统以上中下的布局进行展示,首先映入眼帘的是系统的导航栏,下面是轮播图,再往下是新闻资讯信息,其主界面展示如下图4-1所示。

图4-1 前台首页界面图
4.1.2 用户注册界面
微博客系统的游客可以进行注册登录,当用户左上角“注册”按钮的时候,当填写上自己的账号+密码+确认密码+昵称+邮箱+手机号,选择身份,然后填写身份信息后再点击“注册”按钮后将会先验证输入的有没有空数据,再次验证密码和确认密码是否是一样的,最后验证输入的账户名和数据库表中已经注册的账户名是否重复,只有都验证没问题后即可注册成功。其用注册界面展示如下图4-2所示。

图4-2注册界面图
注册逻辑代码如下。
/**
* 注册
* @param user
* @return
*/
@PostMapping("register")
public Map<String, Object> signUp(@RequestBody User user) {
// 查询用户
Map<String, String> query = new HashMap<>();
query.put("username",user.getUsername());
List list = service.select(query, new HashMap<>()).getResultList();
if (list.size()>0){
return error(30000, "用户已存在");
}
user.setUserId(null);
user.setPassword(service.encryption(user.getPassword()));
service.save(user);
return success(1);
}
/**
* 用户ID:[0,8388607]用户获取其他与用户相关的数据
*/
@Id
@GeneratedValue(strategy = GenerationType.IDENTITY)
@Column(name = "user_id")
private Integer userId;
/**
* 账户状态:[0,10](1可用|2异常|3已冻结|4已注销)
*/
@Basic
@Column(name = "state")
private Integer state;
/**
* 所在用户组:[0,32767]决定用户身份和权限
*/
@Basic
@Column(name = "user_group")
private String userGroup;
/**
* 上次登录时间:
*/
@Basic
@Column(name = "login_time")
private Timestamp loginTime;
/**
* 手机号码:[0,11]用户的手机号码,用于找回密码时或登录时
*/
@Basic
@Column(name = "phone")
private String phone;
/**
* 手机认证:[0,1](0未认证|1审核中|2已认证)
*/
@Basic
@Column(name = "phone_state")
private Integer phoneState;
/**
* 用户名:[0,16]用户登录时所用的账户名称
*/
@Basic
@Column(name = "username")
private String username;
/**
* 昵称:[0,16]
*/
@Basic
@Column(name = "nickname")
private String nickname;
/**
* 密码:[0,32]用户登录所需的密码,由6-16位数字或英文组成
*/
@Basic
@Column(name = "password")
private String password;
/**
* 邮箱:[0,64]用户的邮箱,用于找回密码时或登录时
*/
@Basic
@Column(name = "email")
private String email;
/**
* 邮箱认证:[0,1](0未认证|1审核中|2已认证)
*/
@Basic
@Column(name = "email_state")
private Integer emailState;
/**
* 头像地址:[0,255]
*/
@Basic
@Column(name = "avatar")
private String avatar;
/**
* 创建时间:
*/
@Basic
@Column(name = "create_time")
@JsonFormat(pattern = "yyyy-MM-dd HH:mm:ss")
private Timestamp createTime;
@Basic
@Transient
private String code;
}
4.1.3 用户登录界面
微博客系统中的前台上注册后的用户是可以通过自己的账户名和密码进行登录的,当会员输入完整的自己的账户名和密码信息并点击“登录”按钮后,将会首先验证输入的有没有空数据,再次验证输入的账户名+密码和数据库中当前保存的用户信息是否一致,只有在一致后将会登录成功并自动跳转到微博客系统的首页中;否则将会提示相应错误信息,用户登录界面如下图4-3所示。

图4-3用户登录界面图
登录逻辑代码如下所示。
/**
* 登录
* @param data
* @param httpServletRequest
* @return
*/
@PostMapping("login")
public Map<String, Object> login(@RequestBody Map<String, String> data, HttpServletRequest httpServletRequest) {
log.info("[执行登录接口]");
String username = data.get("username");
String email = data.get("email");
String phone = data.get("phone");
String password = data.get("password");
List resultList = null;
Map<String, String> map = new HashMap<>();
if(username != null && "".equals(username) == false){
map.put("username", username);
resultList = service.select(map, new HashMap<>()).getResultList();
}
else if(email != null && "".equals(email) == false){
map.put("email", email);
resultList = service.select(map, new HashMap<>()).getResultList();
}
else if(phone != null && "".equals(phone) == false){
map.put("phone", phone);
resultList = service.select(map, new HashMap<>()).getResultList();
}else{
return error(30000, "账号或密码不能为空");
}
if (resultList == null || password == null) {
return error(30000, "账号或密码不能为空");
}
//判断是否有这个用户
if (resultList.size()<=0){
return error(30000,"用户不存在");
}
User byUsername = (User) resultList.get(0);
Map<String, String> groupMap = new HashMap<>();
groupMap.put("name",byUsername.getUserGroup());
List groupList = userGroupService.select(groupMap, new HashMap<>()).getResultList();
if (groupList.size()<1){
return error(30000,"用户组不存在");
}
UserGroup userGroup = (UserGroup) groupList.get(0);
//查询用户审核状态
if (!StringUtils.isEmpty(userGroup.getSourceTable())){
String sql = "select examine_state from "+ userGroup.getSourceTable() +" WHERE user_id = " + byUsername.getUserId();
String res = String.valueOf(service.runCountSql(sql).getSingleResult());
if (res==null){
return error(30000,"用户不存在");
}
if (!res.equals("已通过")){
return error(30000,"该用户审核未通过");
}
}
//查询用户状态
if (byUsername.getState()!=1){
return error(30000,"用户非可用状态,不能登录");
}
String md5password = service.encryption(password);
if (byUsername.getPassword().equals(md5password)) {
// 存储Token到数据库
AccessToken accessToken = new AccessToken();
accessToken.setToken(UUID.randomUUID().toString().replaceAll("-", ""));
accessToken.setUser_id(byUsername.getUserId());
tokenService.save(accessToken);
// 返回用户信息
JSONObject user = JSONObject.parseObject(JSONObject.toJSONString(byUsername));
user.put("token", accessToken.getToken());
JSONObject ret = new JSONObject();
ret.put("obj",user);
return success(ret);
} else {
return error(30000, "账号或密码不正确");
}
}
所有的用户都可以通过网页进入到微博客系统中对信息进行查看,但是要实现药品出库、收藏、评论的话,就不是所有人都能操作的,必须成为微博客系统的用户,注册登录的流程图如下图4-4所示。

图4-4注册登录流程图
4.1.4公告信息界面
当点击导航栏上的“公告信息”的时候,就会进入对应的界面查看公告信息,公告信息界面如下图4-4所示。

图4-5公告信息界面图
4.1.5 新闻资讯界面
当访客点击微博客系统中导航栏上的“新闻资讯”后将会进入到该“新闻资讯”列表的界面,然后选择想要看的新闻资讯信息,点击进入到详细界面,在详细界面可以收藏+赞+评论等操作,新闻资讯界面如下图4-6所示。

图4-6新闻资讯界面图
4.1.6 药品信息详情界面
用户可以查看药品信息,在查询到自己想要了解的药品信息的时候,可以进入查看详细的介绍。界面如下图4-7所示。

图4-7 药品信息详情界面图
当用户点击右上角“我的”这个按钮,会出现子菜单,点击“我的账户”可以对个人的资料、登录系统的密码以及自己收藏的信息进行设置管理,我的账户界面如下图4-8所示。

图4-8 我的账户界面图
4.2管理员功能模块的实现
4.2.1公告信息管理界面
管理员点击“公告信息管理”菜单可以查看到系统中的所有公告信息,对已经存在的公告信息,管理员可以修改,也可以添加新的公告信息或者删除公告信息。界面如下图4-9所示。

图4-9公告信息管理界面图
公告信息管理逻辑代码如下所示。
@RequestMapping("/get_list")
public Map<String, Object> getList(HttpServletRequest request) {
Map<String, Object> map = service.selectToPage(service.readQuery(request), service.readConfig(request));
return success(map);
}
微博客系统中的管理员在“系统用户”这一菜单是中可以对注册的用户、医生以及管理员人员进行管控。界面如下图4-10所示。

图4-10系统用户管理界面图
系统用户管理逻辑代码如下所示。
@PostMapping("/add")
@Transactional
public Map<String, Object> add(HttpServletRequest request) throws IOException {
service.insert(service.readBody(request.getReader()));
return success(1);
}
@Transactional
public Map<String, Object> addMap(Map<String,Object> map){
service.insert(map);
return success(1);
}
public Map<String,Object> readBody(BufferedReader reader){
BufferedReader br = null;
StringBuilder sb = new StringBuilder("");
try{
br = reader;
String str;
while ((str = br.readLine()) != null){
sb.append(str);
}
br.close();
String json = sb.toString();
return JSONObject.parseObject(json, Map.class);
}catch (IOException e){
e.printStackTrace();
}finally{
if (null != br){
try{
br.close();
}catch (IOException e){
e.printStackTrace();
}
}
}
return null;
}
public void insert(Map<String,Object> body){
StringBuffer sql = new StringBuffer("INSERT INTO ");
sql.append("`").append(table).append("`").append(" (");
for (Map.Entry<String,Object> entry:body.entrySet()){
sql.append("`"+humpToLine(entry.getKey())+"`").append(",");
}
sql.deleteCharAt(sql.length()-1);
sql.append(") VALUES (");
for (Map.Entry<String,Object> entry:body.entrySet()){
Object value = entry.getValue();
if (value instanceof String){
sql.append("'").append(entry.getValue()).append("'").append(",");
}else {
sql.append(entry.getValue()).append(",");
}
}
sql.deleteCharAt(sql.length() - 1);
sql.append(")");
log.info("[{}] - 插入操作:{}",table,sql);
Query query = runCountSql(sql.toString());
query.executeUpdate();
}
4.2.3 资源管理界面
资源管理主要管理员是对新闻资讯以及新闻资讯所属的分类进行管控,包含了用户对新闻资讯提交的评论信息,界面如下图4-11所示。

图4-11资源管理界面图
资源管理逻辑代码如下所示。
@PostMapping("/set")
@Transactional
public Map<String, Object> set(HttpServletRequest request) throws IOException {
service.update(service.readQuery(request), service.readConfig(request), service.readBody(request.getReader()));
return success(1);
}
public Map<String,String> readConfig(HttpServletRequest request){
Map<String,String> map = new HashMap<>();
map.put(FindConfig.PAGE,request.getParameter(FindConfig.PAGE));
map.put(FindConfig.SIZE,request.getParameter(FindConfig.SIZE));
map.put(FindConfig.LIKE,request.getParameter(FindConfig.LIKE));
map.put(FindConfig.ORDER_BY,request.getParameter(FindConfig.ORDER_BY));
map.put(FindConfig.FIELD,request.getParameter(FindConfig.FIELD));
map.put(FindConfig.GROUP_BY,request.getParameter(FindConfig.GROUP_BY));
map.put(FindConfig.MAX_,request.getParameter(FindConfig.MAX_));
map.put(FindConfig.MIN_,request.getParameter(FindConfig.MIN_));
return map;
}
public Map<String,String> readQuery(HttpServletRequest request){
String queryString = request.getQueryString();
if (queryString != null && !"".equals(queryString)) {
String[] querys = queryString.split("&");
Map<String, String> map = new HashMap<>();
for (String query : querys) {
String[] q = query.split("=");
map.put(q[0], q[1]);
}
map.remove(FindConfig.PAGE);
map.remove(FindConfig.SIZE);
map.remove(FindConfig.LIKE);
map.remove(FindConfig.ORDER_BY);
map.remove(FindConfig.FIELD);
map.remove(FindConfig.GROUP_BY);
map.remove(FindConfig.MAX_);
map.remove(FindConfig.MIN_);
return map;
}else {
return new HashMap<>();
}
}
@Transactional
public void update(Map<String,String> query,Map<String,String> config,Map<String,Object> body){
StringBuffer sql = new StringBuffer("UPDATE ").append("`").append(table).append("`").append(" SET ");
for (Map.Entry<String,Object> entry:body.entrySet()){
Object value = entry.getValue();
if (value instanceof String){
sql.append("`"+humpToLine(entry.getKey())+"`").append("=").append("'").append(value).append("'").append(",");
}else {
sql.append("`"+humpToLine(entry.getKey())+"`").append("=").append(value).append(",");
}
}
sql.deleteCharAt(sql.length()-1);
sql.append(toWhereSql(query,"0".equals(config.get(FindConfig.LIKE))));
log.info("[{}] - 更新操作:{}",table,sql);
Query query1 = runCountSql(sql.toString());
query1.executeUpdate();
}
public String toWhereSql(Map<String,String> query, Boolean like) {
if (query.size() > 0) {
try {
StringBuilder sql = new StringBuilder(" WHERE ");
for (Map.Entry<String, String> entry : query.entrySet()) {
if (entry.getKey().contains(FindConfig.MIN_)) {
String min = humpToLine(entry.getKey()).replace("_min", "");
sql.append("`"+min+"`").append(" >= '").append(URLDecoder.decode(entry.getValue(), "UTF-8")).append("' and ");
continue;
}
if (entry.getKey().contains(FindConfig.MAX_)) {
String max = humpToLine(entry.getKey()).replace("_max", "");
sql.append("`"+max+"`").append(" <= '").append(URLDecoder.decode(entry.getValue(), "UTF-8")).append("' and ");
continue;
}
if (like == true) {
sql.append("`"+humpToLine(entry.getKey())+"`").append(" LIKE '%").append(URLDecoder.decode(entry.getValue(), "UTF-8")).append("%'").append(" and ");
} else {
sql.append("`"+humpToLine(entry.getKey())+"`").append(" = '").append(URLDecoder.decode(entry.getValue(), "UTF-8")).append("'").append(" and ");
}
}
sql.delete(sql.length() - 4, sql.length());
sql.append(" ");
return sql.toString();
} catch (UnsupportedEncodingException e) {
log.info("拼接sql 失败:{}", e.getMessage());
}
}
return "";
}
点击“药品信息”按钮会显示自己添加的药品信息,如果想要添加新的药品信息,点击“添加”按钮根据提示输入药品信息,点击“提交”后在药品信息管理界面就可以显示了,如果信息有错可以对药品信息进行更新维护,也可以直接删除某一药品信息,还可以管理评论信息,界面如下图4-12所示。

图4-12药品信息管理界面图
4.2.5 药品库存管理界面
点击“药品库存”按钮会显示自己添加的药品库存信息,如果想要添加新的药品库存信息,点击“添加”按钮根据提示输入药品库存信息,点击“提交”后在药品库存管理界面就可以显示了,如果信息有错可以对药品库存信息进行更新维护,也可以直接删除某一药品库存,还可以管理药品入库/出库信息,界面如下图4-13所示。

图4-13药品库存管理界面图
药品库存管理逻辑代码如下所示。
@RequestMapping(value = "/del")
@Transactional
public Map<String, Object> del(HttpServletRequest request) {
service.delete(service.readQuery(request), service.readConfig(request));
return success(1);
}
@Transactional
public void delete(Map<String,String> query,Map<String,String> config){
StringBuffer sql = new StringBuffer("DELETE FROM ").append("`").append(table).append("`").append(" ");
sql.append(toWhereSql(query, "0".equals(config.get(FindConfig.GROUP_BY))));
log.info("[{}] - 删除操作:{}",table,sql);
Query query1 = runCountSql(sql.toString());
query1.executeUpdate();
}
点击“药品出库”按钮会显示自己添加的药品出库信息,如果想要添加新的药品出库信息,点击“添加”按钮根据提示输入药品出库信息,点击“提交”后在药品出库管理界面就可以显示了,如果信息有错可以对药品出库信息进行更新维护,也可以直接删除某一药品出库管理,界面如下图4-14所示。

图4-14药品出库管理界面图
5系统测试
5.1测试目的
在系统的前台、后台、数据库设计完成以后,微博客系统才算是完成了一半,系统的最后一个阶段就是对系统的功能、性能进行测试,测试对一个系统来说是非常重要的,有的时候开发完一个系统,如果测试不合格的话,这个系统是没有办法进行投入使用的,所有我们要用测试对系统的功能、性能等方面进行检验,把不完善的功能尽量完善,把出现的bug及时解决掉,然后给用户呈现出一个完美的系统。
5.2 系统测试用例
系统测试包括:用户登录功能测试、药品信息展示功能测试、药品信息添加、药品信息搜索、密码修改功能测试,如表5-1、5-2、5-3、5-4、5-5所示:
用户登录功能测试:
表5-1 用户登录功能测试表
| 用例名称 | 用户登录系统 |
| 目的 | 测试用户通过正确的用户名和密码可否登录功能 |
| 前提 | 未登录的情况下 |
| 测试流程 | 1) 进入登录页面 2) 输入正确的用户名和密码 |
| 预期结果 | 用户名和密码正确的时候,跳转到登录成功界面,反之则显示错误信息,提示重新输入 |
| 实际结果 | 实际结果与预期结果一致 |
药品信息查看功能测试:
表5-2 药品信息查看功能测试表
| 用例名称 | 药品信息查看 |
| 目的 | 测试药品信息查看功能 |
| 前提 | 用户登录 |
| 测试流程 | 点击药品信息列表 |
| 预期结果 | 可以查看到所有药品信息信息 |
| 实际结果 | 实际结果与预期结果一致 |
管理员添加药品信息界面测试:
表5-3 管理员添加药品信息界面测试表
| 用例名称 | 药品信息发布测试用例 |
| 目的 | 测试药品信息发布功能 |
| 前提 | 用户正常登录情况下 |
| 测试流程 | 1)注册用户点击药品信息信息管理就,然后点击添加后并填写信息。 2)点击进行提交。 |
| 预期结果 | 提交以后,页面首页会显示新的药品信息信息 |
| 实际结果 | 实际结果与预期结果一致 |
药品信息搜索功能测试:
表5-4药品信息搜索功能测试表
| 用例名称 | 药品信息搜索测试 |
| 目的 | 测试药品信息搜索功能 |
| 前提 | 无 |
| 测试流程 | 1)在搜索框填入搜索关键字。 2)点击搜索按钮。 |
| 预期结果 | 页面显示包含有搜索关键字的药品信息 |
| 实际结果 | 实际结果与预期结果一致 |
密码修改功能测试:
表5-5 密码修改功能测试表
| 用例名称 | 密码修改测试用例 |
| 目的 | 测试管理员密码修改功能 |
| 前提 | 管理员用户正常登录情况下 |
| 测试流程 | 1)管理员密码修改并完成填写。 2)点击进行提交。 |
| 预期结果 | 使用新的密码可以登录 |
| 实际结果 | 实际结果与预期结果一致 |
5.3 系统测试结果
通过编写微博客系统的测试用例,已经检测完毕用户登录模块、药品信息展示模块、药品信息添加模块、药品信息搜索模块、密码修改模,通过这五大模块为微博客系统的后期推广运营提供了强力的技术支撑。
结论
在微博客系统开发之前,需要先对用户的具体需求进行分析。包括系统的可行性分析、功能需求分析以及其他需求等。在可行性分析过程中,对系统实现的技术性、经济性以及管理等方面进行了分析。总体上证明了系统实施的可行性。
本文总结了微博客系统实现背景与现状,然后阐述了系统的具体业务需求,并根据系统需求对系统结构以及功能模块等进行了详细地设计,将整个系统划分为多个不同的功能模块。在分析系统功能需求时,对整个系统的总体架构以及功能模块等进行了分析,并选择合适的系统开发技术完成了对各个模块的开发工作。系统开发完成之后进行了部署,同时进行了系统的测试过程,通过测试证明了系统在功能以及性能等方面都达到了预期的要求,具有较高的稳定性与可靠性。
致 谢
到此,整个发微博客系统就算完成了,虽然过程十分艰难,但是等到都完成的时候,我感觉无比的自豪,虽然设计的系统还存在许多的纰漏,但是我已经拼劲全力,给自己的大学四年画上了一个圆满的句号。
在这里我首先要感谢的就是大学四年来所有教导我的老师,是他们教会了我许多的专业知识以及做人的道理,从一进校门对对开发系统一窍不通到现在能自主开发一个管理系统,里面包含了前台框架、后台框架、业务流程、数据结构、操作系统等各种知识,只有把他们统一运用好,才能够完成整个系统,这都是老师的功劳;其次我要感谢我的指导老师,在开发这个系统的时候,我遇到了无数的问题,经常通过线上、线下的方式去请教导师,每次去请教导师,他从来没有不耐烦,都是细心的引导,告诉我怎么样实现这个功能,怎么样才能使得系统更加完善,然后通过自己查询相关资料解决问题,提高了自己自主解决问题的能力,授人以鱼不如授人以渔,指导老师的这种工作态度受益终生,我也会向老师不断靠拢,向他学习,在此我只想说一句:“老师,谢谢您,您辛苦了”!最后我还要感谢我的室友、同学,在一起学习这四年,他们不但学习上给了我很多建议,在生活上更加给了我帮助,正是有他们的帮助,我的大注册用户涯才如此完美。
最后,希望自己在未来的道路上能够越走越远,不辜负在大学的学习以及老师们的细致的教导,追风赶月莫停留,平荒尽处是春山。
参考文献
[1]赵将.Java语言在计算机软件开发中的应用[J].数字技术与应用,2023,41(03):160-162.DOI:10.19695/j.cnki.cn12-1369.2023.03.46.
[2]苏佳旭,白燕,温晓东.基于Web前端与MySQL数据库的自然灾害应急信息共享平台设计与实现[J].电脑知识与技术,2023,19(05):74-77.DOI:10.14004/j.cnki.ckt.2023.0274.
[3]杨嘉琛,王泽琛,温家宝,肖帅. 一种基于SpringBoot框架的海洋目标检测系统[P]. 天津市:CN115511802A,2022-12-23.
[4]杨一帆.服务于MySQL数据库的在线监测系统设计[J].自动化技术与应用,2022,41(10):179-182.DOI:10.20033/j.1003-7241.(2022)10-0179-04.
[5]谢霜.基于Java技术的网络管理体系结构的应用[J].网络安全技术与应用,2022(10):14-15.
[6]施展,朱彦.基于Vue与SpringBoot框架的学生成绩分析和弱项辅助系统设计[J].信息技术与信息化,2022(08):127-131.
[7]杨迎.Java技术在嵌入式系统中的作用探讨[J].无线互联科技,2022,19(14):96-98.
[8]陈新府豪. 基于SpringBoot和Vue框架的创新方法推理系统的设计与实现[D].浙江理工大学,2022.DOI:10.27786/d.cnki.gzjlg.2022.000649.
[9]王曼维,杨荻,李岩,及松洁.基于SpringBoot框架的智慧医疗问诊系统设计与实现[J].中国医学装备,2022,19(03):133-136.
[10]熊柏祥.基于Springboot和Vue框架的考试资源服务平台的设计与实现[J].信息与电脑(理论版),2022,34(01):97-99+103.
[11]刘欣,李亮亮,牛聪. 基于Vue和SpringBoot框架的流域监管平台的研究和应用[C]//《中国防汛抗旱》杂志社,中国水利学会减灾专业委员会,水利部防洪抗旱减灾工程技术研究中心(中国水利水电科学研究院防洪抗旱减灾研究中心).第十一届防汛抗旱信息化论坛论文集.第十一届防汛抗旱信息化论坛论文集,2021:118-122.DOI:10.26914/c.cnkihy.2021.024864.
[12]Witsarut Sriratana,Vittaya Khagwian,Sutham Satthamsakul. Analysis of Electric Current by Using MySQL Database on Web Server for Machine Performance Evaluation: A Case Study of Air Conditioning System[J]. 제어로봇시스템학회 국제학술대회 논문집,2020.
[13]高淑清,王萌.微博客为高校思想政治教育工作带来的挑战、机遇与对策[J].长春师范大学学报,2018,37(11):107-109.
[14]于朝晖.微博客传播视野下的公民新闻研究[J].科技传播,2015,7(21):153+143.DOI:10.16607/j.cnki.1674-6708.2015.21.094.
[15]Wu Hongyan. Construction of Online Teaching System Based on SpringBoot Framework for Normal University Students’ Informatization Teaching Ability Training[P]. 2022 2nd International Conference on Education, Information Management and Service Science (EIMSS 2022),2022.
免费领取项目源码,请关注❥点赞收藏并私信博主,谢谢-
本文详细介绍了微博客系统的开发过程,包括需求分析、系统设计和实现。系统采用SpringBoot框架、Java技术和Ajax技术,利用MySQL作为后台数据库,实现用户注册、登录、公告信息、新闻资讯、药品信息等功能。管理员模块则可管理轮播图、公告、用户、资源和药品信息。整个系统经过测试,证明了其功能性和技术可行性。
907

被折叠的 条评论
为什么被折叠?



