本文系统梳理大语言模型(LLM)的技术发展全链路,从语言模型底层逻辑、Transformer架构核心原理,到ChatGPT、DeepSeek等主流模型的迭代演进,最终延伸至新一代智能体(Agent)的发展趋势。内容深度覆盖大模型核心技术栈、训练优化机制、中美技术竞争格局,以及从LLM到Agent的范式跃迁,同步融入2025年行业最新实践要点,为小白搭建清晰的知识框架,为程序员提供可落地的学习路径。
一、大语言模型
1. 语言模型: 终极目标

2. 语言模型: 基本任务

3.编码: 让计算机理解人类语言

4. 编码: 让计算机理解人类语言

5.语言模型: 技术演化

6.Encoder-Decoder

二、Transformer
1.大型语言模型简史

2. Transformer:大模型的技术基座

3.Transformer:(自)注意力机制

4.Transformer:(自)注意力机制

5. Transformer:训练机制

6. 大型语言模型简史

7. The LLM Era-Paradigm Shift in MachineLearning

8.The LLM Era- Paradigm Shift in MachineLearning

9.自监督学习(语言)

10.自监督学习(图像)

11.训练 transformer 的通用之力

12.大模型脉络

13.群雄(中美)争霸

14.闭源 vs 开源

15. 摩尔定律(大模型时代)

三、ChatGPT
1. 大型语言模型简史

2. 大型语言模型简史

3.OpenAI技术白皮书

4.GPT3 Initial

5.Codex + Instruct

6. GPT3.5

7. ChatGPT(技术到产品)

8. 大型语言模型简史

9. GPT-4v (听、说->看)

10. GPT-40(文科博士生)

11. GPT-o1(理科博士生)

四、DeepSeek
- 大型语言模型简史

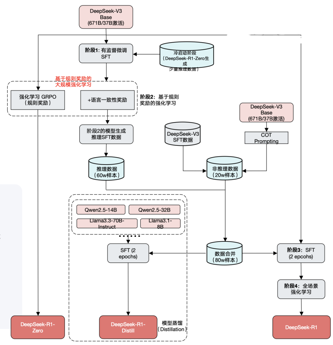
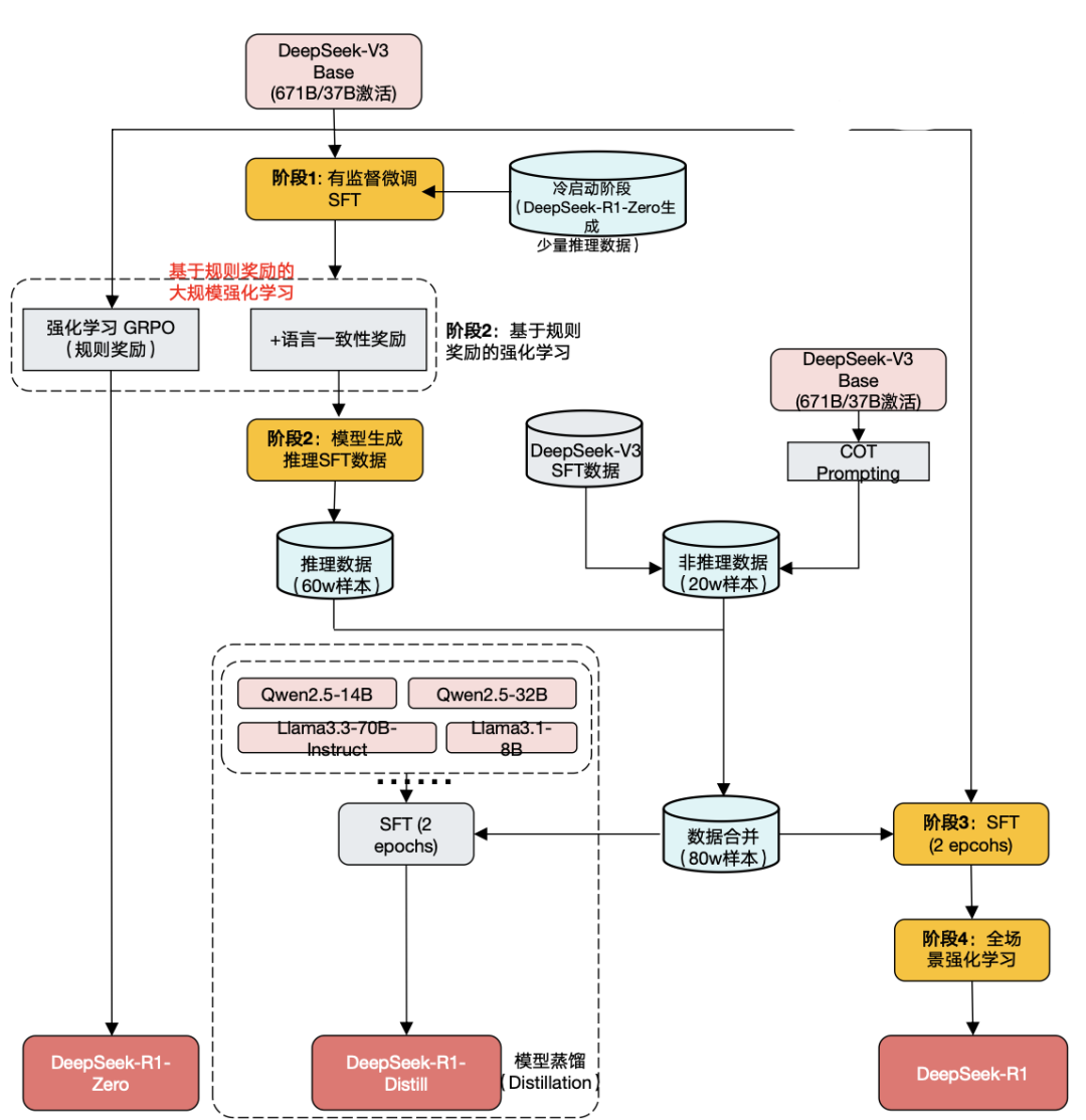
- DeepSeek 技术全景图

DeepSeek开发过程

- DeepSeek 技术揭秘-基础生产模型

- DeepSeek动态路由机制和专家共享机制

- DeepSeek 技术揭秘-推理模型初试

- DeepSeek 技术揭秘-推理模型大成

DeepSeek推理过程

7.DeepSeek 技术揭秘-蒸馏小模型

8.DeepSeek 带来的全栈影响

五、新一代智能体
- 从 LLM 到 Agent

- 生成大模型「系统1」到推理大模型「系统2」

- 新一代智能体 = Agent + LLM

- 时空智能的自主化服务(国自然基金重大课题)

如何学习大模型 AI ?
由于新岗位的生产效率,要优于被取代岗位的生产效率,所以实际上整个社会的生产效率是提升的。
但是具体到个人,只能说是:
“最先掌握AI的人,将会比较晚掌握AI的人有竞争优势”。
这句话,放在计算机、互联网、移动互联网的开局时期,都是一样的道理。
我在一线科技企业深耕十二载,见证过太多因技术卡位而跃迁的案例。那些率先拥抱 AI 的同事,早已在效率与薪资上形成代际优势,我意识到有很多经验和知识值得分享给大家,也可以通过我们的能力和经验解答大家在大模型的学习中的很多困惑。我们整理出这套 AI 大模型突围资料包:
- ✅ 从零到一的 AI 学习路径图
- ✅ 大模型调优实战手册(附医疗/金融等大厂真实案例)
- ✅ 百度/阿里专家闭门录播课
- ✅ 大模型当下最新行业报告
- ✅ 真实大厂面试真题
- ✅ 2025 最新岗位需求图谱
所有资料 ⚡️ ,朋友们如果有需要 《AI大模型入门+进阶学习资源包》,下方扫码获取~

① 全套AI大模型应用开发视频教程
(包含提示工程、RAG、LangChain、Agent、模型微调与部署、DeepSeek等技术点)

② 大模型系统化学习路线
作为学习AI大模型技术的新手,方向至关重要。 正确的学习路线可以为你节省时间,少走弯路;方向不对,努力白费。这里我给大家准备了一份最科学最系统的学习成长路线图和学习规划,带你从零基础入门到精通!

③ 大模型学习书籍&文档
学习AI大模型离不开书籍文档,我精选了一系列大模型技术的书籍和学习文档(电子版),它们由领域内的顶尖专家撰写,内容全面、深入、详尽,为你学习大模型提供坚实的理论基础。

④ AI大模型最新行业报告
2025最新行业报告,针对不同行业的现状、趋势、问题、机会等进行系统地调研和评估,以了解哪些行业更适合引入大模型的技术和应用,以及在哪些方面可以发挥大模型的优势。

⑤ 大模型项目实战&配套源码
学以致用,在项目实战中检验和巩固你所学到的知识,同时为你找工作就业和职业发展打下坚实的基础。

⑥ 大模型大厂面试真题
面试不仅是技术的较量,更需要充分的准备。在你已经掌握了大模型技术之后,就需要开始准备面试,我精心整理了一份大模型面试题库,涵盖当前面试中可能遇到的各种技术问题,让你在面试中游刃有余。

以上资料如何领取?

为什么大家都在学大模型?
最近科技巨头英特尔宣布裁员2万人,传统岗位不断缩减,但AI相关技术岗疯狂扩招,有3-5年经验,大厂薪资就能给到50K*20薪!

不出1年,“有AI项目经验”将成为投递简历的门槛。
风口之下,与其像“温水煮青蛙”一样坐等被行业淘汰,不如先人一步,掌握AI大模型原理+应用技术+项目实操经验,“顺风”翻盘!


这些资料真的有用吗?
这份资料由我和鲁为民博士(北京清华大学学士和美国加州理工学院博士)共同整理,现任上海殷泊信息科技CEO,其创立的MoPaaS云平台获Forrester全球’强劲表现者’认证,服务航天科工、国家电网等1000+企业,以第一作者在IEEE Transactions发表论文50+篇,获NASA JPL火星探测系统强化学习专利等35项中美专利。本套AI大模型课程由清华大学-加州理工双料博士、吴文俊人工智能奖得主鲁为民教授领衔研发。
资料内容涵盖了从入门到进阶的各类视频教程和实战项目,无论你是小白还是有些技术基础的技术人员,这份资料都绝对能帮助你提升薪资待遇,转行大模型岗位。


以上全套大模型资料如何领取?

1338

被折叠的 条评论
为什么被折叠?



